275c080d1ce9da6723c06b461d5ad6e5.ppt
- Количество слайдов: 35
A Snapshot of Post-school Outcome Data in Pennsylvania Where do we go from here? 1 ALLISON R. WALKER LYNDA PRICE JAMES PALMIERO MICHAEL STOEHER 3 RD ANNUAL SECONDARY TRANSITION STATE PLANNING INSTITUTE MAY 13, 2009
NUMBER OF STUDENTS EXITING SPECIAL EDUCATION 2 DIGEST of EDUCATION STATISTICS NUMBER OF STUDENTS WITH DISABILITIES EXITING SPECIAL EDUCATION BY: BASIS OF EXIT AGE TYPE OF DISABILITY
NUMBER OF STUDENTS EXITING SPECIAL EDUCATION 3 2001 -2002 Age Total exiting Graduated special with a education diploma Received Dropped out certificate of attendance 18 151, 207 87, 936 14, 376 20, 197 19 62, 557 36, 059 8, 225 8, 758 20 17, 523 7, 579 3, 050 2, 562 21 and over 15, 555 4, 965 3, 226 923
NUMBER OF STUDENTS EXITING SPECIAL EDUCATION 4 2001 -2002 Type of disability Total exiting Graduated special with a education diploma Received Dropped out certificate of attendance Specific learning disability 350, 422 128, 776 15, 745 45, 930 Mental retardation 66, 013 17, 702 12, 147 9, 318 Emotional disturbance 95, 457 16, 539 2, 837 17, 283 Speech or language impairments 20, 495 4, 346 584 1, 291
NUMBER OF STUDENTS EXITING SPECIAL EDUCATION 5 2002 -2003 Age Total exiting special education Graduated with a diploma Received certificate of attendance Dropped out 18 156, 966 89, 373 19, 882 20, 294 19 58, 691 32, 442 8, 953 8, 525 20 18, 206 7, 342 3, 832 2, 714 21 and over 15, 325 4, 150 3, 718 1, 115
NUMBER OF STUDENTS EXITING SPECIAL EDUCATION 6 2002 -2003 Type of disability Total exiting Graduated special with a education diploma Received Dropped out certificate of attendance Specific learning disability 359, 616 129, 984 23, 362 46, 646 Mental retardation 68, 673 17, 846 14, 149 9, 123 Emotional disturbance 95, 658 17, 331 3, 611 17, 798 Speech or language impairments 21, 777 4, 859 694 1, 468
HOW DO THE INDICATORS RELATE TO ONE ANOTHER? 7 FRAMEWORK Indicator 13 (Transition) Percent of youth aged 16 and above with an individualized education program (IEP) that includes coordinated, measurable, annual IEP goals and transition services that will reasonably enable the student to meet the post-secondary goals. Indicator 14 (Post-school outcomes) Percent of youth who had IEPs, are no longer in secondary school and who have been competitively employed, enrolled in some type of postsecondary school, or both, within one year of leaving high school. Indicator 1 (Graduation rates) Percent of youth with individualized education programs (IEPs) graduating from high school with a regular diploma compared to percent of all youth in the State graduating with a regular diploma. Indicator 2 (Dropout rates) Percent of youth with IEPs dropping out of high school compared to the percent of all youth in the State dropping out of high school.
POST-SCHOOL OUTCOME SURVEY 8 PURPOSE What is the status of our students with disabilities once they exit special education? DATA COLLECTION INSTRUMENT Online survey AUDIENCE Local education agency administrators, special education teachers, parents, adult service providers ANALYSIS Where do we go from here?
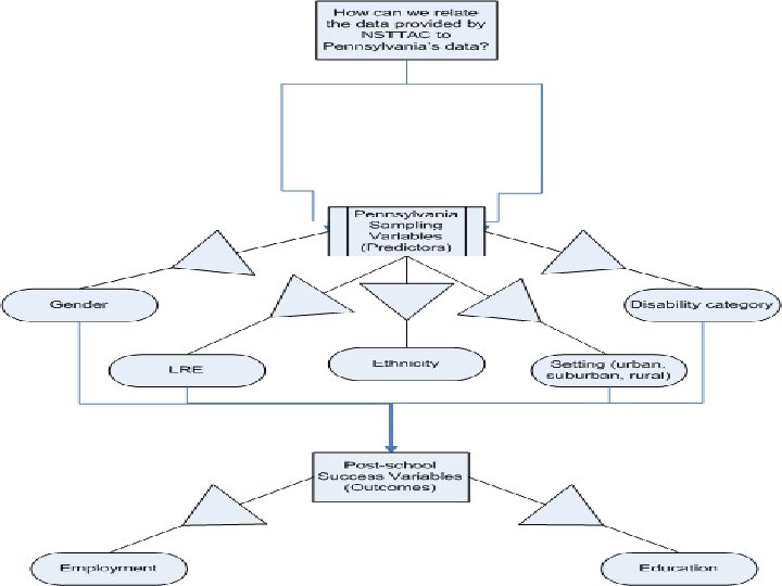
PENNSYLVANIA’S POST-SCHOOL OUTCOME SURVEY 9 SAMPLING VARIABLES CONTENT EXIT VS. POST-SCHOOL SURVEY RESULTS
Pa. POS Development History
DESIGNING THE SURVEY TO ACHIEVE TWO GOALS Collecting information required for federal reporting Collecting information to inform program improvements resulting in better post-school outcomes for youth with disabilities 11
STAKEHOLDER INPUT FOR SURVEY DEVELOPMENT Exit Survey Developed through a Cross Agency Process with Individual Stakeholder Representation (May 2005) Survey drafts received Individual Reviews and Ratings Group Reviews to suggest addition of missing questions or rewording of questions 12
IDENTIFYING A SYSTEM TO SUPPORT DATA COLLECTION AND REPORTING Meeting with national experts at National Transition Summit - June 2005 Advice sought from National Post-school Outcomes Center Decision to replicate Alabama System designed at Auburn University 13
Building the System Decision Points Administrative Structure to Support Process Departmental Approvals and Field Directives Use of Penn Data to Pre-Populate 14
Building the System Field Technical and Management Support Procedures Pa. TTAN Educational Consultants o Intermediate Unit Transition Consultants o 15
Pennsylvania’s Survey Sample 1/5 of LEAs annually and 1/5 of Philadelphia High Schools — Attempt to interview all leavers in LEA All LEAs have been selected and placed on the sampling plan for the 5 years (i. e. each district participates once every 5 years) 16
SAMPLING VARIABLES District Size Urban, suburban, rural, plus charter schools Disability Category Ethnicity LRE Status (percent of time served in regular education classroom) Gender 17
SURVEY POPULATION Target Population “Youth who had IEPs, are no longer in secondary school, and who have been competitively employed, enrolled in some type of postsecondary school, or both, within one year of leaving high school” All states have the same definition of “Population” 18
Surveys Exit Survey for student “leavers” in the current Survey school year (2008 -09) – Survey Cycle Year # 4 and Volunteer LEAs Post-School Survey former students one year out from school – (2007 -08 “leavers”) – Survey Cycle Year # 3 and Volunteer LEAs 19
Exit Survey Content Demographic information Reason for leaving Accommodations received in high school Referrals to community agencies and benefits received Mobility within the community Contact information for post-school follow-up 20
Post-School Survey Content Work history and benefits Continuing education history and related items Employment history and related items 21
Post-School Survey Content Probe if not employed or in post secondary training/education program Benefits received from social service agencies Mobility within the community Check on independent living status 22
Pa. POS Results: Post-Secondary Education/Training Nationally about 32% of students with IEPs who complete high school enroll in post-secondary education or training programs compared to 68% of the general student population. (Wagner, Newman, Cameto, Garza, Levine, 2005) In Pennsylvania 47. 5%, of the former students with IEPs who graduated in 2007 and completed a post school survey were in enrolled in a post-secondary education or training program. 23
Pa. POS Results: Employment Nationally, the rate of employment for youth with disabilities is 22% which is substantially below the 63% employment rate for youth in the general population. (Wagner, Newman, Cameto, Garza, Levine, 2005) In Pennsylvania 74. 6% of the former students with IEPs who graduated in 2007 and completed a post school survey were employed. Of these former students 77. 8% were earning at least minimum wage. 24
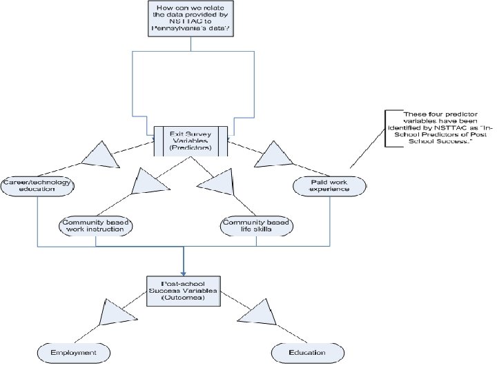
TRANSITION 25 EVIDENCE BASED PRACTICE Identified by NSTTAC STUDENT FOCUSED PLANNING For example: • Involving students in Individualized Education Program Meetings STUDENT DEVELOPMENT For example: • Life skills instruction PROGRAM STRUCTURE For example: • Provide community based instruction
WHERE DO WE GO FROM HERE? 26
PREDICTORS 28 Employment Postschool Outcomes Education Independent Living
In-School Predictors of Post-School Success 29 Education Employment • Career Awareness • Occupational Courses • Paid Work Experience • School Integration • Self-care/Independent Living Skills • Social Skills • Transition Program • Vocational Education • Work Study • Academic/General Education • Career Awareness • Exit Exam Requirements/High School Diploma Status • Interagency Collaboration • Parental Involvement • School Integration • Self-advocacy/Selfdetermination • Social Skills • Student Support • Transition Program Independent Living • Community Experiences • Occupational Courses • Paid Work Experience • Parental Involvement • School Integration • Self-advocacy/Selfdetermination • Self-care/Independent Living Skills • Social Skills • Student Support • Transition Program
INTERVIEWS 32 4 Assumptions Assumption 1: Use of interviews will provide a more accurate picture of the state by using data from multiple sources Assumption 2: Qualitative data from interviews will enhance the quantitative data from the predictor studies Assumption 3: Use of interviews will allow stakeholders to examine predictor information in depth Assumption 4: Qualitative research will allow stakeholders to look for new unexplored areas
INTERVIEWS 33 Methodology Purposeful sampling To recruit participants Pilot interviews Conducted in an urban, rural, and suburban setting Will all use the same interview protocol that is based on the predictors and the extant literature base related to Indicators 13 and 14 Avoid yes/no questions Use open ended questions Face-to-face interviews (if possible) Emphasize generalizability and internal validity (whenever possible) Data analysis Examining themes using the constant comparative method
PROJECTED IMPLEMENTATION & PRODUCTS 34 Proposed new and adapted strategies (e. g. , strategies and materials based on rural needs) Adapt or change state policies and procedures (e. g. , recommend vocational education as a priority) Create and/or revise pre and in-service teacher training (e. g. , further training for vocational counselors, revise college preparatory curricula to include predictor variables) Other projected products: Parent education materials Providing assistance to stakeholder groups
QUESTION AND ANSWER 35 Dr. Allison R. Walker, awalker@temple. edu Dr. Lynda Price, lynda. price@temple. edu Mr. James Palmiero, jpalmiero@pattanpgh. net Mr. Michael Stoeher, mstoehr@pattan. net


