bfd67b144922350cff04b82eea414bf2.ppt
- Количество слайдов: 28
A. M. Obukhov Institute of Atmospheric Physics Russian Academy of Sciences Долгосрочный прогноз рисков для здоровья вследствие техногенных загрязнений атмосферы в условиях изменяющегося климата Long-term prognosis of the risk to health due to pollution of the atmosphere in terms of a changing climate Медико-экологическое страхование как форма социально-экономической адаптации к неблагоприятному влиянию окружающей среды Medical-ecological insurance as the social-economic adaptation form to the unfavorable effect of the environment 7 июня 2012 г. MACOSCO Alexander, MATESHEVA Anna 1
1. Комбинированное воздействие метеорологических и экологических факторов 2
Схема комбинированного воздействия ИСТОЧНИКИ ЗАГРЯЗНЕНИЯ АТМОСФЕРЫ • транспорт • промышленность ПОГОДНОКЛИМАТИЧЕСКИЕ УСЛОВИЯ • температура, ветер, осадки, влажность • волны жары, холода • экстремальные явления … ОСНОВНЫЕ ЗАГРЯЗНЯЮЩИЕ ВЕЩЕСТВА NOx, SO 2, CO, PM 10, Pb, углеводороды, . . . Комбинированное воздействие метеорологических и экологических факторов в условиях изменяющегося климата повышает риск здоровью человека. Загрязнение атмосферы не всегда увеличивает число случаев заболеваний, но повышает тяжесть и ухудшает исход болезней в виде повышенной инвалидизации и летальности. Большая часть населения урбанизированных территорий подвержена влиянию техногенного загрязнения воздушной среды ЭКОЛОГИЧЕСКИ ОБУСЛОВЛЕННЫЕ ЗАБОЛЕВАНИЯ • болезни органов дыхания • болезни сердечно-сосудистой системы • нарушения иммунитета • онкологические заболевания … 3
Основные последствия изменения климата Климатические изменения сопровождаются повышением частоты неблагоприятных метеорологических ситуаций, способствующих накоплению в воздухе вредных примесей от техногенных источников. В наибольшей степени наблюдаемые (и прогнозируемые) изменения климата проявляются в северных широтах. Изменение климата Изменение потребления энергии Изменение доли сельского хозяйства Изменение структуры и уровня загрязнения воздуха Изменение характера заболеваемости населения 4
2. Долгосрочный прогноз риска здоровью населения при техногенном загрязнении атмосферы 5
Для предупреждения и смягчения негативных климатических и экологических последствий на здоровье необходимы усиление и разработка дополнительных мер по профилактике, а в случае заболеваний – по лечению и последующей реабилитации. В связи с этим исключительную актуальность приобретает долгосрочный прогноз риска для здоровья населения от техногенного загрязнения атмосферы при различных сценариях изменения климата и развития промышленности, энергетики и транспорта. В Институте физики атмосферы РАН разработаны методические основы такого долгосрочного прогноза риска для здоровья, позволяющие выполнять заблаговременную оценку опасности для населения различных видов антропогенного и природного загрязнения воздуха с учетом прогнозируемых изменений климата. Заблаговременность десятилетий. прогноза может составлять несколько Построена численная модель прогноза загрязнения воздуха, реализующая данную методику и учитывающую результаты прогнозируемых изменений климата (на основе сценариев МГЭИК). 6
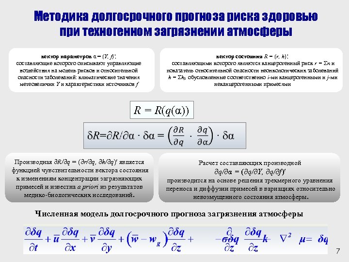
Методика долгосрочного прогноза риска здоровью при техногенном загрязнении атмосферы вектор параметров α = (Y, f)′, составляющие которого описывают управляющие воздействия на модель рисков и относительной опасности заболеваний: климатические значения метеовеличин Y и характеристики источников f вектор состояния R = (r, h)′, составляющими которого являются канцерогенный риск r = Σri и показатель относительной опасности неонкологических заболеваний h = Σhj, обусловленные соответственно i-ми канцерогенными и j-ми неканцерогенными примесями R = R(q(α)) Производная ∂R/∂q = (∂r/∂q, ∂h/∂q)′ является функцией чувствительности вектора состояния к изменениям концентрации загрязняющих примесей и известна a priori из результатов медико-биологических исследований. Расчет составляющих производной ∂q/∂α = (∂q/∂Y, ∂q/∂f)′ производится на основе решения трехмерного уравнения переноса и диффузии примесей в вариациях относительно невозмущенного состояния атмосферы. Численная модель долгосрочного прогноза загрязнения атмосферы 7
Сценарии климатических изменений Сценарий В 1 А 1 В А 2 Количество сожженного топлива к 2100 г. 1, 0 Гт 1, 6 Гт 1, 9 Гт Потепление к 2100 г. (по модели ИВМ РАН) 2, 0 градуса 2, 6 градуса 3, 5 градуса 8
Сценарии развития промышленности П 1 ( «Нулевой» ) – количество выбросов не меняется 9
Сценарии развития автотранспорта Т 2 ( «Нулевой» ) – количество выбросов не меняется Т 3 ( «Оптимистичный» ) – снижение выбросов: • Совершенствование организации дорожного движения • Ужесточение контроля за состоянием АТС • Снижение среднего возраста автомобилей • Улучшение качества моторного топлива • Использование в качестве топлива СПГ • Альтернативные виды топлива и транспорта 10
Сценарии численных экспериментов № группы Сценарии климата Сценарии транспорта Сценарии промышленности 1 В 1 Т 2 (нулевой) П 1 (нулевой) 2 В 1 Т 1 (пессимистичный) П 1 (нулевой) 3 В 1 Т 3 (оптимистичный) П 2 (оптимистичный) 4 А 1 В Т 2 (нулевой) П 1 (нулевой) 5 А 1 В Т 1 (пессимистичный) П 1 (нулевой) 6 А 1 В Т 3 (оптимистичный) П 2 (оптимистичный) 7 А 2 Т 2 (нулевой) П 1 (нулевой) 8 А 2 Т 1 (пессимистичный) П 1 (нулевой) 9 А 2 Т 3 (оптимистичный) П 2 (оптимистичный) Экспозиция воздействия на человека - пожизненная (30 и 70 лет) 11
Примеры прогноза канцерогенного риска А) Индивидуальный риск онкологических заболеваний в результате загрязнения атмосферы в г. Москве на высоте 1 м по сценариям: климата А 2 (наиболее интенсивный) и источника Т 2 (нулевой) Б) Индивидуальный риск онкологических заболеваний в результате загрязнения атмосферы в г. Москве на высоте 50 м по сценариям: климата А 2 (наиболее интенсивный) и источника Т 2 (нулевой) 12
Результаты долгосрочного прогноза канцерогенного риска Индивидуальный риск онкологических заболеваний, r Сценарии развития транспорта и промзон Т 1 (пессимистичный) Т 2 (нулевой) Т 3 (оптимистичный) Сценарий изменения климата А 2 (наиболее интенсивный) Сценарий изменения климата А 1 В (средней интенсивности) Сценарий изменения климата В 1 (наименее интенсивный) 1 м 1, 04 · 10 -4 9, 00 · 10 -5 7, 25 · 10 -5 50 м 2, 64 · 10 -5 2, 08 · 10 -5 1, 33 · 10 -5 1 м 5, 18 · 10 -5 4, 48 · 10 -5 3, 61 · 10 -5 50 м 1, 32 · 10 -5 1, 03 · 10 -5 6, 62 · 10 -6 1 м 3, 06 · 10 -5 2, 65 · 10 -5 2, 13 · 10 -5 50 м 7, 77 · 10 -6 6, 11 · 10 -6 3, 91 · 10 -6 Высотный уровень r пред. доп = 0, 0001 13
2005 год А) Индивидуальные риски онкологических заболеваний на территории Москвы при различных сценариях изменения климата и развития транспорта (на высоте 1 м) Б) Индивидуальные риски онкологических заболеваний на территории Москвы при различных сценариях изменения климата и развития транспорта (на высоте 50 м – верхние этажи жилых домов) 14
Результаты долгосрочного прогноза относительной опасности неонкологических заболеваний Показатель опасности заболеваний, h Сценарии развития транспорта и промзон Т 1 + П 1 (пессимистичный) Т 2 + П 1 (нулевой) Т 3 + П 2 (оптимистичный) Сценарий изменения климата А 2 (наиболее интенсивный) Сценарий изменения климата А 1 В (средней интенсивности) Сценарий изменения климата В 1 (наименее интенсивный) 1 м 8, 08 7, 94 8, 29 50 м 1, 85 1, 81 1, 88 1 м 4, 51 4, 43 4, 63 50 м 1, 03 1, 00 1, 05 1 м 2, 34 2, 30 2, 40 50 м 0, 54 0, 52 0, 55 Высотный уровень h доп = 1 15
2005 год А) Показатели опасности неонкологических заболеваний населения на территории Москвы при различных сценариях изменения климата, развития транспорта и промзон (на высоте 1 м) Б) Показатели опасности неонкологических заболеваний населения на территории Москвы при различных сценариях изменения климата, развития транспорта и промзон (на высоте 50 м – верхние этажи жилых домов) 16
Полученные результаты прогноза при различных сценариях развития транспорта, промышленности и изменения климата позволяют ожидать изменение уровня канцерогенного риска на 10% и более, опасности неонкологических заболеваний - в 3 -4 раза. Несмотря на ряд существующих неопределенностей, результаты прогноза риска заболеваний позволяют обозначить границы, в которых может меняться уровень риска при возможных вариантах развития города и изменения климата, и могут использоваться в качестве основы для планирования мероприятий, направленных на минимизацию риска и адаптацию к воздействию климатических изменений на здоровье. 17
3. Оценка ущерба здоровью населения, обусловленного загрязнением воздуха 18
Оценка ежегодного ущерба от заболеваемости и других вредных эффектов для здоровья, вызванных загрязнением воздуха Категории эффектов для здоровья Хронический бронхит Общий ежегодный ущерб, млрд. руб. 2. 1 Госпитализации 0. 4 Экстренные посещения врача 0. 7 Дни с ограниченной активностью (для взрослых) 4 Заболевания нижних дыхательных путей у детей 0. 5 Респираторные симптомы (для взрослых) 0, 1 Общая стоимость 7. 8 заболеваемости «Климат, качество атмосферного воздуха и здоровье москвичей» / Под ред. Б. А. Ревича. - М. : Издательство «Адамант. Ъ» , 2006. - 246 с. Экологически обусловленные заболевания вызывают у человека не только дополнительные боль и дискомфорт, но и приводят к негативным экономическим последствиям (затраты на лечение, восстановление, поддержание здоровья в удовлетворительном состоянии, а также упущенный заработок). Это является дополнительным фактором ухудшения качества жизни в городах, который характеризуется разновидностью экологического риска – риском для здоровья. 19
4. Кто виноват? 20
Методика идентификации источников загрязнения атмосферы Пусть в области Ω имеется m источников загрязнения воздуха, каждый из которых располагается в зоне Gi (i=1, …, m) и характеризуется интенсивностью Qi. Предположим, что в n зонах Dk (k=1, …, n) области Ω имеются измерения концентрации загрязняющей примеси qo, q соответственно в моменты времени t=0 и t= . Требуется определить среднюю за период интенсивность Qi. Из уравнения эволюции примесей на основе тождества Лагранжа для каждой из зон Dk получен функционал где решение сопряженной задачи для зоны Dk ; qo концентрация примеси при t=0. Jk = q ( qo q ) 2. Искомая интенсивность Qi может быть найдена из условия минимума выражения Поле погрешностей идентификации источника загрязнения атмосферы 21
5. Что делать? 22
В настоящее время система экологического страхования в нашей стране и за рубежом ориентирована на случаи внезапных, непреднамеренных интенсивных выбросов загрязняющих веществ и не предусматривает возмещение убытков, вреда, связанных с постоянным загрязнением окружающей среды. Страхование такого рода рисков находится вне интересов страховых компаний, для которых такой вид деятельности просто невыгоден. В части регулярного загрязнения окружающей среды в России действует система экологических платежей, которые представляют собой плату за загрязнение окружающей природной среды в результате нормальной хозяйственной деятельности различных объектов. Получаемые средства используются для проведения компенсационных мероприятий по улучшению и поддержанию окружающей среды в удовлетворительном состоянии. Таким образом, вред, наносимый при этом здоровью жителей прилегающих территорий, учитывается лишь косвенно, а этого недостаточно для возмещения убытков, которые в реальности несет население экологически неблагополучных районов. 23
Риск - менеджмент в медицине ДОЛГОСРОЧНЫЙ ПРОГНОЗ РИСКА ДЛЯ ЗДОРОВЬЯ Выполняется на основе современных методов прогноза и анализа риска с использованием результатов медикобиологических исследований действия загрязняющих веществ на организм и моделей загрязнения атмосферы МЕДИКОЭКОЛОГИЧЕСКОЕ СТРАХОВАНИЕ Основано на применении хеджирования – способа страхования рисков и снижения таким образом финансовых потерь с использованием специальных контрактов (деривативов). При этом компенсация в случае повышенного риска для здоровья и возросших затрат на лечение и реабилитацию перекладывается на объекты, загрязняющие атмосферу. ИДЕНТИФИКАЦИЯ ИСТОЧНИКОВ ЗАГРЯЗНЕНИЯ АТМОСФЕРЫ Основана на применении математического аппарата основных и сопряженных уравнений эволюции загрязняющей примеси. Позволяет выявить виновных в загрязнении воздуха, оценить их вклад в общий уровень загрязнения и определить величину платы, которую загрязнитель должен перечислить в качестве компенсации за вред, причиняемый здоровью населения. Национальная экологическая премия (2010 г. ) 24
6. Медико-экологическое страхование как форма социально-экономической адаптации к неблагоприятному влиянию окружающей среды 25
Медико-экологическое страхование риска для здоровья ДЕРИВАТИВ – это специальный (экологический) контракт, в соответствии с которым одна из сторон (житель загрязненной территории) “перекладывает” риск своему здоровью на другую сторону (за премию, которую, однако, оплачивает не сам житель, а источник выбросов – загрязнитель). Риск для здоровья ЖИТЕЛЬ ЗАГРЯЗНЕННОЙ ТЕРРИТОРИИ ЗАГРЯЗНИТЕЛЬ Фонд социального страхования (Медикоэкологический фонд) А) адресные компенсационные выплаты Б) оплаченные мероприятия (услуги) по реабилитации: отдых, спорт, питание и др. В) оплата части медицинских услуг (вне рамок ОМС) Применение медико-экологического страхования может быть реализовано лишь при создании соответствующей правовой базы. Участники рынка медико-экологического страхования 26
Ожидаемые положительные эффекты медико-экологического страхования ЭКОНОМИЧЕСКАЯ ЭФФЕКТИВНОСТЬ Снижение финансовых потерь (затраты на лечение, реабилитацию, поддержание здоровья в удовлетворительном состоянии, а также упущенный заработок), которые несет население в результате заболеваний, вызванных постоянным загрязнением воздуха. Финансовые обязательства по компенсации экономических потерь населению от экологически обусловленных заболеваний распределяются исключительно среди источников-загрязнителей. При этом федеральный бюджет дополнительных расходов не несет. ЭКОЛОГИЧЕСКАЯ ЭФФЕКТИВНОСТЬ СОЦИАЛЬНАЯ ЭФФЕКТИВНОСТЬ Создание у загрязнителя мотивации к снижению загрязнения воздуха и обусловленного этим риска здоровью населения. Введение необходимости оплаты за причинение вреда здоровью населения будет стимулировать загрязнителей к применению организационно-технических мер по снижению негативного воздействия на атмосферный воздух (сокращение выбросов, использование современного очистного оборудования и др. ). Улучшение качества жизни городского населения в связи со снижением дополнительных финансовых потерь, вызываемых заболеваниями вследствие постоянного загрязнения атмосферы, и выражается в повышении социально-экономической защищенности в условиях проживания в неблагоприятной окружающей среде. Научно-обоснованное планирование мер по адаптации и реабилитационных мероприятий 27
Спасибо за внимание 28
bfd67b144922350cff04b82eea414bf2.ppt