6_Регр_ан_Точки разбалансировки.ppt
- Количество слайдов: 18
8. Точки разбалансировки 1
Точки разбалансировки 2
Точки разбалансировки 3
Точки разбалансировки 4
Точки разбалансировки 5
Точки разбалансировки 6
Итерационный взвешенный метод наименьших квадратов 7
Итерационный взвешенный метод наименьших квадратов 8
Итерационный взвешенный метод наименьших квадратов 9
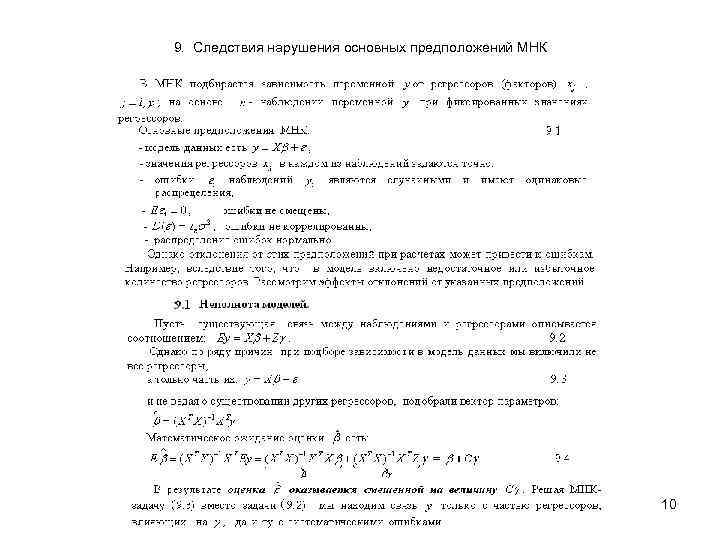
9. Следствия нарушения основных предположений МНК 10
Неполнота моделей. 11
Ошибки, связанные с избыточностью модели. 12
Неверные предположения о дисперсионной матрице ошибок 13
Смещение оценок, вызванное ошибками задания регрессоров. 14
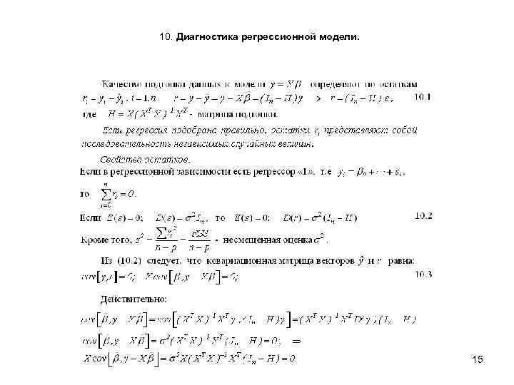
10. Диагностика регрессионной модели. 15
Диагностика регрессионной модели. 16
Диагностика регрессионной модели. 17
Диагностика регрессионной модели. 18
6_Регр_ан_Точки разбалансировки.ppt