8. Ряды. . 8. 1. Числовые ряды
● Свойства рядов. 1) Сходимость или ра сходимость ряда не нарушится если изменить, отбросить или добавить конечное число членов ряда. ( ) 2) Рассмотрим два ряда å u n и å Cu n , где С – постоянное число. Если ряд å u n сходится и его сум ма равна S, то ряд å Cu n где C= const , тоже сходится, и его сумма равна С . (C 0) ¹ 3) Рассмотрим два ряда å u n и å v n. Суммой или разностью этих рядов будет называться ряд å ( u n ± v n ) , где элементы пол учены в результате сложения (вычитания) исходных элементов с одинаковыми номерами. 4) Если ряды å u n и å v n сходятся и их суммы равны соответственно S и s , то ряд å (u n ± v n ) тоже сходится и его сумма равна S + s : å (u n ± v n ) = å u n ± å v n = S ± s 5) Сумма сходящегося и расходящегося рядов будет расходящимся рядом. Замечание. О сумме двух расходящихся рядов общего утверждения сделать нельзя. При изучении рядов решают в основном две задачи: исследование на сходимость и нахождение суммы сходящегося ряда.
8. 2 Признаки сходимости рядов с положительными членами Родился в 1717 году в Париже. Физик, математик, философ, энциклопедист.
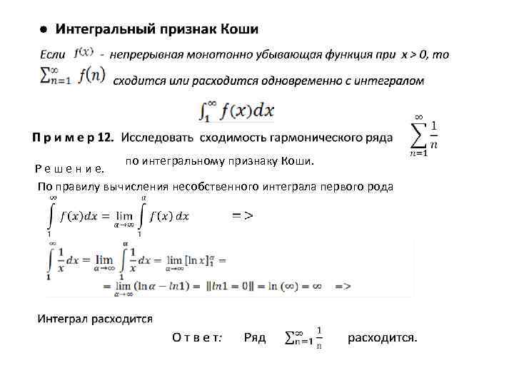
по интегральному признаку Коши. Р е ш е н и е. По правилу вычисления несобственного интеграла первого рода
Следствие. Ряд Дирихле или обобщённый гармонический ряд при p > 0, ab≠ 0 сходится или расходится одновременно с гармоническим рядом
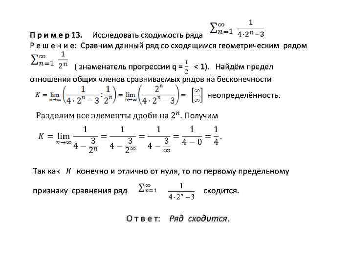
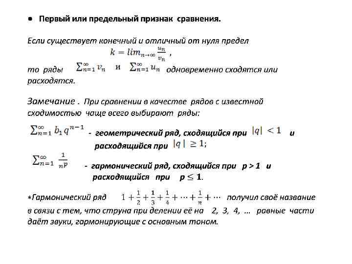
● Второй признак сравнения рядов с неотрицательными членами
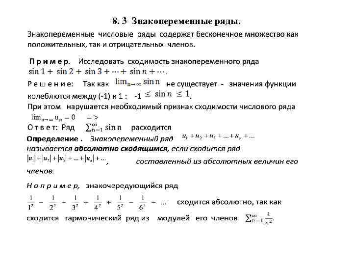
8. 3 Знакопеременные ряды.
8. 3. 1 Знакочередующиеся ряды.
8. 4. Функциональные ряды.
8. 4. 1 Степенные ряды. П р и м е р. Найти область сходимости степенного ряда Р е ш е н и е. 1 этап. Определим радиуса сходимости
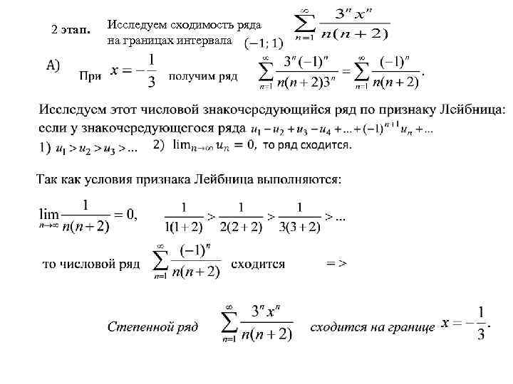
2 этап. Исследуем сходимость ряда на границах интервала
Получаем числовой знакоположительный ряд Так как значение интеграла равно конечному числу, интеграл сходится Следовательно, сходится числовой ряд
Гармонию мира способен ли Смертный постичь, Чей приход и уход Для него самого непонятен? Ибн Сина (Авиценна)
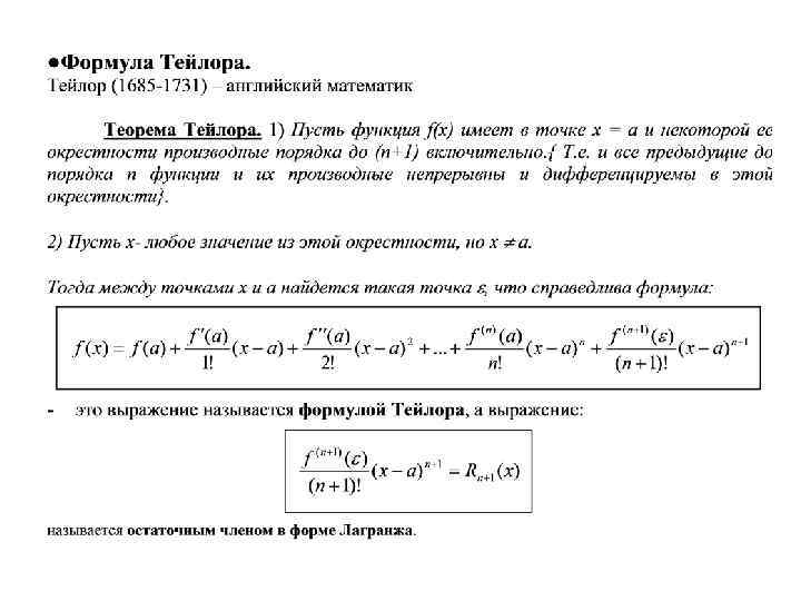
Разложение некоторых элементарных функций в ряд Маклорена.
Пример: Вычислить sin 28013 15 . Для того, чтобы представить заданный угол в радианах, воспользуемся соотношениями:
8. 4. 2 Ряды Фурье Рядом Фурье периодической функции f(x) с периодом 2 , непрерывной на сегменте [- ; ], называется тригонометрический ряд вида или в сокращённой записи Жан Батист Жозеф Фурье Французский математик и физик. с коэффициентами Нашел формулу представления функции с помощью интеграла, играющую важную роль в современной математике Вывел уравнение теплопроводности в твердом теле, построил метод разложения функций в ряд Фурье. Доказал теорему о числе действительных корней алгебраического уравнения.
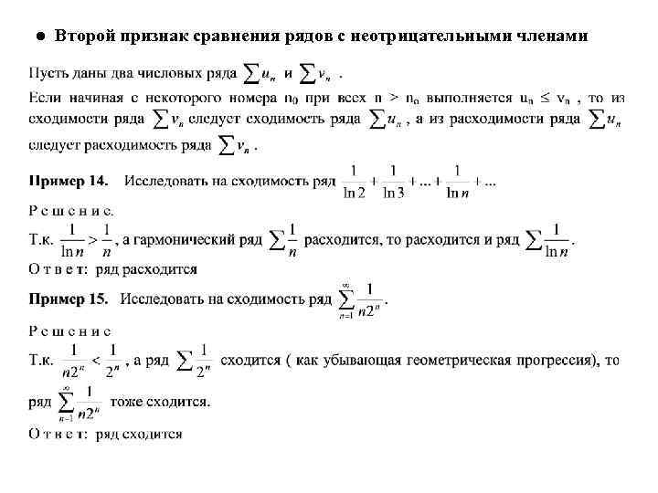
Достаточные признаки разложимости функции в ряд Фурье.


