7.4 Двенадцатипульсовые схемы инвертирования.pptx
- Количество слайдов: 50
7. 4 Двенадцатипульсовые схемы инвертирования 7. 4. 1 Типы двенадцатипульсовых схем и их описание 1. 12 п. последовательного типа 12 посл (ИП) (рис. 7. 4. 1) 2. 12 п. параллельного типа 12 п пар(ИП) (рис. 7. 4. 2) 7. 4. 2 Условия получения 12 пульсового режима инвертирования Для получения 12 -пульсового режима инвертирования необходимо выполнить 2 условия: 1. Угол сдвига между одноименными линейными напряжениями ВО “У” и ВО “Д” должен составлять 30° эл; 2. Входное напряжения Uи 1, Uи 2 инверторных мостов UZ 1 и UZ 2 должны быть равны. Первое условие достигается тем, что вентильные обмотки трансформатора соединены в “У” и “Д”, векторные диаграммы которых приведены соответственно на рисунке 7. 4. 3.
Рис. 7. 4. 1 – Схема 12 П инвертора последовательного типа
Рис. 7. 4. 1 – Схема 12 П инвертора последовательного типа
Рис. 7. 4. 2 – Схема 12 П инвертора последовательного типа
Рис. 7. 4. 2 – Схема 12 П инвертора последовательного типа
7. 4. 3 Условия получения 12 п. режима 1. ВО 1 и ВО 2 тиристорных мостов UZ 1 и UZ 2 соединенные в «У» и «Д» . Это создаст сдвиг линей напряжений однолинейных фаз на 30° эл. Рис. 7. 4. 3 – векторная диаграмма линейного напряжения смежных фаз инвертора 2. Входное напряжение инверторных мостов UZ 1 и UZ 2 должны быть равны UИ 01=UИ 02 Это возможно если напряжение 6
7. 4. 4 Отличительные особенности 12 п. посл. 12 п. пар. схемы В 12 п. последовательной схеме: Мгновенное значение входного напряжения (7. 4. 1) Среднее значение входного напряжения Откуда входное напряжение каждого инверторного моста UZ 1 и UZ 2 равно (7. 4. 2) Входной ток UZ 1 и UZ 2 равен току IИ (7. 4. 3) В 12 п. параллельной схеме: Среднее значение входного напряжения каждого инверторного моста UZ 1 и UZ 2 равны UИ (7. 4. 2') Входной ток UZ 1 и UZ 2 равны (7. 4. 3') 7
7. 4. 5 Отличительные особенности инвертора от выпрямителя Инверторный преобразователь имеет следующие особенности по сравнению с выпрямительным преобразователем: 1. ВО выполнены отдельно или имеют отпайки , а напряжение в фазах вентильных обмоток повышается и равно 2. Инверторные мосты UZ 1 и UZ 2 комплектуются из тиристоров 3. Системой управления, т. е. токами управления i. У 1, i. У 3, i. У 5, i. У 2, i. У 4, i. У 6, подаваемыми на управляющие электроды тиристоров V 1, V 3, V 5, V 2, V 4, V 6 инверторного моста UZ 1, эти тиристоры открываются в точках 1'', 3'', 5'‘, 2'‘, 4'‘, 6'' на угол β раньше точек естественного включения при обратной полярности напряжения u 2 y. Токами управления i. У 7, i. У 9, i. У 11, i. У 8, i. У 10, i. У 12, подаваемые на управляющие электроды тиристоров V 7, V 9, V 11, V 8, V 10, V 12, эти тиристоры открываются в точках 7'', 9'', 11'', 8'', 10'', 12'' в UZ 2 на угол β раньше точек естественного включения при обратной полярности напряжения u 2 Д (рис. 7. 4. 5, а, б, в, д, е).
Благодаря этому тиристоры открываются и проводят ток при обратной полярности напряжения вторичных обмоток u 2 у , u 2 Д по сравнению с выпрямителем (рис. 7. 4. 5). 4. Изменяется полярность подключения инвертора к +ш и –ш по сравнению с выпрямителем. В 12 П. ПОСЛ. схеме инвертора к +ш подключается анод А 2, а к –ш катод К 1, в то время как у выпрямителя наоборот к + ш подключается катод К 1, а к –ш анод А 2 (рис. 7. 4. 1). В 12 ПАР. схеме к +ш подключается 0 УР, а к –ш общий катод К, в то время как у выпрямителя +ш подключается общий катод К, а к –ш 0 УР (рис. 7. 4. 2) 5. Генератором энергии постоянного тока становится ЭПС (электроподвижной состав). 6. Мощность PИ и ток IИ передаются от ЭПС через контактную сеть к ВИП, установленному на тяговой подстанции.
7. 4. 6 Теория работы инвертора и процесс преобразования постоянного тока ЭПС в трехфазный переменный ток Физические процессы в 12 П. инверторе наглядно иллюстрируются временными диаграммами напряжения и тока в элементах схемы. Методика построения временных диаграмм аналогична 12 П. выпрямителям (разд. 6. 4) с учетом особенностей работы инвертора (разд. 7. 2). При изучении теории примем: 1. Напряжение в питающей сети, а следовательно в ВО 1 и ВО 2 синусоидальные и равно 2. Индуктивное сопротивление трансформатора xт и питающей цепи xc >0. Поэтому угол коммутации γ>0. На рисунке 7. 4. 5 приведены временные диаграммы напряжения и токов 12 П инвертора с учетом угла опережения β и угла коммутации γ. Рекомендуются следующая последовательность построения и 10 объяснения временных диаграмм.
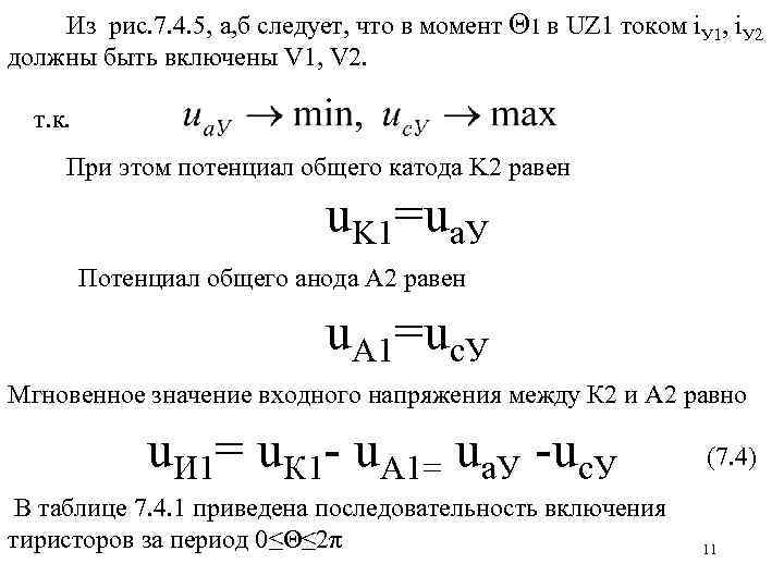
Из рис. 7. 4. 5, а, б следует, что в момент Θ 1 в UZ 1 током i. У 1, i. У 2 должны быть включены V 1, V 2. т. к. При этом потенциал общего катода K 2 равен u. K 1=ua. У Потенциал общего анода А 2 равен u. А 1=uс. У Мгновенное значение входного напряжения между К 2 и А 2 равно u. И 1= u. К 1 - u. А 1= uа. У -uс. У В таблице 7. 4. 1 приведена последовательность включения тиристоров за период 0≤Θ≤ 2π (7. 4) 11
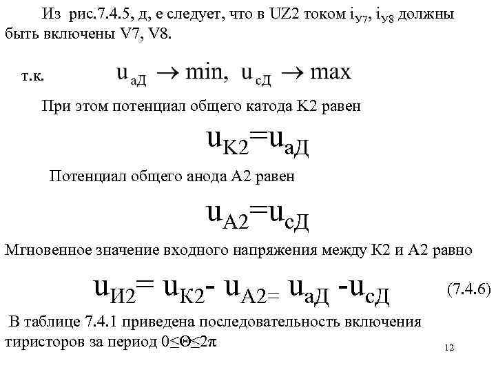
Из рис. 7. 4. 5, д, е следует, что в UZ 2 током i. У 7, i. У 8 должны быть включены V 7, V 8. т. к. При этом потенциал общего катода K 2 равен u. K 2=ua. Д Потенциал общего анода А 2 равен u. А 2=uс. Д Мгновенное значение входного напряжения между К 2 и А 2 равно u. И 2= u. К 2 - u. А 2= uа. Д -uс. Д В таблице 7. 4. 1 приведена последовательность включения тиристоров за период 0≤Θ≤ 2π (7. 4. 6) 12
14
Рисунок 7. 4. 5 – Временные диаграммы напряжения ВО 1, соединенной в звезду u 2 У (а), токов управления тиристоров UZ 1 i. У 1 (б), входного напряжения u. И 1 инверторного моста UZ 1 (в), входного тока i. И 1 инверторного моста UZ 1 (г), тока вентильной обмотки фазы ay вентильной обмотки ВО 1 соединенной в звезду i 2 а. У инверторного моста UZ 1; тока управления тиристоров UZ 2 i. Уа 2 (д), входного напряжения u. И 2 инверторного моста UZ 2 (е), входного тока i. И 2 и последовательность его прохождения через тиристоры UZ 2 (ж), тока вентильной обмотки фазы aд вентильной обмотки ВО 2 соединенной в треугольник i 2 а. Д инверторного моста UZ 2 (к); результирующего входного напряжения u. И 12 (з) и тока сетевой обмотки i 1 А (л) 12 пульсового инвертора.
Таблица 7. 4. 1 - Последовательность подачи импульсов тока управления и работы тиристоров инвертора за период 0≤Θ≤ 2π в UZ 1 на тиристоры V 1, V 3, V 5 V 2, V 4, V 6 подать ток управления i. У 1, i. У 3, i. У 5 i. У 2, i. У 4, i. У 6 в точках 1", 3" , 5" 2", 4" , 6" на угол β раньше точек 1, 3, 5 2, 4, 6 на тиристоры V 7, V 9, V 11 V 8, V 10, V 12 подать ток управления i. У 7, i. У 9, i. У 11 i. У 8, i. У 10, i. У 12 в точках 7", 9" , 11" 8", 10" , 12" на угол β раньше точек 7, 9, 11 8, 10, 12 в UZ 2 16
Таблица 7. 4. 1 а – Последовательность работы тиристоров в UZ 1 и мгновенное значение uи 1 за полный период от 0 до 2π Период времени, между точками 1“ 3“ 2“ Работает тиристоры катодной группы V 1 Работает тиристоры анодной группы V 6 u. К 1 ua У u. A 1 ub У uac У 4“ uc У u. И 1 5“ V 3 V 2 6“ V 5 V 4 ub У V 1 V 6 uc У ua У ubc У 1“ uba У ub У uca У ucb. У uab У
Таблица 7. 4. 1 б – Последовательность работы тиристоров в UZ 2 и мгновенное значение uи 2 за полный период от 0 до 2π Период времени, между точками 7“ 9“ 8“ Работает тиристоры катодной группы V 7 Работает тиристоры анодной группы V 12 u. К 2 ua Д u. A 2 ub Д uac Д 10 “ uc Д u. И 2 11 “ V 9 V 8 12 “ V 11 V 10 ub Д V 7 V 12 uc Д ua Д ubc Д 7“ uba Д ub Д Uca Д ucb. Д uab Д
На рис. (7. 4. 1) и (7. 4. 2) показаны цепь прохождения тока от ЭПС через контактную сеть, рельсы, шины ВИП, тиристоры, фазы ВО 1, ВО 2 , фазы СО и рельса для момента Θ 1 при работе тиристоров V 1, V 2, V 7, V 8. За период 2π открывая поочередно тиристоры V 1, V 3, V 5, V 2, V 4, V 6 синхронно с напряжением uау, ub. У, uc. У , ток инвертора поочередно проходит через фазы а. У, b. У, c. У в UZ 1. Аналогично, открывая поочередно тиристоры V 7, V 9, V 11, V 8, V 10, V 12 синхронно с uа. Д, ub. Д, uс. Д , ток инвертора поочередно проходит через фазы а. Д, b. Д, c. Д в UZ 2. При этом в фазах А, В, С сетевой обмотки создается трехфазный переменный ток, т. е. постоянный ток IИ , создаваемый ЭПС преобразуется в трехфазный переменный ток (рис. 7. 4. 5). Примечание: в 12 П параллельной схеме физические процессы и цепь прохождения тока аналогичны, но вместо тока IИ необходимо подставлять IИ /2. Т. к. мосты UZ 1, UZ 2 работают параллельно. 19
7. 4. 7 а Распределение тока в фазах ВО 1, соединенной в звезду «У» Если вентильная обмотка ВО 1 соединяется в Y, то в любой момент времени работают две фазы. В момент Θ 1, когда работают V 1 и V 2, ток IИ проходит через фазы ау , су (рисунок 7. 4. 1). Таким образом в любой момент времени ток в фазах вентильных обмотках ВО 1 проходит при работе тиристоров включенных в данную фазу и равен IИ. Примечание: В 12 П пар. схеме вместо IИ подставлять
7. 4. 7 б Особенности распределения тока в фазах ВО 2, соединенной в треугольник «Д» В ВО 2 соединенной в Д в любой момент времени работают все фазы а. Д , b. Д, с. Д. Ток распределяется обратно пропорционально сопротивлению цепи тока. В момент Θ 1, когда работают V 7 и V 8, токи а . Т. о. , ток в фазе начало и конец которой подключен к работающим тиристорам, равен , а в остальных фазах . Примечание: В 12 П пар. схеме вместо IИ подставлять Временная диаграмм тока i 2 а. У в фазе а. У приведены на рис. 7. 4. 5 и, тока i 2 а. Д в фазе а. Д на рис. 7. 4. 5 к. 21
7. 4. 8 Распределение тока в фазах СО Мгновенное значение токов в фазах СО (7. 4. 7) где КТУ – коэффициент трансформации обмотки звезда где КТД – коэффициент трансформации обмотки треугольник (7. 4. 7’) С учетом (7. 4. 7’) (7. 4. 8) На рис. 7. 4. 5 и, к, л приведены временные диаграммы i 2 а. У, i 2 а. Д, i 1 А для фазы а. У, а. Д 22 вторичных обмоток и фазы А сетевой обмотки
7. 4. 9 Основные расчетные соотношения двенадцатипульсовых схем инвертирования Расчетные параметры тиристорного плеча и обмоток трансформатора зависят от схемы инверторного преобразователя, поэтому все выводы и расчетные формулы разделов 12 пульсовых выпрямителей справедливы для инвертора. В таблице 7. 4. 2 приведены расчетные соотношения 12 пульсовых схем инвертирования.
Таблица 7. 4. 2 – Основные расчетные соотношения 12 П инверторов Обозначение параметра Dсх Ud 0 1, 2 Последовательного типа Параллельного типа ВО «Д» 1 1 ВО «У» 2, 34 U 2 У ВО «Д» 1, 35 U 2 Д UИ 0(β=0) 4, 68 U 2 У 2, 34 U 2 У UИ 0 4, 68 U 2 У cosβ 2, 34 U 2 У cosβ Uv max √ 6 U 2 У КСК 1 0, 5 Iv IИ/3 IИ/6 Iv max IИ 0, 5 IИ ВО «У» I 2 У /2 I 2 Д /2 I 1 1, 577 IИ/Kr 0, 789 IИ/Kr S 2 У=S 2 Д=0, 51 РИ S 1 1, 02 РИ ST 1, 02 РИ A 0, 26 v 0, 988 24
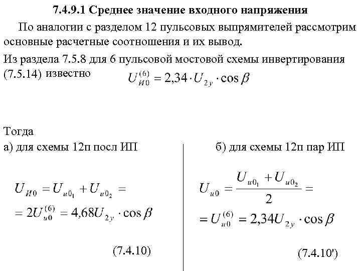
7. 4. 9. 1 Среднее значение входного напряжения По аналогии с разделом 12 пульсовых выпрямителей рассмотрим основные расчетные соотношения и их вывод. Из раздела 7. 5. 8 для 6 пульсовой мостовой схемы инвертирования (7. 5. 14) известно Тогда а) для схемы 12 п посл ИП б) для схемы 12 п пар ИП (7. 4. 10) (7. 4. 10')
Расчетные параметры тиристорного плеча для схемы 12 п посл для схемы 12 п пар Амплитуда обратного напряжения, прикладываемого к тиристорному плечу от вентильных обмоток равно (7. 4. 11)' (7. 4. 11) с учетом (7. 4. 10') (7. 4. 12) Максимальное значение тока тиристорного плеча (7. 4. 13) (7. 4. 12)' (7. 4. 13)' Среднее значение тока тиристорного плеча (7. 4. 14)'
Расчетные параметры обмоток трансформатора Действующее значение тока ВО 1 “У” 12 п посл 12 п пар (7. 4. 15) ' Аналогично из временной диаграммы i 2 Д действующее значение тока ВО 2 “Д” равно: (7. 4. 16)' (7. 4. 16) Из диаграммы i 1 действующее значение тока I 1 СО равно: (7. 4. 17) '
Расчетная мощность вентильных обмоток 12 п посл 12 п пар (7. 4. 17’)' (7. 4. 17) где Pu=UИ 0(β=0). IИ=UИ 0. IИ. KИ Расчетная мощность СО (7. 4. 18) (7. 4. 18’) ' Мощность УР (7. 4. 19) (7. 4. 19’) Типовая мощность трансформатора (7. 4. 20’) (7. 4. 20) Pu=UИ 0. IИ. KИ , где Kи – коэффициент повышения напряжения ВО U 2 н по сравнению с U 2 д
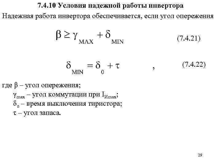
7. 4. 10 Условия надежной работы инвертора Надежная работа инвертора обеспечивается, если угол опережения (7. 4. 21) (7. 4. 22) где β – угол опережения; γmax – угол коммутации при IИmax; δо – время выключения тиристора; τ – угол запаса. 29
7. 4. 11 Угол коммутации из (6. 6. 13) равен (7. 4. 23) где XV – индуктивное сопротивление фазы цепи коммутации. Из (7. 4. 23) видно, что при изменении тока 0≤IИ≤ IИ max , угол коммутации γ изменяется в пределах 0≤γ≤ γ max (7. 4. 24) 30
Индуктивное сопротивление фазы цепи коммутации определяется по формуле (7. 4. 16). (7. 4. 25) где U 2 Y – номинальное действующее значение фазных напряжений вентильных обмоток, соединенных в «звезду» , к. В; u. К – напряжение К. З цепи коммутации, %; S 1 Н – номинальная мощность сетевой обмотки, к. ВА. Напряжение короткого замыкания цепи коммутации равно u. K=u. KС+u. KТ , (7. 4. 26) где u. KТ – коммутационное напряжение КЗ преобразовательного трансформатора, %; u. КС – напряжение КЗ питающей цепи, %. (7. 4. 27) где SКЗ – мощность КЗ на шинах, питающих преобразовательный 31 трансформатор, к. ВА.
7. 4. 12 Входные характеристики инвертора Входной характеристикой инвертора называется зависимость Согласно теории работы инвертора входное напряжение с увеличением тока инвертора возрастает и равно (7. 4. 28) Через известные параметры схемы и преобразовательного трансформатора входное напряжение инвертора определяется уравнением (7. 4. 29) 32
Падение напряжения в тиристорах инвертора (7. 4. 30) где p – число последовательно работающих плеч преобразователя; p=4 для 12 П. ПОСЛ. р=2 для 12 П. ПАР. s, a – число последовательно и параллельно включенных тиристоров в одном плече инвертора; А – коэффициент наклона входной характеристики схемы (А=0, 5 для m=6; А=0, 266 для m=12); u. КЗ – напряжение короткого замыкания цепи коммутации; UТО, r. T – пороговое напряжение и дифференциальное сопротивление тиристора 33
Для инверторных преобразователей, применяемых на тяговых подстанциях, входные напряжения холостого хода определяются следующими соотношениями Для 6 П. М. и 12 П. ПАР UИ 0(β=0)=2, 34 U 2 У ; UИ 0=2, 34 U 2 Уcosβ (7. 4. 31) Для 12 П. ПОСЛ. UИ 0(β=0)=4, 68 U 2 У; UИ 0=4, 68 U 2 Уcosβ (7. 4. 32) 34
7. 4. 13 Ограничительная характеристика инвертора При работе инвертора входной ток изменяется в пределах 0≤ IИmax Следовательно согласно (7. 4. 23) угол коммутации также изменяется в пределах 0≤ γ≤ γ max Надежная работа инвертора обеспечивается, если при любом токе IИ (угле коммутации γ), сохраняется условие (7. 4. 33) 35
Если при β=const с увеличением тока IИ (угла коммутации γ) условие (7. 4. 24) нарушается, то произойдет опрокидывание инвертора и аварийный ток увеличится в десятки раз по сравнению с номинальным током. Для предупреждения опрокидывания инвертор имеет ограничительную характеристику (7. 4. 34) На рисунке 7. 4. 7 показаны входные и ограничительные характеристики инвертора и внешняя характеристики выпрямителя для ВИП 36
7. 4. 14 Внешние и ограничительные характеристики ВИП Входные характеристики и предельные максимальные токи инвертора при угле β 1=const (1), β 2=const (2), искусственная (компаундированная) при β≠const (3) 37 Рисунок 7. 4. 7 – Входные и ограничительная характеристики ВИП
7. 4. 14 Предельный (максимальный) ток инвертора Величина предельного (максимального) тока инвертора IИ MAX, при котором еще сохраняется его устойчивая работа, графически определяется точкой пересечения внешней и ограничительной характеристик (рис. 7. 4. 6). Аналитический расчет IИ MAX может быть выполнен по следующим формулам а) при естественной внешней характеристике (7. 4. 35) б) при стабилизированной внешней характеристике (7. 4. 36) где UСТ – напряжение стабилизированной внешней характеристики ВП, равное Ud 0, к. В; А – коэффициент наклона входной (внешней) характеристики инвертора. 38
7. 4. 15 Коэффициент мощности Коэффициентом мощности инвертора называется отношение активной мощности, возвращаемой в сети, к полной мощности, возвращаемой в сеть Т. к. ток, возвращаемой в сеть инвертором не синусоидален (рис. 8. 1), то он состоит из основной гармоники i 1(1) частотой f 1=50 Гц и ряда высших гармоник. Активная мощность создается только током основной гармоники. Поэтому коэффициент мощности равен (7. 4. 37) где m 1 – число фаз сетевой обмотки; P 1 a, S 1 – активная и полная мощность потребляемая выпрямителем из сети, возвращаемая инвертором в сеть; I 1(1), I 1 – действующее значение соответственно основной гармоники и полного тока фазы СО; 1(1) – угол сдвига тока i 1(1) относительно напряжения u 1.
Отношение называется коэффициентом искажения (коэффициентом формы) тока СО При идеальном трансформаторе численное значение (γ=0) ν=0, 955 для шестипульсовых схем (m=6) ν =0, 988 для двеннадцатипульсовых схем (m=12) Рассмотрим временные диаграммы напряжения u 1 и тока i 1 для фазы А управляемого выпрямителя с углом регулирования α при угле коммутации γ. Как видно из рисунка 7. 4. 8 ось симметрии тока i 1 будет сдвинута относительно оси симметрии напряжения
Рисунок 7. 4. 8 - Временные диаграммы напряжения и тока фазы А
На коэффициент мощности выпрямителя и инвертора оказывает влияние ток холостого хода Iхх преобразовательного трансформатора. Рассмотрим векторные диаграммы тока потребляемой сети выпрямителем и током возвращаемой в сеть инвертором с учетом тока холостого хода (рис. 7. 4. 9). Рисунок 7. 4. 9 – Векторная диаграмма токов сетевой обмотки и инвертора
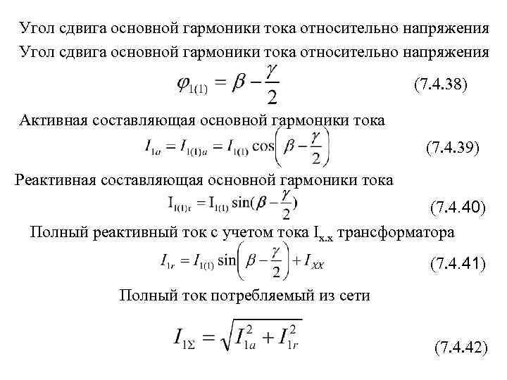
Угол сдвига основной гармоники тока относительно напряжения (7. 4. 38) Активная составляющая основной гармоники тока (7. 4. 39) Реактивная составляющая основной гармоники тока (7. 4. 40) Полный реактивный ток с учетом тока Iх. х трансформатора (7. 4. 41) Полный ток потребляемый из сети (7. 4. 42)
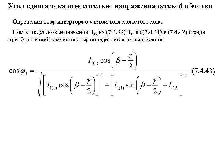
Угол сдвига тока относительно напряжения сетевой обмотки Определим cosφ инвертора с учетом тока холостого хода. После подстановки значения I 1 а из (7. 4. 39), I 1 r из (7. 4. 41) в (7. 4. 42) и ряда преобразований значения cosφ определяется из выражения (7. 4. 43)
Коэффициент мощности инвертора с учетом коэффициента искажения ν и cosφ1 (7. 4. 43) равен (7. 4. 44) На рисунке 7. 4. 10 показана зависимость коэффициента мощности шести и двеннадцатипульсового выпрямителя от тока нагрузки Id и коэффициента мощности шести и двеннадцатипульсового инвертора от входного тока IИ
Рисунок 7. 4. 10 – Коэффициент мощности ИП
7. 4. 16 Коэффициент полезного действия (КПД) КПД инвертора называется отношение активной мощности, возвращаемой инвертором в сеть к активной мощности, потребляемой инвертором от электроподвижного состава (ЭПС) (7. 4. 45) Мощность принимаемая инвертором от ЭПС (7. 4. 46) Суммарные потери мощности в преобразовательном агрегате (7. 4. 47)
Потери мощности в преобразовательном трансформаторе (7. 4. 48) где ∆Pхх (∆P’хх) - потери холостого хода (в стали); ∆PКЗ (∆PКЗ’) – потоки К. З. (в меди) при номинальном токе нагрузки Потери мощности в тиристорных плечах (7. 4. 49) где a, s – число параллельно и последовательно включенных П. П. в плече; P – число последовательно работающих плеч преобразователя; Ксх – коэффициент схемы КСХ=1 для 6 п. м. и 12 п. пос. КСХ=0, 5 для 6 п. н. и 12 п. пар.
Потери мощности в сглаживающих реакторах сглаживающих устройств (фильтров) (7. 4. 50) где r. P – активное сопротивление дополнительного реактора инвертора Мощность системы управления для тиристоров (7. 4. 51) Мощность системы охлаждения а) при естественном охлаждении (7. 4. 52) б) принудительном охлаждении (7. 4. 53) На рисунке 7. 4. 11 показана зависимость и коэффициента полезного действия шести и двеннадцатипульсового инвертора от входного тока IИ
Рисунок 7. 4. 11 – Коэффициент полезного действия ИП.


