Бух учет в схемах.ppt
- Количество слайдов: 4
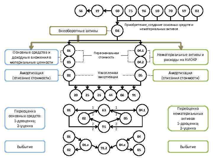
68 19 60 Внеоборотные активы Основные средства и доходные вложения в материальные ценности Амортизация (списание стоимости) 01 08 04. 1 03 04. 2 Накопленная амортизация 02 25 26 1 01 02 1 2 2 44 83 91 05 08 1 1 70 69 02 Нематериальные активы и расходы на НИОКР Амортизация (списания стоимости) 05 2 2 Переоценка нематериальных активов 1 -дооценка; 2 -уценка 04 01. в 02 10 91 04. 1 01 Выбытие 98 Приобретение, создание основных средств и нематериальных активов Первоначальная стоимость 20 Переоценка основных средств: 1 -дооценка; 2 -уценка 75 91. 2 04. в 05 Выбытие
76 75 51 Финансовые вложения, рыночная стоимость которых определяется Корректировка ПС – рост рын. ст-ти Корректировка ПС – снижение рын. ст-ти Приобретение финансовых вложений Долговые ценные бумаги Первоначальная стоимость 58. 21 91. 1 50 91 58 Финансовые вложения, рыночная стоимость которых не определяется Долевые и долговые ценные бумаги Первоначальная 58. 11 стоимость 52 Доначисление ПС до номинала 91. 1 91. 2 58. 22 58. Х 59 Создание резерва под обесценение 91. 2 финансовых вложений Долевые ф. в. (акции, вклады в уставные капиталы) Предоставленные займы Приобретенная дебиторская задолженность Вклады по совместной деятельности Вклады в банках 91. 1 Доходы по финансовым вложениям 58 Выбытие финансовых вложений 76 51 91. 2 51
51 Уставный капитал 80 Формирование уставного капитала 52 Уменьшение количества акций, находящихся в обращении Увеличение номинала акций, находящихся в обращении На сумму уменьшения выплата денежных средств или передача эмиссионных ценных бумаг других эмитентов Путем выкупа акций (долей) у акционеров и последующего их аннулирования Увеличение за счет имущества (нераспределенная прибыль, добавочный капитал) 51 91 58 10 41 Увеличение уставного капитала Уменьшение номинала акций, находящихся в обращении 75 08 75 Уменьшение уставного капитала 80 58 80 81 91. 2 51 75 80 Увеличение количества акций, находящихся в обращении Размещение дополнительных акций среди закрытого или открытого круга лиц 75 80 Номинальная стоимость 83 91. 1 84 83 76 51 Эмиссионный доход Фактические поступления
Нераспределенная прибыль 84 Заключительные обороты года – чистая прибыль за отчетный год переносится на счет нераспределенной прибыли Отчисления из чистой прибыли в резервный капитал Объявление дивиденда Резервный капитал 82 75 51 99 Выплата дивиденда 68 Ежемесячное определение прибыли (убытка) от продаж 90. 9 Ежемесячное определение сальдо прочих доходов и расходов 91. 9 68 Налог на прибыль за период Заключительные обороты года – обнуление сопоставительных счетов 90. 2 90. 1 68 20, 41, 43, 26, 44, др. 90. 3 62 91. 1 51, 52, 58, 76, 62, 98, др.
Бух учет в схемах.ppt