Nocsology_Lecture_5.ppt
- Количество слайдов: 50
5. Ультразвук Классификация: по способу распространения • воздушный • контактный по частотному спектру • низкочастотный — колебания 1, 25 • 104. . . 1, 0 • 105 Гц • высокочастотный — свыше 1, 0 • 105 Гц.
Низкочастотные ультразвуковые колебания Биологический эффект воздействия на организм зависит от: 1. интенсивности; 2. длительности воздействия; 3. размеров поверхности тела, подвергаемой действию ультразвука.
Низкочастотные ультразвуковые колебания Последствия систематического влияния: • функциональные нарушения: 1. нервной системы, 2. сердечнососудистой системы 3. эндокринной системы, 4. слухового и вестибулярного аппаратов. Наиболее характерны жалобы на резкое утомление, головные боли и чувство давления в голове; затруднения при концентрации внимания; торможение мыслительного процесса; на бессонницу.
Высокочастотные ультразвуковые колебания Последствия воздействия: • нарушение капиллярного кровообращения в кистях рук, снижение болевой чувствительности • изменения костной структуры с разрежением плотности костной ткани.
6. Неионизирующие электромагнитные поля и излучения - Спектр колебаний с частотой до 1017 Гц Неионизирующие электромагнитные поля естественного происхождения - постоянно действующий фактор. Источники ЭМП: • атмосферное электричество, • радиоизлучения солнца и галактик, • электрические и магнитные поля Земли.
Классификация неионизирующих техногенных излучений
Применение техногенных ЭМП и ЭМИ различных частот
ЭМП является совокупностью двух взаимосвязанных переменных полей — электрического и магнитного, которые характеризуются соответствующими векторами напряженности Е и Н.
Взаимное расположение источника ЭМИ и места пребывания человека
• Ближняя зона (индукции) характеризуется электрической и магнитной составляющими электромагнитного поля (соотношение между ними может быть различным) • Промежуточная зона характеризуется наличием поля индукции и распространяющейся электромагнитной волны
• Дальняя зона (зона излучения) характеризуется наличием сформированного ЭМП (бегущая электромагнитная волна): электрическая и магнитная составляющие изменяются синфазно, и между их средними значениями за период существует постоянное соотношение: Где — волновое сопротивление, Ом; — электрическая постоянная, Ф/м; проницаемость среды, Гн/м. — магнитная
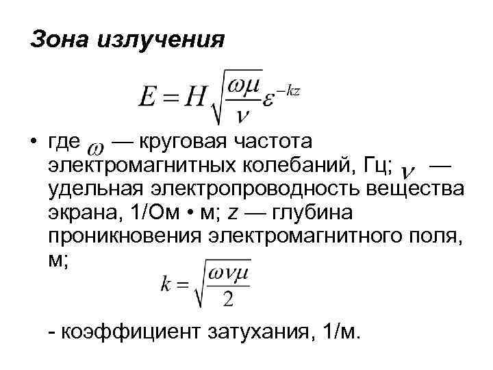
Зона излучения • где — круговая частота электромагнитных колебаний, Гц; — удельная электропроводность вещества экрана, 1/Ом • м; z — глубина проникновения электромагнитного поля, м; - коэффициент затухания, 1/м.
Неионизирующие электромагнитные поля и излучения Воздействие ЭМП зависит от: • напряженности электрического и магнитного полей, • плотности потока энергии, • частоты колебаний, • режима облучения, • размера облучаемой поверхности тела, • индивидуальных особенностей организма
Неионизирующие электромагнитные поля и излучения Воздействия МП: • постоянные (от искусственных магнитных материалов) • импульсные Степень воздействия МП на работающих зависит от максимальной напряженности поля в пространстве около магнитного устройства или в зоне влияния искусственного магнита.
Последствия работы в условиях хронического воздействия МП, превышающих предельно допустимые уровни: 1. нарушения функций: • центральной нервной системы (ЦHC), • сердечно-сосудистой системы • дыхательной системы, • пищеварительного тракта, 2. изменения в крови Выражаются жалобами на: • головную боль в височной и затылочной областях, • вялость, • расстройство сна, • снижение памяти, • повышенную раздражительность, апатию, • боли в области сердца.
Переменное электрическое поле вызывает нагрев тканей человека за счет: • переменной поляризации диэлектрика (сухожилий, хрящей и т. д. ), • появления токопроводимости. Избыточная теплота отводится до известного предела путем увеличения нагрузки на механизм терморегуляции. Однако, начиная с величины I=10 м. Вт/см 2, называемой тепловым порогом, организм не справляется с отводом образующейся теплоты и температура тела повышается, что приносит вред здоровью.
7. Лазерное излучение (ЛИ) генерируют в: • инфракрасной, • световой, • ультрафиолетовой областях неионизирующего ЭМИ
Лазерное излучение Лазеры, генерирующие излучение в: • видимом диапазоне спектра ( = 0, 44. . . 0, 59 мкм; = 0, 63 мкм; = 0, 69 мкм), • ближнем ИК-диапазоне спектра ( = 1, 06 мкм) • дальнем ИК-диапазоне спектра ( = 10, 6 мкм).
Области применения лазеров в зависимости от требуемой плотности потока излучения:
Лазерное излучение Опасности: • первичные - источник образования непосредственно сама лазерная установка • вторичные факторы возникают в результате взаимодействия лазерного излучения с мишенью
Лазерное излучение Возможные последствия при воздействии ЛИ: • патологические изменения в организме человека • функциональные расстройства органа зрения, центральной нервной и вегетативной систем • негативное влияние на внутренние органы, (печень, спинной мозг и др. )
Воздействие лазерного излучения на глаза Степень повреждения глаза зависит от следующих физических параметров: • время облучения, • плотность потока энергии, • длина волны и вид излучения (импульсное или непрерывное), • индивидуальные особенности глаза.
1. ЛИ с длиной волны в пределах ультрафиолетовой области спектра поверхностные ожоги роговицы (устраняются в процессе самозаживления) 2. ЛИ с = 0, 4. . . 1, 4 мкм - повреждение глаза может изменяться от слабых ожогов сетчатки, сопровождающихся незначительными или полностью отсутствующими изменениями зрительной функции, до серьезных повреждений, приводящих к ухудшению зрения и даже к полной его потере.
3. ЛИ с > 1, 4 мкм практически полностью поглощаются в стекловидном теле и водянистой влаге передней камеры глаза. При умеренных повреждениях происходит самовосстановление. Основной механизм повреждений при воздействии ЛИ — тепловое действие.
Воздействие лазерного излучения на кожу Возможные повреждения кожи: • легкое покраснение • поверхностное обугливание • образование глубоких дефектов кожи Эффект воздействия на кожные покровы определяется: 1. параметрами излучения лазера 2. степенью пигментации кожи
Биологические эффекты, возникающие при облучении кожи ЛИ
Действие лазерного излучения на внутренние органы Степень повреждения внутренних органов определяется: • интенсивностью потока излучения • цветом окраски органа • длиной волны падающего излучения
Опасности, возникающие при эксплуатации лазерных установок
8. Ионизирующие излучения Радиоактивность - самопроизвольное превращение неустойчивых атомных ядер в ядра другого типа, сопровождающееся испусканием частиц или гамма-квантов. Радиоактивность: 1. альфа-распад; 2. бета-распад; 3. спонтанное деление ядер; 4. протонная радиоактивность.
Виды ионизирующих излучений и их проникающая способность
Ионизирующие излучения (ИИ) Техногенные ИИ: • рентгеновские (f = 3 • 1017— 5 • 1019 Гц) • гамма-излучения (f > 5 • 1019 Гц. Для оценки радиационной обстановки, формируемой рентгеновским или гамма -излучением, используется внесистемная единица рентген (Р).
Ионизирующие излучения (ИИ) • Экспозиционная доза рентгеновского или гамма-излучения - определяет его ионизирующую способность в воздухе. При дозе 1 Р в 1 см 3 воздуха образуется 2, 082 109 пар ионов или в 1 г воздуха — 1, 61 • 1012 пар ионов. 1 Р = 2, 58 • 10 -4 Кл/кг.
Поглощенная доза D - характеризует поглощенную энергию ионизирующего излучения в единице массы вещества: где d. E — средняя энергия, переданная ионизирующим излучением веществу, находящемуся в элементарном объеме; dm — масса вещества в этом объеме. Единица измерения D: • в системе СИ - грей (Гр), 1 Гр = 1 Дж/кг. • внесистемная единица — рад; 1 рад = 0, 01 Гр или 1 Гр = 100 рад.
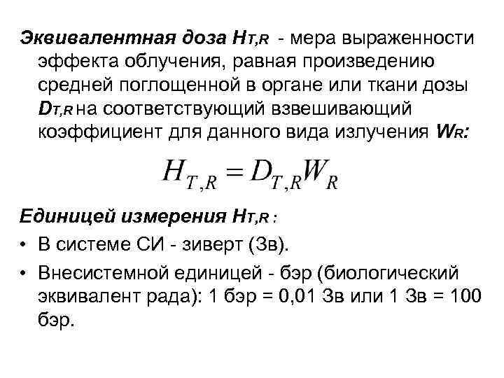
Эквивалентная доза НТ, R - мера выраженности эффекта облучения, равная произведению средней поглощенной в органе или ткани дозы DT, R на соответствующий взвешивающий коэффициент для данного вида излучения WR: Единицей измерения НТ, R : • В системе СИ - зиверт (Зв). • Внесистемной единицей - бэр (биологический эквивалент рада): 1 бэр = 0, 01 Зв или 1 Зв = 100 бэр.
Эквивалентная доза — основная дозиметрическая величина в области радиационной безопасности, введенная для оценки возможного ущерба здоровью человека от хронического воздействия ионизирующего излучения произвольного состава. При воздействии различных видов излучения эквивалентная доза HТ определяется как сумма эквивалентных доз для R видов излучения:
Эффективная эквивалентная доза (Е) применима только для хронического облучения в малых дозах и является мерой оценки ущерба для здоровья по выходу отдаленных последствий. где HТ- — эквивалентная доза в органе или ткани Т; WT — взвешивающий коэффициент для органа или ткани Т, который характеризует относительный риск на единицу дозы по выходу отдаленных последствий при облучении данного органа по отношению к облучению всего тела.
Взвешивающие коэффициенты для разных органов
Эффективная эквивалентная годовая доза -равная сумме эффективной эквивалентной дозы внешнего облучения, полученной за календарный год, и ожидаемой эффективной эквивалентной дозы внутреннего облучения, обусловленной поступлением в организм радионуклидов за этот же год (Зв).
В случае облучения больших групп людей дают оценку суммарного ожидаемого эффекта. Эффективная эквивалентная коллективная доза – мера коллективного риска возникновения эффектов облучения (определяется как сумма индивидуальных эффективных доз). Единица эффективной эквивалентной коллективной дозы — человеко-зиверт (чел. -Зв).
Ожидаемая (полная) коллективная эффективная эквивалентная доза, которую получат многие поколения от какого-либо радиоактивного источника за все время его дальнейшего существования.
Различные дозы, используемые для оценки последствий воздействия излучения на людей
Источники ИИ: 1. Естественные 2. Техногенные
Естественные источники ИИ: 1. внешние источники внеземного происхождения (космическое излучение); 2. источники земного происхождения (естественные радионуклиды). К основным естественным радионуклидам, излучение которых формирует природный радиационный фон, относят: 238 U, 235 U и 232 Th, а также один из продуктов распада 238 U - радон (226 Ra).
Техногенные источники ИИ: - совокупность факторов, обусловленных реализацией широкомасштабных программ использования атомной энергии в мирных и военных целях. Техногенные источники радиоактивных загрязнений: • ядерные взрывы, • работа предприятий ядерно-топливного и ядерно-оружейного циклов, • возникновение радиационно опасных аварий на предприятиях и транспорте, • использование радиационных технологий и методов в науке, промышленности и медицине, • обращение радиоактивных отходов.
Концентрация радона в разных помещениях
В настоящее время эффективная доза, обусловленная естественными и техногенными источниками радиации, составляет в России - 4, 0 м. Зв в год: • естественный радиационный фон - 27 %; • радон в помещениях - 39 %; • рентгенодиагностические медицинские процедуры - 34 %.
Значения дозовых порогов для некоторых детерминированных эффектов облучения
Значения поглощенных доз, при которых возникают острые лучевые поражения человека
При систематически повторяющемся облучении в дозах, не вызывающих острой лучевой болезни, но значительно больших предельно допустимых, может развиваться хроническая лучевая болезнь. Характерными признаками хронической лучевой болезни: • изменения в составе крови (уменьшение числа лейкоцитов, малокровие) • ряд симптомов со стороны нервной системы.
Относительная среднестатистическая вероятность заболевания раком после получения однократной дозы в один рад (0, 01 Гр) при равномерном облучении всего тела
Nocsology_Lecture_5.ppt