2_объёмная плотность примеры_13.ppt
- Количество слайдов: 9
5. Объёмная плотность заряда Примеры Вспомогательная задача Заряд распределим в интервале Рассмотрим среднюю плотность
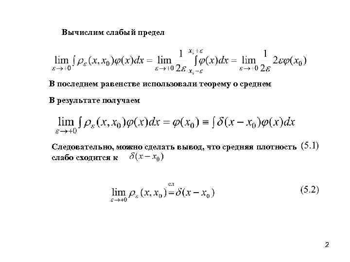
Вычислим слабый предел В последнем равенстве использовали теорему о среднем В результате получаем Следовательно, можно сделать вывод, что средняя плотность слабо сходится к 2
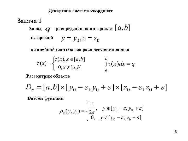
Декартова система координат Задача 1 Заряд распределён на интервале на прямой с линейной плотностью распределения заряда Рассмотрим область Введём функции 3
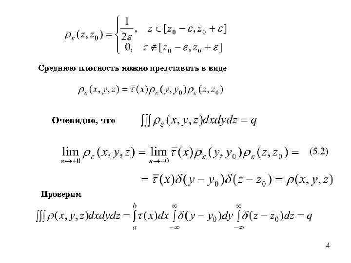
Среднюю плотность можно представить в виде Очевидно, что Проверим 4
Задача 2 Заряд распределён с поверхностной плотностью распределения заряда на площадке Площадка расположена на плоскости. Домашнее задание 1. Покажите, что объёмная плотность заряда равна 5
Цилиндрическая система координат Задача 3 Заряд распределён с поверхностной плотностью распределения заряда на диске радиуса R. Диск находится на плоскости Центр диска находится на оси Оz поверхностная плотность заряда причём Пусть средняя плотность 6
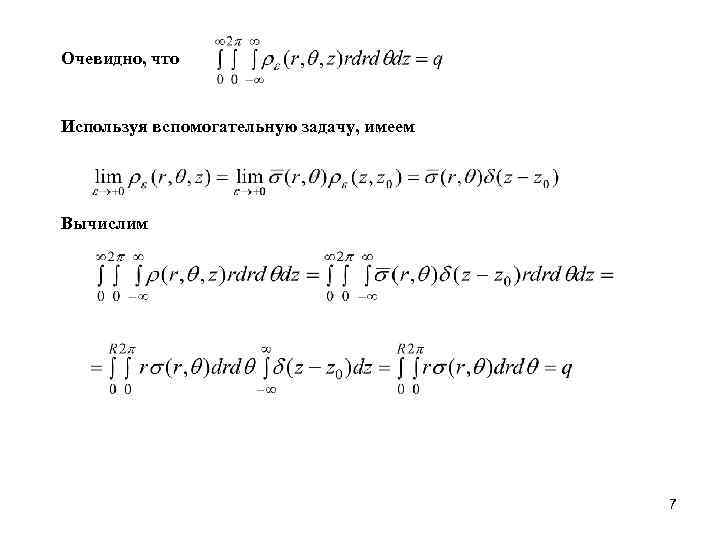
Очевидно, что Используя вспомогательную задачу, имеем Вычислим 7
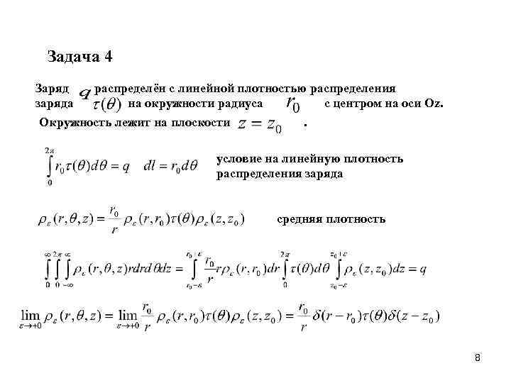
Задача 4 Заряд распределён с линейной плотностью распределения заряда на окружности радиуса с центром на оси Оz. Окружность лежит на плоскости. условие на линейную плотность распределения заряда средняя плотность 8
По (3. 5) Таким образом, объёмная плотность заряда, распределённого на окружности, расположенной на плоскости с радиусом равна Домашнее задание 2. Проверьте 9
2_объёмная плотность примеры_13.ppt