Лекция 5 каз..ppt
- Количество слайдов: 24
5 дәріс КВАНТТЫҚ ХИМИЯҒА ЭЛЕМЕНТАРЛЫ КІРІСПЕ
Молекула құрылысы теориясы мен химиялық байланыс теорияларының негіздерін білмесек және химиялық процестердің жалпы заңдылықтарын білмесек химиялық процестерді түсіну мүмкін емес. Термодинамикалық сипаттамаларды есептеуге мүмкіндік беретін және химиялық процестің элементар актісінің кинетикалық заңдылықтарын түсінуге мүмкіндік беретін молекулалық тұрақтылар (айналу, тербеліс, инерция моменттері, тербеліс жиіліктері, химиялық байланыс ұзындығы, күш тұрақтылары, химиялық байланыс энергиясы, полярлылық және т. б. ) спектрлік және де тағы басқа физикалық әдістердің көмегімен немесе кванттық механика мен кванттық химияның, молекула құрылысының және химиялық байланыстың теориялық көзқарастарына сүйеніп анықталады. Осы мақсаттарға жету үшін атомдар мен молекулалардағы электрондардың, молекулалардағы ядроның қозғалысын басқаратын заңдарды, молекула құрылысын, сонымен қатар молекулааралық әрекеттесулерді білу қажет.
Микробөлшектердің кванттық-механикалық ерекшеліктері АТОМ ҚҰРЫЛЫСЫ Заманауи көзқарастарға сүйенсек, химиялық элемент – белгілі бір зарядтары бар ядролардың атомдармен жиынтығы. Атомдар – элементар бөлшектерден құралған қарапайым электрлі бейтарап жүйелер. Ø Атомдардың массалары мен өлшемдері: m. Н=1. 674. 10 -24 г Барлық атомдардың радиустары бір ғана 10 -8 см шама ретін көрсетеді. Ø Атомның құрамдас бөлшектері – электрондар, ядро Ø Электронның массасы: mе=0. 911. 10 -27 г mе /m. Н= 1/1837 Атомның барлық салмағы ядрода орналасқан. Ø Ядроның радиустары 10 -13 - 10 -12 см-ге тең.
АТОМ-МОЛЕКУЛАЛЫҚ ІЛІМ Егер атом ядросын шие түрінде көзге елестететін болсақ, онда оның жанында айналып жүрген электрондар орбиталарын футбол стадионының өлшемімен салыстыруға болады.
АТОМ ҚҰРЫЛЫСЫ ПЛАНЕТАЛЫҚ МОДЕЛЬ XIX ғасырдың соңында – XX ғасырдың басында атомның көптеген қарапайым (элементар) бөлшектерден құралған күрделі бөлшек екендігі анықталды. 1911 жылы тәжірибе мәліметтеріне сүйене отырып ағылшын физигі Э. Резерфорд аз көлемге шамалап атомның ядролық яғни планеталық моделін ұсынды.
АТОМ ҚҰРЫЛЫСЫ ПЛАНЕТАЛЫҚ МОДЕЛЬ Протондар мен нейтрондардан тұратын атом ядросы оң зарядқа ие. Ол теріс зарядтарды көрсететін электрондармен қоршалған. Атом ядросының өлшемі кішкентай әрі массасы үлкен болғандықтан жуықтап нүкте түрінде санауға болады. Негізі химияда ядроның айналасында қозғалып жүрген электрондар жүйесін тереңдеп қарастырады.
АТОМ ҚҰРЫЛЫСЫ ПЛАНЕТАЛЫҚ МОДЕЛЬ: КЕМШІЛІКТЕРІ Атомның планеталық моделдің мынадай екі кемшілігі болды: ØЭлектрон айналу барысында энергиясын сәулелену түрінде үздіксіз жоғалтуы шарт, оған қоса осы кезде қозғалыстың аз мөлшері моментін сақтап қалуы шарт, ол ылғи да ядроға жақындайды, нәтижесінде ядроға құлауы мүмкін. Шынына келетін болсақ, атом тұрақты жүйе. ØҮздіксіз сәулеленуге жалпақ спектр сәйкес келуі шарт. Ал шындығында, ол сызықты болып келеді.
СТРОЕНИЕ АТОМА АТОМНЫЕ СПЕКТРЫ Ø Экспериментальной основной теории строения атомов служат данные о спектрах испускания или поглощения излучения. Ø Атомы в возбужденном состоянии способны испускать или поглощать излучение определенных длин волн (или определенных частот), поэтому атомные спектры строго индивидуальны для данного химического элемента. Ø Атомный (элементный) анализ наиболее часто проводят по спектрам испускания -эмиссионный спектральный анализ. Ø Исследуемое вещество вводят в источник излучения, где вещество диссоциирует на атомы, которые переходят в возбужденное состояние.
АТОМ ҚҰРЫЛЫСЫ АТОМ СПЕКТРЛЕРІ Ø Денемен жіберілген сәулеленудің ыдырауынан алынатын спектрлер түрлеріне қарай былай жіктеледі: • сызықты, • жолақты, • үздіксіз. Ø Сызықты спектр атоммен берілетін сәулеленуден алынса, ал жолақты спектр молекуламен берілетін сәулеленуден алынатындығы зерттелінген. Ø Кез-келген элемент атомының және жеке заттың молекуласының өзіне тән спектрі болады, және ол сәйкес толқын ұзындығының мәндерін көрсететін сызықтар мен жолақтардың белгілі бір жиынынан тұрады.
СТРОЕНИЕ АТОМА АТОМНЫЕ СПЕКТРЫ Ø Бальмер сериясындағы сызықтардың толқын сандары (көрінетін және жақын ультракүлгін облыс), Лайман сериясындағы (ультракүлгін облыс), Пашен, Брекеттің және Пфундтың (инфрақызыл облысы) мынадай жалпы теңдеумен өрнектеледі: n 1 и n 2 - бүтін сандар, бұл кезде n 2 > n 1 Ø Толқын саны – бұл толқын ұзындығына кері шама, яғни толқын ұзындығы 1 м. Ø Спектрлік термдер Т=RZ 2/n 2
АТОМ ҚҰРЫЛЫСЫ Ø 1912 ж. дат физигі Н. Бор осы мәселенің шешімін ұсынды, ол электрондар үшін стационарлы орбиталарды бөліп, электрон сонымен қозғала отырып өз энергиясын сәулелендірмейді. Электрон бір орбитадан екінші орбитаға ауысқан кезде ғана сәулелену жүзеге асады деп айтты. Уақыт өте келе электрондардың қозғалысын дәлірек көруге мүмкіндік беретін жаңа болжамдар пайда болды. Ø Неміс физик-теоретигі В. Гейзенбергтің матрицалық механикасы электронді бөлшек түрінде сипаттады, Ø Австриялық физик-теоретик Э. Шредингердің толқындық механикасы толқын түрінде сипаттап берді. Бұл теориялар кванттық механикаға енгізіліп, кванттық химияның дамуында химиялық объект ретінде қолданыла бастады. Ø Атомдар теориясының кванттық-механикалық теориясы атомды классикалық механиканың заңына бағынбайтын микробөлшектер жүйесі ретінде қарастырады.
Атомдағы электрондар энергиясының квантталуы Белгілі бір анықталынған, яғни дискретті мәндерді көрсететін шамаларды квантталған шамалар деп атайды. 1900 ж. неміс физигі М. Планк, қатты денелердің жылулық сәулеленуін зерттей отырып мынадай қорытындыға келді: электрмагнитті сәулелену энергиясы жеке –жеке порция-кванттар түрінде бөлінеді. Энергияның бір квантының мәні ΔE = hν, мұндағы ΔE – квант энергиясы, Дж; ν - жиілік, с-1; h – Планк тұрақтысы, 6, 626· 10− 34 Дж·с. Энергия кванттарын кейіннен фотондар деп атап кетті. Кванттық энергия туралы идея серияларға біріктірілген сызықтар жиынтығынан тұратын сызықты атом спектрлерінің құрылымын түсіндіруге мүмкіндік берді. Әрбір спектр сызығының өзіне тән толқын ұзындығы мен жиілік мәнімен сипатталады, онда атомдар да белгілі бір энергиямен квантты сәулелендіреді, ол энергия шамасы әрбір спектр сызығы үшін Планк теңдеуімен анықталынады. Атомдардағы электрондар белгілі бір энергия мәндеріне ие бола алады (электрондардың энергетикалық деңгейлері).
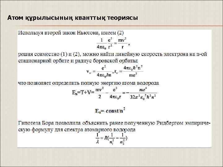
Атом құрылысының кванттық теориясы Атом құрылысының алғашқы кванттық теориясын Н. Бор ұсынды, онда Резерфордтың планеталық моделі эәне Планк-Эйнштейннің кванттық теориясы пайдаланылды. Салдары: тұйықталған атомда электрондар стационарлы орбитаны айналып қозғалады, онда олар энергияны сәулелендірмейді және энергияны жұтпайды. Электронның бір стационарлы күйден басқасына ауысуы электрмагнитті сәулелену квантының сәулеленуімен жүзеге асады, оның жиілігі мынаған тең: ν = ΔE / h. Электронның импульс моменті квантталатын орбиталар үшін ғана рұқсат етіледі: me V r=nh/2 , n=1, 2, 3, . . . (1)
Атом құрылысының кванттық теориясы
Материалды бөлшектердің толқындық қасиеттері Классикалық механикада қозғалыстың екі түрі қарастырылады: üБелгілі бір уақыт бірлігіндегі қозғалатын объектінің әрбір нүктедегі траекториясының локальдануынан дененің қозғалуы üОрта кеңістігіндегі делокальданған толқынның қозғалуы. Микрообъектілер үшін мұндай шектеулер мүмкін емес. Қозғалыстың осы ерекшелігін корпускулалық-толқындық екіжақтылық деп атайды. Корпускулалық-толқындық екіжақтылық – белгілі бір массасы, өлшемі және заряды бар микробөлшектің бір уақытта толқынға да тән қасиет көрсетуі, мәселен дифракцияға қабілеттілігі. Бөлшектің қандай қасиеті қарастырылып отырғанына байланысты, олар кейде бірдей қасиет көрсетуі мүмкін, немесе басқа қасиет көрсетуі мүмкін.
Материалдық бөлшектердің толқындық қасиеттері Қорпускулалық-толқындық екіжақтылық идеясының авторы А. Эйштейн болды, ол электрмагниттік сәулелену кванттарын тыныштық массасы 0 -ге тең бөлшектердің жарық жылдамдығымен қозғалатын фотондар ретінде қарастыруды ұсынды. Олардың энергиясы E = mc 2 = hν = hc / λ, мұндағы m – фотонның массасы, с – вакуумдағы жарық жылдамдығы, h – Планк тұрақтысы, ν – сәулелену жиілігі, λ – толқын ұзындығы. 1924 ж. Л. де Бройль корпускулалық-толқындық қасиетке тек ғана фотон ғана ие емес, сонымен қатар жылдамдықпен қозғалатын кез-келген басқа бөлшектер де ие болатындығын көрсеткен. Ол бөлшектің қозғалу жылдамдығымен онымен электрмагнитті сәулелену тудыратын толқын ұзындығын байланыстыратын теңдеуді алды (де Бройль теңдеуі): λ = h / m , мұндағы m – бөлшектің массасы, - оның жылдамдығы, h –Планк тұрақтысы; λ шамасы де-Бройль толқындарының ұзындығы деген атауға ие болды.
Материалдық бөлшектердің толқындық қасиеттері Массалары үлкен объектілер үшін толқындық қасиеттерді табу мүмкін емес. Мәселен, массасы 1 г болатын 1 м/с жылдамдықпен ұшып келе жатқан дене үшін де-Бройль толқын ұзындығы 1· 10− 30 м-ге тең, ол мән атом ядросының өлшемінен 15 есе кем, сәйкесінше оны өлшеу мүмкін емес. Сол сияқты, массасы 1, 7· 10− 27 кг болатын 500 м/с жылдамдықпен қозғалатын нейтрон үшін де Бройль толқын ұзындығы шамамен 1· 10− 9 м-ді құрайды. Біл шаманы ескермеуге болмайды. Де Бройльдің болжамы тәжірибе жүзінде дәлелденген. 1927 ж. америка физиктері К. Дэвиссон және Л. Джермер және басқа жақта өз жұмысын жасаған ағылшын Дж. -П. Томсон никель кристалындағы электрондардың дифракциясын тапқан.
Гейзенберг анықталмағандықтарының қатынасы В. Гейзенберг (1927 ж. ) анықталмағандық принципін ұсынды, оның тұжырымы мынадай: кеңістіктегі микробөлшектің жағдайын (координатасын) және импульсін дәл анықтау принципті мүмкін емес: Δpx · Δ x ≥ h / 2π или Δ x · Δ x ≥ h / 2πm, Мұндағы Δpx = m Δvxx – х координатасы бойынша микрообъект импульсінің анықталмағандығы (анықтаудағы қате); Δx – осы координатадағы микрообъект жағдайының анықталмағандығы (анықтаудағы қате). Жылдамдық неғұрлым дәл анықталса, бөлшектің орналасқан орнының белгілілігі де кіші болады, және керісінше. Сондықтан микробөлшектер үшін қозғалыс траекториясы туралы ұғым да қажетті емес, себебі ол бөлшектің нақты координатасы мен импульсімен байланысты. Кеңістіктің белгілі бір облысында табылу ықтималдығы туралы ғана айта аламыз. Бормен ұсынылған электрондардың «қозғалыс орбитасы» ұғымынан электрондардың болу ықтималдығы максимал болатын кеңістік облысы болып саналатын «орбиталь» ұғымына ауысу жүзеге асты.
Толқын функциясы. Шредингер теңдеуі Жүйенің кез-келген күйі жүйенің күй функциясы немесе оның толқындық функциясы деп аталатын жүйені түзетін бөлшектер координатасынан және уақыттан тұратын (x, y, z, t) функциясымен сипатталады. Толқын (стационарлық) теңдеуін 1926 ж. неміс физигі Э. Шредингер ұсынды, ол сутек атомындағы электрондардың күйін сипаттау үшін пайдаланды. Мұндағы ψ – электронның кеңістікте толқын түрінде қозғалысы сипаттайтын толқындық функция (классикалық механикадағы толқынқозғалысы үшін амплитуданың аналогы); x, y, z - координаталар, m – элетронның тыныштық массасы, E – электронның толық энергиясы, Ep – электронның потенциалдық энергиясы.
Толқын функциясы. Шредингер теңдеуі толқын функциясы белгілі физикалық мағынаға ие емес. Ал оның квадраты 2 белгілі бір физикалық мағынаға ие, ол кеңістіктің белгілі бір орнында бөлшектің болу ықтималдығын сипаттайды; дәлірек айтатын болсақ, 2 dv шамасы dv көлемдегі элементте қарастырылып отырған бөлшектің табылу ықтималдығына тең. 2 шамасын ықтималдық тығыздығы, немесе электрондық тығыздық деп атайды (егер электрон қарастырылса). Физикалық мағынасына қарай, толқын функциясы шекті, шексіз және бірмәнді болып бөлінеді, сонымен қатар егер бөлшек болмаса, ноль болып та кездеседі. Мәселен, атомындағы электронның қозғалысын қарастырғанда нольге тең болуы қажет, себебі ядродан өте алыс орналасқандықтан.
ШРЕДИНГЕРДІҢ ТОЛҚЫНДЫҚ МЕХАНИКАСЫ физикалық шамаға сызықты оператор сәйкес келеді; Әрбір Жүйенің күйі операторлық теңдеудің шешімі болып табылатын толқын функциясымен толығымен сипатталады: Hj=Ej
ДӘЛ ШЕШІЛЕТІН МОДЕЛЬДЕР Еркін бөлшек Потенциалды жәшіктегі бөлшек Қатаң ротатор Гармоникалық осциллятор Сутек атомы.
КВАНТТЫҚ МЕХАНИКАНЫҢ ПОСТУЛАТТАРЫ. І. Кез-келген жүйе тек ғана ерекше күйде болуы мүмкін, олардың әрқайсысы белгілі бір толқын функциясымен немесе күй векторымен сипатталады. Әрбір байқалатын шамаға Шредингердің көзқарасындағы оператор немесе Гейзенбергтің көзқарасындағы матрица сәйкес келеді.
КВАНТТЫҚ МЕХАНИКАНЫҢ ПОСТУЛАТТАРЫ. II. Байқалатын шаманың кванттық күйдегі орташа күтім шамасы j мынаған тең: немесе Байланысқан микрожүйе құрамына кіретін барлық электрондар әртүрлі күйде болуы шарт.
Лекция 5 каз..ppt