параграф 4 полный.ppt
- Количество слайдов: 44
§ 4. Ковариантное дифференцирование. Тензорный анализ Пусть задана криволинейная система координат базисом ei и кобазисом еi. Если y 1, y 2, y 3 с естественным u=uiеi=uiei, то (4. 1) (4. 2) Символы Кристоффеля (второго рода) определим следующим образом (4. 3) Так как то 1
Итак, по определению, символы Кристоффеля второго рода задают коэффициенты разложения производной векторов базиса (кобазиса) по векторам базиса (кобазиса). Теперь из (4. 1) (4. 4) получаем (4. 5) (4. 6) Подчеркнутые в (4. 5), (4. 6) выражения определяют ковариантные yj контравариантных j um или ковариантных j um компонент вектора u. производные по Итак yj в базисе еm равны ковариантным производным по yj контравариантных компонент вектора u, компоненты производной вектора u no yj в кобазисе еm равны 2 ковариантным производным по yj ковариантных компонент вектора u. компоненты производной вектора u по
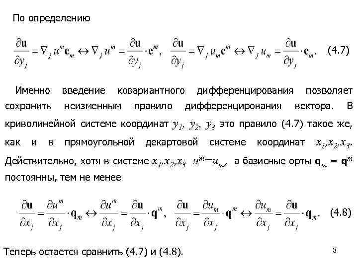
По определению (4. 7) Именно сохранить введение ковариантного неизменным правило криволинейной системе координат как и в прямоугольной дифференцирования вектора. В y 1, y 2, y 3 это правило (4. 7) такое же, декартовой Действительно, хотя в системе позволяет системе координат x 1, x 2, x 3 um=um, а базисные орты qm = qm постоянны, тем не менее (4. 8) Теперь остается сравнить (4. 7) и (4. 8). 3
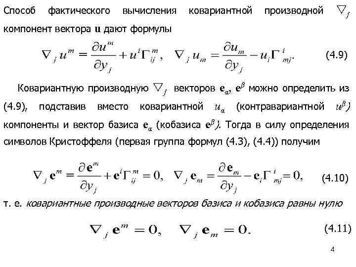
Способ фактического компонент вектора вычисления ковариантной j производной u дают формулы (4. 9) Ковариантную производную (4. 9), подставив вместо компоненты и вектор базиса j векторов еα, еβ можно определить из ковариантной uα (контравариантной uβ) еα (кобазиса еβ). Тогда в силу определения символов Кристоффеля (первая группа формул (4. 3), (4. 4)) получим (4. 10) т. е. ковариантные производные векторов базиса и кобазиса равны нулю (4. 11) 4
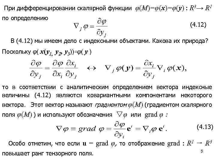
При дифференцировании скалярной функции φ(M)=φ(x)=φ(y) : R 3→ R 1 по определению (4. 12) В (4. 12) мы имеем дело с индексными объектами. Какова их природа? Поскольку φ( x(y 1, y 2, y 3))=φ( y ) то в соответствии с аналитическим определением вектора индексные величины (4. 12) являются ковариантными компонентами некоторого вектора. Этот вектор называют градиентом φ(M) (градиентом скалярного поля φ(M) ) и используют обозначения φ или grad φ : (4. 13) Особо отметим, что если u = grad φ, то отображение grad : R 1 R 3 повышает ранг тензорного поля. 5
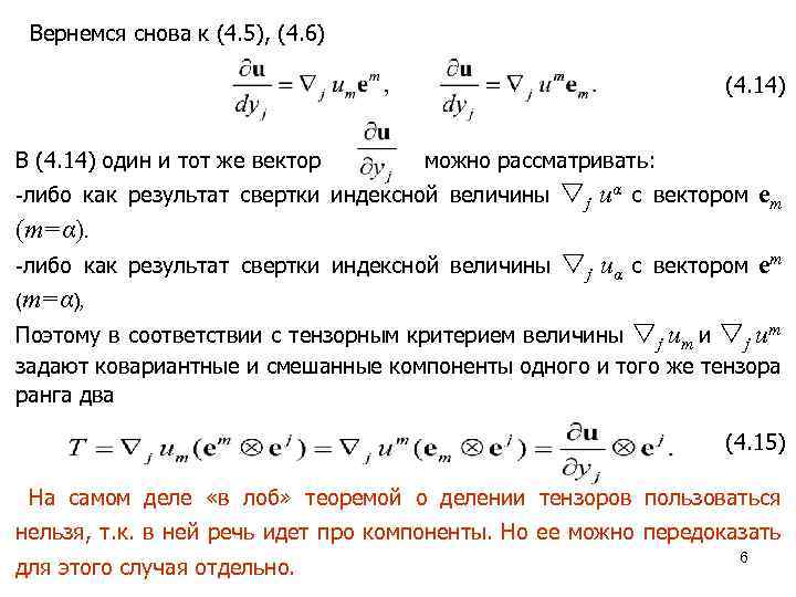
Вернемся снова к (4. 5), (4. 6) (4. 14) В (4. 14) один и тот же вектор можно рассматривать: -либо как результат свертки индексной величины j uα с вектором еm (m=α), Поэтому в соответствии с тензорным критерием величины j um и j um задают ковариантные и смешанные компоненты одного и того же тензора ранга два (4. 15) На самом деле «в лоб» теоремой о делении тензоров пользоваться нельзя, т. к. в ней речь идет про компоненты. Но ее можно передоказать для этого случая отдельно. 6
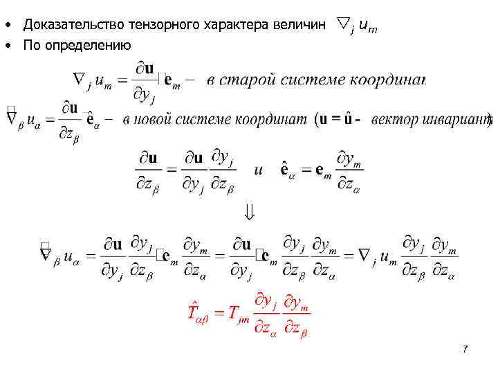
• Доказательство тензорного характера величин j um • По определению 7
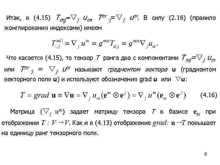
Итак, в (4. 15) Tmj= j um, Tm··j= j um. В силу (2. 18) (правило жонглирования индексами) имеем Что касается (4. 15), то тензор T ранга два с компонентами или Tm··j = j um Tmj= j um называют градиентом вектора u (градиентом векторного поля u) и используют обозначения grad u или u: (4. 16) Матрица ( j отображении um) задает матрицу тензора T в базисе еm при T : V V. Как и в (4. 13) отображение grad: u T повышает на единицу ранг тензорного поля. 8
Ковариантная производная компонент тензора ранга два (4. 17) 9
Очевидно, что Отметим также, что правило ковариантного дифференцирования произведения j(υium) такое же, как и при обычном дифференцировании Действительно, индексные величины (2. 4)) в качестве тензора ранга υium можно рассматривать (см. контравариантных два: компонент некоторого T = Tim(ei em). 10
С одной стороны, (4. 17) приводит к определению ковариантной производной контравариантных компонент тензора ранга два а с другой стороны, задает правило ковариантного дифференцирования, произведения, ибо в силу Tim=υium 11
В силу правила жонглирования индексами имеем Следовательно, При условии, что доказано Упражнение Это означает, что (4. 18) Аналогичные рассуждения приводят к (4. 18) означают, что ковариантная производная метрического тензора равна нулю. Итак, (4. 11), (4. 18) позволяют сделать Соотношения (4. 18) вывод, что при ковариантном дифференцировании gmα следует рассматривать как постоянные. еα , еα, gmα, 12
Как это следует из (4. 9), ковариантное дифференцирование компонент вектора и связано с нахождением символов Кристоффеля второго рода. Формально эти символы заданы соотношениями (4. 3), которые можно положить в основу при их вычислении. Однако существует более простой способ определения компоненты метрического тензора Гmij, непосредственно через G. Прежде всего отметим, что символы Кристоффеля симметричны по нижним индексам. Действительно, 13
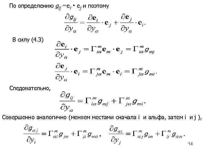
По определению gij =еi еj и поэтому В силу (4. 3) Следовательно, Совершенно аналогично (меняем местами сначала i и альфа, затем i и j ), 14
Поскольку gmα=gαm, то установленные соотношения дают Следует теперь свернуть с gαβ и учесть (2. 19): gαmgαβ=δβm, чтобы получить нужный результат Для ортогональной криволинейной системы координат y 1, . . . , yn полученные формулы существенно упрощаются так, что в этом случае будем иметь (по i, j не суммировать) 15
В заключение отметим, что индексные величины Гmij (символы Кристоффеля) не являются тензорными компонентами. Действительно, в цилиндрической системе координат (ортогональная система): существуют отличные от нуля символы Кристоффеля. Их теперь легко вычислить – это: С другой стороны, в декартовой системе координат x 1, x 2, x 3 все символы Кристоффеля равны нулю. Согласно определению (2. 1) тензорные компоненты подобным свойством обладать не могут. 16
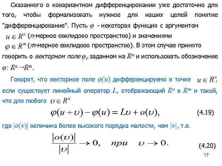
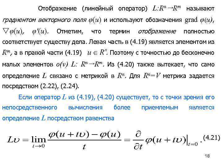
Сказанного о ковариантном дифференцировании уже достаточно для того, чтобы формализовать "дифференцирование". Пусть нужное для наших целей понятие φ - некоторая функция с аргументом (n мерное евклидово пространство) и значениями (m мерное евклидово пространство). В этом случае принято говорить о векторном поле φ, заданном на Rn и использовать обозначение φ: Rn Rm. Говорят, что векторное поле φ(u) дифференцируемо в точке если существует линейный оператор , L, отображающий Rn в Rm и такой, что для любого (4. 19) где |o(v)| величина более высокого порядка малости, чем |v|, т. е. (4. 20) 17
Отображение (линейный оператор) L: Rn Rm называют градиентом векторного поля φ(u) и используют обозначения grad φ(u), φ′(u). Отметим, что термин отображение полностью соответствует существу дела. Левая часть в (4. 19) является элементом из Rm, а в правой части (4. 19) малых элементов определение . Поэтому с точностью до бесконечно o(v) L: Rn Rm. Из (4. 20) также вытекает, что само L связано с метрикой в Rn. Для Rn=V метрика задается посредством (2. 22), (2. 24). Если оператор непосредственного определение L из (4. 19), (4. 20) существует, то с точки зрения его вычисления более приемлемым является L посредством равенства (4. 21) 18
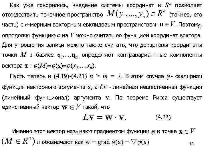
Как уже говорилось, введение системы координат в отождествить точечное пространство Rn позволяет (точнее, его часть) с n мерным векторным евклидовым пространством . Поэтому, определяя функцию φ на V можно считать ее функцией координат вектора. Для упрощения записи можно также считать, что декартовы координаты точки M в базисе q 1, . . . , qm определяют контравариантные компоненты вектора х : φ(M)=φ(х)=φ(x 1, . . . , xn). Пусть теперь в (4. 19) (4. 21) n > m = 1. В этом случае φ- скалярная функция векторного аргумента х, a Lv - линейная вещественная функция (линейный функционал) аргумента единственный вектор v. По теореме Рисса существует такой, что (4. 22) Именно этот вектор называют градиентом функции и обозначают как w = grad φ(x) = φ(x) φ в точке 19
Формула (4. 21) дает (4. 23) Итак, если n > m = 1, то в декартовом базисе φ(x) есть вектор с компонентами интерпретировать как производную Второй член в (4. 23) можно φ'(x) в направлении вектора v. Последний всегда можно считать единичным. Но тогда в силу (4. 23) Поэтому максимум производной φ'(х) достигается при grad φ. Это направление соответствует направлению наибольшего роста функции φ(M)=φ(x 1, . . . , xn), противоположное т. е. в направлении направлению наибольшего убывания. 20
Другой важный в приложениях случай это n=m. Тогда мы имеем дело с векторной функцией векторного аргумента и в декартовом базисе Как нетрудно понять, теперь L- тензор ранга два и в соответствии с (4. 21) Поэтому тензору L= φ в базисе qm соответствует матрица смешанных компонент (4. 24) Эту матрицу часто называют матрицей Якоби системы функций φi(х). 21
Еще раз отметим, что в обоих случаях: n > m = 1 и n = m декартово описание применяется лишь для максимального упрощения записи в (4. 21). Если при описании отображения L: Rn Rm использовать естественный базис еm и кобазис еm, связанные с криволинейной системой координат y 1, . . . , yn, то (4. 21) дает формула (4. 13), формула (4. 16), где j символ ковариантного дифференцирования (см. (4. 5), (4. 6), (4. 14)). И, наконец, вместо (4. 24) будем иметь 22
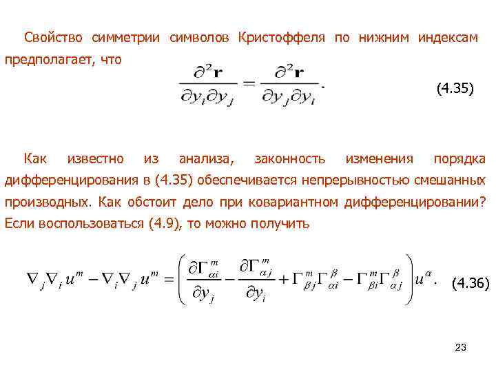
Свойство симметрии символов Кристоффеля по нижним индексам предполагает, что (4. 35) Как известно из анализа, законность изменения порядка дифференцирования в (4. 35) обеспечивается непрерывностью смешанных производных. Как обстоит дело при ковариантном дифференцировании? Если воспользоваться (4. 9), то можно получить (4. 36) 23
Из аналитического определения тензора (2. 1) вытекает, что левая часть в (4. 36) задает компоненты тензора ранга три: T mij = ( j i — i j)um. Эти тензорные компоненты получены в результате свертывания (α=γ) индексных величин (4. 37) с компонентами вектора uα. На основании тензорного критерия заключаем, что величины R mijγ являются компонентами тензора четвертого ранга. Его на зывают тензором Римана-Кристоффеля. Таким образом вопрос о законности изменения порядка ковариантного дифференцирования связан с вопросом об условиях обращения в нуль тензора Римана Кристоффеля. 24
Термин "евклидово пространство" употреблялся уже не один раз. Первоначально речь шла об арифметизации точечного пространства посредством введения координат и отождествлении его с векторным пространством V(u): Затем речь шла о метрике пространства фундаментального тензора V(u). Введенная с помощью G метрика (2. 24) зависит от точки M, ибо G=G(M). Однако определение естественного базиса (кобазиса) основано на предположении о существовании системы координат, в которой G не зависит от M. Таковой для нас являлась декартова прямоугольная система координат x 1, . . . , xn. Поэтому, говоря об евклидовом пространстве, мы постулируем существование в этом пространстве метрического тензора для которого gim G, = δim. Для такого пространства в силу (4. 29), (4. 37) 25 тензор Римана Кристоффеля равен нулю.
Завершая рассмотрение свойств ковариантного дифференцирования, приведем правила вычисления градиента от произведения функций векторного аргумента со значениями различных типов: φf, φ f. Итак, (4. 38) Наряду с операцией градиент: операцию дивергенция: дифференцированием. Если grad ( ) = ( ) введем в рассмотрение div ( ), которая также связана с ковариантным φ(у) векторная функция векторного аргумента, то по определению (4. 39) В (4. 39) m φm скаляр, так что операция div понижает ранг векторного поля. 26
Дивергенция тензорного поля T ранга два определяется так: (4. 40) где а произвольный, но постоянный вектор. В правой части (4. 40) вектор, операция div от которого определена в (4. 39). Зададим тензор T контравариантными компонентами Tim. Тогда T*а Поэтому Предпоследнее равенство справедливо поскольку а постоянен Учитывая теперь определение (4. 40) и произвольность вектора а в этом определении, получаем (4. 41) 27
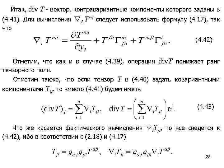
div T вектор, контравариантные компоненты которого заданы в (4. 41). Для вычисления i Tmi следует использовать формулу (4. 17), так Итак, что (4. 42) Отметим, что как и в случае (4. 39), операция тензорного поля. Отметим также, что если тензор компонентами div. T понижает ранг T в (4. 40) задать ковариантными Tij, то вместо (4. 41) будем иметь (4. 43) Что же касается фактического вычисления i. Tji, то все сведется к (4. 42), ибо в соответствии с (2. 18) и (4. 17) 28
Приведем далее правила вычисления дивергенции от произведения функций векторного аргумента со значениями различных типов. Доказать, что (4. 44) Если T=φ(y) тензорное поле, заданное в R 3 , a f = f (y): R 3 → R 3, то (4. 45) В случае прямоугольной декартовой системы координат (4. 44) и (4. 47) сводятся к хорошо известным из анализа формулам дифференцирования произведения 29
T = T* обычно используется иная форма записи (4. 45). По определению, grad f является тензором с компонентами j f i. Но Для симметричного тензора (4. 46) что соответствует стандартному представлению (3. 27) произвольного тензора в виде суммы симметричного и кососимметричного тензоров Тогда в силу (3. 33), (3. 34) tr(TM) = 0 Поэтому для T = T* правая часть (4. 45) записывается в виде суммы двух скалярных произведений: (4. 47) где L - симметричная часть тензора grad f. 30
n=3 кососимметричный тензор T = - T*, где T = 2 M, а M определен в (4. 46) порождает новый векторный объект: rot f, для В случае которого принята следующая символическая форма записи (4. 48) Раскрывая определитель в (4. 48), получим (4. 49) Сразу же отметим, что (4. 50) Действительно, поскольку ( i j j i )f k=0, то в силу (4. 49) 31
Далее, градиент скалярного поля компонентами φ(у) задается ковариантными (см. (4. 12)). rot grad φ следует в (4. 48) строку из векторов базиса еi заменить на строку из векторов кобазиса еi, а строку f 1, f 2, f 3 следует заменить на строку f 1= 1φ, f 2= 2φ, f 3= 3φ : Поэтому при определении векторного объекта Теперь, чтобы убедиться в справедливости второго из соотношений (4. 50), остается раскрыть преобразованный указанным образом определитель (4. 48). Тогда 32
Остановимся на некоторых интегральных операциях тензорного анализа. В их основе лежит хорошо известная формула Гаусса Остроградского (4. 54) Здесь - некоторая область в Rn с достаточно гладкой границей S, n орт внешней нормали к S, φj(M) - непрерывно дифференцируемая скалярная функция векторного аргумента. В качестве почти очевидных следствий из (4. 54) имеем (4. 55) а также (4. 56) (4. 57) 33
В дальнейшем нам понадобится тензорный аналог интегрального соотношения (4. 57). Пусть а произвольный постоянный вектор и T непрерывно дифференцируемая тензорная функция векторного аргумента. Из (4. 57) и определения (4. 40) получаем Поэтому в силу произвольности а (4. 58) 34
С помощью дифференциальных операций первого порядка: grad( • ), div( • ), rot( • ) можно определить дифференциальные операции более высокого порядка. Например, если φ=φ(х) скалярная функция векторного аргумента, то в декартовой системе координат (4. 51) Оператор div grad: R 1 в (4. 51) называют оператором Лапласа. В декартовой прямоугольной системе координат оператор является простейшим примером дифференциального эллиптического оператора второго порядка. Рассмотрим далее более общий случай. 35
K - симметричный K=K*, положительно определенный Kv v>0 тензор ранга два, заданный в декартовом базисе матрицей (K)=(kij). По определению, u = grad φ вектор с ковариантными компонентами Пусть Если w=Ku, то Поэтому (4. 52) Условия K =K* > 0 позволяют говорить о том, что в (4. 51), как и в (4. 52) определен дифференциальный эллиптический оператор второго порядка: 36
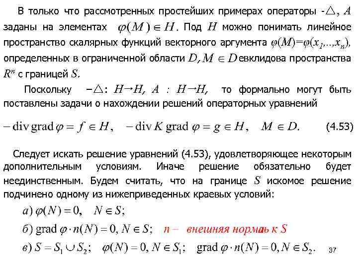
В только что рассмотренных простейших примерах операторы , A H можно понимать линейное пространство скалярных функций векторного аргумента φ(М)=φ(x 1, . . , xn), определенных в ограниченной области D, евклидова пространства Rn с границей S. Поскольку − : H H, A : H H, то формально могут быть заданы на элементах Под поставлены задачи о нахождении решений операторных уравнений (4. 53) Следует искать решение уравнений (4. 53), удовлетворяющее некоторым дополнительным условиям. Иначе решение обязательно будет неединственным. Будем считать, что на границе S искомое решение подчинено одному из нижеприведенных краевых условий: 37
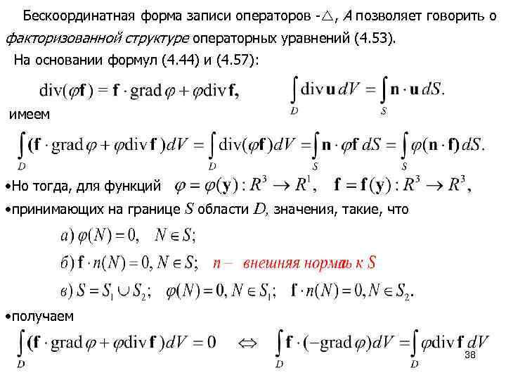
Бескоординатная форма записи операторов , A позволяет говорить о факторизованной структуре операторных уравнений (4. 53). На основании формул (4. 44) и (4. 57): имеем • Но тогда, для функций • принимающих на границе S области D, значения, такие, что • получаем 38
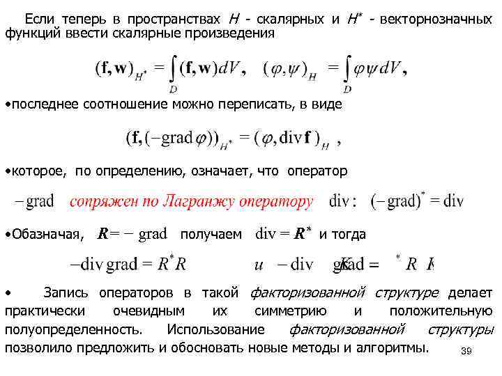
Если теперь в пространствах H - скалярных и H* - векторнозначных функций ввести скалярные произведения • последнее соотношение можно переписать, в виде • которое, по определению, означает, что оператор • Обазначая, R= − grad получаем div = R* и тогда • Запись операторов в такой факторизованной структуре делает практически очевидным их симметрию и положительную полуопределенность. Использование факторизованной структуры позволило предложить и обосновать новые методы и алгоритмы. 39
• 1) Из • Первый и последний члены отличаются только знаком и сокращаются (индексы суммирования можно взаимно поменять). Окончательно имеем 40
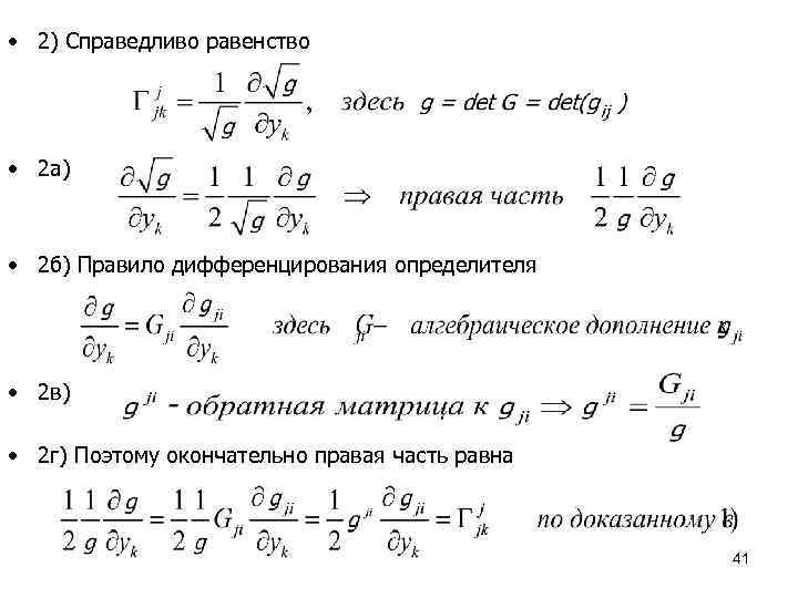
• 2) Справедливо равенство • 2 а) • 2 б) Правило дифференцирования определителя • 2 в) • 2 г) Поэтому окончательно правая часть равна 41
• 3) Для div справедливо представление • Доказательство. С одной стороны имеем • С другой стороны • Что совпадает с предыдущим результатом. 4) Наконец, поскольку градиент задается ковариантными компонентами, а в определении дивергенции используются контравариантные компоненты, то применяется жонглирование индексами 42
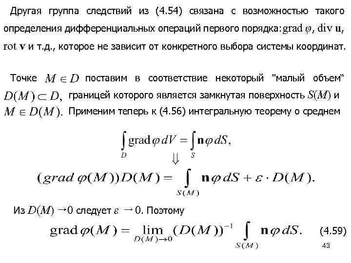
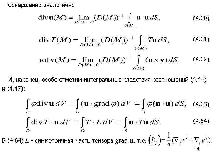
Другая группа следствий из (4. 54) связана с возможностью такого определения дифференциальных операций первого порядка: grad φ, div u, rot v и т. д. , которое не зависит от конкретного выбора системы координат. Точке поставим в соответствие некоторый "малый объем“ границей которого является замкнутая поверхность S(M) и Применим теперь к (4. 56) интегральную теорему о среднем Из D(M) 0 следует ε 0. Поэтому (4. 59) 43
Совершенно аналогично (4. 60) (4. 61) (4. 62) И, наконец, особо отметим интегральные следствия соотношений (4. 44) и (4. 47): (4. 63) (4. 64) В (4. 64) L симметричная часть тензора grad u, т. е. 44


