4_Dynamic systems.ppt
- Количество слайдов: 55
4. Динамические системы 1
4. Динамические системы 4. 1. Уравнение свертки. 4. 2. Идентификация объекта. 4. 3. Фурье-преобразование некоторых функции. 4. 7. Равенство Парсеваля. 4. 8. Применение равенства Парсеваля. 4. 9. Энергия гармонического осциллятора. 4. 10. Интерполяция рядами Фурье. 4. 11. Приложения преобразования Фурье. 4. 12. Таблица преобразования Фурье. 2
4. 1. Уравнение свертки § Понятие динамической системы происходит из § классической механики. Это системы, описывающие поведение множества материальных точек в зависимости от времени с помощью конечного набора числовых параметров, которые удовлетворяют системе дифференциальных уравнений первого порядка. Для целей данного курса достаточно считать, что динамическая система – это система, описываемая конечным набором входных и выходных параметров, которые определены на некотором интервале времени. Простейшая динамическая система имеет один входным и один выходным параметр и состоит из одного элемента, будем называть такую упрощенную систему объектом. 3
4. 1. Уравнение свертки §Параметры представляют собой функции от времени, обозначим входной параметр как функцию x(t) , а выходной как y(t). Мы рассматриваем поведение объекта на некотором интервале времени, то есть параметры представляют собой функции от времени на этом интервале. В первой части нашего курса все параметры объекта и все функции будем считать детерминированными. Выходной параметр y(t) некоторым образом зависит от входного параметра, то есть от функции x(t). §Мы рассматриваем поведение объекта на некотором интервале времени, то есть параметры представляют собой функции от времени на этом интервале. Зависимость выходного параметра от входного будем записывать в виде соотношения 4
4. 1. Уравнение свертки § y(t) = F[x(t)], § где F – некоторое преобразование функции x(t) в § функцию y(t). Преобразование F называется оператором. Например, F может выражать зависимость в виде решения дифференциального уравнения. Одним из видов зависимости функций является уравнение свертки Функция h(t) называется ядром свертки. Свертка широко применяется в теории сигналов, в частности, для моделирования фильтров. 5
4. 1. Уравнение свертки § В реальной ситуации ядро обычно не равно нулю только на некотором отрезке [0, M], поэтому свертка принимает вид Если бы нижняя граница интервала интегрирования была бы меньше 0, например, -1, то получалось бы, что функция y(t) зависит от значения функции x(0 -(-1)) в момент времени от + 1, то есть в будущем, что считаем невозможным. 6
4. 1. Уравнение свертки § Следовательно, при t < 0 ядро h(t) = 0. (1) Для каждого момента времени t 0 функция y(t 0) зависит от функции x(t) во все моменты времени от t 0 – M до t 0, то есть, от «недалекого прошлого» . M называется интервалом памяти объекта. Сокращенно соотношение (1) записывается в виде y(t) = h(t)*x(t). 7
4. 2. Идентификация объекта § Одной из основных задач в динамических системах является задача идентификации системы. § Предполагается, что исследователь может подать на вход объекта любой сигнал x(t) и наблюдать на выходе получающийся сигнал y(t). § Идентификацией системы с параметрами x(t) и y(t) называется построение оператора F, такого, что § y(t) = F[x(t)]. Процесс идентификация состоит из двух этапов: § 1) выбор математической модели системы; § 2) оценивание параметров выбранной модели. § В этой модели x(t) выбирает исследователь, и он наблюдает сигнал y(t) на выходе. Таким образом, требуется подобрать такой входной сигнал, чтобы найти неизвестный параметр модели - функцию h(t). 8
4. 2. Идентификация объекта § Пример решения задачи идентификации. § Пусть имеется черный ящик, в который входит сигнал x(t) и выходит сигнал y(t). § 1) выбор математической модели системы; § В простейшем случае выбирается модель в виде § § уравнения свертки, но может выбираться и другая модель. Для идентификации черного ящика, работа которого моделируется уравнением свертки (И ТОЛЬКО ДЛЯ ЭТОЙ МОДЕЛИ ! ) задача идентификации решается при помощи свойства фильтрации -функции. 2) оценивание параметров выбранной модели. Для уравнения свертки требуется подобрать такой входной сигнал, чтобы найти неизвестный параметр модели - функцию h(t). 9
4. 2. Идентификация объекта § В качестве входного сигнала возьмем -функцию и для вычисления значения ядра h(t) на отрезке t € [0, M], используем свойство 1 -функции Так можно построить значение ядра в произвольной заданной точке. Так просто решается задача идентификации для модели в виде уравнения свертки. 10
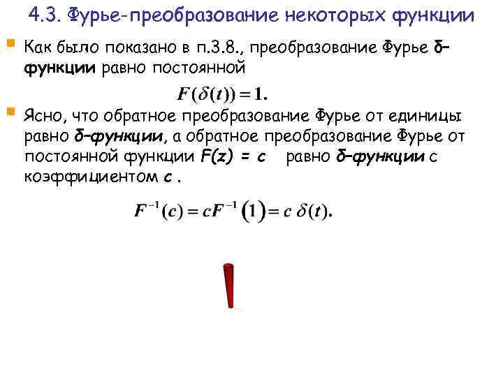
4. 3. Фурье-преобразование некоторых функции § Как было показано в п. 3. 8. , преобразование Фурье δ– функции равно постоянной § Ясно, что обратное преобразование Фурье от единицы равно δ–функции, а обратное преобразование Фурье от постоянной функции F(z) = c равно δ–функции с коэффициентом c.
§ § 4. 3. Фурье-преобразование некоторых функции Нам понадобится преобразование Фурье от экспоненты в мнимой степени. Вначале найдем обратное преобразование Фурье от прямоугольного импульса :
4. 3. Фурье-преобразование некоторых функции §Если ε -> 0, то эта функция стремится к § То есть, обратное преобразование Фурье от δ–функции равно § Сравните вывод формулы с выводом аналогичной формулы в п. 3. 8 (прямое Фурье-преобразование прямоугольной функции). § Заменой переменных доказывается свойство сдвига по частоте обратного преобразования Фурье – это аналог свойства 2 прямого преобразования Фурье :
4. 3. Фурье-преобразование некоторых функции § доказать самостоятельно! (но это свойство 3 преобразования Фурье!) § Применяя это свойство к δ–функции, получаем : § Если взять преобразование Фурье от обеих частей, то будем иметь : § То есть, преобразование Фурье от мнимой экспоненты равно функции Дирака со сдвигом, умноженной на коэффициент.
4. 3. Фурье-преобразование некоторых функции § Преобразование Фурье свертки сигналов. § Применим преобразование Фурье к свертке сигналов, используя замену переменных, в результате получим равенство: § То есть, применение преобразования Фурье к свертке сигналов дает произведение Фурье-образов сигналов
4. 3. Фурье-преобразование некоторых функции Доказательство преобразования Фурье от свертки: Равенство доказано.
4. 3. Фурье-преобразование некоторых функции § Для обратного преобразования Фурье от свертки функций верно равенство § Доказательство также проводится заменой переменной в интеграле :
4. 3. Фурье-преобразование некоторых функции § Если к обеим частям полученного равенства применить прямое преобразование Фурье, то получим формулу для преобразования произведения сигналов
4. 3. Фурье-преобразование некоторых функции § Мы получили три важные формулы: § Фурье-образ свертки сигналов, § Фурье-прообраз произведения спектров, § Фурье-образ произведения сигналов. § Перейдем к вычислению преобразования Фурье для функции единичного скачка и тригонометрических функций. Page 19
4. 7. Преобразование Фурье от функции единичного скачка § § Преобразование Фурье функции единичного скачка 1(t). Применим свойство 5 преобразования Фурье § § Пусть Как доказано в предыдущем пункте § Тогда Page 20
4. 3. Фурье-преобразование некоторых функции § Пример. Найти преобразование Фурье функции 1(-t). § По свойству 4 преобразования Фурье : § тогда Page 21
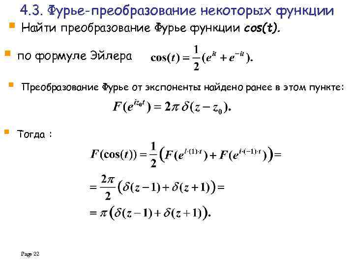
4. 3. Фурье-преобразование некоторых функции § Найти преобразование Фурье функции cos(t). § по формуле Эйлера § § Преобразование Фурье от экспоненты найдено ранее в этом пункте: Тогда : Page 22
4. 3. Фурье-преобразование некоторых функции § Найти преобразование Фурье функции sin(t). § по формуле Эйлера § Преобразование Фурье от экспоненты найдено ранее в этом пункте. Тогда : Page 23
4. 3. Фурье-преобразование некоторых функции § Пример. Найти преобразование Фурье сигнала cos(ωt), где ω не равно нулю. § По свойству 4 преобразования Фурье § То есть § § Но по свойству 3 δ-функции § и окончательно Page 24
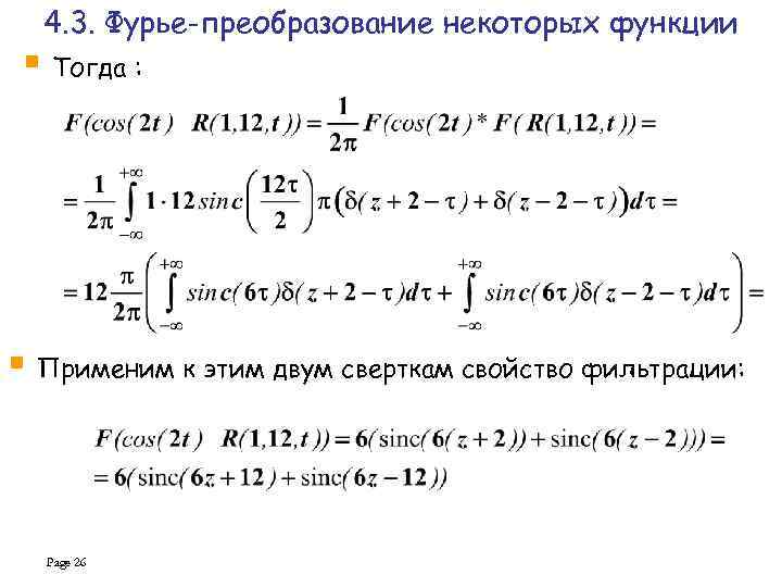
4. 3. Фурье-преобразование некоторых функции § Пример. Найти преобразование Фурье сигнала § График функции : § Функцию можно представить как произведение § По результатам п. 4. 6 : Page 25
4. 3. Фурье-преобразование некоторых функции § Тогда : § Применим к этим двум сверткам свойство фильтрации: Page 26
4. 3. Фурье-преобразование некоторых функции § График полученного Фурье-образа: § Исходная функция Page 27 Ее Фурье-образ
4. 3. Фурье-преобразование некоторых функции § Исходный сигнал является четной функцией, поэтому для построения Фурьеобраза достаточно применить косинус-преобразование. Прямое и обратное косинус-преобразование полностью совпадают по своим формулам с точностью до замены переменных: Page 28
4. 3. Фурье-преобразование некоторых функции §Поэтому если исходный сигнал равен §то его Фурье образ будет равен Исходный сигнал Page 29 Его Фурье образ
4. 7. Равенство Парсеваля § Равенство Парсеваля (теорема Планшереля) – один из основных инструментов, составляющих методы анализ сигнала. Позволяет оценить энергию сигнала по его временному или частотному представлению. § Энергия сигнала (это работа, которую сигнал может § § совершить). Пусть сигнал во временном представлении выражает зависимость напряжения от времени x(t). Если ток, генерирующий сигнал, проходит по проводнику с сопротивлением R, то сила тока i(t) = x(t)/R, и тогда мощность электрического тока w(t) = x(t)· i(t) = x(t)2/R. Page 30
4. 7. Равенство Парсеваля § Следовательно, мощность сигнала § пропорциональна величине x(t)2 , а если R=1, то равна этой величине. Тогда, по определению, работа, которую совершает электрический ток, или которую он может совершить (энергия), пропорциональна (в исключительных случаях равна) Page 31
4. 7. Равенство Парсеваля § В общем случае, когда x(t) – комплексное выражение, § где - комплексное сопряженное к § Преобразование Фурье позволяет установить соответствие между энергией сигнала во временной и частотной областях. Page 32
4. 7. Равенство Парсеваля Докажем равенство Парсеваля § Будем рассматривать общий случай, предполагая что x(t) комплексная функция от вещественной переменной t, а ее Фурье– образ X(z) – комплексная функция от вещественной переменной z. § Запишем энергию сигнала в виде Page 33
4. 7. Равенство Парсеваля § Возьмем комплексно-сопряженное значение обратного преобразования Фурье от X(z), получим равенство § Подставим это выражение в формулу энергии § и изменим порядок интегрирования Page 34
4. 8. Применение равенства Парсеваля § Пример. Найти энергию сигнала где параметр a>0. § Энергия, вычисленная во временной области, § Фурье образ этого сигнала Page 35
4. 8. Применение равенства Парсеваля § Тогда энергия, вычисляемая в частотной области, равна § То есть, действительно, энергия, вычисленная в частотной области совпадает с энергией вычисленной во временной области Page 36
4. 8. Применение равенства Парсеваля § Пример. Найти диапазон частот W=[-w, +w] такой, что 95% энергии сигнала частотами этого диапазона. излучается § Энергия в частотной области излучаемая частотами диапазона [-w, +w] равна Page 37
§ 4. 8. Применение равенства Парсеваля По предыдущему примеру § Энергия, излучаемая всем допустимом диапазоне частот, равна 1/2 a. Составляем уравнение и находим w (в радианах). § Перейдем к измерению частоты в Hz. Пусть a=3 радиан, в Гц частота w равна Page 38 § низкого диапазона. потребляют (рассеивают) частоты 95% энергии сигнала
4. 9. Энергия гармонического осциллятора § Найти 90% диапазон энергии частот затухающего гармонического осциллятора § График § для T=2, ω0=π Page 39
4. 9. Энергия гармонического осциллятора § Найдем Фурье-образ осциллятора и оценим его энергию. Интеграл находим по частям, после двух применений формулы интегрирования по частям и алгебраических преобразований получаем : Page 40
4. 9. Энергия гармонического осциллятора § Найдем 90% диапазон частот гармон. осциллятора. § Квадрат модуля этой величины для T=2, ω0=π имеет график c максимумами в точках z = ± ω0 Page 41
4. 9. Энергия гармонического осциллятора § Несущие частоты сосредоточены около точек максимумов z = ± ω0. 90% энергии для T=2, ω0=π сосредоточено в интервале [-3. 93, 3. 93] Page 42
4. 9. Энергия гармонического осциллятора § Правильнее, как это общепринято, было бы найти такое пороговое значение E 0 функции чтобы интеграл по всем значениям z для которых E(z) > E 0 составлял бы 90% общей энергии. С применением численных методов для нашего примера находим E 0 =0. 168 Page 43
4. 9. Энергия гармонического осциллятора § и получаем два интервала [-4. 34, -0. 72] и [0. 72, 4. 34] (в радианах). В герцах это низкочастотный диапазон 0. 11 0. 69 Hz. Page 44
4. 10. Приемы вычисления преобр Фурье § Преобразование Фурье представляет собой интегральное преобразование § - это определенный интеграл произведения двух функций, интеграл зависит от параметра z – частоты. § Как обычный интеграл, он может вычисляться нахождением первообразной с последующей подстановкой пределов интегрирования. § Часто интеграл с подынтегральной функцией включающую экспоненту вычисляется 1) по частям. Это первый и один из простых приемов вычисления преобразования Фурье. Page 45
4. 10. Приемы вычисления преобр Фурье § Следующий прием — 2) применение свойств преобразования Фурье, зная преобразование для некоторых сигналов, можно из свойств вывести преобразование для некоторых других сигналов. Пример — вычисление преобр Фурье от функции Хевисайда с использованием дифференциального свойства. Если выводить преобразование функции Хевисайда прямо по формуле, то получим § Тригонометрические функции cos(·) и sin(·) при стремлении к бесконечности осциллируют между – 1 и + 1 и предела не имеют. Если и можно найти такой предел, то нужны дополнительные усилия. Page 46
4. 10. Приемы вычисления преобр Фурье § С применением дифференциального свойств преобразования Фурье от функции единичного скачка получается легко. Но не нужно думать, что преобр можно получить только единственным способом. § Так функцию Хевисайда можно преобразовать другим приемом, переходом к пределу: найдем преобр Фурье от сигнала при в пределе получаем Это искусственный прием, его не выделяем в отдельный пункт. Page 47
4. 10. Приемы вычисления преобр Фурье § Более сложный прием – 3) использование дифференциальных уравнений. В качестве примера рассмотрим вычисление преобр Фурье от сигнала § Функция § § Подынтегральная функция этого выражения тоже не квадрируется, то есть у этой функции нет первообразной в «элементарных» функциях. Для вычисления преобразования используем свойство 5 (дифференциальное) свойство преобр Фурье и дополнительно выведем еще одно свойство. Page 48
4. 10. Приемы вычисления преобр Фурье Найдем зависимость производной Фурье-образа от самого Фурье-образа. § Возьмем производную по параметру z от обеих частей. § Применим свойство 5 к сигналу
4. 10. Приемы вычисления преобр Фурье По равенству (*) § Сравнивая это выражение со свойством 5, получаем. Получено дифференциальное уравнение для частотной функции X(z) Page 50
4. 10. Приемы вычисления преобр Фурье § Возьмем интеграл по z от обеих частей уравнения, получаем. § Потенцируем обе части уравнения § Осталось вычислить постоянную С, для этого вернемся к определению преобр Фурье. Page 51
4. 10. Приемы вычисления преобр Фурье § В последнем выражении положим z=0, получаем определенный интеграл Пуассона § а именно: § Получен результат: Page 52
4. 10. Приемы вычисления преобр Фурье § Графики Page 53
Приложение. Таблица преобразований Фурье (1) — временн. Ая область Page 54 — частотная область
Приложение. Таблица преобразований Фурье (2) — временн. Ая область Page 55 — частотная область


