Л_11_С-402.ppt
- Количество слайдов: 10
4. 3 Контроль динамических систем на основе совместных процедур оптимальной фильтрации и сглаживания полетных данных
Задача контроля динамической системы (ДС) может быть решена при наличии информации о действительной фазовой траектории, которой соответствует эталонный (истинный) вектор состояния (ВС). Однако на практике такая информация недоступна. Поэтому для решения указанной задачи применяют альтернативные подходы, не требующие знания эталонного ВС в явном виде. Такие подходы основаны на реализации процесса оценивания ВС в виде нескольких эквивалентных процедур, выполняемых параллельно и независимо, например процедур фильтрации и сглаживания. Ошибки оценок ВС , полученных в «прямом» (фильтрация) и «обратном» (сглаживание) времени, имеют вид: - вектор ошибок оценок, полученных в процессе (4. 21) фильтрации сигналов наблюдений; (4. 22) - вектор ошибок оценок, полученных при послеполетном сглаживании зарегистрированных данных; – оценка ВС в i-й момент времени по i наблюдениям , полученная на этапе фильтрации;
– интерполированная на i-й момент времени оценка ВС , полученная на этапе сглаживания на основе наблюдений (4. 17). Ошибкам (4. 21) и (4. 22) соответствуют ковариационные матрицы и. Можно показать, что разность указанных ошибок пропорциональна вектору невязок сглаживания (4. 17) (4. 23) Следует отметить, что в явном виде по отдельности ошибки оценивания и неизвестны, т. к. неизвестно истинное значение ВС. В то же время, используя статистические свойства вектора невязок , характеризующего разность ошибок оценивания (4. 23), можно построить процедуры контроля и диагностирования ДС по полетным данным. Действительно, правильному функционированию ДС можно поставить в соответствие гауссовский характер вектора невязок и допустимые значения диагностического параметра. По аналогии со структурой такого параметра для функционального контроля ДС в полете (3. 8) можно сформировать квадратичную форму для послеполетного анализа состояния ДС по зарегистрированным данным.
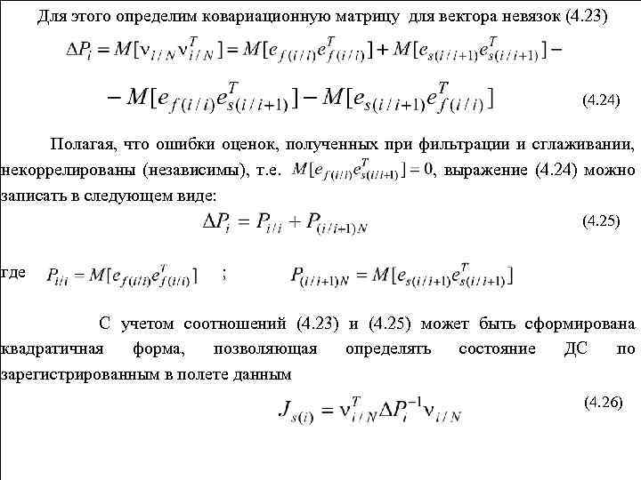
Для этого определим ковариационную матрицу для вектора невязок (4. 23) (4. 24) Полагая, что ошибки оценок, полученных при фильтрации и сглаживании, некоррелированы (независимы), т. е. , выражение (4. 24) можно записать в следующем виде: (4. 25) где ; С учетом соотношений (4. 23) и (4. 25) может быть сформирована квадратичная форма, позволяющая определять состояние ДС по зарегистрированным в полете данным (4. 26)
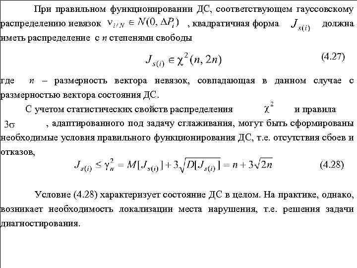
При правильном функционировании ДС, соответствующем гауссовскому распределению невязок , квадратичная форма должна иметь распределение с n степенями свободы (4. 27) где n – размерность вектора невязок, совпадающая в данном случае с размерностью вектора состояния ДС. С учетом статистических свойств распределения и правила , адаптированного под задачу сглаживания, могут быть сформированы необходимые условия правильного функционирования ДС, т. е. отсутствия сбоев и отказов, (4. 28) Условие (4. 28) характеризует состояние ДС в целом. На практике, однако, возникает необходимость локализации места нарушения, т. е. решения задачи диагностирования.
4. 3 Диагностирование динамических систем на основе совместных процедур оптимальной фильтрации и сглаживания полетных данных
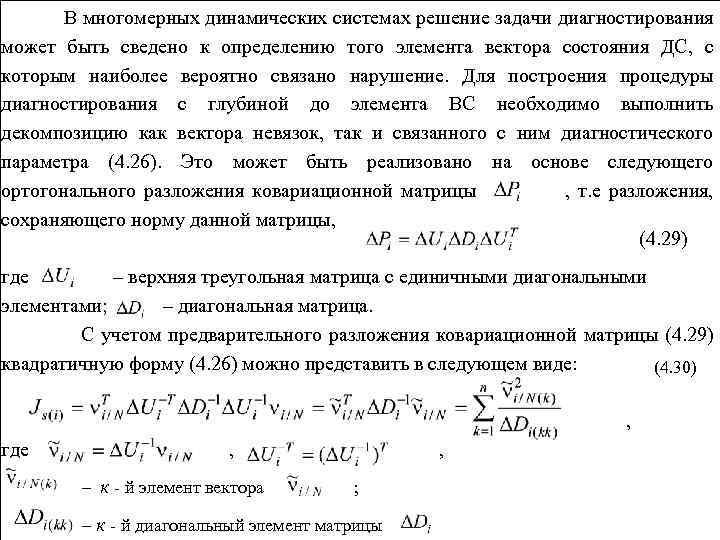
В многомерных динамических системах решение задачи диагностирования может быть сведено к определению того элемента вектора состояния ДС, с которым наиболее вероятно связано нарушение. Для построения процедуры диагностирования с глубиной до элемента ВС необходимо выполнить декомпозицию как вектора невязок, так и связанного с ним диагностического параметра (4. 26). Это может быть реализовано на основе следующего ортогонального разложения ковариационной матрицы , т. е разложения, сохраняющего норму данной матрицы, (4. 29) где – верхняя треугольная матрица с единичными диагональными элементами; – диагональная матрица. С учетом предварительного разложения ковариационной матрицы (4. 29) квадратичную форму (4. 26) можно представить в следующем виде: (4. 30) , где , – к - й элемент вектора , ; – к - й диагональный элемент матрицы
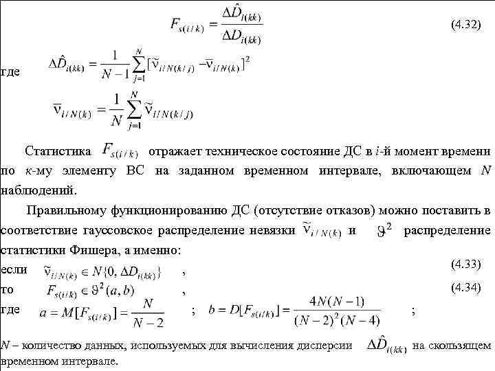
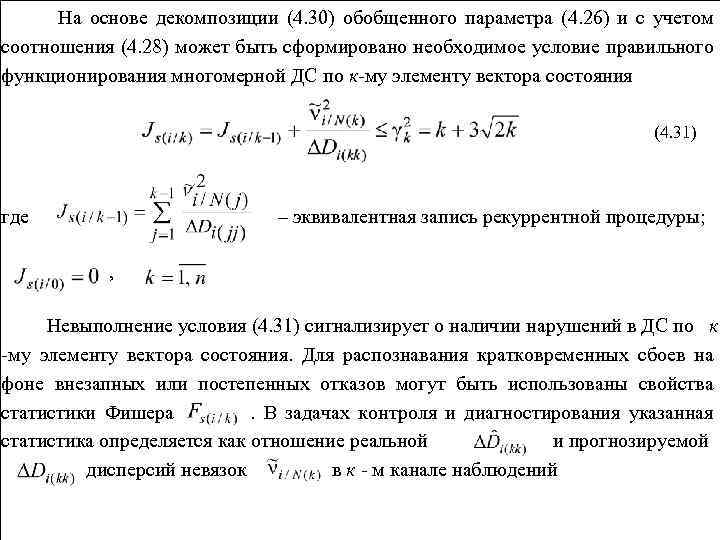
На основе декомпозиции (4. 30) обобщенного параметра (4. 26) и с учетом соотношения (4. 28) может быть сформировано необходимое условие правильного функционирования многомерной ДС по к-му элементу вектора состояния (4. 31) где – эквивалентная запись рекуррентной процедуры; , Невыполнение условия (4. 31) сигнализирует о наличии нарушений в ДС по к -му элементу вектора состояния. Для распознавания кратковременных сбоев на фоне внезапных или постепенных отказов могут быть использованы свойства статистики Фишера. В задачах контроля и диагностирования указанная статистика определяется как отношение реальной и прогнозируемой дисперсий невязок в к - м канале наблюдений
(4. 32) где Статистика отражает техническое состояние ДС в i-й момент времени по к-му элементу ВС на заданном временном интервале, включающем N наблюдений. Правильному функционированию ДС (отсутствие отказов) можно поставить в соответствие гауссовское распределение невязки и распределение статистики Фишера, а именно: (4. 33) если , (4. 34) то , где ; ; N – количество данных, используемых для вычисления дисперсии временном интервале. на скользящем
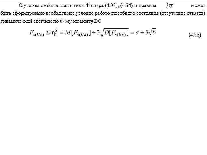
С учетом свойств статистики Фишера (4. 33), (4. 34) и правила может быть сформировано необходимое условие работоспособного состояния (отсутствие отказов) динамической системы по к- му элементу ВС (4. 35)


