Скачать презентацию 34 Энтропийная оценка согласованности экспертов Согласованность мнения Скачать презентацию 34 Энтропийная оценка согласованности экспертов Согласованность мнения

34.pptx

  • Количество слайдов: 9

34 Энтропийная оценка согласованности экспертов 34 Энтропийная оценка согласованности экспертов

Согласованность мнения экспертов (коэффициент конкордации) Конкордация (ср. -век. -лат. concordatia, от лат. concors - Согласованность мнения экспертов (коэффициент конкордации) Конкордация (ср. -век. -лат. concordatia, от лат. concors - согласный) Согласование.

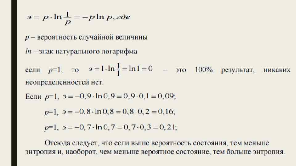
ЭНТРОПИЯ — как много информации вам не известно о системе — это характеристика степени ЭНТРОПИЯ — как много информации вам не известно о системе — это характеристика степени неопределенности случайной величины

Задачи обработки экспертных оценок ■ Построение обобщенной оценки понятий и объектов на основе индивидуальных Задачи обработки экспертных оценок ■ Построение обобщенной оценки понятий и объектов на основе индивидуальных оценок экспертов; ■ Построение обобщенной оценки на основе парного сравнения объектов между каждым из экспертов; ■ Определение относительных весов взаимосвязи объектов; ■ Определение зависимостей между ранжирововками; ■ Определение согласованности мнений экспертов; ■ Оценка надежности обработки результатов;

Определение согласованности мнений экспертов ■ Производится путём вычисления числовой меры, характеризующей степень близости индивидуальных Определение согласованности мнений экспертов ■ Производится путём вычисления числовой меры, характеризующей степень близости индивидуальных мнений; ■ Анализ значения меры согласования способствует выработке правилього суждения об общем уровне знаний по решаемой проблеме и выявлению группировок мнений экспертов