Лекция3_Выбор пров по доп нагреву.ppt
- Количество слайдов: 54
3. Выбор проводов по условию допустимого нагрева 3. 1. Нагрев проводников электрическим током • Как известно, прохождение электрического тока по проводнику вызывает выделение тепловой энергии, которая, согласно закону Ленца — Джоуля, пропорциональна квадрату тока и сопротивлению проводника:
• • • Проводник при этом нагревается до определенной температуры, которая и является основным показателем допустимости нагрузки проводника током заданной величины. Если при нагреве током нагрузки температура провода не превышает предельно допустимой величины, то соответствующая нагрузка для такого провода является приемлемой. Следует учитывать, что на температуру нагрева проводника влияют многие факторы, главными из которых являются: а) продолжительность и цикличность действия тока; б) температура окружающей среды; в) условия прокладки проводов, материал проводов, марка и характеристика изоляции.
• При нагреве проводника током нагрузки его температура не сразу достигает своей максимальной величины. • Если температура окружающей среды равняется θ 0, а температура проводника — θ , то вследствие разности температур θ – θ 0 энергия электрического тока отдается в окружающую среду в виде тепловой энергии. Как известно из физики, закон изменения температуры проводника при прохождении тока может быть представлен показательной функцией (кривая 1 на рис. 3 -1):
• где θ - температура проводника через t сек после начала включения тока; θ макс — предельная максимальная установившаяся температура проводника; е—основание натуральных логарифмов; T — постоянная времени нагрева. • Как видно, температура проводника асимптотически стремится к предельной величине температуры θ макс. По прошествии времени t = (3 -4)T температура достигает значения θ = (0, 95 — 0, 98) х θ макс. Практически в этот момент наступает равновесие между теплом, выделяемым током в проводнике, и теплом, отдаваемым в окружающую среду. Температура проводника больше не повышается и сохраняет постоянное значение зависящее от тока нагрузки.
• Таким образом, определенному, длительно проходящему по проводнику току при заданных условиях охлаждения , соответствует вполне определенное превышение температуры. провода над температурой окружающей среды. Рис. 3 -1. Кривые нагрева и охлаждения проводов.
• Для обеспечения нормальных условий работы линии при нагрузке, в частности для обеспечения надежной работы соединительных контактов и изоляции проводов, нагрев проводов не должен превышать предельно допустимых значений температуры, устанавливаемых для проводов и кабелей данной конструкции. • Максимальное значение тока, соответствующее предельной температуре, носит название предельно допустимой величины тока по нагреву.
• Можно показать, что в случае, когда линия нагружается током с перерывами, величина предельно допустимого тока может быть повышена. Закон снижения температуры проводника после прекращения тока нагрузки представляется зависимостью: которая иллюстрируется кривой 2 на рис. 3 -1.
• При прерывистой работе линии с интервалами D t 0, D t 1, D t 2, D t 3 и т. д. включения и D t 1`, D t 2`, D t 3` и т. д. отключения установки (ломаная линия 3 рис. 3 -1) повышение температуры проводника будет характеризоваться кривой 4 рис. 3 -1. Как видно, в этом случае температура нагрева проводника имеет значительно меньшее значение и, следовательно, предельно допустимый ток будет больше, чем при непрерывной нагрузке.
• При описанном режиме работы установки, носящем название повторнократковременного, ПУЭ разрешают вместо действительного кратковременного тока Iкр учитывать в расчете некоторый условный “приведенный длительный” ток Iпр. дл, определяемый по формуле: • где ПВ — продолжительность включенного состояния (рабочего периода) в относительных единицах, равная tб/tц; • tв — время, на которое включается установка; • tц — продолжительность всего цикла работы установки.
• Рекомендуемая ПУЭ формула (3 -1) годится для tц < 10 мин и tв <. 4 мин и для сечения проводов медных — выше 6 мм 2 и алюминиевых — выше 10 мм 2. Если продолжительность включения превышает 4 мин и паузы между включениями малы, то указанной формулой пользоваться нельзя и расчет следует вести, как для установки с длительным режимом работы. • Для медных проводников сечением до 6 мм 2 и для алюминиевых сечением до 10 мм 2 токовые нагрузки проверке, по нагреву принимаются, как для установок с длительным режимом работ.
• Таким образом, условие расчета сети по нагреву можно выразить формулой: • где Iдл — длительный ток нагрузки, A; • Iдоп — предельно допустимый ток для данного проводника, A.
3. 2. Определение предельно допустимых токов по нагреву • Для определения предельно допустимой величины тока по нагреву проводника определим количество тепла, выделяемого в единицу времени током в проводе: и количество тепла, отдаваемого в единицу времени в окружающую среду:
• где с — коэффициент, учитывающий отдачу тепла в окружающую среду путем теплопроводности, лучеиспускания и конвекции (перемещением частиц воздуха), вт/см 2* С; s — поверхность проводника, см 2. • С достижением предельной установившейся температуры для данного тока наступает тепловое равновесие между количеством тепла, выделенного током в проводнике, и количеством тепла, отведенного в окружающую среду, т. е. Р = Р', следовательно,
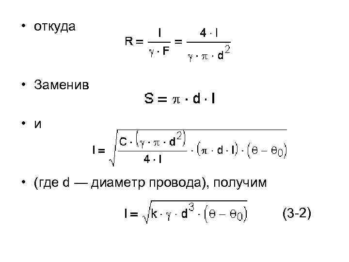
• откуда • Заменив • и • (где d — диаметр провода), получим (3 -2)
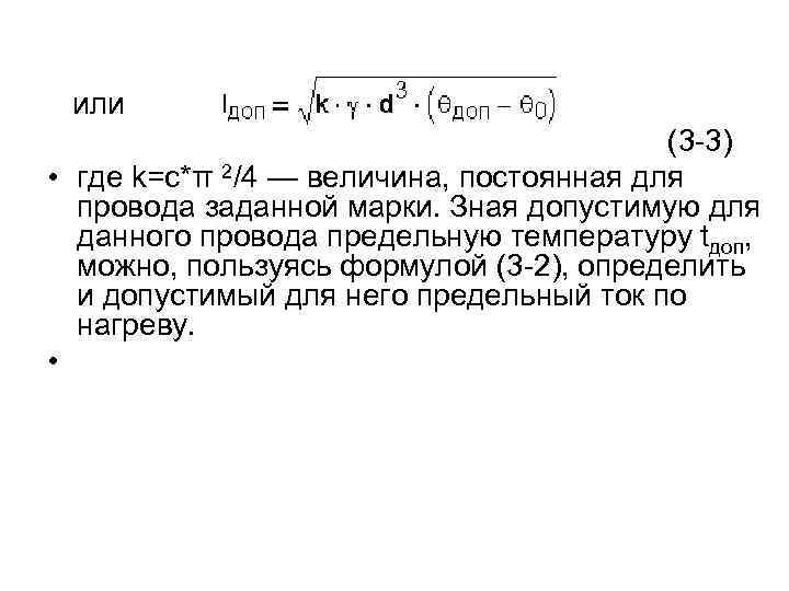
или (3 -3) • где k=c*π 2/4 — величина, постоянная для провода заданной марки. Зная допустимую для данного провода предельную температуру tдоп, можно, пользуясь формулой (3 -2), определить и допустимый для него предельный ток по нагреву. •
• Из формул (3 -2) и (3 -3) можно получить выражение для определения значений тока для любых температурных условий по табличным значениям Iдоп, θ 0 и θ доп. • Делением выражения (3 -2) на выражение (3 -3) получаем • откуда (3 -4) • где θ ` и θ `0 — новые заданные условия для искомого тока I.
• Эту формулу можно использовать также для определения температуры нагрева провода q при заданном токе нагрузки I: (3 -5) • Аналогичные формулы пересчета допустимых токов можно вывести для измененного диаметра проводника d и измененной проводимости материала проводника у (при сохранении остальных условий неизменными): • где d 1 и Y 1 соответствуют значению тока Iдоп, a d 2 и Y 2 — измененные значения.
3. 3. Выбор и проверка проводов и кабелей по нагреву • Как указывалось в 3. 2. , для выбора сечений и проверки проводов и кабелей по нагреву токами нагрузки пользуются справочными таблицами предельно допустимых токов, составленными для различных марок проводов и условий прокладки. Эти таблицы помещены в ПУЭ и являются общегосударственными нормативами. • Нагрузки, приведенные в этих таблицах, определены исходя из средних значений температуры окружающей среды и предельно допустимых температур проводов и кабелей.
• Температура окружающего воздуха q 0 для голых проводов воздушных линий передачи принята равной в среднем + 25° С. В зависимости от районов сооружения линий средние значения температур могут колебаться от + 15° С в северных районах РФ до +35° С в южных. При наличии длительных наблюдений по данному району следует в качестве расчетной температуры принимать среднемесячную температуру в 1 час дня за наиболее жаркий месяц. В этих случаях данные нагрузок по таблицам (принятым для θ 0=+25° С) следует пересчитывать по формуле (3 -4) или пользоваться приведенной в приложении 2 табл. П. 2 -15 поправочных коэффициентов, определенных по этой формуле.
• Температуру окружающего воздуха для голых и изолированных проводов и кабелей, прокладываемых внутри зданий, и для кабелей, прокладываемых в каналах и блоках, принимают также равной в среднем + 25° С. В случае необходимости ее можно уточнить, произведя соответствующий пересчет но фактическим максимальным среднемесячным температурам для данных помещений или по среднесуточной температуре за наиболее жаркий день (при прокладке кабелей на воздухе).
• Для кабелей, прокладываемых в земле или воде, среднюю температуру следует принимать равной среднесуточной для данной местности за наиболее жаркий месяц. Заметим, что таблицы составлены исходя из средней температуры θ 0=+15° С. • Предельно допустимые температуры нагрева установлены в зависимости от марки проводов и кабелей и материала изоляции. Так, для голых проводов воздушных линий и голых проводов, прокладываемых внутри зданий, установлена допустимая температура не выше 70° С.
• Для воздушных линий эта температура обусловлена свойствами соединительных контактов, нагрев которых свыше этой температуры приводит к интенсивной коррозии и возрастанию их переходных сопротивлений. Кроме того, нагрев контакта до более высокой температуры вызывает его ослабление при последующем охлаждении, что приводит к дополнительному увеличению его сопротивления и к дальнейшему перегреву, грозящему в конце концов нарушить работу линии. Данными эксплуатационных наблюдений установлено, что указанная предельная температура провода гарантирует нормальную работу соединительных контактов.
Для изолированных проводов и кабелей с резиновой и полихлорвиниловой изоляцией установлена исходя из условий сохранности изоляции при нагреве предельно допустимая температура, равная + 65° С. • Предельно допустимые температуры для кабелей с бумажной изоляцией установлены в зависимости от рабочего напряжения и составляют: • Напряжение, к. В 1 -3 6 10 20 -35 Температура, С 80 65 60 50
• Допустимые длительные токовые нагрузки на одиночные кабели, прокладываемые в земле, в трубах длиной более 10 м без искусственной вентиляции в них, должны приниматься по таблицам нагрузок для кабелей, прокладываемых в воздухе. Поскольку, однако, температура воздуха в трубах равна температуре земли, необходимо сделать пересчет нагрузок в сторону их увеличения путем введения поправочного коэффициента на температуру окружающей среды из табл. П. 2 -15. Искомую нагрузку можно определить также по формуле:
• где Iдопв — допустимая исходная нагрузка, взятая из таблиц, для кабелей, проложенных в воздухе; • θ ж— предельно допустимая температура жил кабелей; • θ з— расчетная температура земли на глубине прокладки кабеля; при отсутствии данных. θ з=15° С. •
• Проверке по допустимому нагреву током нагрузки подлежат все без исключения проводники электрической сети. В качестве расчетных условий должны приниматься во внимание не только нормальные условия работы сети, но и аварийные или ремонтные режимы, во время которых возможно неравномерное распределение нагрузок между линиями и превышение нормальных величин тока. При проверке на нагрев исходят из получасового максимума нагрузки, который представляет собой максимальную из средних получасовых нагрузок данного элемента сети.
• При повторно-кратковременных нагрузках допустимо снижать расчетную нагрузку, заменяя действительную кратковременную нагрузку, Iкр приведенной длительной Iпрдл, по формуле (3 -1) в зависимости от продолжительности рабочего периода.
• Кабели с бумажной пропитанной изоляцией напряжением 10 к. В и ниже допускается перегружать по условиям технологического процесса потребителей или режима эксплуатации установки. Размер перегрузки не должен превышать 30% от предельно допустимого тока при условии, что перед этим в нормальном длительном режиме максимальная нагрузка не была выше 80% длительно допустимой по нагреву. Перегрузка такой величины допускается на ликвидацию аварийного режима на время максимумов продолжительностью не более 6 ч в сутки в течение пяти суток.
• Следует отметить, что в проводах и кабелях больших сечений допустимая по нагреву плотность тока меньше, чем в проводниках малого сечения. Это объясняется тем, что чем больше сечение провода или кабеля, тем меньше охлаждаемая поверхность, приходящаяся на единицу поперечного сечения, и тем, следовательно, меньше допустимая плотность тока, так как поверхность проводника зависит от первой степени диаметра, а сечение — от квадрата его величины. Поэтому аналогично тому, что говорилось о выборе экономических сечений проводов (см. 1. 3. ), при больших сечениях выгоднее вместо одного кабеля принимать несколько кабелей меньшего сечения, но не ниже 150 мм 2 (по меди).
3. 4. Выбор сечения проводников в сетях напряжением до 1000 в с учетом защитных аппаратов • Каждый участок электрической сети должен быть снабжен защитными устройствами, назначение которых — автоматически отключать этот участок, если по нему начнет протекать ток ненормальной величины, превосходящий допустимый по нагреву. Защиту сетей рассматривают в особых курсах. Но здесь нам придется затронуть этот вопрос, так как для сетей напряжением до 1000 В выбор сечения проводников по нагреву должен быть увязан с выбором характеристик защитных устройств.
• Для защиты сетей напряжением до 1000 В применяют: • а) плавкие предохранители; • б) автоматические выключатели с расцепителями; • в) тепловые реле, действующие на магнитные пускатели или контакторы.
Плавкие предохранители • Принцип действия плавкого предохранителя состоит в том, что его металлическая вставка перегорает, если через предохранитель протекает ток выше определенного значения, например при перегрузке или коротком замыкании в сети. Когда вставка перегорает, цепь тока разрывается, и поврежденный участок сети отделяется от источника тока. Чем больше ток, проходящий через предохранитель, тем быстрее перегорает его вставка и, следовательно, быстрее отключается поврежденная линия. Это иллюстрируется рис. 3 -2, где показана зависимость времени срабатывания предохранителя от отношения тока короткого замыкания Iк к номинальному току Iн.
• Наибольший ток, при котором плавкая вставка предохранителя может длительно работать, не перегорая, носит название номинального тока вставки Iв. Эту величину устанавливает завод-изготовитель в результате испытания отдельных образцов. При испытании плавкая вставка должна выдерживать в течение часа, не расплавляясь, испытательный ток, равный (1, 3 — 1, 5) Iв, и расплавляться при токах (1, 6 — 2) Iв.
• Применяют предохранители двух типов: • а) быстродействующие (или безынерционные) с малой тепловой инерцией; на вставки для этих предохранителей употребляют металл с высокой электропроводимостью и малой теплоемкостью, например медь, серебро или цинк небольшого сечения; • б) инерционные — с большой тепловой инерцией; на вставки для этих предохранителей употребляют металл с большим удельным сопротивлением и большой теплоемкостью, например свинец и его сплавы.
• К быстродействующим относятся предохранители типа Е-33 с серебряными вставками на номинальный ток 60 а, типа К. П со съемными трубчатыми патронами, заполненными кварцевым песком и с медными плавкими проводниками (25— 600 а), типов НПР и НПН до 60 а с разборными и неразборными патронами с наполнителем, типов ПН-2 1000 а, ПНВ-2 40— 600 a, ПНБ-3 100— 600 а также с наполнителем и, наконец, типа П—открытые, на номинальный ток до 35 а. • Предохранители с кварцевым заполнением обладают ценным свойством— ограничивать величину токов короткого замыкания.
• В настоящее время быстродействующие предохранители нашли себе применение и в сетях более высокого напряжения — на 3— 35 Вв. Так, для защиты трансформаторов небольшой мощности и трансформаторов напряжения используются предохранители типов ПК и ПКТ с кварцевым заполнением, способные, как и предохранители типа КП, ограничивать величину токов короткого замыкания.
Рис. 3 -2. Характеристика предохранителя.
• К инерционным относятся предохранители типов Е-27 и Е-33 со свинцовыми плавкими вставками, рассчитанные на номинальный ток до 35 а, и трубчатые предохранители типа ПТ с фарфоровыми трубками без заполнения и с медными вставками. • Промежуточное положение между быстродействующими и инерционными предохранителями занимают малоинерционные предохранители: типа П — открытые, на номинальный ток выше 35 а, и типа ПР-2 с трубчатыми фибровыми патронами без заполнения и с цинковыми плавкими проводниками, на номинальный ток от 15 до 1000 а.
Таблица 3 -1 Шкала номинальных токов плавких вставок низкого напряжения 4 6 10 15 20 25 35 60 80 100 125 160 200 225 260 300 350 430 500 600 700 850 1000 - • Для номинальных токов плавких вставок установлена стандартная шкала (табл. 3 -1), которой придерживаются заводыизготовители.
• При выборе плавкой вставки предохранителя необходимо руководствоваться тем, что номинальный ток этой вставки Iв должен равняться рабочему току Iр или быть несколько больше его (практически ближайшее большее значение по табл. 3 -1): (3 -6) Указанное условие действительно для приемников, нагрузка которых не имеет колебаний в сторону превышения нормального значения (осветительная нагрузка, электронагревательные приборы и т. п. ).
• • Поскольку инерционные предохранители, работающие в легком режиме, от пускового тока не перегорают, то их выбирают не по пусковому, а по рабочему току (Iв>=Iр).
• ПУЭ рекомендуют выбирать сечение проводников таким образом, чтобы допустимый для них ток не был меньше 1/3 номинального тока плавкой вставки, т. е. (3 -9) • Если обеспечено квалифицированное обслуживание установок и осуществляется постоянный надзор за состоянием их оборудования и электрической сети (как это делается, например, по отношению к сетям собственных нужд электростанций), то допустимо выбирать плавкие вставки с номинальным током, превышающим тот, который получается по формуле (3 -9), но лишь при условии обязательной проверки их по току коротких замыканий.
Автоматические выключатели и тепловые реле • Существенным недостатком плавких предохранителей является то, что они не всегда обеспечивают избирательную защиту сети и плохо защищают короткозамкнутые электродвигатели от перегрузок. Кроме того, нередко случается так, что предохранитель перегорает только на одной фазе, между тем длительная работа на двух остальных фазах может привести к перегреву электродвигателей и их выходу из строя.
• Сказанное объясняет, почему в современных установках для защиты электродвигателей и питающих их линий от перегрузок все шире начинают применять автоматические выключатели с тепловыми расцепителями и тепловые реле, действующие на отключение магнитных пускателей или контакторов. • Принцип действия этих устройств заключается в том, что тепловой элемент, состоящий из биметаллической пластинки с контактной системой, при нагревании его током деформируется и приводит в действие автомат, пускатель или контактор.
• В автоматах это достигается тем, что расцепитель освобождает удерживающий рычаг, и выключатель под действием пружины отключается. При применении магнитных пускателей или контакторов тепловое реле размыкает своим контактом цепь катушки, удерживающей главные контакты пускателя или контактора во включенном положении, и последние при этом отключаются. В обоих случаях происходит отключение одновременно всех трех фаз, и упомянутая выше опасность работы электродвигателя на двух фазах исключается.
• Обладая большой инерцией, тепловые элементы не реагируют на пусковые токи электродвигателей и хорошо защищают их от перегрузки. Тепловые расцепители и реле имеют обратнозависимую от времени характеристику, аналогичную характеристике предохранителей (см. рис. 3 -2), и при коротких замыканиях не успевают быстро отключить цепь, что приводит к развитию аварии и большим повреждениям при замыкании в электродвигателях.
• Поэтому в дополнение к магнитным пускателям, контакторам и автоматам применяют еще и предохранители, защищающие от токов короткого замыкания. Применяют также комбинированные автоматы, снабженные не только тепловыми, но и электромагнитными расцепителями. Последние отключают автоматические выключатели мгновенно при прохождении через их катушки токов больше определенной величины. Надежно защищая оборудование от коротких замыканий, они заменяют, таким образом, предохранители.
• Автоматы характеризуются номинальными напряжениями и токами, на которые они рассчитаны, номинальными токами расцепителей, а также кратностью токов срабатывания расцепителей. • Под током срабатывания понимают наименьший ток, при котором расцепитель (или тепловое реле) приходит в действие. Некоторые расцепители имеют неизменную величину тока срабатывания (уставку), другие обладают плавной или ступенчатой регулировкой тока срабатывания.
• Выбор расцепителей и тепловых реле аналогичен выбору предохранителей. Номинальные токи для расцепителей и тепловых реле выбирают так же, как и для инерционных предохранителей, т. е. по рабочему току линии или электродвигателя из условия:
• Это относится как к тепловому, так и к электромагнитному расцепителю. Но последний, во избежание ложного, отключения линии при пуске, проверяют по кратковременному максимальному току. При этом ток срабатывания Iср электромагнитного расцепи-теля должен быть не менее 125% от Iмакc т. е. (3 -12) • что учитывает неточность в настройке расцепителя.
• Сечения проводов и кабелей, защищаемых автоматами с расцепителями или тепловыми реле, надо выбирать и проверять тем же способом, что и для линий, защищаемых предохранителями. Но вместо формулы (3 -9), приведенной выше для предохранителей, ПУЭ рекомендуют следующие соотношения; • а) для расцепителей с нерегулируемой уставной тока срабатывания (3 -13)
• б) для расцепителей с регулируемой уставной тока срабатывания (3 -14) • в) в случае защиты линии автоматами, имеющими только электромагнитные расцепители мгновенного действия, (3 -15) • где Iнср и Iрср — ток срабатывания соответственно нерегулируемых и регулируемых расцепителей; • Iуст — ток уставки электромагнитного расцепителя.
• При выборе расцепителей мгновенного действия, устанавливаемых в сетях, нуждающихся по ПУЭ в защите от перегрузки, должны а, соблюдаться условия, аналогичные формулам (3 -10) и (3 -11), приведенным выше для предохранителей. • В отношении расцепителей с нерегулируемой обратнозависимой от тока характеристикой при защите проводников всех марок должно соблюдаться условие (313), а в отношении расцепителей с регулируемой характеристикой действуют следующие условия:
• a) при защите проводов с резиновой (или аналогичной изоляцией ей) (3 -16) • б) при защите кабелей с бумажной изоляцией (3 -17)
Лекция3_Выбор пров по доп нагреву.ppt