b6548e9a29d849ed0a979e6ec463e823.ppt
- Количество слайдов: 23
3 July 2017 Working with students with Personality Disorder and Risk: Developing the Student Health Emotion Regulation Pathway (SHERPA) Dr Ian Barkataki (Clinical lead/Clinical Psychologist) Dr Dominique Thompson (Director of Service/ GP) Students’ Health Service Student Health Association Conference
Overview of Session § Background § The Student Health Emotion Regulation Pathway (SHERPA) § Evaluation § GP Experience § Questions and discussion
Context Ongoing mental health crisis in young people Observing shift towards increased mental health need, along with increasing complexity Increased pressure on NHS mental health services and higher threshold for entry Student Health Service GPs holding more responsibility, greater risk, and feeling limited in degree of input
Students with Complex Psychological Needs Subgroup of students who present with mental health problems along with characteristics of: • Personality Disorder Diagnosis -Borderline/ Emotionally Unstable subtype • Self-harm • Suicidal ideation • Impulsivity and other risks
Challenges for GPs working with this group in Student Health settings Time limitations Feeling unskilled Few widely regarded effective interventions Resource demand of this client group Lack of support and close liaison
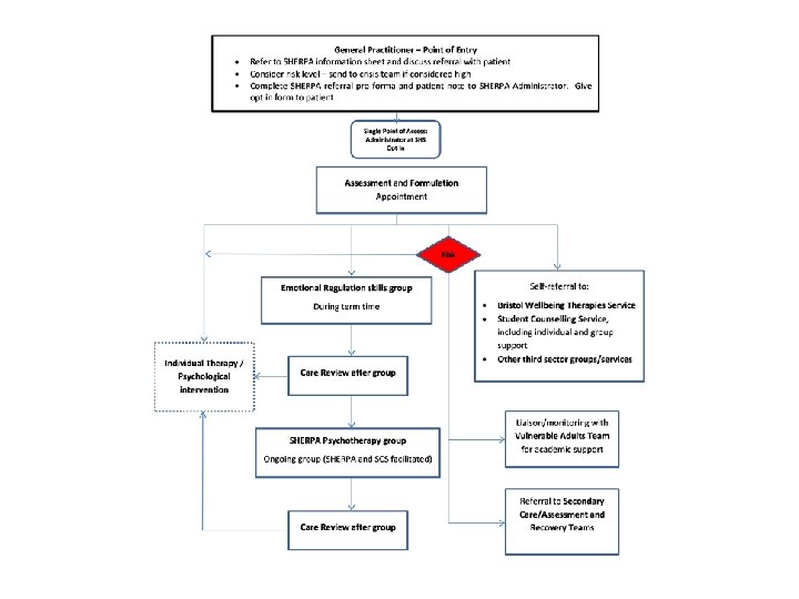
The Student Health Emotion Regulation Pathway (SHERPA)
Designing the service Identifying needs of stakeholders Scoping existing practice and resource Consulting guidelines for best practice Putting together a realistic and achievable pathway Ensuring the effectiveness of the pathway
Service Philosophy Evidence based (as much as possible) Continual improvement and evaluation Formulation driven rather than diagnostic Continuity of care and containment Highly trained and adaptable personnel motivated to work with this patient group Needs of the team are as important as that of the patients
Assessment and Formulation • Referral problem • Risk and Impulsivity • Problem duration • Prior treatment • Early family history • Medication and Physical Health • Interpersonal patterns • Goals of Treatment • Current situation • Care Plan Formulation: explains the origins, underlying beliefs and reinforcing patterns of problems. Focus on maintenance of difficulties and other contributory factors.
Emotion Regulation Skills Training Class Weekly psycho-educational class based on CBT and DBT principles Focus on learning skills and practising The class runs for 10 sessions across a university term Allows the facilitators to gauge motivation to engage in treatment, suitability to engage in group treatment and to monitor ongoing risk
Mentalisation Psychotherapy Group Weekly intervention for duration of academic year (30 weeks) Maximum of 8 patients Mentalisation based framework Co-facilitated by a member of the Student Counselling Service For participants, the group is a weekly 90 minute commitment Intake referred from the ER Group and Individual work
Individual Psychological Intervention Formulation driven and tailored to the individual Approach draws from CBT, DBT and Schema Focussed approaches No specified time limit Flexible to the needs of the student or presenting risk
Consultation and GP support Direct consultation with individual GPs Monthly GP peer support group, facilitated by SHERPA team and CMHT Psychiatrist Some provision for joint appointments with GPs and patients Liaison work with other services Discussion about readiness to engage with pathway
Evaluation Quantitative measures of symptomatology Qualitative patient feedback and satisfaction. External objective indicators: GP use, A&E visits, suicide attempts, self harm episodes and attrition. GP Satisfaction with pathway.
Evaluation
Evaluation- Emotion Regulation Skills Class
Emotion Regulation Class Data Statistically significant difference in the scores for DERS (M=1. 68, SD=0. 32) t(31)=4. 23, p = <0. 001 No statistically significant difference in the scores for Core, but move toward lower threshold CORE 10 clinical ranges: 0 -10= Non clinical, 10 -15= Mild, 15 -20= Moderate, 20 -25= Moderate to Severe, 25+ = Severe 18
Individual Therapy: CORE 10 and DERS Scores CORE 10 clinical ranges: 0 -10= Non clinical, 10 -15= Mild 15 -20= Moderate, 20 -25= Moderate to Severe 25+ = Severe 19
GP Experience
Future Developments Team expansion Development of additional capability Integration with local Personality Disorder services Ancillary projects/ Grant funding
Questions and Discussion
Thank you for listening Ian’s email: ian. barkataki@gp-l 81133. nhs. uk Dom’s email: dominique. thompson@me. com Twitter; @Drdom. Thompson Students' Health Service, University of Bristol Hampton House Health Centre Cotham, Bristol, BS 6 6 AU


