5723d80ba0df77b56a1a7db0fe4734d6.ppt
- Количество слайдов: 13
3 D objektų įkėlimas į sceną Match moving Paruošė: Anna Jegorova, 3 kursas, 2 grupė
Turinys: Kas yra match moving? Istorija Programos Kaip veikia Pavyzdys
Kas yra match moving? Match moving („camera tracking“, „ 3 D tacing“) – tai trimatės kameros trajektorijos skaičiavimo procesas, jos parametrų nustatymas, taip pat scenos objektų padėties nustatymas (įskaitant judančius), nufilmuotos medžiagos pagrindu.
Šiek tiek istorijos 1. Rankos, rankos ir dar kartą rankos.
2. Motion Control Systems Iki šio momento CG vaizdas su realiu pasauliu derinimas buvo daromas vienu iš šių būdų: 1) Motion Control Camera
2. Motion Control Systems 2) Statinė scena 3) Nedidelis kameros judėjimas leisdavo panaudoti taip vadinamą „rankinį kameros tracking‘as“.
3. Programinis – aparatinis Sąrašas pagrindinių tokio tipo programų: Komercinės ir nemokomos programos: 3 DEqualizer Bou. Jou Match Mover PFTrack Synth. Eyes Voodoo. Camera. Tracker In-House sistemos: MARS (Motion and Structure Recovery System) TRACK
“Survey-base tracking” Jis buvo taip pavadintas, nes naudotojas turėjo žinoti tam tikrų taškų padėtį erdvėje (pvz. pastatų kampai). Po to buvo nurodyta jų lokacija dvimatės erdvės vaizde ir padaromas tracking‘as. Ir taip programa kūrė trimatį taškų modelį.
“Survey-free tracking” Tracking’as, kuriame nebūtina žinoti kažkokių koordinačių padėtį trimatėje erdvėje nufilmuotos scenos. Pirmuoju produktu „survey-free“ sistemų skaitosi 3 D Equalizer. Klasikiniu automatinio tracking‘o sistemų atstovu yra boujou programa (2002 metais kūrėjai gavo „Primetime Emmy Engineering Award“ sertifikatą).
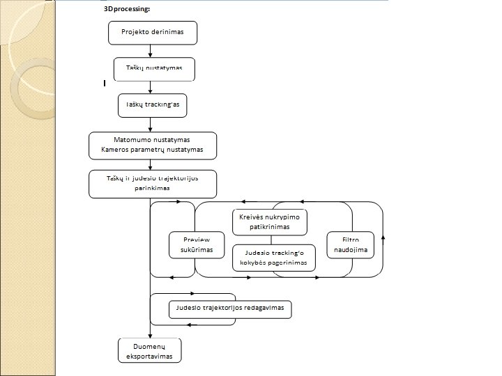
Procesas
Pavyzdys su boujou programa:
Literatūra: http: //cinefex. ru/articles/detail. php? ID=15 92 http: //ru. wikipedia. org/wiki/Системы_тре кинга http: //en. wikipedia. org/wiki/Match_moving http: //www. youtube. com/watch? v=yq. XBpjb. GI 4&feature=related
5723d80ba0df77b56a1a7db0fe4734d6.ppt