Л_7_С-402.ppt
- Количество слайдов: 5
3. 4. Контроль динамических систем авиационного оборудования по обобщенному параметру на основе критерия
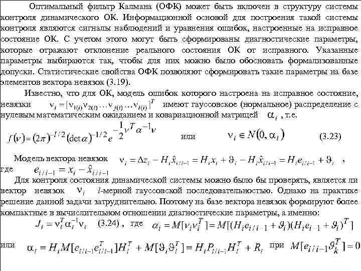
Оптимальный фильтр Калмана (ОФК) может быть включен в структуру системы контроля динамического ОК. Информационной основой для построения такой системы контроля являются сигналы наблюдений и уравнения ошибок, настроенные на исправное состояние ОК. С учетом этого могут быть сформированы диагностические параметры, которые отражают отклонение реального состояния ОК от исправного. Указанные параметры выбираются так, чтобы для них можно было обосновать формализованные допуски. Статистические свойства ОФК позволяют сформировать такие параметры на базе элементов вектора невязок (3. 19). Известно, что для ОК, модель ошибок которого настроена на исправное состояние, невязки имеют гауссовское (нормальное) распределение с нулевым математическим ожиданием и ковариационной матрицей , т. е. или (3. 23) Модель вектора невязок , где Для контроля состояния динамической системы можно было бы проверять, является ли вектор невязок l-мерной гауссовской последовательностью. Однако на практике решение данной задачи затруднительно. Поэтому на базе вектора невязок формируют более компактные в вычислительном отношении диагностические параметры, а именно: (3. 24) , где или при
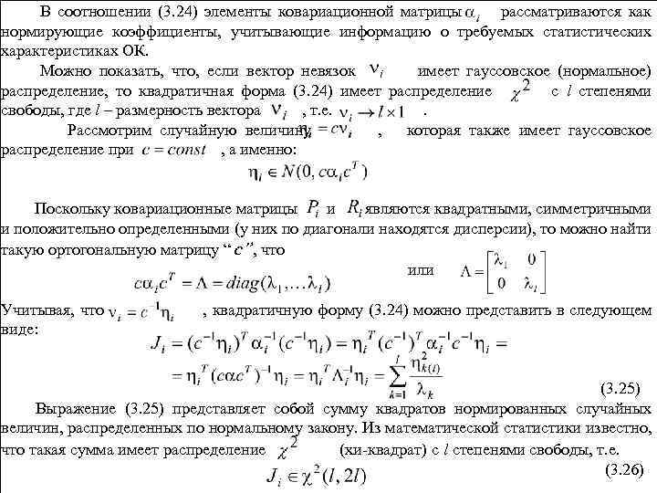
В соотношении (3. 24) элементы ковариационной матрицы рассматриваются как нормирующие коэффициенты, учитывающие информацию о требуемых статистических характеристиках ОК. Можно показать, что, если вектор невязок имеет гауссовское (нормальное) распределение, то квадратичная форма (3. 24) имеет распределение с l степенями свободы, где l – размерность вектора , т. е. . Рассмотрим случайную величину , которая также имеет гауссовское распределение при , а именно: Поскольку ковариационные матрицы и являются квадратными, симметричными и положительно определенными (у них по диагонали находятся дисперсии), то можно найти такую ортогональную матрицу “ с”, что или Учитывая, что виде: , квадратичную форму (3. 24) можно представить в следующем (3. 25) Выражение (3. 25) представляет собой сумму квадратов нормированных случайных величин, распределенных по нормальному закону. Из математической статистики известно, что такая сумма имеет распределение (хи-квадрат) с l степенями свободы, т. е. (3. 26)
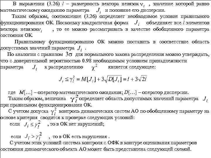
В выражении (3. 26) l – размерность вектора невязок , значение которой равно математическому ожиданию параметра и половине его дисперсии. Таким образом, соотношение (3. 26) определяет необходимое условие правильного функционирования ОК. Поскольку квадратичная форма объединяет все l элементов вектора невязок , то ее можно рассматривать в качестве обобщенного параметра состояния ОК. Правильному функционированию ОК можно поставить в соответствие область допустимых значений параметра. По аналогии с правилом для нормального закона распределения можно утверждать, что с доверительной вероятностью 0. 98 необходимым условием принадлежности параметра к распределению является следующее: где М[…] – оператор математического ожидания; D[…] – оператор дисперсии. Таким образом, величина определяет область допустимых значений параметра при правильном функционировании ОК. С учетом допуска контроль динамических систем АО по обобщенному параметру на основе критерия сводится к проверке следующих условий: если , то в ОК нет нарушений; если , то в ОК есть нарушения. С учетом этих условий система контроля с ОФК в контуре оценивания параметров состояния динамического объекта АО может быть представлена следующей схемой.
Структурная схема системы контроля с ОФК в контуре оценивания параметров состояния динамического объекта АО (параметрами состояния могут быть ошибки объекта АО) Прогноз (3. 17) – (3. 18) да i : = i+1 нет Коррекция (3. 19) – (3. 22) Парирование нарушений в ОК
Л_7_С-402.ppt