29.03.2012 L6 1 Лекция 6. Динамическое и тепловое








































29956-1l6_stars_2012.ppt
- Количество слайдов: 40
29.03.2012 L6 1 Лекция 6. Динамическое и тепловое равновесие в звездах. Звезды на главной последовательности. Термоядерные реакции. Курс 2012 г.
29.03.2012 L6 2 Основные параметры звезд Масса M (динамически в дв. системах или по спектру) 0.08-120 M, M=2 x1033 г, Nbaryons~1057 Радиус R (непосредственно для ближайших или по затмениям в затменных дв. системах ) 10км (NS) – 0.01 R (WD) – 105 R (сверхгиганты) R=7 1010cm Светимость L=4πR2σTeff4 (если известно расстояние) 10-4—106 L, L=4 1033 эрг/с (L/M=2 эрг/г/с– оч. мало!) Химсостав (из спектров) H (75%), He (25%), другие (т.н. тяжелые) эл-ты (<1 %) Возраст (положение на ГР-диаграмме, изотопы) 0-14 млрд. лет (в шаровых скоплениях); Солнце: ~5 млрд лет (геофизика, радиоактивные изотопы…) Вращение, магнитное поле
29.03.2012 L6 3 Диаграмма- цвет-светимость (Герцшпрунга-Рессела) Удобна для описания эволюции!
29.03.2012 L6 4 22000 звезд из каталога Гиппархос + 1000 звезд из каталога Глизе (R.Powell)
29.03.2012 L6 5 Важнейшие феноменологические связи Главная посл-сть: L ~ M4 (~M для самых массивных) R ~ M0.8 Белые карлики (вырожденные звезды): R ~ M-1/3
29.03.2012 L6 6 Уравнение состояния Невырожденное вещество (Максв.-Больцманн): давление: P = ид.газ (ρRT/μ) + излучение (ar T4/3); мол. вес полностью иониз. плазмы: 1/μ=2X+3/4Y+2Z энтропия на грамм: ид. М-Б газ: s/kB=5/2+ln(T3/2/ρ)+const=5/2+ln(P3/2/ρ5/2)+const излучение: s=(4/3)arT3/ρ Вырожденное вещество: P = ид. Ферми-газ (электроны, нейтроны, нейтрино) = f (ρ) Полезное приближение: политропные УС P=KρΓ, напр. Γ=Cp/Cv (индекс адиабаты) для ид. МБ (5/3 одноатомный); Γ=5/3 ид. нерел. ФГ (pF<
29.03.2012 L6 7 Звезды в равновесии Гидростатика теорема вириала отрицательная теплоемкость Тепловое равновесие (звезды не взрываются на главной последовательности!) Характерные времена: Динамическое: td~1/(Gρ)1/2~ часы Тепловое: tKH~ Q/L = GM2/RL~ 30x106 лет Ядерное: tn~Mc2/L~1/M2~ миллиарды лет td<
29.03.2012 L6 8 Гидростатическое равновесие Только для сферически-симметричного распределения! Δφ=4πGρ
29.03.2012 L6 9 Теорема вириала для звезд
29.03.2012 L6 10 Частный случай: политропное УС P=kρΓ 1 начало ТД Тепловая энергия невырожденных звезд!
29.03.2012 L6 11 Важный случай: Γ=4/3 Q=-U, E=Q+U=0. Что это значит? U~-GM2/R=-GM5/3ρ1/3 Q~MP/ρ ~ MK ρ1/3 E=(-GM5/3+ MK ) ρ1/3=0 значит, что 1) Равновесие возможно (при заданном K!) только при M=M0=(K/G)3/2 2) Радиус не определяется (безразличное равновесие)
29.03.2012 L6 12 Γ>4/3 мех. равновесие возможно Γ<4/3 мех. равновесие невозможно Полная энергия для разных Γ=1+1/n Важнейшее следствие ρ1/3
29.03.2012 L6 13 Приложение: отрицательная теплоемкость невырожденных равновесных звезд Γ=5/3 (ид. одноатом. газ): 2Q=-U, E=Q+U=-Q ΔE=-ΔQ Добавление энергии (ΔE>0) ведет к охлаждению (ΔQ<0), и наоборот: отбор энергии (напр., излучение фотонов) (ΔE<0) ведет к разогреву звезды (ΔQ>0). Звезда «подстраивается» к гидростатическому равновесию путем изменения радиуса (увеличение или уменьшение, соответственно) в тепловой шкале времени (время Кельвина-Гельмгольца) tKH=Q/L~ GM2/RL ~ 30 млн. лет для Солнца
29.03.2012 L6 14 Перенос тепла в звездах: 1) Диффузия излучения Работает в конвективно-устойчивых областях звезды (ядра и оболочки звезд ГП тяжелее Солнца, ядро и внешние слои Солнца) Коэффициент диффузии Росселандова непрозрачность Томсоновское рассеяние Тормозное поглощение (Крамерс) Плотность энергии изл. Уравнение диффузии изл.
29.03.2012 L6 15 От диффузии излучения переходим к градиенту температуры по радиусу: Вывод: Чтобы излучение обеспечивало перенос тепла (т.е. поддерживало поток тепла L/4πr2 ) , градиент температуры должен удовлетворять этому уравнению. Во многих случаях, особенно на поздних стадиях эволюции, плотность уменьшается медленнее T3, так что dT/dr становится слишком большим и перенос тепла осуществляется конвекцией (нерадиальные движения газа)
29.03.2012 L6 16 Перенос тепла в звездах: 2) Конвекция Пусть химически однородная среда (Шварцшильд). Энтропия объема сохраняется. Объем будет всплывать при ρ2<ρ2’ (конвективная неустойчивость) или тонуть если ρ2>ρ2’ (конвективная устойчивость) Ид. МБ газ: S/kB=5/2+ln(T3/2/ρ)+const = 5/2+ln(P3/2/ρ5/2)+const ρ~exp(-S/kB)P3/5 ρ2-ρ2’=P23/5(exp(-S1/kB)- exp(-S2/kB)) ρ2<ρ2’ если S2
29.03.2012 L6 17 Уравнения внутреннего строения нормальной звезды Гидростатическое равновесие Уравнение неразрывности Диффузия излучения Генерация энергии Уравнение состояния Средняя Росселандова непрозр. Генерация энергии на грамм Граничные условия
29.03.2012 L6 18 Источники энергии звезд Запас тепла (KГ) : Q~-U~GM2/R, tKH=Q/L~3 107 лет – слишком мало! Ядерная (Эддингтон, ~1921): энергия связи ядер ~ неск. MэВ на барион (~1 ГэВ) эфф-сть η=ΔE/mc2~ 0.007 (ср. хим. реакции – огонь ~ 1 эВ/ГэВ ~ 10-9!). Ожидаемое время жизни звезды ~ млрд. лет – то, что нужно! Fe group
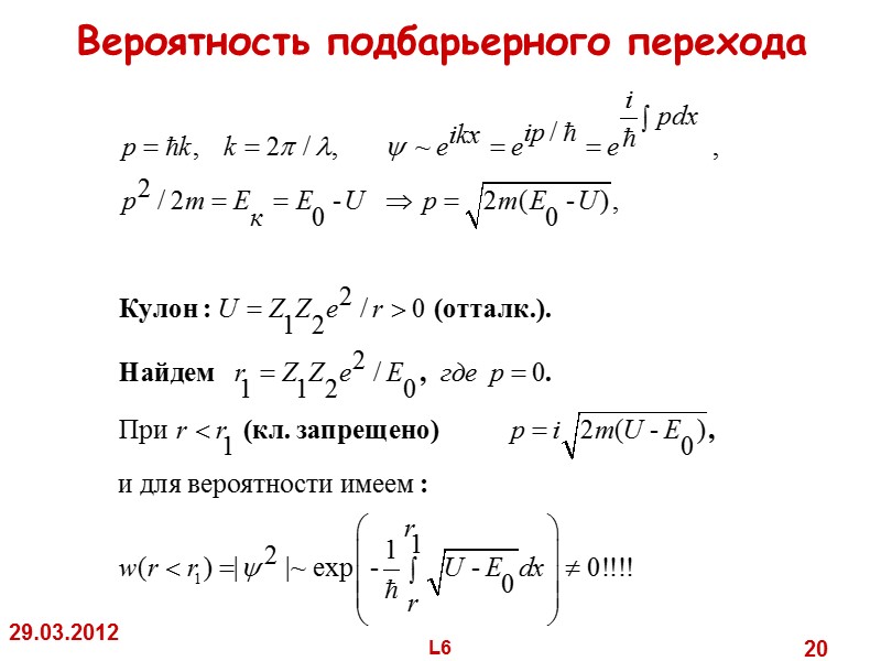
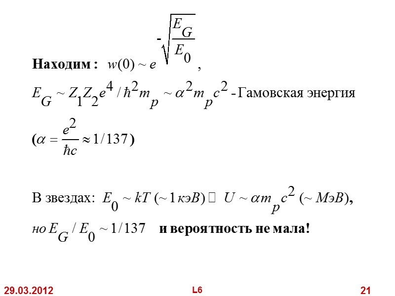
29.03.2012 L6 19 Горение водорода Проблема: центральная т-ра Tc~ 1 кэВ (Солнце: 14х 106K) недостаточна для ядерных реакций: Кулоновский барьер для p+p реакции e2/(10-13см)~1 MэВ Решение: Atkinson & Houtermans (1929) после теории Гамова α-распада – подбарьерное квантовое туннелирование Epart Класс. частица отразится от барьера Кв. частица может проникнуть под барьер
29.03.2012 L6 20 Вероятность подбарьерного перехода
29.03.2012 L6 21
29.03.2012 L6 22 p-p цикл (Г.Бете, 1939, Нобелевская премия 1967) (1906-2005)
29.03.2012 L6 23 P-p ‘цепочки’ 35% 65% 0.1% Проценты указаны для центра Солнца : X=0.5, Y=0.5, ρ=100 г/см3 T=15 млн K ppIII важна для Солнечных нейтрино 4p He4 +2e+ +2νe+26.7MэВ 1 р-я самая медленная (τ=1/(nσv)~1010лет) из-за слабого взаимодействия Дейтерий (2я реакция) быстро (<1 с) превращается в He3 ε~ρT4…8 [эрг/г/с] 2 нейтрино уносят энергию ~0.6 МэВ
29.03.2012 L6 24 CNO-цикл (преобладает в звездах массивнее Солнца) Доминирует при T>20 106K (M>1.5 M) 2. C12 явл. катализатором 3. 4pHe4+2e+2νe+25 МэВ 4. ε~ρT10-20
29.03.2012 L6 25 CNO(F) ‘цепочки’
29.03.2012 L6 26 Солнечная модель: структура L/L M/M ρ T ρ, g/cm3
29.03.2012 L6 27
29.03.2012 L6 28 Солнечные нейтрино Pp-нейтринная светимость: dNν/dt=2L/(26.7 МэВ)~2x1038 с-1 Поток pp-нейтрино на Земле: F~2x1038/(4π (а.е.)2) ~ 1011 см-2с-1 J. Bahcall 1935-2005
29.03.2012 L6 29 Нейтрино в рр-цепочке
29.03.2012 L6 30
29.03.2012 L6 31 Солнечные нейтрино: проблема Измеряемый поток ve во всех экспериментах в ~2 раза меньше предсказы- ваемого моделью Солнца. Идея: Осцилляции v если mν≠0. (Грибов и Pontecorvo 1969; В веществе: Михеев, Смирнов 1986 Wolfenstein 1978)
29.03.2012 L6 32 Солнечные нейтрино: эксперименты (1/2 Нобелевской премии 2002) SuperKamiokande водный черенковский детектор (50 кт) (Япония). Детектирует в основном электронные нейтрино. Sudbury нейтрин. детектор на тяжелой воде (Canada) (1000 т). Может регистр. нейтрино 3 сортов (νe, νμ, ντ) R.Davies M.Koshiba
Осцилляции нейтрино 29.03.2012 L6 33
29.03.2012 L6 34 Солнечные нейтрино: решение
29.03.2012 L6 35 Выводы: Стандартная модель Солнца верна Нейтрино должны осциллировать ненулевая масса! 3. Выход за рамки Стандартной Модели ядерной физики
29.03.2012 L6 36 MSW-смешивание Данные по солнечным нейтрино лучше всего объясняются резонансными осц. нейтрино в веществе (MSW) c большим углом смешивания Это решение подтверждается лабораторными экспериментами с нейтрино от ядерных реакторов (KamLand) Конверсия в стерильные нейтрино маловероятна
29.03.2012 L6 37 Гелиосейсмология
29.03.2012 L6 38 Солнце как резонатор (отражение от градиента плотности вблизи поверхности и рефракция зв. волн вблизи нижней границы конвективной зоны) Источник волн – конвективная зона Акустические волны (р-моды, 2-4 мГц, в конв. зоне), гравитационные волны (g-моды, 0-0.4 мГц, под конвективной зоной) и поверхностные гравитационные волны (f-моды)
29.03.2012 L6 39 Акустические р-моды описываются сферическими гармониками Ylmn Спектр солнечных колебаний (мГц) (по данным SOHO) 5-мин. пик
29.03.2012 L6 40 Колебания фотосферы солнца наблюдаются по доплеровскому смещению линий поглощения в спектре Позволяет «видеть» внутреннее дифференциальное вращение Солнца

