f667b8eedbe808424f7a8c2101d5db93.ppt
- Количество слайдов: 23
210 -ЛЕТИЮ ХАРЬКОВСКОГО НАЦИОНАЛЬНОГО МЕДИЦИНСКОГО УНИВЕРСИТЕТА ПОСВЯЩАЕТСЯ МИНИСТЕРСТВО ЗДРАВООХРАНЕНИЯ УКРАИНЫ ХАРЬКОВСКИЙ НАЦИОНАЛЬНЫЙ МЕДИЦИНСКИЙ УНИВЕРСИТЕТ КАФЕДРА МЕДИЦИНСКОЙ И БИОЛОГИЧЕСКОЙ ФИЗИКИ И МЕДИЦИНСКОЙ ИНФОРМАТИКИ МЕДИЦИНСКАЯ И БИОЛОГИЧЕСКАЯ ФИЗИКА Лекции ХАРЬКОВ - 2014
УДК 61: 53+577. 3](07. 07) ББК 28. 901 я 7 М 42 Утверждено ученым советом ХНМУ (протокол № 5 от 22. 05. 2014) Рецензенты: Берест В. П. – доцент кафедры молекулярной и медицинской биофизики, Харьковский Национальный Университет им. В. Н. Каразина Тиманюк В. А. – заведующий кафедрой, Национальный Фармацевтический Университет, профессор Авторы: Книгавко В. Г. , Зайцева О. В. , Батюк Л. В. , Бондаренко М. А. M 42 Медицинская и биологическая физика. Лекции (в 2 -х частях): Учебное пособие для иностранных студентов, обучающихся на русском языке в медицинских вузах / В. Г. Книгавко, О. В. Зайцева, Л. В. Батюк, М. А. Бондаренко; под ред. проф. В. Г. Книгавко – Харьков: ХНМУ, 2014. ; Часть I 328 с. , Часть II – 262 c. В учебном пособии в соответствии с типовой учебной программой изложены наиболее важные вопросы медицинской и биологической физики. Структура и содержание учебного пособия полностью соответствуют кредитно-модульной системе организации учебного процесса. Учебное пособие предназначено для преподавателей и студентов медицинских вузов, а также для всех интересующихся вопросами медицинской и биологической физики. Все права защищены. Никакая часть этой публикации не может быть воспроизведена ни в какой материальной форме (включая фотокопирование или хранение на электронных носителях информации) без письменного разрешения издателей. УДК 61: 53+577. 3](07. 07) ББК 28. 901 я 7 © Харьковский национальный медицинский университет, 2014
Харьковский национальный медицинский университет ЭЛЕМЕНТЫ ТЕОРИИ ВЕРОЯТНОСТЕЙ Кафедра медицинской и биологической физики и медицинской информатики
Случайным событием называется событие, которое при данных условиях может произойти, а может и не произойти.
Испытание – это комплекс условий, которые необходимы для того, чтобы событие могло произойти (или не произойти). Исходом испытания называется появление в результате этого испытания какого-либо случайного события. Если в результате испытания произошло интересующее нас событие, говорят о благоприятном исходе испытания. Если же это событие не произошло, исход называют неблагоприятным.
Относительная частота события А (Р*(А)) – это отношение числа благоприятных исходов (m) к числу испытаний (n), т. е. Учитывая, что 0 ≤ m ≤ n, для относительной частоты случайного события имеем: 0 ≤ P*(A) ≤ 1.
Статистическое определение вероятности С увеличение количества испытаний в серии испытаний относительная частота случайного события стремится к некоторому пределу, который называется вероятностью случайного события P(A), т. е. Данная формула представляет собой статистическое определение вероятности. Т. о. , в соответствии со статистическим определением, вероятность случайного события – это предел к которому стремится относительная частота этого события при неограниченном увеличении числа испытаний.
Если в результате испытания могут наблюдаться различные исходы, причём нет оснований считать, что какой-то из этих исходов может наблюдаться чаще или реже, чем другие, то такие исходы называют равновозможными.
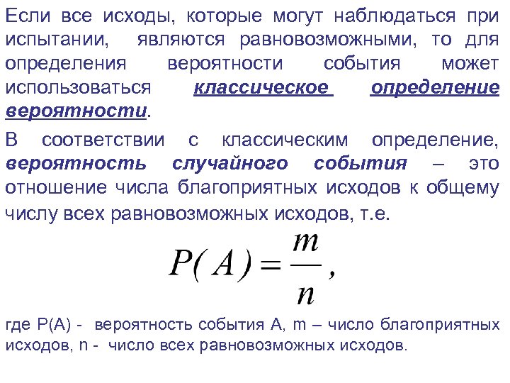
Если все исходы, которые могут наблюдаться при испытании, являются равновозможными, то для определения вероятности события может использоваться классическое определение вероятности. В соответствии с классическим определение, вероятность случайного события – это отношение числа благоприятных исходов к общему числу всех равновозможных исходов, т. е. где P(A) - вероятность события А, m – число благоприятных исходов, n - число всех равновозможных исходов.
Для вероятности случайного события, как и для его относительной частоты, выполняется неравенство 0 ≤ P(A) ≤ 1. В случае, если n=m, никакие другие исходы, кроме благоприятных, невозможны. Событие, которое не может не произойти при испытании, называется достоверным. Его достоверным вероятность равна 1. Если m=0, а n≠ 0, то благоприятный исход невозможен. Событие, которое не может произойти при испытании, называется невозможным. Его вероятность равна 0. невозможным
Случайные события называются несовместными, если появление одного из этих событий исключает возможность появления любого другого из этих событий. Если несовместные события A 1, A 2, A 3, …, An образуют такую группу событий, что в результате испытания обязательно происходит одно из этих событий и не может произойти никакое другое событие, не входящее в эту группу, то говорят, что событие A 1, A 2, A 3, . . . , An образуют полную группу событий.
Два несовместных события являются противоположными, если непоявление одного из них при испытании обусловливает обязательное появление другого. Если два несовместных события образуют полную группу событий, они являются противоположными. Событие, противоположное событию А, часто обозначают Ā.
События A и B называют независимыми, если вероятность появления при испытании одного из них не зависит от того, произошло или не произошло другое. События A и B называют зависимыми, если вероятность появления одного из них при испытании зависит от того, произошло или не произошло другое. При это если вероятность события B зависит от того, произошло или не произошло событие А, говорят об условной вероятности B и эту вероятность обозначают P(B/A).
Теорема сложения вероятностей Если имеется несколько несовместных событий A 1, A 2, A 3, . . . , An, то вероятность сложного события, состоящего в том, что произойдёт одно из этих событий (то есть произойдёт или событие A 1, или событие A 2, . . . или событие An), равна сумме вероятностей этих событий, т. е. P(A 1 или A 2… или An) = P(A 1)+P(A 2)+. . . +P(An)
Из теоремы сложения вероятностей вытекают важные следствия. 1. Если несовместные события A 1, A 2, …, An, образуют полную группу событий, то P(A 1)+P(A 2)+. . . +P(An) = 1 2. Если события A противоположными, то P(A)+P(B)=1 и B являются или P(A)=1 -P(B)
Теорема умножения вероятностей для независимых событий Если события A 1, A 2, . . . , An - независимые, то вероятность сложного события, состоящего в том, что произойдут все эти события (то есть произойдет и событие A 1, и событие A 2, … и событие An), равна произведению вероятностей этих событий, т. е. P(A 1 и A 2…и An) = P(A 1) · P(A 2) ·. . . · P(An)
Теорема умножения вероятностей для зависимых событий (для двух событий) Если события A 1 и A 2 - зависимые, то вероятность сложного события, состоящего в том, что произойдут оба эти события (и событие A 1, и событие A 2) равна произведению вероятности одного из этих событий на условную вероятность другого, т. е. P(A 1 и A 2) = P(A 1)·P(A 2/А 1) = P(A 2)·P(A 1/А 2)
Из теорем сложения и умножения вероятностей можно вывести несколько важных формул: формулу Бернулли, формулу полной вероятности, формулу Байеса
Формула Бернулли используется в том случае, если проводится несколько испытаний и исходом каждого из испытаний может быть появление одного из двух противоположных событий. Пусть р – вероятность одного из этих событий, а вероятность другого равна q, причем q=1 -p; n – число испытаний, причем вероятность появление каждого из двух событий при каждом очередном испытании не зависит от номера испытания. Тогда вероятность того, что первое событие произойдет m раз в n испытаниях (P(m в n)), может быть вычислена по формуле Бернулли:
Формулы полной вероятности и Байеса используются в том случае, если некоторое событие А может появляться только одновременно с одним из несовместных событий Bi (i=1, 2, …, n), образующих полную группу событий. Пусть Р(Вi)–вероятность того, что произойдет событие Вi, а вероятность события А при условии, что произошло событие В i, равна Р(А/Bi). Тогда безусловная вероятность события А Р(А) может быть вычислена по формуле полной вероятности:
Формула Байеса Пусть теперь P(Bj/A) – это вероятность события Вj при условии, что событие А уже произошло. Тогда эта вероятность может быть вычислена по формуле Байеса: При применении формулы Байеса вероятности P(Bj) называют априорными, а вероятности события P(Bj/A) – апостериорными.
Благодарим за внимание!
Литература 1. Биофизика: учебник для вузов / П. Г. Костюк, Д. М. Гродзинський, В. Л. Зима и др. ; Под общ. ред. П. Г. Костюка. - К. : Вища шк. , 1988. 504 с. 2. Биофизика / Ю. А. Владимиров, Д. И. Рощупкин, А. Я. Потапенко, А. И. Деев. – М. : Медицина, 1983. – 272 с. 3. Волькенштейн М. В. Биофизика. – М. : Наука, 1988. - 590 с. 4. Вибрационная безопасность. Общие требования. ГОСТ 12. 1. 012 -90. – М. , 1990. 5. Гамалея Н. Ф. , Рудых З. М. , Стадник В. Я. Лазеры в медицине. – К. : Здоровье, 1988. – 43 с. 6. Гродзинський Д. М. Радіобіологя. – К. : Либідь, 2000. – 448 с. 7. Губанов В. И. , Утепбергенов А. А. Медицинская биофизика. – М. : Медицина, 1978. – 336 с. 8. Ємчик Л. Ф. , Кміт Я. М. Медична і біологічна фізика. – Львів. : Світ, 2003. - 592 с. 9. Кольченко В. В. , Паничкин Ю. В. Ультразвук и сердце. – К. : Здоровья, 1988. – 45 с. 10. Кортуков Е. В. , Воеводский В. С. , Павлов Ю. К. Основы материаловедения. – М. : Высшая школа, 1988. – 322 с. 11. Котык А. , Яначек К. Мембранный транспорт. Междисциплинарный подход. – М. : Мир, 1980. – 341 с. 12. Луизов А. В. Физика зрения. – М. , Знание, 1976. – 62 с. 13. Маршелл Э. Биофизическая химия. Принципы, техника и приложения. В 2 -х томах. – М. : Мир, 1981. – 824 с. 14. Мэрион Дж. Общая физика с биологическими примерами. – М. : Высшая школа, 1986. – 623 с. 15. Медична і біологічна фзика. Том 1. / О. В. Чалий, Б. Т. Агапов, А. В. Меленевська та ін. – К. : ВІПОЛ, 1999. – 425 с. 16. Медична і біологічна фзика. Том 2. / О. В. Чалий, Б. Т. Агапов, А. В. Меленевська та ін. – К. : ВІПОЛ, 2001. – 415 с. 17. Проблемы прочности в биомеханике / И. Ф. Образцов, И. С. Адамович, А. С. Барер и др. – М. : Высшая школа, 1988. – 311 с. 18. Рего К. Г. Метрологическая обработка результатов технических измерений. – К. : Техніка, 1987. – 128 с. 19. Ремизов А. Н. Медицинская и биологическая физика. – М. : Высшая школа, 1999. – 616 с. 20. Рубин А. Б. Биофизика / Учеб. пособие для биол. спец. вузов. – М. : Высш. шк. , 1987. – 319 с. (1 том) 302 с (2 том) 21. Рубин А. Б. Термодинамика биологических процессов / Учеб. пособие для вузов. – М. : Изд-во МГУ, 1984. – 285 с. 22. Стенли А. Гельфанд. Слух: введение в психологическую и физиологическую акустику. – М. : Медицина, 1984. – 352 с. 23. Тиманюк В. А. , Животова Е. Н. Биофизика. – Харьков: Изд-во НФАУ; Золотые страницы, 2003. – 704 с. 24. Ультразвук. Маленькая энциклопедия. Глав. ред. И. П. Голямина. – М. : Советская Энциклопедия, 1979. – 400 с. 25. Ультразвук. Общие требования безопасности. ГОСТ 12. 1. 001 -89. – М. , 1989. 26. Физика визуализации изображений в медицине: В 2 -х т. Том 1; пер. с англ. /Под ред. С. Уэбба. – М. : Мир, 1991. – 408 с. 27. Физика визуализации изображений в медицине: В 2 -х т. Том 2; пер. с англ. /Под ред. С. Уэбба. – М. : Мир, 1991. – 423 с. 28. Фотометрия. Термины и определения. ГОСТ 26148 -84. – М. , 1984. 29. Хауссер К. Х. , Кальбитцер Х. Р. ЯМР в медицине и биологии: структура молекул, томография, спектроскопия in-vivo. – К. : Наук. Думка, 1993. – 259 с. 30. Холл Э. Дж. Радиация и жизнь. – М. : Медицина, 1989. – 256 с. 31. Шандала М. Г. , Думанский Ю. Д. , Иванов Д. С. Санитарный надзор за источниками электромагнитных излучений в окружающей среде. – К. : Здоровье, 1990. – 150 с. 32. Шум. Допустимые уровни в жилых и общественных зданиях. ГОСТ 12. 1. 036 -81. – М. , 1981. 33. Электростатические поля. Допустимые уровни на рабочих местах и требовании к проведению контроля. ГОСТ 12. 1. 045 -84. – М. , 1984. 34. Ярмоненко С. П. Радиобиология человека и животных. - М. : Высшая школа, 1988. – 423 с.


