Скачать презентацию 2 Метод ветвей и границ Задача Скачать презентацию 2 Метод ветвей и границ Задача

Metod_vetvey_i_granits.ppt

  • Количество слайдов: 7

§ 2. Метод ветвей и границ § 2. Метод ветвей и границ

Задача оптимизации: где конечное множество допустимых решений множество всех подмножества Задача оптимизации: где конечное множество допустимых решений множество всех подмножества

Ветвление – это функция которая каждому подмножеству множества ставит в соответствие некоторое его разбиение Ветвление – это функция которая каждому подмножеству множества ставит в соответствие некоторое его разбиение таким образом:

Оценка – это функция Величина оценивает снизу значения функции на множестве и совпадает с Оценка – это функция Величина оценивает снизу значения функции на множестве и совпадает с ней на множествах, состоящих из одного элемента Для вычисления оценки решается упрощенная оптимизационная задача

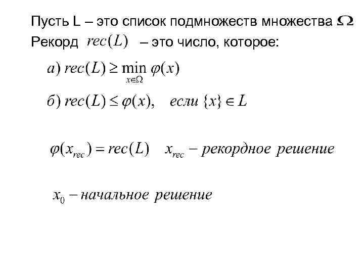
Пусть L – это список подмножества Рекорд – это число, которое: Пусть L – это список подмножества Рекорд – это число, которое:

Общая схема метода ветвей и границ Шаг 0: ищется начальное решение для k =1, Общая схема метода ветвей и границ Шаг 0: ищется начальное решение для k =1, 2, … Шаг k: если список L=0, то стоп, - решение иначе выбрать из списка подмножество A вычислить оценку если , то иначе

На каждом шаге необходимо обновлять рекорд при обнаружении решений лучших, чем текущее рекордное решение. На каждом шаге необходимо обновлять рекорд при обнаружении решений лучших, чем текущее рекордное решение. Для реализации метода необходимо указать правила: 1) вычисления оценки; 2) получения разбиения; 3) выбора подмножества (подзадачи) из списка L.