2 Кинематический анализ механизмов










2 Кинематический анализ механизмов Цель – изучение движения звеньев механизма без учёта действующих на них сил Основные задачи: 1 – Определение положений звеньев механизма и построение траекторий движения точек 2 – Определение скоростей точек механизма и угловых скоростей звеньев 3 – Определение ускорений точек механизма и угловых ускорений звеньев Исходные данные: • кинематическая схема механизма, • размеры звеньев, • закон движения начального звена. Методы: • графический, • графоаналитический • аналитический.
2. 1 Определение положений звеньев механизма (графический метод) 2 В Исходные данные: l. OC , l. OA , l. AB , l. BC , А 3 1 С О k y n AB Рис. 2. 1 – Шарнирный четырёхзвенный В = 1 R механизм А R 2 = BC С О x В' Рис. 2. 2 – План положений механизма μl =…м/мм
Последовательность построений плана положений механизма: 1. Выберем прямоугольную систему координат ху, 2. Выберем масштабный коэффициент μl =…м/мм , который показывает сколько единиц натуры (метров) содержится в одном миллиметре чертежа, 3. Определим длины отрезков, изображающих звенья на чертеже: OC = l. OC / μl , ОА = l. OА / μl , АВ = l. АВ / μl , ВС = l. ВC / μl. 4. Изображаем неподвижные опоры О и С на расстоянии ОС друг от друга, 5. Изображаем положение звена 1 отрезком длиной ОА под углом к оси х, 6. Проведём дугу окружности k радиусом R 1 = AB и с центром в точке А, 7. Проведём дугу окружности n радиусом R 2 = BС и с центром в точке С, 8. Точки пересечения окружностей k и n обозначим В и В‘ , 9. Соединим прямыми линиями точки А и В, а также точки С и В, 10. Соединим прямыми линиями точки А и В‘, а также точки С и В‘. Получили положения механизма для двух вариантов сборки Данный метод построений называется методом засечек.
ВЫПУСКНИЦА ИНЖЕНЕРНОГО ИНСТИТУТА НА ПОЛЯХ КОЛЫВАНИ
2. 2 Графоаналитический метод планов скоростей и ускорений Основа метода: плоское движение твёрдого тела (звена) можно представить как состоящее из двух движений – переносного и относительного. Рассмотрим уравнения, связывающие скорости и ускорения отдельных точек звеньев для двух случаев: 1. Две точки А и В принадлежат одному звену и лежат на расстоянии l. AB друг от друга. В Движение звена АВ разложим на переносное y В' поступательное движение вместе с точкой А и относительное вращение звена вокруг точки А. А Скорость точки В определяется векторной суммой: А 1 В 1 x VB = VA + VBA , (2. 1) АВ Рис. 2. 3 – Звено АВ где VA - скорость точки А, VBA - скорость точки В при вращении звена вокруг точки А (направлена АВ).
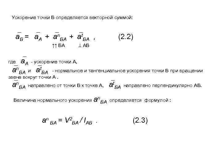
Ускорение точки В определяется векторной суммой: а. B = а. A + аn. BA + аt. BA , (2. 2) ↑↑ ВA АВ где a. A - ускорение точки А, аn. BA и аt. BA - нормальное и тангенциальное ускорения точки В при вращении звена вокруг точки А. аn. BA направлено от точки В к точке А, аt. BA направлено перпендикулярно АВ. Величина нормального ускорения аn. BA определяется формулой : аn BA = V 2 BA / l. AB. (2. 3)
2. Две точки В 1 и В 2 принадлежат разным звеньям 1 и 2, образующим поступательную пару между собой. Точка В 1 принадлежит звену 1, точка В 2 принадлежит звену 2. Точки В 1 и В 2 в данный момент совпадают друг с другом. Движение звена 2 разложим на переносное движение 2 х вместе со звеном 1 и относительное скольжение вдоль направляющей х звена 1. В 2 1 В 1 Скорость точки В 2 определяется векторной суммой: B 1 VB 2 = VВ 1 + VB 2 В 1 , (2. 4) V B 2 // х Рис. 2. 4 – Поступательна пара 1 где VВ 1 - скорость точки В 1, V B 2 B VB 2 В 1 - скорость скольжения точки В 2 по 90 о направляющей х (направлена // х). 1 а. К В 2 В 1 Рис. 2. 5 – Схема для определения направления ускорения Кориолиса
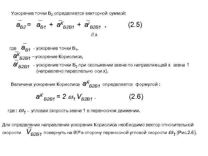
Ускорение точки В 2 определяется векторной суммой: а. B 2 = а. В 1 + а. КB 2 В 1 + аr. B 2 В 1 , (2. 5) // х где a. В 1 - ускорение точки В 1, а. КB 2 В 1 – ускорение Кориолиса, аr. B 2 В 1 - ускорение точки В 2 при скольжении звена по направляющей х звена 1 (направлено параллельно оси х). Величина ускорения Кориолиса а. КB 2 В 1 определяется формулой : а. К B 2 В 1 = 2 1 VB 2 В 1. (2. 6) где : 1 - угловая скорость звена 1 в переносном движении. Для определения направления ускорения Кориолиса необходимо вектор относительной скорости VB 2 В 1 повернуть на 90 о в сторону переносной угловой скорости 1 (Рис. 2. 6).
Если найдены скорости и ускорения каких-либо двух точек одного звена, то скорости и ускорения других точек этого звена можно найти по свойству подобия планов положений, скоростей и ускорений звена: Фигура, образованная точками звена на плане положения подобия каждой из фигур, образованных концами векторов скоростей, а также ускорений на планах скоростей и планах ускорений этого звена. b АВ b В а B S VB V S s а. S s π А а р VA а. A а Рис. 2. 6 – План положения звена АВ Рис. 2. 7 – План скоростей Рис. 2. 8 – План ускорений звена АВ откуда где. AS и AB - длины отрезков на плане положения звена АВ, as и ab – длины отрезков на плане скоростей, или на плане ускорений звена АВ.
2. 3 Пример построения планов скоростей и ускорений механизма Дано: l. OA , l. AB , l. AS , φ, Y План скоростей План ускорений a. A= l. OA 2 В VA= l. OA a. B = a. A + an BA + at BA Y AO BA AB VB = VA + VBA Y OA AB an BA = V 2 BA / l. AB S φ p А VA a. A О OA AO a. B AB a. S α VB VS α a b s a n. BA s b BA V BA n at BA β Y 1. pa OA 2. α AB β (//Y) 1. a AO 3. β (//Y) 2. an BA 4. b = α β 3. α AB 4. β Y 5. 5. b=α β 6.

