3-4_Операции над множествами.ppt
- Количество слайдов: 28
2/18/2018 Тема № 2. Операции над множествами МБОУ г. Иркутска лицей ИГУ, ligu. edu 38. ru Лавлинский М. В. , Lavlinski. MV@mail. ru
Дискретная математика, 9 класс 2/18/2018 Домашнее задание 1. О. В. Кузьмин. Перечислительная комбинаторика [1] 2. О. В. Кузьмин. Комбинаторные методы решения логических задач [2] 3. [1]: стр. 8 -9, стр. 15 № 1. 3 4. “ДЗ_1 -2_Введение. doc” 5. Подготовиться к СР МБОУ г. Иркутска лицей ИГУ, ligu. edu 38. ru
Домашнее задание по теме: «Введение в теорию множеств» 1. Перечислите элементы множества {х | х — целое и х2 < 100}. А= {-9, -8, -7, -6, -5, -4, -3, -2, -1, 0, 1, 2, 3, 4, 5, 6, 7, 8, 9} 2. Перечислите элементы множества {х | х — президент США с 1933 года}. А= {Рузвельт, Трумен, Эйзенхауэр, Кеннеди, Джонсон, Никсон, Форд, Картер, Рейган, Буш ст. , Клинтон, Буш мл. , Обама} 3. Перечислите элементы множества {х | х — гласная буква}. А= {a, e, i, o, u, y} 4. Перечислите элементы множества {х | х — положительное четное целое число, меньшее чем 21}. А= {2, 4, 6, 8, 10, 12, 14, 16, 18, 20} 5. Опишите множество {3, 6, 9, 12, 15, 18, 21, 24} при помощи характеристиче ского свойства. А= {a | a = 3 n, n N, n 8} 6. Опишите множество {1, 4, 9, 16, 25, 36, . . . } при помощи характеристического свойства. А= {a | a N, a 3, a 24} А= {a | a = n 2, n N}
I. Изображение числовых множеств кругами Эйлера N Z Q R
II. Операции над множествами 1) Объединение A B={ x | x A или x B } А B # А = {3, 9, 12}, В = {1, 3, 5, 7, 9, 11}, A B=? А В ={1, 3, 5, 7, 9, 11, 12}
Задача № 1. 1 А = {2, 3, 8}, В = {2, 3, 8, 11}, С = {5, 11}. Найдите: 1) А В {2, 3, 8, 11} {2, 3, 5, 8, 11} 2) А С {2, 3, 5, 8, 11} 3) С В 2. А = {a, b, c, d}, B = {c, d, e, f}, C = {c, e, g, k}. Найдите: 1) А В {a, b, c, d, e, f} 2) А С {a, b, c, d, e, g, k} {c, d, e, f, g, k} 3) С В
2) Пересечение A B={ x | x A и x B } А #1. #2. #3. B А = {3, 9, 12}, В = {1, 3, 5, 7, 9, 11}. А В = {3, 9} А = {10, 20, …, 100}, В = {6, 12, 18, …}. А В = {30, 60, 90} А = {1, 2, 3}, В = {4, 5, 6}. А В =
Задача № 3. 1. А = {2, 3, 8}, В = {2, 3, 8, 11}, С = {5, 11}. Найдите: 1) А В {2, 3, 8} { } 2) А С {11} 3) С В 2. А – множества всех натуральных чисел, кратных 10, В = {1, 2, 3, …, 41}. А В = {10, 20, 30, 40} 3. А = {a, b, c, d}, B = {c, d, e, f}, C = {c, e, g, k}. Найдите: 1) А В {c, d} 2) А С {c} {c, e} 3) С В 8
3) Разность AB={ x | x A и x B } А # А = {2, 4, 6, 8, 10}, В = {5, 10, 15, 20}, АВ= {2, 4, 6, 8} B
4) Симметрическая разность А #1. #2. B A B=(AB) (BA) A B=(A B) (A B) А = {3, 9, 12}, В = {1, 3, 5, 7, 9, 11}. А В = {1, 5, 7, 11, 12} А = {1, 2, 3}, В = {4, 5, 6}. А В = {1, 2, 3, 4, 5, 6}
4) Дополнение ĀВ Дополнение множества А (А ⊆ В) до множества В: ĀВ = ВА ={x|x Виx A} B А # А = {2, 5, 9}, В = {1, 2, 5, 7, 9} ĀВ = {1, 7}
Дополнение до универсального множества (УМ): УМ – универсум – U Множество, содержащее все элементы, рассматриваемые в данной задаче. Ā = UA Дополнение множества А до УМ U А Универсальное множество неоднозначно U 1 - множество домашних # А - множество кошек, животных В - множество собак, U 2 - множество С - множество коров млекопитающих Назовите УМ для множеств U 3 - множество A, B, C. четвероногих
III. Порядок выполнения операций 1. () 2. Дополнение 3. Пересечение 4. Объединение и разность (одинаковый приоритет) # А={3; 4; 5}, В={5; 6; 7; 8}, С={2; 4; 8}, К={1; 3; 5; 7}. Найдите: 2 1 3 А К ВC 1) K B = {5, 7} 2) A K B = {3, 4, 5, 7} 3) A K BC = {3, 5, 7} Ответ: {3, 5, 7}
IV. Решение задач Задача № 3. Найти множество, являющееся пересечением множеств А = {1, 2, 5, 7, 10} и В = {2, 3, 5, 6, 7, 9}, и мощность найденного множества. Построить диаграммы Эйлера Венна. Решение 1) С = А В = {2, 5, 7} 2) m (C) = 3 А 2 1 10 5 3 7 B 6 9
Задача № 4. Найти множество, являющееся объединением множеств А = {1, 2, 5, 7, 10} и В = {2, 3, 5, 6, 7, 9}, и мощность найденного множества. Найти универсальное множество для множеств А и В. Построить диаграммы Эйлера Венна. Решение 1) С = А В = {1, 2, 3, 5, 6, 7, 9, 10} 2) m (C) = 8 3) U множество, объединяющее множества А и В U = {х | х 10, где х N }. А 1 10 2 5 7 3 9 B 6
Задача № 5. Найти множество, являющееся разностью множеств А = {1, 2, 5, 7, 10} и В = {2, 3, 5, 6, 7, 9}, и мощность найденного множества. Построить диаграммы Эйлера Венна. Решение 1) С = А В = {1, 10} 2) m (C) = 2 А 2 1 10 5 B 3 7 6 9
Задача № 6. Даны множества R = {х | х учитель химии}, E = {y | y учитель биологии}. Найти R E, RE, ER, U универсальное множество для множеств R и E. Решение 1) R E = {z | z учитель химии и биологии} учителя химии и биологии одновременно. 2) R E = {w | w учитель химии или биологии} все учителя химии, биологии и учителя одновременно химии и биологии. 3) RE = {y | y учитель химии} только учителя химии. 4) ER = {t | t учитель биологии} только учителя биологии. 5) U = {u | u учитель} все учителя
Задача № 7. Даны множества А = {a, e, f, d, k, l}, В = {b, c, e, d, k, m}. В результате какой операции над А и В получены множества C = {a, b, c, d, e, f, к, l, m}, D = {все буквы латинского алфавита}, E = {b, c, m}, F = {e, d, к}, G = {a, f, l}? Решение 1) С = А В 2) D универсальное множество для А и В 3) Е = ВА 4) F = А В 5) G = AB
Дискретная математика, 9 класс 2/18/2018 Домашнее задание 1. О. В. Кузьмин. Перечислительная комбинаторика 2. § 1. 1. Конечные множества и операции над ними (до законов де Моргана) 3. Задачи: 1. 4, 1. 5, 1. 6 4. “ 1_ДЗ_Операции над множествами. doc” 5. Подготовиться к СР МБОУ г. Иркутска лицей ИГУ, ligu. edu 38. ru
V. Свойства операций над множествами 1. Коммутативность A B=B A 2. Ассоциативность (A B) С= A (B С)
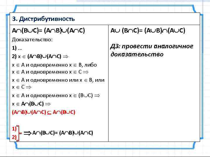
3. Дистрибутивность A (B С)= (A B) (A С) Доказательство: 1) x A (B С) x A и одновременно x (B С) (по опр. пересечения) x A и одновременно или x B, или x С (по опр. объединения) x A и одновременно x B, либо x A и одновременно x С x (A B) (A С) A (B С) (A B) (A С) A (B С)= (A B) (A С)
3. Дистрибутивность A (B С)= (A B) (A С) Доказательство: 1) … 2) x (A B) (A С) x A и одновременно x B, либо x A и одновременно x С x A и одновременно или x B, или x С x A и одновременно x (B С) x A (B С) (A B) (A С) A (B С) 1) 2) A (B С)= (A B) (A С) ДЗ: провести аналогичное доказательство
3. Дистрибутивность A (B С)= (A B) (A С) Иллюстрация кругами Эйлера: ДЗ: иллюстрация кругами Эйлера A (B С) (A B) (A С) А B C
4. Законы де Моргана A В = A B Доказательство: 1) x A B (по опр. дополнения) x Aиx B (по опр. объединения) x Aиx B x A B A В A B A В = A B
4. Законы де Моргана A В = A B Доказательство: 1) … 2) x A B x Aиx B x A B A В = A B
4. Законы де Моргана A В = A B Иллюстрация кругами Эйлера: ДЗ: A В U A B 1) Провести аналогичное доказательство 2) Проиллюстрировать его кругами Эйлера
VI. Проведите доказательство при помощи кругов Эйлера А (В∩С) = (А В)∪(АС) 2 1 А (В∩С) 1 3 2 (А В)∪(АС)
Дискретная математика, 9 класс 2/18/2018 Домашнее задание 1. О. В. Кузьмин. Перечислительная комбинаторика [1] 2. § 1. 1, После § 1. 1 : № 1. 7 (доказать с помощью кругов Эйлера) 3. 2 -ой закон дистрибутивности, 2 -ой закон де Моргана 4. Подготовиться к СР МБОУ г. Иркутска лицей ИГУ, ligu. edu 38. ru
3-4_Операции над множествами.ppt