Скачать презентацию 11 Оптика Геометрическая оптика Волновая оптика Квантовая оптика Скачать презентацию 11 Оптика Геометрическая оптика Волновая оптика Квантовая оптика

Волновая Оптика.ppt

  • Количество слайдов: 14

11. Оптика: Геометрическая оптика Волновая оптика Квантовая оптика Интерференция света Ф = (2 / 11. Оптика: Геометрическая оптика Волновая оптика Квантовая оптика Интерференция света Ф = (2 / )(n 2 l 2 – n 1 l 1), (11. 1), где l 2 = |AD| + |DC| и l 1 = |AB| + /2 –геометрические длины путей

оптическая длина пути s = n·l. Ф = (2 / ), где = s оптическая длина пути s = n·l. Ф = (2 / ), где = s 2 s 1 = n 2 l 2 – n 1 l 1 оптическая разность хода Интерференционные экстремумы: = 2 m( /2) (максимумы); и δ = (2 m-1) ( /2) (минимумы) где m = 1, 2, 3, 4…

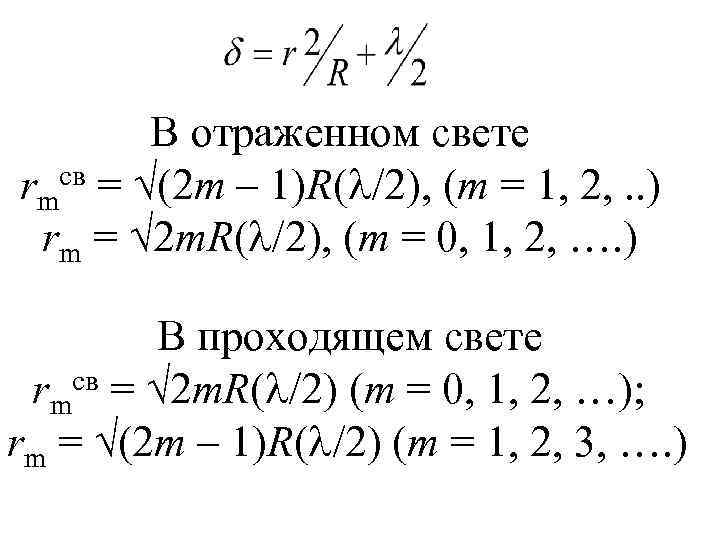
В отраженном свете rmсв = (2 m – 1)R( /2), (m = 1, 2, В отраженном свете rmсв = (2 m – 1)R( /2), (m = 1, 2, . . ) rm = 2 m. R( /2), (m = 0, 1, 2, …. ) В проходящем свете rmсв = 2 m. R( /2) (m = 0, 1, 2, …); rm = (2 m – 1)R( /2) (m = 1, 2, 3, …. )

Дифракция света Метод зон Френеля А = А 1 – А 2 + А Дифракция света Метод зон Френеля А = А 1 – А 2 + А 3 – А 4 + …. , где Аi – амплитуда колебаний в точке от вторичных источников в пределах одной i-й зоны ri = 2 Rhi = i RL/(R + L) Ф = t – k. R – k(L + i /2)

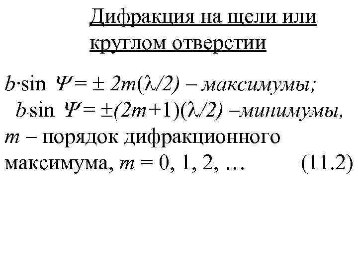
Дифракция на щели или круглом отверстии b·sin = 2 m( /2) – максимумы; b·sin Дифракция на щели или круглом отверстии b·sin = 2 m( /2) – максимумы; b·sin = (2 m+1)( /2) –минимумы, m – порядок дифракционного максимума, m = 0, 1, 2, … (11. 2)

Дифракционная решетка d = a + b - период или постоянная дифракционной решетки А Дифракционная решетка d = a + b - период или постоянная дифракционной решетки А = Ai , где Ai –вектор амплитуды колебаний, вызываемых действием одной i-й зоны; N–число щелей в решетке

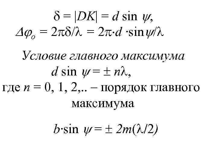
 = |DK| = d sin , о = 2 / = 2 d = |DK| = d sin , о = 2 / = 2 d ·sin / Условие главного максимума d sin = n , где n = 0, 1, 2, . . – порядок главного максимума b·sin = 2 m( /2)

Поляризация света при отражении и преломлении Поляризация света при отражении и преломлении