11.12.2017 L6 1 Лекция 6. Динамическое и тепловое














































29962-msul6_stars_2013.ppt
- Количество слайдов: 46
11.12.2017 L6 1 Лекция 6. Динамическое и тепловое равновесие в звездах. Звезды на главной последовательности. Термоядерные реакции.Солнечные нейтрино. Курс 2013 г. (параграфы, отмеченные звездочкой, требуют знания курса общей физики и могут быть пропущены при чтении неспециалистами)
11.12.2017 L6 2 Основные параметры звезд Масса M (динамически в двойных системах или по спектру) 0.08-120 M, M=2 x1033 г, Nbaryons~1057 Радиус R (непосредственно для ближайших или по затмениям в затменных двойных системах ) 10км (NS) – 0.01 R (WD) – 105 R (сверхгиганты) R=7 1010cm Светимость L=4πR2σTeff4 (если известно расстояние) 10-4—106 L, L=4 1033 эрг/с (L/M=2 эрг/г/с– оч. мало!) Химсостав (из спектров) H (75%), He (25%), другие (т.н. ‘тяжелые’ эл-ты, или ‘металлы’) (<1 %) Возраст (положение на ГР-диаграмме, изотопы) 0-14 млрд. лет (в шаровых скоплениях); Солнце: ~5 млрд лет (геофизика, радиоактивные изотопы…) Вращение, магнитное поле
11.12.2017 L6 3 Диаграмма- цвет-светимость (Герцшпрунга-Рессела) Удобна для описания эволюции!
11.12.2017 L6 4 22000 звезд из каталога Гиппархос + 1000 звезд из каталога Глизе (R.Powell)
11.12.2017 L6 5 Важнейшие феноменологические связи Главная посл-сть: L ~ M4 (~M для самых массивных) R ~ M0.8 Белые карлики (вырожденные звезды): R ~ M-1/3
11.12.2017 L6 6 Уравнение состояния* Невырожденное вещество (Максв.-Больцманн): давление: P = ид.газ (ρRT/μ) + излучение (ar T4/3); мол. вес полностью иониз. плазмы: 1/μ=2X+3/4Y+2Z энтропия на грамм: ид. М-Б газ: s/kB=5/2+ln(T3/2/ρ)+const=5/2+ln(P3/2/ρ5/2)+const излучение: s=(4/3)arT3/ρ Вырожденное вещество: P = ид. Ферми-газ (электроны, нейтроны, нейтрино) = f (ρ) Полезное приближение: политропные УС P=KρΓ, напр. Γ=Cp/Cv (индекс адиабаты) для ид. МБ (5/3 одноатомный); Γ=5/3 ид. нерел. ФГ (pF<
11.12.2017 L6 7 Звезды в равновесии Гидростатика теорема вириала отрицательная теплоемкость Тепловое равновесие (звезды не взрываются на главной последовательности!) Характерные времена: Динамическое: td~1/(Gρ)1/2~ часы Тепловое: tKH~ Q/L = GM2/RL~ 30x106 лет Ядерное: tn~Mc2/L~1/M2~ миллиарды лет td<
Гидростатическое равновесие Самогравитирующий газовый шар Оценка по порядку величины 11.12.2017 L6 8
11.12.2017 L6 9 Гидростатическое равновесие* Только для сферически-симметричного распределения! Δφ=4πGρ
11.12.2017 L6 10 Теорема вириала для звезд*
11.12.2017 L6 11 Частный случай*: политропное УС P=kρΓ 1 начало ТД Тепловая энергия невырожденных звезд!
11.12.2017 L6 12 Важный случай: Γ=4/3 Q=-U, E=Q+U=0. Что это значит? U~-GM2/R=-GM5/3ρ1/3 Q~MP/ρ ~ MK ρ1/3 E=(-GM5/3+ MK ) ρ1/3=0 значит, что 1) Равновесие возможно (при заданном K!) только при M=M0=(K/G)3/2 2) Радиус не определяется (безразличное равновесие)
11.12.2017 L6 13 Γ>4/3 мех. равновесие возможно Γ<4/3 мех. равновесие невозможно Полная энергия для разных Γ=1+1/n Важнейшее следствие ρ1/3
11.12.2017 L6 14 Приложение: отрицательная теплоемкость невырожденных равновесных звезд Γ=5/3 (ид. одноатом. газ): 2Q=-U, E=Q+U=-Q ΔE=-ΔQ Добавление энергии (ΔE>0) ведет к охлаждению (ΔQ<0), и наоборот: отбор энергии (напр., излучение фотонов) (ΔE<0) ведет к разогреву звезды (ΔQ>0). Звезда «подстраивается» к гидростатическому равновесию путем изменения радиуса (увеличение или уменьшение, соответственно) в тепловой шкале времени (время Кельвина-Гельмгольца) tKH=Q/L~ GM2/RL ~ 30 млн. лет для Солнца
Перенос тепла в звездах* Оценки по порядку величины: 11.12.2017 L6 15 Поток лучистой энергии Условие применимости диффузного приближения
Пример: соотношение масса-светимость* Для массивных звезд L~M3 11.12.2017 L6 16 Поток лучистой энергии
11.12.2017 L6 17 Перенос тепла в звездах*: 1) Диффузия излучения Работает в конвективно-устойчивых областях звезды (ядра и оболочки звезд ГП тяжелее Солнца, ядро и внешние слои Солнца) Коэффициент диффузии Росселандова непрозрачность Томсоновское рассеяние Тормозное поглощение (Крамерс) Плотность энергии изл. Уравнение диффузии изл.
11.12.2017 L6 18 От диффузии излучения переходим к градиенту температуры по радиусу:* Вывод: Чтобы излучение обеспечивало перенос тепла (т.е. поддерживало поток тепла L/4πr2 ) , градиент температуры должен удовлетворять этому уравнению. Во многих случаях, особенно на поздних стадиях эволюции, плотность уменьшается медленнее T3, так что dT/dr становится слишком большим и перенос тепла осуществляется конвекцией (нерадиальные движения газа)
11.12.2017 L6 19 Перенос тепла в звездах: 2) Конвекция * Пусть химически однородная среда (Шварцшильд). Энтропия объема сохраняется. Объем будет всплывать при ρ2<ρ2’ (конвективная неустойчивость) или тонуть если ρ2>ρ2’ (конвективная устойчивость) Ид. МБ газ: S/kB=5/2+ln(T3/2/ρ)+const = 5/2+ln(P3/2/ρ5/2)+const ρ~exp(-S/kB)P3/5 ρ2-ρ2’=P23/5(exp(-S1/kB)- exp(-S2/kB)) ρ2<ρ2’ если S2
11.12.2017 L6 20 Уравнения внутреннего строения нормальной звезды * Гидростатическое равновесие Уравнение неразрывности Диффузия излучения Генерация энергии Уравнение состояния Средняя Росселандова непрозр. Генерация энергии на грамм Граничные условия
11.12.2017 L6 21 Источники энергии звезд Запас тепла (KГ) : Q~-U~GM2/R, tKH=Q/L~3 107 лет – слишком мало! Ядерная (Эддингтон, ~1921): энергия связи ядер ~ неск. MэВ на барион (~1 ГэВ) эфф-сть η=ΔE/mc2~ 0.007 (ср. хим. реакции – огонь ~ 1 эВ/ГэВ ~ 10-9!). Ожидаемое время жизни звезды ~ млрд. лет – то, что нужно! Fe group
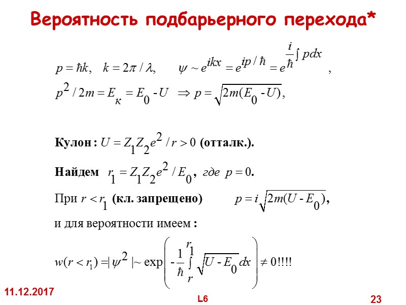
11.12.2017 L6 22 Горение водорода Проблема: центральная т-ра Tc~ 1 кэВ (Солнце: 14х 106K) недостаточна для ядерных реакций: Кулоновский барьер для p+p реакции e2/(10-13см)~1 MэВ Решение: Atkinson & Houtermans (1929) после теории Гамова α-распада – подбарьерное квантовое туннелирование Epart Класс. частица отразится от барьера Кв. частица может проникнуть под барьер
11.12.2017 L6 23 Вероятность подбарьерного перехода*
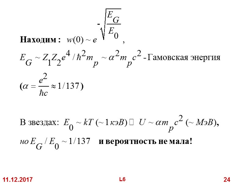
11.12.2017 L6 24
11.12.2017 L6 25 p-p цикл (Г.Бете, 1939, Нобелевская премия 1967) (1906-2005)
11.12.2017 L6 26 P-p ‘цепочки’ 35% 65% 0.1% Проценты указаны для центра Солнца : X=0.5, Y=0.5, ρ=100 г/см3 T=15 млн K ppIII важна для Солнечных нейтрино 4p He4 +2e+ +2νe+26.7MэВ 1 р-я самая медленная (τ=1/(nσv)~1010лет) из-за слабого взаимодействия Дейтерий (2я реакция) быстро (<1 с) превращается в He3 ε~ρT4…8 [эрг/г/с] 2 нейтрино уносят энергию ~0.6 МэВ
11.12.2017 L6 27 CNO-цикл (преобладает в звездах массивнее Солнца) Доминирует при T>20 106K (M>1.5 M) 2. C12 явл. катализатором 3. 4pHe4+2e+2νe+25 МэВ 4. ε~ρT10-20
11.12.2017 L6 28 CNO(F) ‘цепочки’
11.12.2017 L6 29 Солнечная модель: структура L/L M/M ρ T ρ, g/cm3
11.12.2017 L6 30
11.12.2017 L6 31 Солнечные нейтрино Pp-нейтринная светимость: dNν/dt=2L/(26.7 МэВ)~2x1038 с-1 Поток pp-нейтрино на Земле: F~2x1038/(4π (а.е.)2) ~ 1011 см-2с-1 J. Bahcall 1935-2005
11.12.2017 L6 32 Нейтрино в рр-цепочке
Нейтрино выходят из Солнца за 2 с и достигают Земли через 8 мин. Тепло (в виде фотонов) выходит из центра Солнца за 200 000 лет и достигает Земли через 8 мин. 11.12.2017 L6 33 ~ 1011 см-2с-1
11.12.2017 L6 34
11.12.2017 L6 35 Детектор Супер- Камиоканде (Япония) 50000 т. чистой воды 13000 ФЭУ Высокоэнергичные (борные) нейтрино от Солнца. Черная точка – видимый размер Солнца (0.5 град) http://www-sk.icrr.u-tokyo.ac.jp
11.12.2017 L6 36 Солнечные нейтрино: проблема Измеряемый поток ve во всех экспериментах в ~2 раза меньше предсказы- ваемого моделью Солнца. Идея: Осцилляции v если mν≠0. (Грибов и Pontecorvo 1969; В веществе: Михеев, Смирнов 1986 Wolfenstein 1978)
11.12.2017 L6 37 Солнечные нейтрино: эксперименты (1/2 Нобелевской премии 2002) SuperKamiokande водный черенковский детектор (50 кт) (Япония). Детектирует в основном электронные нейтрино. Sudbury нейтрин. детектор на тяжелой воде (Canada) (1000 т). Может регистр. нейтрино 3 сортов (νe, νμ, ντ) R.Davies M.Koshiba
Зачем тяжелая вода?* 11.12.2017 L6 38 Обычная вода – только электронные нейтрино взаимодействуют Тяжелая вода – Взаимодействуют нейтрино всех сортов!
Осцилляции нейтрино* 11.12.2017 L6 39
11.12.2017 L6 40 Солнечные нейтрино: решение
11.12.2017 L6 41 Выводы: Стандартная модель Солнца верна Нейтрино должны осциллировать ненулевая масса! 3. Выход за рамки Стандартной Модели ядерной физики
11.12.2017 L6 42 MSW-смешивание* Данные по солнечным нейтрино лучше всего объясняются резонансными осц. нейтрино в веществе (MSW) c большим углом смешивания Это решение подтверждается лабораторными экспериментами с нейтрино от ядерных реакторов (KamLand) Конверсия в стерильные нейтрино маловероятна
11.12.2017 L6 43 Гелиосейсмология
11.12.2017 L6 44 Солнце как резонатор (отражение от градиента плотности вблизи поверхности и рефракция зв. волн вблизи нижней границы конвективной зоны) Источник волн – конвективная зона Акустические волны (р-моды, 2-4 мГц, в конв. зоне), гравитационные волны (g-моды, 0-0.4 мГц, под конвективной зоной) и поверхностные гравитационные волны (f-моды)
11.12.2017 L6 45 Акустические р-моды описываются сферическими гармониками Ylmn Спектр солнечных колебаний (мГц) (по данным SOHO) 5-мин. пик
11.12.2017 L6 46 Колебания фотосферы солнца наблюдаются по доплеровскому смещению линий поглощения в спектре Позволяет «видеть» внутреннее дифференциальное вращение Солнца

