b6162e513a8a4cfc86610992a9451975.ppt
- Количество слайдов: 78
106學年度大安國中應屆畢業生 多元入學暨免試入學 輔導選填志願及報名作業 說明 主講人 : 資深教師 劉儷琪老師 2017/06/22(四 )
你看過以下網頁公告嗎? 臺北市立大安國中 - 大展鴻志 安登高 峰
106年基 北區 高級中等教育階段入學 管道辦理流程圖 106 年升學管道校內報名 作說明. doc 106年 5月20~21日會考 105年 6月9日放榜 國中教育會考 (全體學生一律參加學力鑑定) (可同時報名 ,但擇一校報到 ) 五專免試入學 6/20~6/29試通訊報名 7月7日 分發通知單寄發 報到入學 Y 錄取 N 甄選 特招 高中、高職免試入學 (另採計多元學習表現及志願群 ) 3月16~18日 會考 報名; 4/14寄發准考證 5月20~21日 教育會考 6月9日 公佈與網路查詢及寄發成績 6月10日 複查成績,優免截止報名 6月19日 優免放榜 6月19日 優免報到 6月22~29日個人序位查詢(6/22)、選填志願 3月1~3/4日 科學及藝才班,專 業群科甄選入學報名 3月~5月 甄選入學術科測驗 6月23日政 附及附中 特招報 名 特色招生 學科測驗 (鑑定 ) 7月11上午 免試入學放榜 特色招生 考試分發入學 附中資訊特招,政 附英語國際 特色 招生 (6月25日) ) 填寫 特色招生 考試分發入學 志願卡 7月12下午 甄選入學放榜 錄取 報到入學 (可同時報名 ,但擇一校報到 ) 錄取 7月12日現場登記分發報到 7月13日報到 報到入學 3/2~3日科學 班報名 3月11日科學 班鑑定考試 測驗,4/05 放榜 4/07報 到 2/28~3/6日藝 才班術科測驗 報名; 4/8~9戲, 美測驗; 4/15~16舞,音 測驗 ; 6/12~6/16分 發報名; 7/12 甄選入學放榜 報到 3/20~3/24專業群 科術科報名; 4/29~4/30專業群 科術科測驗, 6/13放榜,6/14 報到 6/3~4體育班及運 動績優測驗, 7/11放榜,7/13 3 報到
106年 6/22~7/13重要日程 模擬志願選填 :第二次 106/4/17~ 22(第一次已於 1/15前完 成) 第三次 106/ 6/12~21 (三次皆由 輔導老師帶 進電腦教室選填 ) 公布 免試 實際招生名額 : /22(優免,技優、產特餘額流 6 入) 免試 正式志願選填 : 106/6/22~ 29(12: 前 ) 00 免試 集體繳件 : 106/6/30~ 7/1 免試 放榜 : 106/7/11((08: ~ 12: ) 00 00 免試 複查 : 106/7/12(08: ~ 12: 00 00) 免試 報到 : 7/13 2018/3/19 免試入學 4
會考放榜後…………… • 請各位思考 適合 那些 學校科 系 • 高中 ? 高職 ? 五專 ? 就業 ? • 順利畢業之外最重要的是 …… • 依照 個人序位 審慎選填志願, • 千萬 別聽信不實謠言 ,因為 他們不們不能左右你未來的
高 高中升學路徑 中升 學進路 國 中 畢 業 ◆普通高中 ◆ 綜合高 中 (學術學程) ◆ 單科高 中 ◆ 實驗高 中 ◆ 一般大學 ◆科技大學 ◆技術學院 ◆軍警學校 (博士班) (碩士班) 科技大學 技術大學 一般大學
高 高 高職升學 路徑 中升學進路 職升學進路 國 中 畢 業 ◆ 高職 ◆ 五專 ◆ 綜合高中 (專門學程) ◆ 實用技 能 ◆ 建教合 作 ◆ 科技大 學 ◆ 技術學 院 ◆ 二專 ◆ 一般大 學 ◆ 軍警校 院 (博士班) (碩士班) 科技大學 技術大學 一般大學
會考後該注意校方公告 ………… • 06/07發下: • 106學年度大安國中基北區免試入 學校內報名作業. doc • 106學年度高中職五專適性入學作 業日程一覽表 %20(2). docx • 請同學務必依照表訂時間流程 辦理各項作業
免試志願選填 • 06. 22 -06. 29中午 12: 00 • 正式選填 ,請在家中 填 • 模擬選填志願( 06. 12 -06. 21)會 保留至正式選填 • 調志願即可 (亦可新增、刪除 ~~別聽信不實傳言 )
要如何進入免試志願選填如 登入系統 http: //ttk. entry. edu. tw 請同學參閱操作手冊 (附件 )、操作影音說明 下 (https: //www. youtube. com/watch? v=B 4 Y 8 o 67 Aipk),先了解相關志願選填系 統操作後,再進入志願選填 本系統提供各種基北區國中升學入學管道之連結,請依本次作業連結至基北區免試入 學管道。 1. 點選 基北區免試入學 2. 點選 登入 3. 點選 集體報名學生 4. 選擇 學校 ,輸入帳號、密碼及驗證碼,並點選登入按鈕 。 帳號: 身分證字號。範例:A 123456789 密碼:預設為身分證末 4 碼加上出生月日 4 碼,共 8 碼。範例: 67890101 驗證碼:由數字與英文組合。依頁面顯示驗證碼圖片內容輸入,如圖片不清楚可點選更 換。 帳號、密碼由國中承辦人員建置,如有疑問請洽詢輔導老師或教務處註冊組。 首次登入系統,務必更改登入密碼,才可使用其它功能。 密碼變更成功,系統會自動登出,請以新密碼登入。 ※ 務必熟記密碼 ※ 忘記登入密碼,請洽詢輔導老師或教務處註冊組。 2. 可進入大安國中網站直接連結 附件 1 106學年度免試入學_基北區_學生端操作手冊. pdf 10
106學年度 基北區免試入學與特色招 生考試分發入學一次分發到位規劃 甲生 (免試) 志願選填系 統 A卡 乙生 (跨區特招 ) B卡 丙生 (免試+特招 ) A卡 B卡 C卡 列 印 志 願 表 , 家 長 簽 名 同 時 選 填 志 願 , 一 次 分 發 到 位
106學年基北區免試入學與特色招生 考試分發入學一次分發到位規劃(續) 甲生只有報名免試入學(A卡) ◦ 選填時間: 106年 6月22日~6月29日 乙生只有報名特色招生(他區的學生,B卡) ◦ 選填時間: 106年 6月27日~6月28日 丙生報名免試入學+特色招生(A+B卡→C卡) ◦ 免試選填時間: 106年 6月22日~6月29日 ◦ 特招選填時間: 106年 6月27日~6月28日 ◦ 報名系統自動合成一張志願表,請家長簽名
壹、十二年國教入學方式概念 十二年國民基本教育 -入學方式 核心精神 選其所 適 、愛其所選 成就每一個孩子 適性輔導 適性入學 適性揚才
免試入學作業程序 各高中職及五專 皆須辦理 免試入學 採線上報名並兼採繳交書面報名表件方式 不訂定 報名條件 ( 門檻 ) 各高中職及五專 不採計 國中在校學科成績 學籍所在 免試就學區 入學 學生參加就讀或畢業之國中 原則 學籍所在 免試就學區為 14
106年基北區 免試入學 方案 3大特 點 -解決 103年、104年問題 • 「 次分發到位」 1 • 「 個志願序為 1群組」 5 • 「會考成績總積分 108分」 • 「避免 錯置 現象」 15 15
什麼是免試入學 ? ※免試入學是 依 國中畢業生的 志願 直接分發入 學。 ※第一次免試入學 :採多志願方式辦理,每位報 名 學生可 至多選填 30個 志願學校 (多校多科 ,且 不限 定高中或高職;高職科別可分段填,兼顧 選校 又 選科 )。 ※第二次免試入學 :第一階段免試入學未額滿之 學校,於特色招生考試分發入學之後辦理 (除 免試入學 時程 16 2018/3/19
招生對象 1. 臺北市、新北市、基隆市 (基北區 )所屬 各 公私立國民 中 學 (含高中附設國中部、 完全中學國中部 )畢業或具 同等學 力 資格 者 。 <不可跨區 > <看 學籍 不看 戶籍 > 2. 變更就學區 :專案 審核通過,且符合 以下 4種 特殊情形 之一 者 ,得參加本 區免試 入學 (106/5/4~8日 前申請 ): n 學生就讀或畢業國中學籍所在免試就學區, 未設置學生適性選 擇之高中職課程 群 (科 )別 或產業特殊需求類科 者 n 學生因 搬家遷徙 至本區居住者(檢附具體證明文件) n 學生在國中階段跨區就學,擬申請返回本區戶籍所在地就讀高 中職者(檢附具體證明文件)。 n 其他經核定之特殊情形 。 2018/3/19 免試入學 3. 共同就學區 :新北-桃園、新北-宜蘭 17
報名表件 ※ 報名志願表 (表件不齊不得報名 ) 18 (志願選填完成後,由報名系統產生, 學生本人 及 家長 簽名 ) ※ 其他證明文件 特種生 (身心障礙、原住民、僑生、蒙藏生、政府派外 作人員子女、 境外優秀科技人才子女、退伍軍人, 加分優待 、 外加名額 ) 低收入、中低收入戶、失業勞 子女 (減免報名費 ) ※ 報名費 免試入學:一般生 230元 低收入戶 、 失業勞 子女 免費 中低收入戶 92元 (4折 ) 免試入學 2018/3/19
志願選填 19 ※志願數: 30個學校 ※志願學校+志願科別(普通高中也要填普通科) ※日間部、夜間部志願可混填;普通 可混填 科、綜合高中、職業類科亦可混填 (進修學校有另一個學校代碼,視為不同的學校) ※不同的志願序,積分不相同 ※ 103學年度基北區高級中等學校免試入學志願選填示例 免試入學 2018/3/19
免試入學維持三大比序項 目 基北區高級中等學校免試入學超額比序項 • 基北區免試入學比序項目 (總積分為 108分)分為志 願序( 36分)、多元學習( 36分)及國中教育會考(36 比序項 分)三大項 目 • 多元學習表現包含均衡學 志願序 習( 21分)及服務學習( 15 多元學 分)二項 • 透過該三大項比序項目引 導學生適性選擇高中職學 校就讀(志願序)、穩定學 習國中階段課程已獲取基 本能力(會考),及均衡各 領域學習發展(多元學習) ,非僅偏重智育學習 目 積分對照表 內容 積分換算 (於下頁說明 ) 36分 國中教 育會考 前五學期平均 及格,每符合 一領域得 6分 21分 服務學習 習表現 均衡學習 積分 上限 每學期服務滿 6小時以上得 4 分 15分 國文、數學、 英語、社會、 自然 A++: 7分 A+: 6分 A: 5 分 B++: 4分 B+: 3分 B: 2分 C: 1分作文 : 六級 : 1 分 36分 (綜合活動領 域、健康體育 領域、 藝術人文領域 ) 20
群組志願積分採計 • 103年免試入學學生於其填寫 前 5志願 即獲錄取之人數比率 約 近 9成 • 104年志願序積分調整為群組 計分,沿用 103年原有 一校多科 連續填寫視為相同志願序積分 之設計,學生已能 充分選填 志 願 • 105年仍會提供學生超額比序( 不含志願序)之 個別序位區間 查詢服務 • 本區規劃應能確實 紓緩 學生於 志願選填時之壓力, 降低 學生 選填焦慮與風險並兼顧 推動適 性選填 之政策目標 志願積分採計說明 36分 第 1至第 5志願 35分 第 6至第 10志願 34分 第 11至第 15志願 34分 第 16至第 20志願 33分 第 21至第 30志願 21
分發原則 (先依 總積分 高低排序,再按 志願順序 分發 ) 一、 如各高中高職校 (科 )報名人數未超過 招生名額時, 全額錄取 。 二 、 報名人數超過招生名額時 ,則依 若 「超額比序項目積分對照表」計算積分, 進行 超額比序 ,分數高者錄取。 三、報名學生依其志願以錄取 1個校 (科 )為 限 ※ 違規記點 免試入學 22 2018/3/19
分發原則 (續 ) 比序方式 (共 22項 ) 第一順次 : 總積分 積分 亦即 志願序積分 +多元學習表現積分 +國中教育會考 (最高總分 108分 ) 第二順次 : 多元學習表現積分 亦即 均衡學習積分 +服務學習積分 (最高總分 30分 ) 第三順次 : 國中教育會考積分 (各單科國,數,英,社,自: A++: 7分,A+: 6分,A: 5分,B++: 4分, B+: 3分,B: 2分,C: 1分 ;作文: 6級: 1分,5級: 0. 8分,4級: 0. 6分,3級 : 0. 4分,2級: 0. 2分,1級: 0. 1分;上限 36分 ) 第四順次 : 志願序積分 分 (1~5志願積分同為 36分,6~ 10志願積分同為 35分, 11~ 15志願積分同為 34分, 16~ 20志願積分同 為 33 2018/3/19 免試入學 23
分發原則 (續 ) 比序方式 第五順次 : 會考單科成績標示 (比序順序: 國→數→英→社→自→寫作) 第六順次 : 第五比序仍相同時之適當處理: 適當處 • 1. 增額人數 5%內直接增額錄取 • 2. 增額人數高於 5%時,依選填志願順序錄取*如 經第六順次比序後仍同分時, 不予抽籤 , 增額錄取 2014/12/31 免試入學 24
105~106年會考成績三等級四標示之解讀 1. 105年國中教育會考各科能力等級百分比 2. 105年國中教育會考各科能力等級加標示百分比 3. 105~106年國中教育會考各科能力等級加標示百分比 4. 106年國中教育會考各科能力等級百分比 5. 106年國中教育會考各科能力等級加標示百分比 ※ 會考成績採標準參照,分為精熟、基礎及待加強三等 級
超額比序項目 志願序 多元學習表 現 • 適性輔導、適性入學、適性揚才 (選你所適、愛你所選 ) • 促進學生五育均衡發展 均衡學習、服務學習 教育會考 • 嚴謹、公平、公開、公正的過程 • 確保國中學生學力品質
基北區 106年比序簡單示意圖 • ☆ 106年 基北區比序順次: • 第一比序 : 多元入學 總 積分 (108分 ) • 第二比序 : 多元學習 表現 總積分 (36分 ) • 第三比序 : 教育 會考 總積分 (36分 ) • • (均衡學習符合含健體,綜合,藝文三領域每一領域 分,上限 15分 ) 7分,上限 21分;服務學習每學期滿 6小時 5 (各單科 A++: 7分,A+: 6分,A: 5分,B++: 4分,B+: 3分,B: 2分,C: 1分 ;作文 級 : 1 6 分,5級 : 0. 8分,4級 : 0. 6分,3級 : 0. 4分,2級 : 0. 2分,1級 : 0. 1分;上限 36分 ) • 第四比序 : 志願序積分 (36分 ) • (1~5志願 36分,6~10志願 35分,11~15志願 34分,16~20志願 33分,21~30志願 32分 ) • 第五比序 : 會考單 科 成績標示 • ( 比序 順序 : 國 →數 →英 →社 →自 →寫作 ) • 1. 增額人數 • 第 六 比序 : 第五 比序仍相同時之 適當處 理 : • 5%內直接增額錄取 2. 增額人數高於 5%時,依選填志願順序錄取 *如經第六順次比序後仍同分時, 不予抽籤,增額錄取 27 27
106年基北區公立高中職預估表 106年基北區公立高中職免試特招 名額總名額修) 106免試落點名次. XLSX (僅供參考將依 6/22結果上或下修) 105年基北區公立高中等級落點排 序 106年預估表 105免試落點名次. XLSX 28 28
未接受政府補助之私校獨招 u 105年申辦學校 東山高中(175)、薇閣中學(50)、復興實中 (23) 延平中學(75)、再興中學(70) (**)內為免試入學名額 u各校詳細招生資訊可詳見各校網站及 招生簡章 29 29
什麼是免試入學的關鍵因素? 1. 總積分 2. 志願群 3. 多元學習表現 4. 寫作測驗 免試入學 2018/3/19
31 落點 真的可以分析 /預測嗎 ? 要怎麼輔導學生 志願選填 ? 免試入學 2018/3/19
基北區志願選填 統計與輔導策略 32
選擇高中或職業類科的原因 目前: 興趣、學習成就、延續學習、未來出 路、家庭需求、其他 未來: 升學、就業或獨立自主 是師長的選擇、同儕影響還是自己想要的 ? 選擇有興趣的,求學或 作就一定快樂? 真的選對了嗎? 是對的選擇?還是合適的選擇? 能在學習或 作中培養樂趣,比有興趣更 重要 33
真的是孩子要的嗎? 曾經喜歡? 現在喜歡(特別有興趣) 有這方面專長 被引導出來的專長或興趣 被隱藏的專長或興趣 不可以 (講大道理 )->不可以 (講道理 ) ->不可以 (就是不可以 ) 作得好 (四處誇獎 )->作得好 (很好啊 ) ->作得好 (理所當然 ) 想想看, 孩子從小到大改變了多少 有大部分的專長或興趣是會隨年齡而 改變 34
貼心提醒(1/3) ◆ ◆ ◆ 親子、親師間多溝通,別先入為主 多問、多看、多觀察 適合自己的科 vs 讀得來的科 開心學習最重要 ◆ 現在的選擇不代表未來就受侷限了 ◆ 我一定要唸什麼 或 我可以唸什麼 或 只要不是什麼就好 35
貼心提醒(2/3) ◆ 孩子表現最好的是?什麼事情最投入 ? ◆ 平時或假日最常做什麼? ◆ 高中階段之後的未來想做什麼? 性向、興趣與能力之間 36
貼心提醒(3/3) ◆ 同中有異?異中求同? 科 別 資料處理科 資 訊 科 偏向商用資料之 偏向電腦軟體設 處理,套裝軟體運 相 計,需學習 電機電 用。需學習 商管群 異 子群 專業、電腦程 專業及電子商務 式語言及硬體 資料庫 其他如 室內設計科 與 建築科, 食品加 科 與 餐飲管 相 都與電腦程式、資料庫、網路相關。 理科 似 37
協助孩子適性入學 ❖孩子國中畢業後,如何協助孩子適性入學 認識各縣市免試入學(含超額比序) 及特色招生 認識全國五專、 各免試就學區高級中等學校 親子共同完成教育部或各縣市志願選填志願系統 38
基北區高中高職校數統計(142) 2018/3/19 十二年國教ABC 39
志願選填考量的因素 u 1. 個人因素 學科能力表現 興趣、性向 生涯規劃 社團或專長 學習的方式或習慣 作價值觀 u 2. 經濟、文化等社會因素 距離 (或交通方便性、須住校 ) 免 學費、學費、雜費 社會變遷及產業需求、未來的升學或就業機會 40
免學費政策 --就讀高級中等學校學生免納學費條件及 補助表 學校 公私立別 專業群科及進 修部 公立 私立 公立 學生就讀學制 (具有學籍) 一年級 綜 專門學 合 程 (二、 高 三年級) 中 學 學術學 程 程 (二、三 年級) 家庭年所得總額(單 位:新臺幣) 超過 148萬元 以下 萬元 免納學費 無補助 免納學 定額補 費 私立 助 公立 無補助 免納學 普通科 定額補 註 1:免納學費:依高級中等法第 56條第 1項、第 2項及第 3項第 1款規定,補助學費全額 費 私立 助 ,但仍需繳交雜費及代收代付 (辦 )費等。 註 2:定額補助:依高級中等法第 56條第 3項第 1款規定,按學生戶籍所在地,依下列規 定補助:臺北市 -臺北市政府補助 6, 000元 、高雄市-雄市政府補助 5, 000元、 41 前二款以外其他直轄市、縣 (市 )-教育部補助 5, 000元。
怎麼填志願 (多校多科 )? ü選校又選科 ü選填志願的原則 最有希望錄取的學校就是第一志願 1. 於 2. 先上再說 (大學、四技科大繁星推薦的入學方式 有利 社區 高中 ) 3. 志願可填滿 (免試入學可填 30個志願學校,最多可 有數 百 個志願 ) -注意 : 第一群組 1~5志願方能拿到志願序 滿分 36分,若否便無法如 6/22公告 之序位 4. 記得要 填墊底學校 於第 6志願後,避免高分落榜 2018/3/19 十二年國教ABC 42
選 填志願三部曲 -停、看、切 首先 列清單 : 以刪去法把不想念及不適合的 校去除,刪到約 30~40個; 停 --- 學 其次是 排序 : 把清單上留下來的學校以 最有希 望上、最想讀或是離家遠近 ,把學校分區段排序; ---看 第三 微調志願序 : 於取得 會考成績 後,考量自 己未來出路及興趣,務實地選出前 10個最關鍵的 志願 (含同校多科 ),再把自己最有希望上、且最 想讀的學校排第一志願。 ---切 43
志願選填統計與輔導策略一 參考各校/班/科招生人數及志願選填試探結果 4/7後由各班輔 導老師列印出 個人報表, 上課可諮詢
志願選填試探結果公布後 瞭解自己超額比序之序位。 瞭解填寫志願科系之選填人數。 跟實力與積分比對----穩上?有希望沒把握? 若機率不高則 應多填備案。 想想自己做生涯決定最重要的考量因素為何? 想想自己是否確定?或者是亂槍打鳥? 把重要因素排序寫下來。 用螢光筆畫出自己覺得重要的因素。 想想順序是否要調整? 想想背後原因?找到更多備案。 下次修正志願選填要考慮的因素? 提出 1 -3個比較不瞭解的因素,每個因素寫出具體瞭解方式。 學生自行判斷下次之生涯決定與志願選填。 45
志願選填統計與輔導策略二 選校又選科:善用一校多科連續選填視為 同一志願序可得相同積分的獲取志願序高 積分 46
志願選填統計與輔導 策略三 適性輔導:謹慎填寫志願序 阿福與大雄的多元學習表現與會考成績如下表,若 二人都有申請○○高中時,誰將會優先錄取? 志願 序 阿福 大雄 均衡 學習 18 18 服務 學習 12 12 教育 會考 28 26 總分 報名人數少於招生人數時,則全部錄取 報名人數多於招生人數時,則進行超額比序 47
志願選填統計與輔導策略三 超額比序時志願序(適性輔導)的重要性 *若二人都以○○高中為第一志願時,叮噹總積 分88分,叮鈴總積分86分,叮噹優先錄取。 *若叮噹將○○高中填為第四志願(總積分85分) ,叮鈴將○○高中填為第一志願時,叮鈴將以 總積分86分勝出優先錄取。(第一比序) 叮鈴 叮噹 志願 序 30 27 均衡 學習 18 18 48 服務 學習 12 12 教育 會考 26 28 總分 86 85
06. 29是個恐怖的日子 無法到校 • 志願選填到 12: 00者,請你的 • 12: 00封存系統 家長來拿, 拜託 !!!! • 14: 00領取免試志願表 • 回家簽名啊 ~~~~ • (最好和家長一起到校 )
06. 30上午依指定時 間到學校繳交 • 免試報名費 230元 +免試志願表 (家長簽名 ) • (或放棄報名同意書 )
原子筆 簽全名啦 請勿塗改 !!!!!!!塗改要重印啊
06. 30是個恐怖的日子 • 早上 12: 00前 繳交志 願表 • 全校收齊 • 一定要做到。 • 進入後續收件作業 • (我可以幾點回家啊 ? ? )
07. 1是個恐怖的日子 • 早上9: 00校外報名。 • 唉喲!。 (千萬不可以忘了,否則全校就………囉)
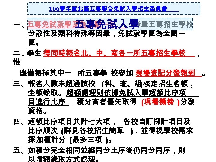
106學年度北區五專聯合免試入學招生委員會 一、 五專免試就學區為全國一區 :考量五專招生學校 五專免試入學 分散性及類科特殊等因素,免試就學區為全國一 區。 二、 學生 得同時報名北、中、南各一所五專招生學校 , 惟 應僅得擇其中一 所五專學 校參加 現場登記分發報到 。 三、報名人數未超過該校 (科、班、組 )核定招生名額, 全額錄取。 超額處理則依據免試入學超額比序項 目進行比序 ,積分高者優先取得 (現場撕榜 )分發 資格。 四、超額比序項目共計七大項, 各校自訂採計項目及 比序順次 (詳見各校招生簡章 ),並得視學校需求 採 加權計分 (最多三項 )。 五、如積分完全相同並經同分比序後仍同分同序,則
五專免試入學超額比序參考項目一 覽表 項目 現況概述 多元 學 習 表現 1. 競賽:國中期間參與競賽,依競賽之層級給與不同的加分 表隊 、全國性、縣市、國際發明展等 )。 積分最 高分數 (國家代 7 2. 服務學習: (1)國中期間參加志 服務、社區服務或表演等。 (2)國中期間擔任班級幹部或社團幹部等。 3. 日常生活行為表現評量:學生出缺席情形、已銷過後之獎懲紀錄等。 4. 體適能:檢測項目有柔軟度 (坐姿體前彎 )、肌耐力(一分鐘屈膝仰臥 起坐 )、瞬發力(立定跳遠 )、心肺耐力 (800/1600公尺跑走 )等 4項。 7 4 6 技藝優 良 技術士證照、技藝教育學程。 3 扶助弱 勢 協助經濟弱勢 (中低收入戶 )學生或特殊境遇學生之升學機會。 2 均衡學 習 國中健康與體育、藝術與人文、綜合活動三領域成績及格。 6 適性輔 導 報名學校 (科、組)是否與 「生涯發展規劃書」中「輔導小組建議」相符。 3 教育會 考 1. 國中教育會考評量科目為國文 (含寫作測驗 )、數學、英語、自然及 社會 5科,各科分為精熟、基礎及待加強 3等級;寫作測驗分為 1至 6 級分。 2. 若採計國中教育會考 (國文、數學、英語、自然及社會 )所占比重不 得超過三分之一;若採加權計分,亦不得超過總積分三分之一。 15
基北區其他入學管道介紹 未 受獎補私校單獨 招生 與 說明 體育 績優獨招、甄審、 甄試 原住民藝能班 (新北市 2班、基隆市 1班 ) 技優甄審 產業特殊需求類科 實用技能 (班 )學程 建教合作班 56
其他管道介紹 --建教合作班 輪調式建教合作班學生應於 7~8月間,於就讀學 校接受 90~216小時之基礎訓練,培養學生基本 操作能力及專業知識。 階梯式建教合作班學生應在進入建教合作機構 接受職業技能訓練前,於就讀學校接受 40小時 之職前訓練,提高職場適應能力。 57
其它入學管道 (一 )技優入學 (二 )技術型高中單獨招生 (見各校簡章 ) (三 )實用技能學程 (四 )職業類科甄選入學 (得採會考成績為門檻 ) (五 )體育班 (見各校簡章 ) ( 六 ) 運 動 優 良 ( 重 點 項 目 ) 單 獨 招 生 (見 各 校 簡章 ) (七 )藝術才班 (八 )科學班 免試入學 (得採會考成績為門檻 ) 不採計會考成績 2018/3/19
其他管道介紹 -未受獎補助私校單獨招 生 辦理學校:延平高中、東山高中、復興實驗 高中、薇閣高中、再興中學 招生範圍:不限基北區, 可跨區報名 招生方式:由各校自訂簡章及錄取依據 招生名額:該校 核定招生名額之 85%為上 限 ;亦即 最少須提供 15%之名額供免試入 學 本招生管道因未受政府獎補助,故 於 12年國教之免學費政策 59 不適用
我要念其他學校 !!! • 請直接上想念的學校網站 • 查詢報名有哪些方式 !! • 或打電話直接問喔
免試報名後………. • 你已畢業 !!!! • 請乖乖回家勿在校園逗 留,在家等候放榜
• 學生證可用至 10月 • 學校借用圖書、設備、掃具請歸還 • 損壞者須賠償喔 • 請注意服裝儀容與出缺席狀況
06. 15會領到畢業證書 • 請務必妥善保管 ! • 一輩子只會領到一次 • 國中畢業證書
請你特別注意!! • 07. 11免試入學放榜 ! • 中華電信沒有查榜服務喔 • http: //105 cefa. ntpc. edu. tw • 07. 13入學報到 • 你沒去就是放棄錄取喔。
還沒完嘞,你要跑了喔 • 如果 ……… • 你不喜歡免試錄取的學校 • 你就是想讀某間學校 • 你沒學校 …
須 放棄錄取報到 的學校 才可報名 後續方案 • 放棄報到同意書 • 一定要交
還有幾天? • 政附特色招生考試分發 入學 06. 25 • 06. 22起 2天。 • 快準備囉!
還沒結束呢……… • 06. 27特招放榜 • 07. 11免試放榜 • 07. 12藝才班撕榜 • 07. 13到各高中報到了 (新鮮 人)
陸、諮詢專線、網路 • 諮詢專線: – – 各校教務主任、輔導主任 地方宣導團責任區講師 各直轄市、縣(市)政府 教育部設立免付費諮詢專線 • 網路: – 教育部十二年國民基本教育資訊( http: //12 basic. edu. tw/) – 國中畢業生適性入學宣導網站 (http: //www. adapt. edu. tw) – 各直轄市、縣(市)十二年國民基本教育網
基北區諮詢專線、網路 • 諮詢專線: – 基隆市政府教育處國教專線 24301505分機 110 – 臺北市 12年國教諮詢專線 27668812 – 新北市 1999市民服務熱線分機 2704 – 五專 (02)7736 -6072、(02)7736 -5844、 (02)7736 -6169 • 網路: – 基隆市十二年國民基本教育宣導網 (http: //entrance. kl. edu. tw/ 、 http: //12 basic. kl. edu. tw/) – 臺北市十二年國民基本教育 (http: //12 basic. tp. edu. tw) – 新北市中等教育資源 (http: //se. ntpc. edu. tw)
適性入學最高指導原則 選其所適、愛其所選 成就每一個孩子 適性輔導 適性入學 適性揚才
高中職升學進路 72
選對學校 找對出路 適性選讀 快樂人生 2018/3/19 十二年國教ABC 73
u方向比努力重要 方向 努力 u不怕輸在起跑點,怕選錯跑道 u路,走對了,就不怕遙遠 走對了 2018/3/19 免試入學
屬於我的第一志願 我努力的地方、 我學習的地方、 我成長的地方, 就是我的第一志願!! 理 解 2018/3/19 支持 等待 開發 訓練 I am the right person! 免試入學
Do your best! 2018/3/19 免試入學
結語 1. 感謝校長,主任及各位家長們及九年級的準 高中生們耐心的聆聽此場說明會,相信您們已 很清楚如何選填志願。 2. 或許我們均非最懂得教育當局細部作業的人, 但至少這一場說明會可使自己更有力量去選擇 及面對更燦爛多元的升學之路。 3. 期盼與會的各位,放下擔心與憂慮有個「明 確指標」,祝福各位心想事成。 4. 升學管道雖然多,個個都是機會,但記得先 依自己的「實際可能落點學校」謹慎填在 1~5 志願,千萬別「降格」以求。原則是:「選你 所適(愛),愛你所選」才有美麗未來。 77
5. 又或許孩子勇敢挑戰特招,我們尊重孩子們, 除欽佩她(他)們的勇氣與智慧持續鼓勵她( 他)們,讓孩子們有力量挑戰未來 。 6. 機會人人都有,但「堅持」者才能嚐到勝利 的果實)(別忘了同一批人在 2年半後仍要再度交 戰喲) PS: 「愛」與「祝福」才是升學關鍵 期待每一位大安學子們,人人均能進入心中的 第一志願!是與會所有大安師長的期盼!祝順 心!更祝金榜題名! 劉儷琪
b6162e513a8a4cfc86610992a9451975.ppt