Лекция 1.ppt
- Количество слайдов: 24
1 Хроматографией называется метод разделения компонентов смеси (газа или раствора) при ее движении вдоль слоя сорбента, основанный на многократном повторении элементарных актов сорбции и десорбции. М. С. Цвет (1903 г. ), используя колонку, заполненную сорбентом − тонко дисперсным порошком карбоната кальция, и петролейный эфир в качестве подвижной фазы, сумел отделить зеленую часть хлорофиловых пигментов листьев (хлорофиллинов) от желтой (ксантофиллинов) и от оранжевой (каротина) части. М. С. Цвет наблюдал на колонке окрашенные зоны компонентов и поэтому назвал метод хроматографией (дословно «цветопись» — от греческих слов «хрома» — цвет и «графо» — «пишу» ).
2 В 1930 г. биохимики Кун, Ледерер и Винтерштейн разделили хроматографическим методом каротин на отдельные изомеры. 1935 г. –появилась бумажная хроматография. 1937 г. – впервые выполнен анализ смесей некоторых катионов и анионов на стеклянной колонке с оксидом алюминия. 1941 г. – Мартин и Синг (1941 г. ) предложили распределительный вариант хроматографии, который получил название жидкостной хроматографии. 1948 г. – предложена осадочная хроматография. 1946 г. – Классон предложил использовать в качестве детектора в газовой хроматографии катарометр. Джеймс и Мартин, используя этот детектор создали газовую хроматографию. 1955 г. – промышленность приступает к выпуску газовых хроматографов. С 1970 г. наблюдается бурное развитие жидкостной хроматографии в виде высокоэффективной жидкостной хроматографии (ВЭЖХ)
3 Классификация методов хроматографии В зависимости от способа регистрации различают внутренние и внешние хроматограммы. При внутреннем способе регистрации компоненты анализируемой смеси за одно и то же время проходят различные расстояния. По окончании процесса разделения все они находятся внутри разделяющего устройства и там детектируются. Этот способ регистрации характерен для плоскостной хроматографии — бумажной, тонкослойной. Здесь неподвижная фаза имеет форму тонкого слоя, вдоль которого подвижная фаза перемещается под действием капиллярных или гравитационных сил. Внешние хроматограммы регистрируют в колоночной хроматографии — газовой, жидкостной, флюидной. Здесь все компоненты проходят одно и то же расстояние и регистрируются на выходе из колонки. Ввиду различного сродства компонентов пробы к неподвижной фазе их времена выхода оказываются различными.
Классификация по признаку природы явлений, лежащих в основе разделения (Е. Н. Гапон) Жидкостная молекулярная Газовая 1. Адсорбционная ионообменная колоночная тонкослойная 2. Распределительная (только молекулярная) жидкостная колоночная бумажная тонкослойная газовая колоночная капиллярноколоночная 3. Осадочная (только жидкостная) колоночная бумажная тонкослойная колоночная капиллярная
Классификация по агрегатному состоянию неподвижной и подвижной фаз Неподвижная фаза Подвижная фаза Русское название и сокращенное обозначение Английское название и сокращенное обозначение Возможные варианты Твердая адсорбент Жидкая Жидкостноадсорбционная, ЖАХ Liquid-solid chromatographi, LSC Молекулярная, ионообменная, колоночная, тонкослойная, градиентоэлюентная Твердая адсорбент Газовая (газ-носитель) Газоадсорбционная, ГАХ Gas-solid chromatograhpi, GSC Молекулярная. колоночная, программирование температуры, хроматермография Жидкая растворитель Жидкая Жидкостножидкостная распределительная ЖЖХ Liquid-liqulid chromatographi, LLC Молекулярная, колоночная, бумажная, тонкослойная Жидкая растворитель Газовая (газ-носитель) Газо-жидкостная распределительная ЖЖХ Gas-liquid chromatographi, GLC Молекулярная, колоночная, капиллярная, программирование температуры, хроматермография
Классификация на основе методики проведения анализа (по способу относительного перемещения фаз) 4
5
Схема устройства газового хроматографа. 6
Хроматермографический вариант (Л. А. Жуховицкий и Н. М. Туркельтауб) 7 Принципиальная схема хроматермографического разделения: 1 — движущаяся электропечь с градиентом температуры по длине; 2 — адсорбционная колонка; 3 — детектор; T=f(L) — распределение температуры вдоль печи; Т 1, . . , Т 6 — выходные температуры компонентов разделяемой смеси
Программирование температуры V=d. T/dτ; V=k·τ T T 2 V 1 Tнач τ 8
9 Изотермы адсорбции газов. Уравнение Генри (1) При с→ 0 са = Kс γ→ 1 и γa→ 1, тогда (2 а) (2 б) Величину сa трудно определить, поэтому обычно используют адсорбцию газ Адсорбция – это количество адсорбата, приходящееся на 1 г адсорбента, т. е. находящееся в объеме адсорбционного слоя υa=sτ с са τ Твердое тело — адсорбент τ—толщина адсорб. слоя; s —удельная поверхность s=S/m м 2/г А= υaca = sτca ; ммоль/г (3) Из уравнений (2 а), (2 б) и (3) получаем: (4)
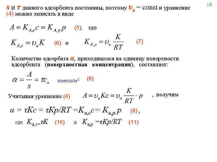
s и τ данного адсорбента постоянны, поэтому υa = const и уравнение (4) можно записать в виде (5), где (7) (6) и Количество адсорбата α, приходящееся на единицу поверхности адсорбента (поверхностная концентрация), составляет: ммоль/м 2 (8) , получим Учитывая уравнение (4) α = τКс = τКр/RT =Kα, cc= Кα, p p где Kα, c=τK (10) и Kα, p =τKp/RT (9) , (11) 10
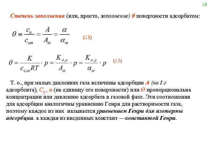
10 Степень заполнения (или, просто, заполнение) θ поверхности адсорбатом: (12) (13) Т. о. , при малых давлениях газа величины адсорбции А (на I г адсорбента), Са , α (на единицу его поверхности) или Ө пропорциональна концентрации или давлению адсорбата в газовой фазе. Эти соотношения для адсорбции аналогичны уравнению Генри для растворимости газа, поэтому каждое из них называется уравнением Генри для изотермы адсорбции. а каждая из введенных констант —константой Генри.
11 (A, α, Ө) Величины А зависят от удельной поверхности адсорбента. Величины концентраций са и α определяются лишь химической природой компонентов системы адсорбент + адсорбат (для данных р и Т), т. е. являются величинами абсолютными. Эти абсолютные величины адсорбции для непористых или крупнопористых адсорбентов с поверхностью определенного состава являются физико-химическими константами.
Влияние коэффициента активности на степень заполнения поверхности 12 γа Рис. 1. Изотермы адсорбции на поверхности графитированной сажи в области невысоких заполнений поверхности и небольших равновесных давлений p в газовой фазе: 1 − бензола; 2 − четыреххлористого углерода Рис. 2. Зависимость коэффициентов активности бензола (1) и четыреххлористого углерода (2) от степени заполнения поверхности графитированной сажи. (14)
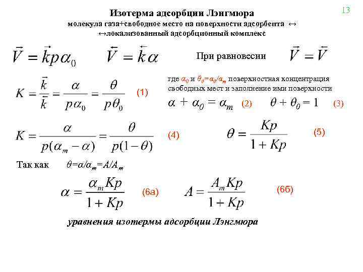
13 Изотерма адсорбции Лэнгмюра молекула газа+свободное место на поверхности адсорбента ↔ ↔локализованный адсорбционный комплекс При равновесии (1) где α 0 и θ 0=α 0/αm поверхностная концентрация свободных мест и заполнение ими поверхности α + α 0 = αm (2) θ + θ 0 = 1 (5) (4) Так как θ=α/αm=A/Am (6 а) уравнения изотермы адсорбции Лэнгмюра (6 б) (3)
В области малых концентраций Kp<<1 и θ ≈ Кр (7) Если Kp>>1, α ≈ αт. Кр то (10) θ→ 1; (8 а) α→αт и A ≈ Aт. Кр A→Aт (10 а) 14 (8 б) (9) (10 б)
Ат– емкость монослоя позволяет определить удельную поверхность s адсорбента, если известна площадь ωm, занимаемая молекулой адсорбата в плотном монослое: s = Аm. NAωm (11) ωт расчитывают из ван-дер-ваальсовых размеров молекулы. Зная величину s, можно определить поверхностную концентрацию α=А/s и заполнение поверхности: θ = α/αm = αωm (12) Константа адсорбционного равновесия К, так же как и константы равновесий различных реакций в газах или растворах, связана со стандартным изменением изохорного потенциала уравнением ΔF° = ΔUo — TΔSo = −RTln. K (13) Потенцируя это уравнение, получим К = eΔSo/ R е−ΔUo /RT = ge−ΔUo/RT = ge. Q/RT (14) где g—так называемый энтропийный множитель. При адсорбции обычно теплота выделяется, поэтому ΔU<0, а величина К с ростом Т уменьшается. Следовательно, при данном давлении заполнение поверхности при повышении температуры уменьшается. Увеличение теплоты адсорбции Q, т. е. увеличение энергии адсорбционных сил, увеличивает константу адсорбционного равновесия 15
16 Адсорбция газов из их смеси: молекула А в газе+свободное место на поверхости ↔ адсорбпионный комплекс А и молекула В в газе+свободное место на поверхности ↔ адсорбционный комплекс В Уравнения равновесия для каждого компонента (16) (15) (17) (19) (18) (20)
17 Уравнение изотермы полимолекулярной адсорбции паров Брунауера, Эмметта и Теллера (уравнение БЭТ) Схема полимолекулярной адсорбции, принятая в теории БЭТ. Полимолекулярная адсорбция – серия квазихимических реакций образования единичных и кратных комплексов: пар + свободная поверхность ↔ единичные комплексы: пар + единичные комплексы ↔двойные комплексы: пар + двойные комплексы ↔ тройные комплексы: и т. д.
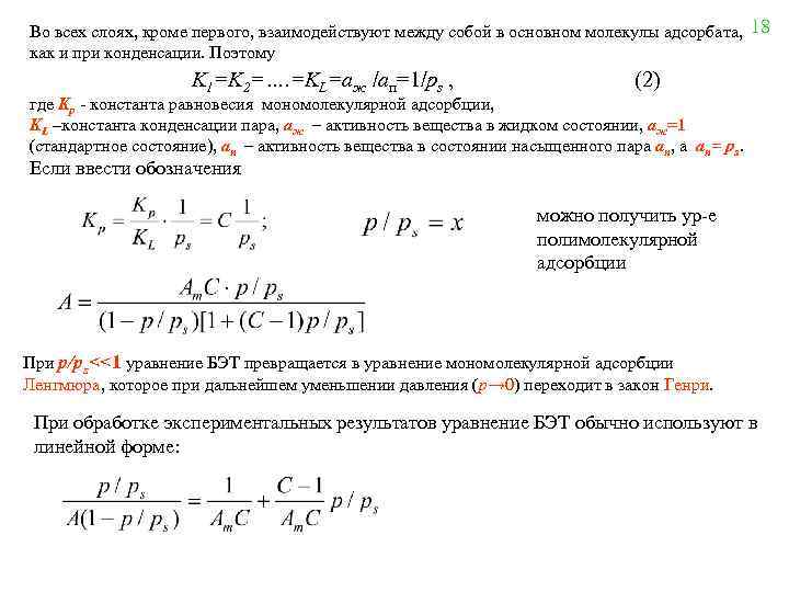
Во всех слоях, кроме первого, взаимодействуют между собой в основном молекулы адсорбата, 18 как и при конденсации. Поэтому K 1=K 2=…. =KL=aж /aп=1/ps , (2) где Kр - константа равновесия мономолекулярной адсорбции, KL –константа конденсации пара, аж – активность вещества в жидком состоянии, аж=1 (стандартное состояние), ап – активность вещества в состоянии насыщенного пара ап, а ап= ps. Если ввести обозначения можно получить ур-е полимолекулярной адсорбции При p/ps<<1 уравнение БЭТ превращается в уравнение мономолекулярной адсорбции Ленгмюра, которое при дальнейшем уменьшении давления (р→ 0) переходит в закон Генри. При обработке экспериментальных результатов уравнение БЭТ обычно используют в линейной форме:
19 Постоянная С=Kp/KL равна отношению констант равновесия мономолекулярной адсорбции и конденсации пара. Логарифмируя это отношение: Из этого следует, что постоянная С характеризует разность энергий Гиббса процессов адсорбции и конденсации, т. е. энергию Гиббса чистой адсорбции B случае малых чистых теплот адсорбции константа С уравнения БЭТ мала. При С<2 уравнение БЭТ описывает вогнутую изотерму. Такая изотерма описывает процессы, происходящие на поверхности с относительно слабой адсорбционной способностью.
20 Рис. 1. Вогнутая изотерма полимолекулярной адсорбции Рис. 2. Типы более сложных изотерм адсорбции на пористых сорбентах
1 Хроматографией называется метод разделения компонентов смеси (газа или раствора) при ее движении вдоль слоя сорбента, основанный на многократном повторении элементарных актов сорбции и десорбции. Хроматограмма хлорофилловых пигментов по М. С. Цвету М. С. Цвет (1903 г. ) сорбент − тонко дисперсный порошок карбоната кальция, подвижная фаза - петролейный эфир. Отделил зеленую часть хлорофиловых пигментов листьев (хлорофиллинов) от желтой (ксантофиллинов) и от оранжевой (каротина) части Наблюдал на колонке окрашенные зоны компонентов и поэтому назвал метод хроматографией (дословно «цветопись» — от греческих слов «хрома» — цвет и «графо» — «пишу» ).


