5f11f6861e781530045b87f0b62505cb.ppt
- Количество слайдов: 116
1
ХИМИЯ НИКЕЛЯ, КОБАЛЬТА, МЕДИ 8. 2. Химия кобальта и его соединений Кобальт о порядковым номером 27 находится в 8 груше периодической системы и входит в состав переходных элементов 4 го периода вместе с железом и никелем. Важнейшие свойства этих элементов и строение их атомов представлены в ТАБЛИЦЕ 1. Восьмая группа периодической системы включает девять элементов, относящихся к переходным. Это элементы с порядковыми номерами 26, 27 , 28 (Fe, Co, Ni); 44, 45, 46 (Ru, Rh, Pd) и 76, 77, 78 (Os, Ir, Pt). Первые три элемента (Fe, Co, Ni), близкие по свойствам, объединяются в подгруппу железа. Остальные шесть элементов называют платиновыми металлами, по названию наиболее важного и распространенного из них – платины. Элементы подгруппы железа (Fe, Co, Ni) обладают многими общими свойствами. Все они имеют металлический характер, цвет от темно серого до беловато серого, высокие температуры плавления и кипения. Они поливалентны и отличаются значительной 2 каталитической активностью.
ХИМИЯ НИКЕЛЯ, КОБАЛЬТА, МЕДИ Таблица 1. Основные свойства металлов группы железа Нормаль ный потенциа л, В кипе ния 7, 86 1528 2735 1, 24 0, 83 0, 44 58, 94 8, 90 1490 3100 1, 25 0, 82 0, 28 58, 71 8, 90 1452 2840 1, 25 0, 78 0, 25 Атомна я масса Желез о Fe [Ar]3 d 64 s 2 55, 85 27 Кобаль т Co [Ar]3 d 74 s 2 28 Никель Ni [Ar]3 d 84 s 2 26 Ради ус иона, Ме+2, Ǻ плав ления Сим вол Плот ность, г/см 3 Эле мент Температура, 0 С Ради ус атом а, Ǻ Электрон ная конфигу рация Поряд ковый номер Кристал лическая структура Кубич. а=2, 8664 Гексаг. а=2, 5063 с=4, 0795 Гране центр. кубич. а=3, 5238 Степень окисле ния в соеди нении I, III, IV, VI II, IV I, III, IV 3
ХИМИЯ НИКЕЛЯ, КОБАЛЬТА, МЕДИ Для всех этих элементов характерно образование прочных комплексных соединений с различными лигандами: аммиакатов, цианидов, карбонилов, нитрильных соединений и др. Образуемые ими соединения окрашены как в твердом состоянии, так и в растворе. Различие в рассматриваемой триаде элементов проявляется в сродстве металлов к кислороду, которое убывает в ряду Fe›Ni›Co. Это свойство широко используется в технологии производства этих металлов. Сродство к сере, хотя и является общим для этих элементов, но убывает в ряду Ni›Co›Fe, что также находит применение в технологии производства. Никель, обладающий наибольшим сродством к сере, приближается к свойствам элементов побочной подгруппы I группы периодической системы (Cu, Ag), для которых также характерно высокое сродство к сере и проявление слабого сродства к кислороду. Железо по своим химическим свойствам приближается к предшествующему в периодической таблице марганцу. Для всех трех элементов группы железа характерна степень окисления (+II) в простых солях. Железо бывает в этих солях также (+III) в отличие от кобальта, который в форме Co (+III) устойчив лишь в комплексных солях. В простых солях никель в состоянии 4 окисления (+III), по видимому, не существует.
ХИМИЯ НИКЕЛЯ, КОБАЛЬТА, МЕДИ Склонность этих элементов к проявлению в соединениях степени окисления (+I) увеличивается от железа к меди, легко образующей одновалентные соединения. В то время как железо, подобно марганцу, сравнительно легко переходит в степень окисления Fe (+VI), образуя ферраты, максимальная степень окисления кобальта и никеля – (+IV). Они образуют диоксиды – Me. O 2 – легко разлагающиеся с выделением кислорода. Кобальт представляет собой блестящий металл, похожий на сталь, с характерным металлическим блеском. Металлический кобальт существует в двух аллотропных модификациях: α кобальт гексагональной кристаллической структуры и β кобальт – кубической. Превращение одной модификации в другую происходит при 450°С. До этой температуры устойчив α кобальт, выше β кобальт. Параметры гексагональной решетки а = 2, 5 А, с = 4, 08 А, кубической – 3, 55 А. Кобальт, как и железо, ферромагнитен. Потеря ферромагнитных свойств происходит при 1150°С, при этом он становится парамагнитным. Металлический кобальт, содержащий до 0, 25% углерода, очень эластичен и может быть вытянут в тонкую проволоку любого диаметра. 5
ХИМИЯ НИКЕЛЯ, КОБАЛЬТА, МЕДИ Твердость по Бринеллю 124. Вода и воздух при обычных температурах не оказывают действия на компактный кобальт и лишь при нагревании до 300°С он начинает покрываться тонкой оксидной пленкой. Однако порошок металлического кобальта, полученный путем восстановления водородом, пирофорен и взаимодействует с кислородом при комнатной температуре. В электрохимическом ряду напряжений кобальт расположен справа от железа. Нормальный потенциал кобальта 0, 28 В , железа 0, 56 В, т. е. кобальт является более благородным. Это свойство используется при покрытиях железа кобальтом или никелем для предохранения от коррозии. В разбавленных соляной и серной кислотах кобальт растворяется очень медленно, труднее чем железо, с выделением водорода. Разбавленная азотная кислота взаимодействует с кобальтом с выделением окислов азота. Концентрированная азотная кислота вызывает пассивацию металла. Оксиды и гидроксиды кобальта. При нагревании порошка металлического кобальта на воздухе образуется оксид кобальта – Со. О. Теплота реакции окисления Со + ½ О 2 = Со. О различна в зависимости от состояния конечного продукта. 6
ХИМИЯ НИКЕЛЯ, КОБАЛЬТА, МЕДИ Для аморфного Со. О она равна 50, 7 ккал/моль, для кристаллического – 57, 5 ккал/моль. Оксид кобальта в виде порошка оливково зеленого цвета образуется при прокаливании гидроксида или карбоната кобальта в отсутствие воздуха, а также при нагревании всех других оксидов кобальта до температуры выше 900°С. Оксид кобальта имеет структуру каменной соли, при обычной температуре антиферромагнитен. Высший оксид кобальта – Со 2 О 3 может быть получен лишь с соблюдением особых предосторожностей обезвоживанием гидроксида кобальта (III). Обычно еще до полного обезвоживания он отщепляет кислород и переходит в черный оксид кобальта (II, IV) – Co 3 O 4. Нагревание оксида кобальта (+II) при температуре 400 500°С в атмосфере воздуха или кислорода приводит к образованию Co 3 O 4. Теплота образования Co 3 O 4 из элементов равна 193, 4 ккал/моль. Co 3 O 4 кристаллизуется по типу шпинели. В отличие от Fe 3 O 4, в решетке которого ионы железа имеют степень окисления (+III), в Co 3 O 4 кобальт имеет степень окисления (+II) и (+IV). Гидроксид кобальта (+II) можно получить при взаимодействии соли кобальта (+II) с сильными основаниями (Na. OH, КОН) в виде голубого осадка, переходящего при выдерживании во времени в 7 розовый. Растворимость Со(OH)2 мала (ПР = 16*10 18).
ХИМИЯ НИКЕЛЯ, КОБАЛЬТА, МЕДИ На влажном воздухе Со(ОН)2 частично окисляется и переходит в коричневый гидроксид кобальта (+III), состав которого ближе всего отвечает формуле Co 2 O 3 * 3 H 2 O. Известны и другие гидраты: Co 2 O 3 * 2 H 2 O, Co 2 O 3 * 5 H 2 O. Они встречаются в природе в виде различных кобальтовых минералов (гетерогенит и др. ). При быстром окислении гидроксида кобальта (+II) в присутствии сильных окислителей (H 2 O 2, Na. OCl, Cl 2, Br 2) образуется частично гидрат диоксида кобальта – Co. O 2 * H 2 O – крайне непрочное соединение, являющееся сильным окислителем. Диоксид кобальта с другими окислами образует соединения – кобальтиты, например, кобальтит магния – Сo. O * Mg. O и др. , двойные окислы, к числу можно отнести дикобальтит кобальта 2 Co. O 2 * Co. O * H 2 O. При температуре 2500 С гидрооксиды Co 2 O 3 * х. H 2 O теряют воду. Полное удаление воды приводит к образованию низших оксидов кобальта. Сульфиды кобальта. С серой кобальт образует несколько соединений. Важнейшим из них является моносульфид кобальта, который легко получают как сплавлением, так и осаждением из водных растворов. После сплавления элементов избыток серы отгоняют с помощью СО 2 при температуре 450 5000 С. Соединение устойчиво, разложение начинается только при температуре, близкой 8 к температуре плавления (11000 С).
ХИМИЯ НИКЕЛЯ, КОБАЛЬТА, МЕДИ При взаимодействии водных растворов солей кобальта (+II) с сульфидом аммония или сероводородом происходит выпадение в осадок черного сульфида кобальта – Co. S. Осадок практически нерастворим в воде (ПР = 10– 22), но в свежеосажденном состоянии растворяется как в разбавленных минеральных, так и в органических кислотах, в частности, в уксусной. Трикобальттетрасульфид Co 3 S 4 встречается в природе в виде кобальтового колчедана (линнеита). Co 3 S 4 может быть также получен искусственным путем: нагреванием порошка кобальта в токе Н 2 S при 4000 С. Выше 4500 С Co 3 S 4 переходит в Co 9 S 8 с отщеплением серы. Дисульфид кобальта Co. S 2, кристаллизующийся по типу пирита (а = 5, 64 А), получается при длительном нагревании в инертной атмосфере расплавленной серы и моноокиси кобальта. Арсениды кобальта. С мышьяком кобальт образует несколько соединений. Диаграмма состояния Со – Аs изучена до 53, 5% по массе мышьяка. При этом было установлено существование соединений Co 5 As 2, Co 2 As, Co 3 As 4, и Co. As. В природе встречаются арсениды составов Co. As 2 и Co. As 3. Первый из них является распространенным кобальтовым минералом – шпейсовым кобальтом, изоморфным пириту (Fe. S 2). 9
ХИМИЯ НИКЕЛЯ, КОБАЛЬТА, МЕДИ Другой минерал кобальта – кобальтин (Со. As. S) также изоморфен пириту. При его образовании имеет место изоморфное замещение одного атома мышьяка в шпейсовом кобальте на серу. Арсенид Co. As 2 иногда встречается в природе в виде мышьяково кобальтового колчедана. Арсениды кобальта устойчивы при высоких температурах и это находит применение в пирометаллургическом обогащении мышьяковисто кобальтовых руд (при плавке на шпейзу). Из числа других соединений кобальта с неметаллами следует кратко указать на фосфиды, селениды, теллуриды, карбонилы. Хлор, бром и иод легко взаимодействуют с кобальтом при нагревании, образуя галогениды. Начало реакции с фосфором заметно уже при ~20°С. При температуре красного каления кобальт энергично взаимодействует с фосфором, селеном, теллуром, образуя селениды, теллуриды и фосфиды. Силициды и карбиды образуются при высокой температуре (~1600°) при взаимодействии кобальта с карбидами кремния, молибдена и хрома. С окисью углерода кобальт соединяется только ври высоком давлении (отличие от никеля), образуя карбонил 2[Со(СО)4], который в отличие от карбонилов 10 железа Fе(СО)5 и никеля Ni(СО)4 при обычной температуре является
ХИМИЯ НИКЕЛЯ, КОБАЛЬТА, МЕДИ В некоторых условиях кобальт может адсорбировать газы. Если полученный электролизом кобальт расплавить и при температуре красного каления выдержать в течение 24 часов в токе водорода, а затем медленно охладить, то он способен удержать 10 35 кратный объем водорода по отношению к своему объему. Если же металлический кобальт получен восстановлением окисла при низких температурах, то после указанной обработки он удерживает до 100 объемов водорода на 1 объем кобальта. Этот водород выделяется обратно при нагревании в вакууме. Кобальт, главным образом в виде Со(+II), образует многочисленные соединения с другими элементами, давая ряд устойчивых простых солей. Среди них наибольшее значение имеют хлориды, сульфаты и нитраты. Дихлорид кобальта Со. Сl 2 получается взаимодействием порошкообразного кобальта с хлором при высоких температурах, прокаливанием шестиводного гидрата при 140°, а также другими методами. Блестящие голубые кристаллы безводного хлорида кобальта имеют форму октаэдров. Дихлорид кобальта весьма гигроскопичен. Растворением оксида, гидроксида или карбоната кобальта в соляной кислоте легко получить водные растворы 11 хлористого кобальта.
ХИМИЯ НИКЕЛЯ, КОБАЛЬТА, МЕДИ Из растворов при кристаллизации выделяются темно розовые кристаллы Со. Cl 2*6 H 2 O. Если шестиводный гидрат высушивать при температуре не выше 100°С, получается моногидрат Со. Cl 2*H 2 O – темно синего цвета. Осторожным нагреванием шестиводного гидрата, а также обезвоживанием над серной кислотой можно получить четырехводный и двухводный гидраты хлорида кобальта. Все они изменяют цвет от розового у Со. Cl 2*6 H 2 O до темно синего у Со. Cl 2*H 2 O. Безводный хлорид кобальта обладает незначительной летучестью. Давление насыщенного пара достигает заметной величины при температуре выше 650° и быстро возрастает при дальнейшем нагревании. Хлорид кобальта Со. Сl 2 (подобно Ni. Cl 2) хорошо растворим в воде. При температуре 25°С растворимость равна 35, 67%, при 100° – 51, 48%. При 52, 2° происходит превращение шестиводного гидрата в дигидрат, а при 90° – превращение последнего в моногидрат. Нейтральные растворы хлористого кобальта не подвергаются гидролизу, но в щелочной среде выделяются основные соли различного состава 3 Со(ОН)2*Со. Cl 2, Со(ОН)Cl, 3 Со(ОН)2*Со. Cl 2*5 Н 2 О. Еще лучше чем в воде хлористый кобальт растворяется с синим окрашиванием в этиловом и метиловом спирте. Многочисленны двойные соли кобальта (+II), образующиеся в водных растворах. Лишь в немногих случаях на соответствующих диаграммах растворимости выявляется простая эвтоника. Гораздо чаще имеются обширные области кристаллизации двойных 12 соединений и твердых растворов.
ХИМИЯ НИКЕЛЯ, КОБАЛЬТА, МЕДИ В качестве примера таких соединений можно привести полученные Кемпебеллом двойные хлориды кобальта и цезия: Сs. Cl*Со. Cl 2*2 Н 2 O. Другие галогениды кобальта. Со. F 2 представляет собой мало растворимые в воде розовые кристаллы (1, 36% при 28°) с 2, 3 и 4 молекулами воды. Бромид кобальта. Со. Вr 2 зеленого цвета, крайне гигроскопичен. Обладает высокой растворимостью (66, 7% при 59°С). Известны шести и двухводные гидраты. Иодид кобальта Co. I 2 – серо зеленого цвета. Разлагается при 575°С. Сульфат кобальта Со. SO 4 – может быть получен растворением в серной кислоте оксида, гидроксида или карбоната кобальта, а также окислением сульфида кобальта на воздухе или оксида – в токе SO 2. Безводная соль получается нагреванием кристаллогидратов при температуре около 300°С. Начало термической диссоциации соли, не содержащей примесей, наступает при температуре 700°С, разложение протекает быстрее при 720 770°С. Однако, многие примеси (Ca. O, Mg. O, Ва. О, Si. О 2 и другие) значительно понижают температуру диссоциации. Даже материал сосуда может оказать влияние и понизить температуру разложения соли. 13
ХИМИЯ НИКЕЛЯ, КОБАЛЬТА, МЕДИ Например, в присутствии Ca. О температура диссоциации снижается до 533°, а в присутствии Ba. О – до 328°С. Сульфат кобальта известен в двух кристаллических формах: гексагональной и октаэдрической. Растворимость безводной соли в воде до 100° медленно растет (при 25°С – 27, 2%, при 100° – 45, 3%). Однако при температурах, превышающих 100°С, растворимость падает и при 145°С растворимость та же, что при 15°С, а при 290°С она равна 1%. В этом отношении кобальт сходен с сульфатом двухвалентного железа, у которого температурный коэффициент меняет знак при 70°С. В спирте растворимость очень мала. Растворимость Со. SO 4 в воде в присутствии Н 2 SO 4 резко падает. В Н 2 SO 4 концентрации более 55% при температуре 70°С растворимость Со. SO 4 практически равна нулю. Сульфат кобальта образует ряд кристаллогидратов, из которых наиболее устойчивы гепта , гекса и моногидраты. Семиводный гидрат – Со. SO 4*7 Н 2 O, устойчивый при низких температурах, при 43, 3° превращается в шестиводную соль, которая при температуре около 100°С переходит в моногидрат. При 276°С моногидрат отдает остатки воды и образует безводную соль. Красные моноклинные кристаллы Со. SO 4*7 Н 2 O изоморфны железному купоросу – Fe. SO 4*7 Н 2 O. 14
ХИМИЯ НИКЕЛЯ, КОБАЛЬТА, МЕДИ Карбонат кобальтa Со. СO 3 получается в виде основных солей переменного состава при действии карбонатов щелочных металлов на растворы солей двухвалентного кобальта. Однако, если в реакцию вводить растворы, насыщенные СО 2, удается получить гексагидрат карбоната кобальта состава Со. СO 3*6 Н 2 O. Безводный Со. СO 3 может быть получен длительным нагреванием шестиводного гидрата в запаянной трубке при 140°С. Нитрат кобальта Со(NO 3)2 можно получить при действии разбавленной азотной кислоты на оксид, гидроксид или карбонат кобальта (+II). Наиболее устойчив шестиводный кристаллогидрат – Со(NO 3)2*6 Н 2 О. Растворимость его в воде при 18°С составляет 33, 2% по массе. Роданид кобальта (+II) Со(SCN)2*Н 2 О ромбические красно фиолетовые кристаллы. Лучше всего сначала получить раствор соли (с последующим выпариванием) реакцией между сульфатом кобальта и роданидом бария Co. SO 4 + Вa(SCN)2 = Ва. SO 4 +Co(SCN)2 15
ХИМИЯ НИКЕЛЯ, КОБАЛЬТА, МЕДИ Двойные роданиды кобальта, калия или аммония имеют широкое применение в аналитической практике. Двойные роданида кобальта получают при добавлении к раствору соли кобальта (+II) роданида аммония или калия и последующей экстракцией раствора амиловым спиртом (или смесью амилового спирта и эфира). При выпаривании водного раствора кристаллизуется соль (NH 4)2[Co(SCN)4]*4 Н 2 О. Чувствительность реакции при колориметрировании очень велика (до 0, 0002 мг/мл Со). В водных растворах, не содержащих ионов комплексообразующих лигандов, окисление кобальта (+II) до кобальта (+III) весьма затруднено. Однако, в присутствии ряда лигандов, образующих с кобальтом устойчивые комплексные соединения (например, NН 3), устойчивость трехвалентного кобальта значительно возрастает. Следует отметить, что окислительный потенциал Со (+III) в кислом растворе, не содержащем анионов, способных к комплексообразованию, настолько высок, что соединения кобальта (+III) легко разлагают воду. При растворении гидроксида кобальта (+III) в соляной кислоте выделяется хлор. 16
ХИМИЯ НИКЕЛЯ, КОБАЛЬТА, МЕДИ Из немногих простых волей кобальта (+III) известен фторид кобальта (+III) Со. F 3*3½Н 2 О, который был получен при электролизе насыщенного раствора фторида кобальта (+II) в 40 процентной плавиковой кислоте. В безводном состоянии это соединение было получено действием фтора на хлорид кобальта (+III) при умеренном нагревании. Светло коричневый порошок плотностью 3, 88 образует гексагональные кристаллы. Сульфат кобальта (+III) Co 2(SО 4)3*18 Н 2 О получается при электролизе концентрированного раствора сульфата кобальта (+II) в 8 н Н 2 SО 4 с применением диафрагмы и охлаждением анода. 18 водный кристаллогидрат при нагревании до 30°, а такие при действии воды разлагается по уравнению Co 2(SO 4)3 + Н 2 О= 2 Со. SO 4 + 2 SO 4 + 1/2 О 2 Сульфат кобальта (+III) является энергичным окислителем: из НCl он вытесняет Сl 2 , из КI вытесняет I 2. Сульфат кобальта (+III) входит в состав квасцов Ме. Со(SO 4)2*12 Н 2 О (Ме = К, Rb, Cs, NН 4), которые окрашены в синий цвет и разлагаются водой с выделением кислорода. Известно много комплексных соединений кобальта (+III). Как было сказано, в водных растворах не содержащих лигандов, способных к образованию устойчивых комплексных соединений, 17 окисление Со (II) весьма затруднено:
ХИМИЯ НИКЕЛЯ, КОБАЛЬТА, МЕДИ [Co(H 2 O)6]3+ + ē = [Co(H 2 O)]2+ , Ė=1, 84 В В присутствии таких лигандов, как NН 3, кобальт (+II) легко переходит в кобальт (+III), что видно из сопоставления: Ė – окислительно восстановительных потенциалов: [Co(NН 3)6]3+ + ē = [Co(NН 3)6]2+ , Ė=0, 1 В Одних лишь комплексных аммиакатов кобальта (+III) известно свыше двух тысяч. Все иизвестные комплексы кобальта (+III) имеют октаэдрическое строение. Только в гатерополивольфраматах кобальт встречается в тетраэдрической координации. Наиболее прочные комплексные соединения кобальт (+III) образует с азотсодержащими лигандами: большинство его комплексов содержит аммиак, амины, нитрогруппу, связанную по азоту, грушу SCN, а также ионы галогенов и молекулы воды. Общий подход к получению комплексных соединений кобальта (+III) состоит в окислении гексааква иона кобальта (+II) в растворе при помощи кислорода или перекиси водорода в присутствии лигандов и поверхностно активного катализатора (чаще всего активированного угля). 18
ХИМИЯ НИКЕЛЯ, КОБАЛЬТА, МЕДИ Так, при пропускании сильного тока воздуха в течение нескольких часов через растворы, содержащие соли кобальта (+II): Со. Х 2 (Х = Cl, Br, NO 3), аммиак, соответствующие аммонийные соли и немного активированного угля, получают соли гексаамминокобальта (+III) по реакции: 4 Со. Х 2 + 4 NН 4 Х + 20 NН 3 + О 2 = 4[Со(NН 3)6]Х 3 +2 Н 2 О На основании изучения свойств хлорида его строение может быть представлено следующим образом: где пунктирные линии означают координационную связь. Несмотря на то что нитрит кобальта (+III) Со(NО 2)3 в чистом виде не выделен, комплексные соли гексанитрикобальтаты состава Me 3[Co(NO 2)6]легко получаются. Для получения натриевой соли Na 3[Со(NО 3)6] смешивают растворы нитрата кобальта (II) и нитрита натрия, добавляют уксусную кислоту и пропускают через эту смесь воздух. Из отфильтрованного прозрачного раствора соль осаждают спиртом. 19
ХИМИЯ НИКЕЛЯ, КОБАЛЬТА, МЕДИ Гексанитратокобальтат калия К 3[Со(NО 2)6] (соль Фишера) выпадает в осадок при добавлении гексанитритокобальтата (+III) натрия к раствору, содержащему ионы калия. В холодной воде соль очень мало растворима (1: 1120 при 17°), еще меньше – в спирте и эфире. Соль Фишера служит реактивом для открытия калия. Соответствующие соли рубидия и цезия растворимы еще меньше. Способность кобальта (+III) к образованию устойчивых комплексов резко отличает его от ближайшего аналога – никеля. Только двухвалентный никель образует некоторые комплексные соединения, сходные с соединениями кобальта. Никель (+III) таких комплексов не образует. Благодаря этой особенности комплексные соединения кобальта применяются в аналитической практике и технологии его получения. Так, при колориметрическом определении кобальта широко используется комплексная соль двухвалентного кобальта с роданистым аммонием (NH 4)2[Со(CNS)4]. В промышленной практике для получения кобальта высокой чистоты его осаждают в виде пентааммина хлорида Co. Cl 3*5 NH 3 имеющего строение 20
ХИМИЯ НИКЕЛЯ, КОБАЛЬТА, МЕДИ В этом соединении два атома хлора связаны в комплексе ионогенно, а один, атом – неионогенно, дополняя координационное число до шести. Этот тип комплексных соединений носит название ацидопеитаамминового или цурпуреосоли. Эта соль получается, если через раствор хлористого кобальта (+II), насыщенный хлористым аммонием и аммиаком, пропускать ток воздуха. При этом происходит окисление кобальта до Со (+III) и соль выпадает в осадок. Пентаамминохлорид кобальта весьма мало растворим в воде (около 0, 4%) и обладает характерным малиново красным цветом. Кобальт может быть осажден из раствора в присутствии небольших количеств никеля α нитрозо β нафтолом. Осаждение ведут из растворов хлоридов или сульфатов, подкисленных соляной кислотой и нагретых до 80°С, добавляя уксуснокислый раствор α нитрозо β нафтола до прекращения выделения осадка. Объемистый красный осадок комплексной соли имеет примерный состав [С 10 H 6 О(NО)]3 Со. 21
ХИМИЯ НИКЕЛЯ, КОБАЛЬТА, МЕДИ 8. 3. Применение кобальта Кобальт принадлежит к числу металлов, значение которых в современной технике резко возросло в последние 3 4 десятилетия. Об этом свидетельствуют данные о мировой добыче и потреблений кобальта, приведенные ниже. Мировое производство кобальта в тыс. тонн по годам: Конец ХVIII века 1925 1942 1960 1966 1971 1974 0, 3 0, 7 7, 5 15, 0 18, 0 21, 8 24, 5 Из приведенных данных следует, что за 150 лет, с конца ХVIII века по 1925 год, производство кобальта возросло только в два с небольшим раза, а за 50 лет (1925 -1974) больше чем в 30 раз. Это вызвано обнаружением новых свойств кобальта и их использованием в промышленности в XX веке. Еще в начале XX века было известно, что добавление кобальта к углеродистой инструментальной стали увеличивает ее сопротивление износу, улучшает ее режущие свойства почти пропорционально добавленному количеству. Легирующая добавка кобальта повышает температуру потери твердости сталей с 200°C до 600°С. Скорость резания специальными сталями более чем в 10 раз превышает скорость резания простой углеродистой стали. 22
ХИМИЯ НИКЕЛЯ, КОБАЛЬТА, МЕДИ Один из лучших литых твердых сплавов так называемый стеллит был предложен в 1907 г. и содержал свыше 50% кобальта. Стеллиты используются при производстве клапанов для машин и установок высокого давления. Особую и весьма важную область применения кобальта составляет производство сверхтвердых сплавов, изготовляемых прессованием, спеканием и сваркой карбида вольфрама и кобальта. Содержание кобальта в них колеблется в пределах 5 15%. Эти сплавы используются для изготовления режущего инструмента большой производительности, обладающего высокими механическими свойствами даже при повышенных температурах. По своей твердости эти сплавы приближаются к твердости алмаза. Они употребляются для изготовления штампов, фильер, матриц, сверл и различных горных инструментов, применяемых при бурении. Современная техника мощного моторостроения нуждается в новых конструкционных материалах, которые должны обладать жаропрочностью и устойчивостью против газовой коррозии и хорошей механической обрабатываемостью. Для этой цели оказались весьма перспективными сплавы типа стеллитов с высоким содержанием кобальта, хрома и добавками молибдена. 23
ХИМИЯ НИКЕЛЯ, КОБАЛЬТА, МЕДИ В 1917 г. было установлено, что прибавление кобальта к стали до 35 40% значительно увеличивает магнитные свойства стали, которые характеризуются величиной остаточной индукции (число магнитных силовых линий, в гауссах) и коэрцитивной силой (сопротивление размагничиванию, в эрстедах). Лучшие из современных магнитных сплавов имеют остаточную индукцию до 13 Гауссов, коэрцитивную силу 600 Эрстед и запас энергии до 4, 5 млн эрг/см 3. В настоящее время магнитные стали находят широкое применение в электротехнике слабых токов и токов высокой частоты, при производстве магнитов в радиотехнике, телефонных магнитов, в магнитных компасах, в современных ускорителях элементарных частиц. Известно большое количество кислотоупорных сплавов кобальта. Так, в качестве материала для нерастворимых анодов хорошо зарекомендовал себя сплав, содержащий 75% Со, 13% Si, 7% Cr, 5% Mn. Для защиты металлов от коррозии применяются кобальтовые покрытия (кобальтирование). Кобальтовое покрытие или электролитический сплав, полученный из кобальта и никеля, очень устойчив, хорошо полируется. 24
ХИМИЯ НИКЕЛЯ, КОБАЛЬТА, МЕДИ В настоящее время кобальт широко применяется как катализатор во многих процессах органического синтеза: 1. синтеза бензола из окиси углерода и водорода, 2. синтеза бензина из продуктов сухой перегонки углей, 3. окисления аммиака при производстве азотной кислоты, 4. гидрогенизации растительных жиров и др. Наиболее старыми областями применения кобальта является стекольная и керамическая промышленность, где кобальтовые соединения издавна служат для окраски стекол, эмали и фарфора. Эта область применения основана на использовании способности окислов кобальта, сплавляясь со стеклом и эмалью, давать окрашенные в синий цвет силикаты и алюмосиликаты кобальта. При эмалировании металлических изделий кобальт входит в состав грунтов. Цена металлического кобальта (на мировом рынке) за последние годы резко повысилась с 2, 6 тыс. дол/тонну в 1960 г. до 4, 5 тыс. дол/тонну в 1970 г и до 9, 9 тыс. дол/тонну в 1975 г. 25
ХИМИЯ НИКЕЛЯ, КОБАЛЬТА, МЕДИ 8. 4. Распространение кобальта в природе. Минералы кобальта По степени распространения в земной коре кобальт (кларк равен 1, 8*10 5%) относится к V декаде, совместно с Li, W, Hf, Rb, Cs. Кобальт распространен только в пять раз менее меди, в 10 менее никеля и цинка. В действительности собственные рудные месторождения кобальта значительно более редки и менее доступны для добычи и переработки, чем месторождения упомянутых цветных металлов. Как правило, кобальт встречается в рассеянном состоянии в сульфидных медно никелевых рудах или в окисленных (в весьма низкой концентрации). В последние годы большой интерес привлекли марганцевые конкреции, содержащие заметные количества кобальта, никеля и меди (до 2 3%), обнаруженные на дне Тихого, Атлантического и Индийского океанов. Из кобальтовых минералов промышленное значение имеют следующие: Первичные минералы (арсениды и сульфиды) 1. Смальтит или шпейсовый кобальт – Co. As 2 содержит до 28% 26 кобальта. Часть кобальта может быть замещена на Ni и Fe.
ХИМИЯ НИКЕЛЯ, КОБАЛЬТА, МЕДИ Встречается в Саксонии, Богемии. Один из основных минералов серебряно кобальтовых руд Канады. 2. Кобальтин или кобальтовый блеск – Co. As. S, содержит до 35% кобальта с примесями Fe. As. S и Ni. As. S. Мелкие месторождения имеются в Швеции, Саксонии, Норвегии, Индии и в СССР. 3. Карролит – Cu. Co 2 S 4 встречается в рудах Замбии (Африка). 4. Линнеит – Co 3 S 4, часть кобальта бывает замещена Fe, Ni, встречается в месторождениях Заира (Африка). Вторичные минералы. Продуктами выветривания и окисления первичных минералов являются: 1. Эритрин или кобальтовые цветы – Co 3(As. O 4)2*8 H 2 O – встречается в Норвегии, Саксонии, СССР. 2. Гетерогенит – Со. О*3 Со 2 О 3*Сu. О*7 Н 2 О – встречается совместно с минералами меда в месторождениях Заира (Африка). 3. Асболан – Со 2 О 3*Со. О*m. Mn. О 2*n. Fe 2 О 3*q. H 2 О непостоянного состава окисленный минерал кобальта и марганца, содержащий значительное количество окислов железа, алюминия, кальция и магния, минерал сильно гидратирован. Содержание кобальта значительно колеблется. Встречается в СССР и в Н. Каледонии. 27
ХИМИЯ НИКЕЛЯ, КОБАЛЬТА, МЕДИ 8. 4. Сырьевые источники Мировой объем производства кобальта (без социалистических стран) составил в 1980 г. 29 тыс. тонн. Наиболее крупным производителем кобальта является Заир (Африка), который выпустил в 1972 г. – 12, 04, в 1973 г. – 15, 05 и в 1974 г. – 17, 55 тыс. тони кобальта. Кроме того, производят в год кобальта: Замбия – 3 тыс. тонн, Канада – 2 тыс. тонн, Марокко – 1, 5 тыс. тонн, а также в гораздо меньших количествах Бирма, Финляндия, ФРГ и другие страны. Наиболее крупным поставщиком кобальта на мировой рынок остается Заир, где годовую производительность действующих заводов предположено довести до 20 тыс. тонн в год. Кобальт в Заире добывается попутно с медью при переработке медно кобальтовых руд, содержащих кобальт в виде минералов линнеита и гетерогенита со средней концентрацией кобальта около 0, 5%. Однако, имеется и богатые руды с содержанием кобальта 3 4%. В Замбии (Африка) кобальтовые месторождения сходны с месторождениями Заира. Кобальт встречается в медно кобальтовых рудах в форме минерала карролита Cu. Co. S 4. Среднее содержание в нем кобальта – 0, 15%. В Канаде Кобальт добывается из мышьяковистых cеребрянно кобальтовых руд в провинции Онтарио. Руды c рассеянным 28 кобальтом известны в Сэдбери.
ХИМИЯ НИКЕЛЯ, КОБАЛЬТА, МЕДИ Здесь кобальт встречается в виде сульфидов вместе с никелем, медью, а также с платиной, золотом и серебром. Среднее содержание кобальта в этих рудах равно 0, 07% при содержании ~ 2% Ni и 1, 8 % Cu. В Марокко кобальт встречается в ассоциации с мышьяком, никелем, железом, главным образом, в виде минерала смальтина и в поверхностной зоне – в виде эритрина. Содержание кобальта колеблется от десятых долей процента (в бедных рудах) до нескольких процентов (в богатых образцах). 9. Обогащение сульфидных и мышьяковисто-сульфидных руд Низкое содержание кобальта в полиметаллических рудах делает весьма затруднительной и мало рентабельной дальнейшую технологическую переработку без предварительного обогащения. Однако, большинство сульфидных и мышьяковисто сульфидных руд поддается процессам механического обогащения, позволяющим получить промышленный концентрат. К окисленным же рудам процессы механического обогащения применимы в редких случаях и извлечение из них кобальта становится рентабельным только при попутном использовании кобальта (рассеянного) в металлургических процессах получения 29 основных ценных элементов этих руд – никеля или меди.
ХИМИЯ НИКЕЛЯ, КОБАЛЬТА, МЕДИ Для всех видов обогащающихся руд первой операцией является крупное и среднее дробление. На современных обогатительных фабриках как на первой стадии дробления (от 800 до 200 мм), так и на второй (от 200 до 10 мм), как правило, применяются конусные дробилки. Раздробленный продукт при переработке медных, никелевых или мышьяковистых руд после крупного и среднего дробления поступает на тонкое измельчение в шаровые или стержневые мельницы мокрого помола, работающие в замкнутом цикле с классификаторами. Мелкая фракция из классификатора направляется на гравитационное обогащение на вибрационных столах. Значительная плотность рудных материалов способствует отделению их от пустой породы при гравитационном обогащении. В отдельных случаях для отделения рудных минералов от пустой породы применяется флотация. В отношении мышьяковистых руд известно применение магнитного обогащения (Сев. Марокко). Процесс основан на слабых магнитных свойствах окисленных кобальтовых минералов типа эритрина. 30
ХИМИЯ НИКЕЛЯ, КОБАЛЬТА, МЕДИ Примером коллективного флотационного обогащения может служить обогащение Дашкесанских бедных кобальт мышьяковистых руд, содержащих 0, 08 0, 1% кобальта в форме минерала кобальтина Со. As. S. Руда после дробления на конусной дробилке и в шаровой мельнице поступает на классификацию. Слив из классификатора направляется на флотацию, пески (крупная фракция) – обратно в мельницу. В качестве флотореагентов применяется сосновое масло (вспениватель) в ксантогенаты (собирателъ). В результате коллективной флотации получается концентрат следующего состава (%): Co Cu As Fe 3 4 1, 5 2, 5 7 9 22 25 Минералогический состав концентрата: кобальтин Co. As. S, арсенопирит Fe. As. S, халькопирит Cu. Fe. S 2, пирит Fe. S 2. Для обогащения медь никель кобальтсодержащих руд применяется селективная флотация. Примером селективной флотации может служить обогащение руд Замбии. Руды, поступающие на обогащение, имеют состав: 31 Cu – 2, 5 3, 2 %, Со – 0, 14 %.
ХИМИЯ НИКЕЛЯ, КОБАЛЬТА, МЕДИ Минералогический состав руды: карролит Cu. Cо. S 4, борнит Cu. Fe. S 3, халькопирит Сu. Fe. S 2, и халькозин. Руда после измельчения подвергается флотации с целью получения в первую очередь медного концентрата, при этом используется более легкая флотируемость медных минералов по сравнению с кобальтовыми и никелевыми. Флотация производится с минимальным расходом флото реагентов (сосновое масло и ксантогенаты). С целью предотвращения перехода карролита в медный концентрат в качестве депрессирующего реагента добавляется известь или сода (флотация в щелочной среде). После снятия медного концентрата увеличивают концентрацию ксантогената и добавлением серной кислоты устраняют депрессирующее действие извести на карролит. При этом кобальт флотируется и содержание его в кобальтовом концентрате достигает 4, 5%. Медно никелевые руды Канады, перерабатываемые на заводе Коппер Клифф фирмы ИНКО, подвергаются селективной флотации, которая основана на том, что халькопирит Сu. Fe. S 2 флотируется легче, чем пентладит Ni. Fe. S 2 в связанный с ним кобальт, составляющий 1% от никеля. Третьим продуктом флотации является пирротин Fe 2 S 8. 32
ХИМИЯ НИКЕЛЯ, КОБАЛЬТА, МЕДИ Результаты данными: обогащения Исходная руда Медный концентрат Никель кобальтовый концентрат Хвосты Извлечение в концентрат (%) представлены следующими Σ Ni+Co 2 3 1, 5 8 12 Cu 3, 5 4, 5 25 30 4, 6 0, 2 92 93 0, 1 95 97 Как видно из приведенных данных, при обогащении не удается достичь полного отделения никеля и кобальта от меди. Однако, если в исходной руде отношение Ni(Co): Сu = 1: 2, то в медном концентрате это отношение составляет 1: 20, а в никель кобальтовом концентрате это отношение – 2: 1. Таким образом, при обогащении происходит значительное концентрирование меди в медном концентрате, а никеля с кобальтом – в никелевом при удовлетворительном извлечении этих металлов в концентрат (92 95 %). 33
ХИМИЯ НИКЕЛЯ, КОБАЛЬТА, МЕДИ Близость физико химических свойств переходных элементов меди, никеля, кобальта, железа и марганца не позволяет произвести полного отделения кобальта от этих элементов методами механического обогащения. Положение осложняется еще и тем, что кобальт во многих случаях присутствует в рудах не в виде отдельных минералов, а в рассеянной форме, входя в кристаллическую решетку минералов никеля, железа и меди. Дальнейшая концентрация кобальта и отделение его от ряда примесей и пустой породы достигается дополнительным пирометаллургическим обогащением. В результате кобальт концентрируется вместе с другими ценными составляющими руды в одном из продуктов металлургической переработки (шпейзе, штейне, сплаве металлов, конверторных шлаках), из которого он переводится в раствор с помощью гидрометаллургических способов. Последующим отделением от примесей получают чистые соединения кобальта или металлический кобальт. Таким образом, в технологии кобальта встречаются практически все известные способы переработки полиметаллических руд как пиро , так гидро и электрометаллургические. Поэтому технология 34 кобальта излагается нами первой в курсе малых металлов.
35
ХИМИЯ НИКЕЛЯ, КОБАЛЬТА, МЕДИ 10. Переработка окисленных руд 10. 1. Восстановительная плавка никелевых кобальтсодержащих руд Описание методов технологии извлечения кобальта, попутно с никелем и медью, из комплексного сырья целесообразно излагать в исторической последовательности. Это дает возможность проследить развитие технической мысли от начала создания крупной промышленности кобальта и никеля до нашего времени, не ограничиваясь только изложением современного состояния этой промышленности. В педагогическом отношении очень важно при изложении материала вскрыть побудительные причины, которые приводят к изменениям в технологии, обусловливающим ее прогресс. Для развития у студентов творческого подхода к разработке новых технологических процессов должна быть очевидной связь между физико химическими основами процессов и их инженерным оформлением в различных вариантах процесса. У истоков создания методов промышленной переработки сложных кобальтосодержащих полиметаллических руд стояли русские ученые и инженеры металлурги. 36
ХИМИЯ НИКЕЛЯ, КОБАЛЬТА, МЕДИ Необходимо знать, как развивалась научно техническая мысль у нас в стране и каково было ее влияние на развитие технологии производства кобальта во всем мире. Первые опыты по переработке окисления кобальт и никельсодержащих руд методом восстановительной плавки были осуществлены свыше 100 лет назад в 60 х годах прошлого столетия горным инженером М. Даниловым в России, на Урале. Перед этим в 1955 г. в окрестностях Ревдинского завода (Урал) М. Даниловым был открыт новый минерал, содержащий никель, который получил название ревденскита. Ревденскит представляет собой водный силикат никеля, магния и железа состава Ni. Si. O 3*Mg(Fe) Si. O 2*n. H 2 O, содержащий кобальт в виде минерала аоболана. Наиболее естественным методом переработки этих руд, по мнению М. Данилова, была восстановительная плавка их в шахтных печах (подобие доменной плавки) с целью получить сплав железа с никелем и кобальтом и вывести пустую породу в шлак. Процесс восстановительной плавки, по Данилову, происходит в две стадии. В первой стадии должны происходить реакции восстановления окислов железа, никеля и кобальта до металлов. Этот процесс должен протекать при температуре ниже температуры 37 плавления металлов.
ХИМИЯ НИКЕЛЯ, КОБАЛЬТА, МЕДИ Во второй стадии – плавильном процессе – вся масса должна быть расплавлена и переведена в жидкое состояние. При этом металлы должны образовывать сплав, а пустая порода – шлак, который, благодаря разнице в плотности, должен отделиться друг от друга в отстойном горне. Однако, главная идея предложенного Даниловым метода заключалась в том, что условия восстановления окислов никеля и железа неодинаковы. В исходной руде содержание Ni составляло около 3 %, а железа около 25 30 %, т. е. их соотношение в руде близко к 1: 8 – 1: 10. Если предположить, что железо и никель восстановились в одинаковой мере, то в сплаве (чугуне) это соотношение должно сохраниться, т. е. все железо восстановлено вместе с никелем и кобальтом, а в шлак перешла только пустая порода при добавлении соответствующего количества флюсов. Но, по мнению Данилова, восстановление никеля и кобальта происходит легче, чем восстановление железа, при меньшем расходе восстановителя и при более низкой температуре. Никелевый чугун, полученный Даниловым на Урале в 1857 г. из Ni руд, содержащих примерно 3 % Ni и 25 % Fe (Ni: Fe = 1: 8), имел следующий состав: Ni+Со – 19, 5 %, Fe – 80 % (Ni: Fe = 1: 4). Плавка 38 проводилась в низких доменных печах на древесном угле.
ХИМИЯ НИКЕЛЯ, КОБАЛЬТА, МЕДИ В дальнейших плавках суммарное содержание никеля и кобальта в сплаве было доведено до 60 % и железа около 40 %. Таким образом, концентрация никеля с кобальтом в сплаве по сравнению с концентрацией их в исходной руде возросла в 15 20 раз, а соотношение концентраций никеля и железа резко возросло в пользу никеля от 1: 8 в руде до 1, 5: 1 в сплаве. Это говорит о том, что значительное количество железа, содержащегося в руде, вместе с пустой породой переходит в шлак. 10. 2. Теоретические основы восстановительной плавки никелевых руд Рассмотрим, каковы физико химические основы процесса восстановительной плавки. В середине XIХ столетия ко времени опытов Данилова отсутствовали термодинамические характеристики реакций восстановления окислов металлов углеродом. Более поздние исследования показали, что идея избирательного восстановления никеля, кобальта и железа, высказанная Даниловым, оказалась совершенно правильной. Об этом говорит сопоставление теплот образования (Q) окислов металлов в ккалориях, отнесенных к 39 1 г/молю O 2 (при 20 °С):
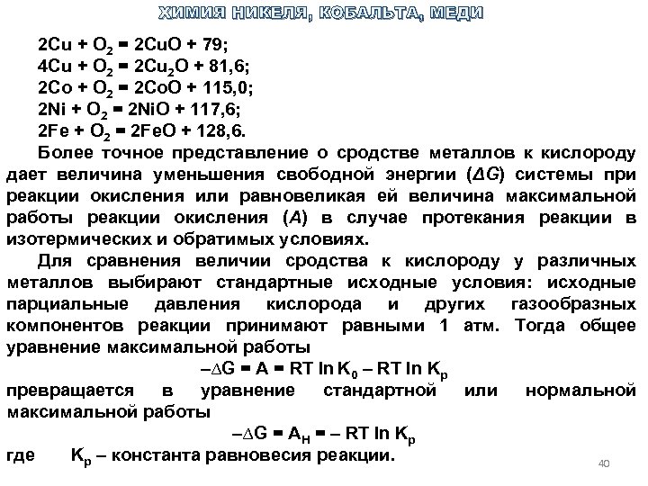
ХИМИЯ НИКЕЛЯ, КОБАЛЬТА, МЕДИ 2 Cu + O 2 = 2 Cu. O + 79; 4 Cu + O 2 = 2 Cu 2 O + 81, 6; 2 Co + O 2 = 2 Co. O + 115, 0; 2 Ni + O 2 = 2 Ni. O + 117, 6; 2 Fe + O 2 = 2 Fe. О + 128, 6. Более точное представление о сродстве металлов к кислороду дает величина уменьшения свободной энергии (ΔG) системы при реакции окисления или равновеликая ей величина максимальной работы реакции окисления (А) в случае протекания реакции в изотермических и обратимых условиях. Для сравнения величии сродства к кислороду у различных металлов выбирают стандартные исходные условия: исходные парциальные давления кислорода и других газообразных компонентов реакции принимают равными 1 атм. Тогда общее уравнение максимальной работы –∆G = A = RT ln K 0 – RT ln Kр превращается в уравнение стандартной или нормальной максимальной работы –∆G = AН = – RT ln Kр где Kр – константа равновесия реакции. 40
ХИМИЯ НИКЕЛЯ, КОБАЛЬТА, МЕДИ Для реакции 2 Ме + O 2 ↔ 2 Ме. O + Q Для большинства металлов, для которых при температурах металлургических процессов Ме и Ме. О присутствуют в конденсированных фазах: Из этого уравнения следует, что чем больше давление диссоциации окисла, тем меньше положительная величина максимальной работы, а следовательно, меньше средство металла к кислороду. Значения давления диссоциации (ат), а следовательно, и сродства металлов к кислороду, характеризуется следящими данными (для Т=1200°К (927°С)): Cu 2 O=2*10 7 Rb. О=7*10 13 Ni. О(Со. О)=2, 6*10 15 Fe. О=1, 6*10 19 Zn. О=1, 5*10 24 Мn. О=10 24, 9 41 Si. О=10 27
ХИМИЯ НИКЕЛЯ, КОБАЛЬТА, МЕДИ Из сопоставления приведенных данных о давлении и диссоциации окислов следует, что количество тепла, которое нужно затратить для восстановления окислов никеля и кобальта и получения металлов, значительно меньше, чем необходимо для восстановления окислов железа. Таким образом, восстановление никеля и кобальта из окисленных руд углеродом будет происходить раньше, чем восстановление железа при более низких температурах и с меньшим расходом восстановителя, что и было доказано М. Даниловым в 1855 г. Более позднее изучение реакций восстановления методом физико химического анализа (Тамиан и Зворыкин в 1925 г. , Богацкий – в 1928 г. ) показало, что окись никеля восстанавливается углеродом при температурах 600 650°С значительно более низких, чем температура восстановления окиси железа (>900°С). 10. 3. Восстановительная плавка окисленных руд Н. Каледонии и медно-кобальтовых руд Заира В 1865 г. французом Гернье были открыты месторождения окисленных никелевых руд в Н. Каледонии, которые оказались аналогичными уральским. Минерал герньерит, обнаруженный в этих рудах, был тождественен ревденскиту. Кобальт находился в рудах в 42 форме асболана.
ХИМИЯ НИКЕЛЯ, КОБАЛЬТА, МЕДИ Первым методом, предложенным для их переработки, был метод восстановительной плавки (метод Данилова) в доменной печи. Руду перед плавкой подсушивали. В качестве флюса применяли известняк, вводимый в шихту для ошлаковывания кремнезема пустой породы. В качестве восстановителя и горючего применяли кокс. При проведении восстановительных плавок выяснилось, что процесс плавки не вызывает никаких затруднений – отделение шлака и получение металла с содержанием от 40 60 % никеля протекает нормально. Трудности возникли применении полученного ферроникеля в металлургии. Использование ферроникеля для легирования сталей встретило затруднение из за повышенного содержания серы в сплаве. Сера попадала из кокса, который служил восстановителем и топливом в доменной печи. В настоящее время переработку окисленных руд Н. Каледонии ведут восстановительной плавкой руды в электропечах. Этот метод позволил резко сократить расход углерода (кокса) (он используется в электропечах только как восстановитель), соответственно уменьшилось количество вносимых в сплав примесей, особенно серы. 43
ХИМИЯ НИКЕЛЯ, КОБАЛЬТА, МЕДИ Этот процесс, помимо Н. Каледонии, успешно применяется в Японии, Бразилии, Греции, Доминиканской Республике, США и России. При плавке на ферроникель в электропечах перерабатывают агломерированную или предварительно прокаленную в трубчатых печах руду. Прокалка обеспечивает удаление гигроскопической и конституционной воды, а также частичное восстановление руды, что способствует снижению расхода электроэнергии при последующей плавке. В процессе восстановительной плавки окисленных руд в электропечах кроме никеля, кобальта и железа в сплав переходят также некоторые количества углерода, кремния, хрома, фосфора и серы. Поэтому получение кондиционного ферроникеля требует дополнительных операций рафинирования сплава от этих примесей. Богатый ферроникель (до 60 % Ni) перевозили из Н. Каледонии во Францию, где подвергали переработке с целью получения из него чистого никеля. Это осуществляли следующим образом. Так как измельчение ферроникеля механическими средствами затруднено, его подвергали грануляции в жидком состоянии: расплавленный металл с помощью сжатого воздуха подавали тонкой струей в металлическую камеру, где он застывал в виде капель и тонких пластинок. При этом происходит частичное окисление металла. 44
ХИМИЯ НИКЕЛЯ, КОБАЛЬТА, МЕДИ Смесь металла с окислами (Fe, Ni, Co, Fe. O, Ni. O, Co. O) переплавляли в электропечи без восстановителя. В расплавленной смеси окислов и металлов происходит реакция взаимодействия между закисью никеля и металлическим железом: Ni. O + Fe. O = Fe. O + Ni основанная на большом сродстве железа к кислороду. В результате железо переходит в шлак (с добавлением Si. O 2), а никель концентрируется в сплаве, причем содержание его повышается с 60 % до 90 95 %. Кобальт в этих процессах окисления и плавления следует за никелем. Полученный черновой никель отливали в аноды, которые поступали на электролиз с растворимыми анодами. Электролитом служит сульфат или хлорид никеля, а катодом – никелевые пластины или проволока. Если электролиз проводить с диафрагмой и электролит подвергать очистке от железа, кобальта, меди, то можно отделить никель от кобальта, как это имеет место в процессе Хибинетта. Результат переработки ферроникеля на черновой металл представлены ниже: 45
ХИМИЯ НИКЕЛЯ, КОБАЛЬТА, МЕДИ Состав Fe. Ni Ni, % Fe, % O, % 61, 6 38, 4 0 Fe. Ni после грануляции 58, 3 32, 7 9 Металл после плавки 95, 6 4, 0 0 Состав шлака 9, 1 63, 1 20, 8 В последнее время структура производства и потребления никеля претерпела существенное изменение. Если до 1945 г. почти весь никель производили и потребляли в виде чистого металла, то в 1966 г. до 32 %, а в 1972 г. более 50 % никеля выпускали в виде ферроникеля, который получали восстановительной плавкой окисленных руд. Этопривело к необходимости пересмотреть весь процесс рафинирования ферроникеля от примесей, сделав его более эффективным, т. к. содержание вредных примесей в сплавах, полученных по описанной технологии, составляет: S – 0, 2 0, 4 %, Р – до 0, 1 %, Si – 2 4 %, С – 1, 8 2, 2 %, а применяемые в производстве легированных сталей железоникелевые сплавы в соответствии с техническими требованиями должны содержать не более 0, 1 % С, 0, 04 % S, 0, 1 % Si и 0, 05% Р. Наибольшую сложность представляет удаление серы и 46 фосфора.
ХИМИЯ НИКЕЛЯ, КОБАЛЬТА, МЕДИ Сущность процесса десульфуризации сплава сводится к связыванию растворенной серы в сульфиды – Са. S и Na 2 S. Основным методом обессеривания является взаимодействие металлического расплава с основными шлаками. В результате этого взаимодействия сера удаляется в шлак по реакциям Fe. S + Ca. O = Ca. S + Fe. O Fe. S + Na 2 O = Na 2 S + Fe. O Этот процесс может быть осуществлен и внепечным способом. Уменьшение содержания остальных примесей (С, Si, Cr, Р) до необходимых концентраций осуществляется продувкой в конверторе. В некоторых случаях конвертирование проводят дуплекс процессом. В кислом конверторе удаляют кремний, углерод, марганец, в основном – фосфор. Шлакование фосфора может быть описано уравнением 2 Рсплав + 5 Fe. Oшл. + 3 Са. Oшл. = Сa 3(РО 4)2 шл. + 5 Feж После рафинирования чернового ферроникеля в кислом и основном конверторах получают товарный сплав, в котором содержание примесей составляет: Р до 0, 05 %, S – до 0, 04 %, Si – до 0, 1 %, Cr – до 0, 1 % и С – до 0, 1 %. 47
ХИМИЯ НИКЕЛЯ, КОБАЛЬТА, МЕДИ Одним из недостатков метода восстановительной плавки окисленных никелевых кобальтсодержащих руд является невозможность получать никель и кобальт в виде самостоятельных товарных продуктов. Это вызвало необходимость развития другого технологического процесса (разработанного, как и первый, в России) – плавки окисленных руд с серосодержащими добавками. Прежде чем перейти к изложению этого широко применяемого метода, следует остановиться еще на одном примере использования восстановительной плавки: получении кобальта из африканских окисленных руд. Окисленные медно кобальтовые руды Заира содержат кобальт и медь в виде минерала гетерогенита (Со. О· 3 Cо 2 O 3·Cu. O· 7 H 2 O). Руды, богатые медью и содержащие 2 5 % Со, поступают на восстановительную плавку, целью которой является возможно более полное восстановление меди до металла при минимальном восстановлении кобальта. Из сопоставления диссоциации окислов меди и кобальта и теплот образования этих окислов следует, что медь восстанавливается из своих окислов гораздо легче, при более низких температурах, чем кобальт. Поэтому можно осуществить селективное восстановление этих оксидов. 48
ХИМИЯ НИКЕЛЯ, КОБАЛЬТА, МЕДИ Это достигается оседанием слабо восстановительных условий в печи за счет уменьшения расхода восстановителя и небольшой высоты загрузки. При восстановлении в электропечах нагрев ведут через шлаковую ванну, а не прямым способом (электрической дугой), этим создаются более мягкие условия восстановления. Получаемая таким образом черновая медь содержит 98 99 % Cu и десятые доли процента кобальта, который отделяется при последующем рафинировании меди. Шлаки, богатые кобальтом (5 6 %), подвергают восстановительной вторичной плавке в электропечи вместе с рудой, бедной по содержанию меди, но богатой кобальтом и оборотными продуктами с добавлением извести в качестве флюса и избытка кокса в качестве восстановителя. В процессе электроплавки практически весь кобальт, медь и большая часть железа восстанавливаются и образуют тройной сплав. При остывании сплав разделяется на два слоя: нижний – богатый медью (красный сплав) и верхний – богатый кобальтом (белый сплав). Состав этих слоев следующий (%): 49
ХИМИЯ НИКЕЛЯ, КОБАЛЬТА, МЕДИ Белый сплав Со Сu Fe Красный сплав 35 45 10 25 35 45 3 5 90 93 3 5 Белый сплав подвергается дроблению и растворяется в серной кислоте (концентрация ~180 г/л) при 70 °С. Кобальт и железо переходят в сульфатный раствор, а медь выделяется в виде цементной губки. Красный сплав, содержащий свыше 90 % меди, направляется в печи на рафинирование, при котором кобальт переходит в шлаки. О дальнейшей переработке раствора с целью получения соединений кобальта и металлического кобальта будет сказано ниже. 10. 4. Переработка окисленных никелевых кобальтсодержащих руд плавкой на штейн с серосодержащими добавками Помимо метода восстановительной плавки окисленных руд, предложенного Даниловым для переработки уральских руд, вскоре получил развитие процесс плавки с серосодержащими добавками. 50
ХИМИЯ НИКЕЛЯ, КОБАЛЬТА, МЕДИ Этот способ сводил переработку окисленных руд, содержащих железо, никель и кобальт, к методу, давно известному и уже применявшемуся в заводском масштабе для переработки сульфидных руд меди. Оправданием для этого служило то, что в результате восстановительной плавки получали ферроникель: сплав железа с никелем и кобальтом, а не чистый металлический никель, который находил преимущественное применение на рынке до последнего времени. Кроме того, возросшая потребность в кобальте требовала расширения его производства не только из сульфидных, но и из окисленных руд, в которых он присутствовал в форме минерала асболана. Впервые плавка окисленных никель и кобальтсодержащих руд с серосодержащими добавками была осуществлена на Урале на Ревдинском заводе инженером Г. М. Пермякиным в начале 70 х годов прошлого столетия, а позднее этот процесс был использован и в Н. Каледонии для переработки аналогичных по составу местных руд. 51
ХИМИЯ НИКЕЛЯ, КОБАЛЬТА, МЕДИ В качестве серосодержащей добавки Пермякин применил гипс. При переплавке окисленных никелевых руд, содержащих ревденскит и асболан, в смеси с гипсом и углеродом в качестве восстановителя происходят следующие реакции: Ni. Si. O 3*Fe. Si. O 3+2 Ca. SO 4+8 C=Ni. S+Fe. S+2 Ca. Si. O 3+8 CO По отдельным стадиям этот процесс может быть представлен следующими уравнениями: Ca. SO 4*2 Н 2 О → Ca. SO 4 + 2 Н 2 О Ca. SO 4 + 4 С → Ca. S + 4 СО Ca. S + Ni. O(Co. O) → Ni. S(Co. S) + Сa. О Ca. S + Fe. O → Fe. S + Сa. О Fe. S + Ni(Co)S → Fe. S * Ni(Co)S (штейн) Ca. O + Si. О 2 → Ca. Si. O 3 (шлак) Плавка в смеси с пиритом (Fe. S 2) – проходит аналогично Fe. S 2 → Fe. S+S Fe. S + Ni. O(Co. O) → Ni. S(Co. S) + Fe. O Fe. S + Ni. S(Co. S) → Ni(Co)S* Fe. S (штейн) Значения свободной энергии или максимальной работы образования некоторых сульфидов, подсчитанные по уравнению: Ан = – RTln PS 2 52
ХИМИЯ НИКЕЛЯ, КОБАЛЬТА, МЕДИ где PS 2 – давление диссоциации сульфидов при 900°С, следующие (ккал/на 1 г/моль S): Bi 2 S 3=2, 6 Sb 2 S 3=9, 65 Fe. S=22, 8 Ni 3 S 2=27, 8 Cu 2 S=42, 7 Cd. S=52, 8 Zn. S=86, 9 Чем меньше положительная величина свободной энергии или максимальной работы Ан, тем больше давление диссоциации сульфида и меньше сродство металлов к сере. Исходя из этих данных, прочность сульфида железа (Fe. S) меньше, чем сульфидов никеля и, особенно, меди. Определяющим в процессе плавки окисленных никель и кобальт содержащих руд в восстановительной атмосфере серосодержащей добавкой Fe. S является характеристика реакции: Ni. Si. O 3 + Fe. S = Ni 3 S 2 + Fe. Si. O 3 Определение константы равновесия этой реакции (Дергачев, Яндер и Цвейг) привело к следующим данным (при t > 1100°С) 53
ХИМИЯ НИКЕЛЯ, КОБАЛЬТА, МЕДИ Значение константы указывает на сдвиг реакции сульфидирования в расплаве почти нацело вправо, т. е. при сплавлении силиката никеля и кобальта с сульфидами железа никель и кобальт почти нацело переходят в сульфидный слой – штейн, а железо – в шлак. Реакция между силикатом никеля и сульфидом железа начинается при 500 °С, но интенсивно идет выше 800° и доходит до конца в расплаве. Реакция с сернистым кальцием Ni. Si. O 3 + Ca. S → Ca. Si. O 3 + Ni 3 S 2 протекает также почти нацело вправо, еще более полно, чем с Fe. S. Соединения никеля Ni. Si. O 3 и Ni. O могут реагировать помимо сульфидов с углеродом кокса и окисью углерода и давать свободный металл Ni(Co)Si. O 3 + Ca. O → Ni(Co) + Ca. Si. O 3+ CO Оксиды железа, присутствующие в руде, также могут восстанавливаться до металла углеродом или окисью углерода, 54 особенно в тех случаях, когда в шихте недостает сульфидной серы.
ХИМИЯ НИКЕЛЯ, КОБАЛЬТА, МЕДИ Компоненты пустой породы (Si. O 2, Al 2 O 3, Mg. O, Ca. O) вместе с добавляемыми флюсами образуют шлак. Температура плавления шлака значительно выше (около 1300 °С) температуры плавления штейна (900 1000 °С). Плавка бедных по никелю и кобальту руд приводит к тому, что количество шлаков превышает в несколько paз количество штейна. Шлак обычно выпускается из печи непрерывно, а штейн периодически, по мере накопления в горне печи. В силу этих причин основным регулятором температуры в печи является состав шлака. Чем более тугоплавок шлак, тем выше нужно поднять температуру в печи для того, чтобы получить шлак и штейн в виде жидкого расплава. Одним из основных факторов, влияющих на извлечение никеля и кобальта в штейн, является состав шлаков. Опыт работы уральских заводов показывает, что необходимо стремиться к получению шлаков с содержанием окиси кальция около 20 %, при этом содержание кремнезема должно составлять 40 45 %. На потери никеля и кобальта в шлаках влияет повышенное количество закиси железа Fe. O. Поэтому содержание Fe. О в шлаках не должно превышать 20 %. 55
ХИМИЯ НИКЕЛЯ, КОБАЛЬТА, МЕДИ На вязкость шлака влияет окись магния, содержание которой должно быть втрое меньше содержания кремнезема (Si. O 2: Mg. O ≤ 3), что составляет около 10 15 % Mg. O. Никель и, по видимому, кобальт присутствует в шлаках в виде сульфидов составной части штейна. Содержание никеля в шлаках составляет 0, 15 0, 2 %, содержание кобальта около 0, 02 %. При плавках в шахтных печах (ватер жакетах) наблюдается высокий пылеунос (15 20 %). Пыль, выносимая из шахтных печей, по содержанию никеля и пустой породы близка к составу исходных материалов. Стоимость 1 т пыли близка к стоимости 1 т руды. Это обстоятельство, а также необходимость предотвращения загрязнений окружающего воздуха, делает необходимой очистку газов шахтных печей. На комбинате "Южуралникель" применена следующая СХЕМА ТРАНСПОРТА И ОЧИСТКИ ГАЗОВ: ПЕЧЬ – ГАЗОХОД – СКРУББЕР – БАТАРЕЙНЫЙ ЦИКЛОН – ДЫМОСОС – ТРУБА. Эта схема обеспечивает, по данным завода, улавливание около 90 % пыли, из них около 70 % осаждается в газоходе. 56
ХИМИЯ НИКЕЛЯ, КОБАЛЬТА, МЕДИ 57
ХИМИЯ НИКЕЛЯ, КОБАЛЬТА, МЕДИ Состав штейна. Никель кобальтовые штейны, выплавленные в шахтных печах из окисленных руд, содержат обычно: Ni + Co = 20 % ; Fe – 50 55 %; S – примерно 25 %. Содержание кобальта в штейне составляет примерно 1 % от содержания никеля (0, 2 0, 3 %). Таким образом, В РЕЗУЛЬТАТЕ ВОССТАНОВИТЕЛЬНОЙ ПЛАВКИ ОКИСЛЕННЫХ РУД С СЕРОСОДЕРЖАЩИМИ ДОБАВКАМИ ПРОИСХОДИТ КОНЦЕНТРИРОВАНИЕ НИКЕЛЯ И КОБАЛЬТА В ШТЕЙНЕ В 10 РАЗ И ОТДЕЛЕНИЕ НИКЕЛЯ И КОБАЛЬТА НЕ ТОЛЬКО ОТ ПУСТОЙ ПОРОДЫ, НО И ОТ ЗНАЧИТЕЛЬНОЙ ЧАСТИ ЖЕЛЕЗА, КОТОРЫЕ ПЕРЕХОДЯТ В ШЛАК. Этот процесс называется ПИРОМЕТАЛЛУРГИЧЕСКИМ ОБОГАЩЕНИЕМ. НИКЕЛЕВЫЙ ШТЕЙН можно рассматривать как ТРОЙНУЮ СИСТЕМУ: Ni – Fe – S. Применение физико химического анализа позволяет при изучении этой системы установить характер взаимодействия компонентов в условиях плавки. При температурах плавки (1000 1200 °C) все смеси из трех компонентов, лежащие в пределах треугольника Fe. S – Ni 3 S 2, в расплавленном состоянии существовать не могут, так как при большем содержании серы, чем это требуется для образования Fe. S в двойной системе Fe – S и Ni 3 S 2 в системе Ni – S избыток серы 58 удаляется.
ХИМИЯ НИКЕЛЯ, КОБАЛЬТА, МЕДИ Таким образом, составы заводских штейнов укладываются внутри четырехугольника Fe – Fe. S – Ni 3 S 2 – Ni (рис. 1). При кристаллизации сплавов внутри этого четырехугольника будут выделяться следующие фазы. Система Fe. S – Ni 3 S 2 (рис. 1), соответствующая содержанию серы от 26, 7 % по массе на стороне Ni – S до 36, 1 % S на стороне Fe. S, имеет соединение (Fe. S)2 Ni 3 S 2. В точке V/ на диаграмме имеется химическое соединение (Fe. S)2 Ni 3 S 2 конгруэнтно плавящееся при 885 °С. Сплавы в пределах от точки V/ до С/ состоят из смеси Ni 3 S 2 и (Fe. S)2 Ni 3 S 2. Проводя триангуляцию системы лучами, проходящими через соединения Fe. S, (Fe. S)2 Ni 3 S 2 и состава твердых растворов системы Fe – Ni (P 2/ – 43 % Ni) и (P 3/ – 66 % Ni) , разбиваем четырехугольник Fe – Fe. S – Ni 3 S 2 – Ni на 5 треугольников. В области Fe – Fe. S – P 2/ после кристаллизации присутствуют фазы Fe. S и Fe. Ni (M) (ферроникель) – бинарный твердый раствор железа и никеля переменного состава. В треугольниках составов присутствуют фазы: D/ – P 2/ – V/ (Fe. S)2 Ni 3 S 2 + Fe. Ni + Fe. S V/ – P 2/ – P 3/ Fe. Ni + (Fe. S)2 Ni 3 S 2 V 1 – P 31 – C 1 Fe. Ni + (Fe. S)2 Ni 3 S 2 +Ni 3 S 2 C/ – P 3/ – B/ Fe. Ni + Ni 3 S 2 59
ХИМИЯ НИКЕЛЯ, КОБАЛЬТА, МЕДИ Рис. 1. Диаграмма плавкости системы Fe – Fe. S – Ni 3 S 2 Ni 60
ХИМИЯ НИКЕЛЯ, КОБАЛЬТА, МЕДИ При изучении системы было установлено, что наинизшей температурой плавления (645°С) обладает эвтектика Е 3’ (Ni 3 S 2 – Ni), близкая по составу к файнштейну (см. рис. 1). Температура плавления сплавов постепенно повышается с уменьшением количества серы и возрастанием количества ферроникеля в сплавах (рис. 2). Только на линии Fe. S – Ni 3 S 2 отсутствует металлическая фаза. Если содержание серы понижается ниже прямой Fe. S – Ni 3 S 2, т. е. соответственно, менее 25 %, то в штейнах наряду с сульфидами появляется металлическая фаза. Перечисленные выше теоретические соображения позволяют сделать ряд практических выводов. 61
ХИМИЯ НИКЕЛЯ, КОБАЛЬТА, МЕДИ Рис. 2. Изотермы начала кристаллизации в системе Fe – Fe. S – 62 Ni 3 S 2 – Ni
ХИМИЯ НИКЕЛЯ, КОБАЛЬТА, МЕДИ 1. Никелевые штейны при охлаждении выделяют кристаллы тугоплавкой фазы – Fe – Ni – при содержании серы < 25 %. В заводских условиях кристаллы ферроникеля выделяются всюду, где происходит охлаждение штейна (в горне, ковшах и др. ), что вызывает много осложнений (зарастание горна, а иногда и остановку печи). Для борьбы с этим явлением самым эффективным, помимо повышения температуры, способом является повышение содержания серы в штейне, что может быть достигнуто добавлением гипса или безмедистого пирита в шихту. Практика заводской работы показала, что обычно в шахтных печах из общего количества серы, вводимой в шихту с коксом, гипсом к оборотными продуктами, в штейн переходит около 70 % и около 30 % теряется в печными газами. Этот процент десульфуризации позволяет сделать расчет необходимого количества гипса в шихте с учетом некоторого избытка против теоретического. Для нормальной работы шахтной печи большое значение имеет температура плавки. 63
ХИМИЯ НИКЕЛЯ, КОБАЛЬТА, МЕДИ Оксид никеля (Ni. O) и кобальта (Сo. О) восстанавливаются оксидом углерода при сравнительно низких температурах и низкой концентрации оксида углерода в газовой фазе. При 900 °С для обеспечения полного восстановления оксида никеля необходимо, чтобы в равновесной газовой фазе находилось примерно 1 % СО. Другое положение наблюдается с оксидами железа, которые восстанавливаются значительно труднее оксидов никеля и кобальта, поэтому металлургические печи в черной металлургии имеют значительно более восстановительную атмосферу, что достигается большим расходом кокса, обеспечивающим большую концентрацию оксида углерода в газах. Кроме того, в доменных печах существует подогрев дутья и они имеют бóльшую высоту, чем шахтные печи. Таким образом, чем ближе мы подходим к условиям работы доменной печи, тем больше мы будем иметь восстановленного железа в продуктах плавки и тем меньше будет коэффициент разделения никеля и железа в штейне. Этого можно избежать, проводя плавку при более низкой тампературе в печи. Регулятором температуры в шахтных печах является состав шлаков. Отсюда вытекает необходимость подбирать наиболее легкоплавкие шлаки. 64
ХИМИЯ НИКЕЛЯ, КОБАЛЬТА, МЕДИ Кроме того, уменьшению количества металлического железа при плавке в шахтных печах способствует форсированный ход печи, т. е. такой режим работы, который обеспечивает быстрый процесс плавки, при этом температура в области плавления (пояс фурм) не поднимается слишком высоко. Формированный ход печи достигается увеличением количества подаваемого в печь воздуха при наибольшем его давлении. Исходную руду, содержащую примерно 20 % влаги, подсушивают в сушильных барабанах. Далее руду, смешанную с гипсом и известняком в пропорции, обеспечивающей получение надлежащего состава штейна и достаточно легкоплавкого шлака, брикетируют или агломерируют. Брикетирование производится на вальцовых брикетных прессах без добавления связующего. Брикеты вместе с коксом загружаются в шахтную печь с водным охлаждением (ватер жакеты). Высота печей достигает 4 5 метров. Ширина шахты печей составляет до 2, 5 м. В горне печи устроены два выпускных отверстия: одно внизу для выпуска штейна и другое, расположенное выше, для выпуска шлака. Выпуск штейна производится периодически, шлака непрерывно. Расход кокса составляет примерно 30 % массы никельсодержащих материалов. В шихту рудной плавки помимо руды, флюсов и кокса вводится шлак, получающийся в результате конвертирования штейна. Шлаки рудной плавки содержат около 0, 2 % никеля и < 0, 01 % 65 кобальта.
ХИМИЯ НИКЕЛЯ, КОБАЛЬТА, МЕДИ В горне печи устроены два выпускных отверстия: одно внизу для выпуска штейна и другое, расположенное выше, для выпуска шлака. Выпуск штейна производится периодически, шлака непрерывно. Расход кокса составляет примерно 30 % массы никельсодержащих материалов. В шихту рудной плавки помимо руды, флюсов и кокса вводится шлак, получающийся в результате конвертирования штейна. Шлаки рудной плавки содержат около 0, 2 % никеля и < 0, 01 % кобальта. В настоящее время рудную плавку в шахтных печах успешно заменяет плавка в электродуговых печах. 10. 5. Получение никель-кобальтового файнштейна продувкой в конверторе Следующей стадией пирометаллургического обогащения штейна является ОТДЕЛЕНИЕ НИКЕЛЯ ОТ ЖЕЛЕЗА С ПОЛУЧЕНИЕМ ФАЙНШТЕЙНА И КОНВЕРТОРНЫХ ШЛАКОВ ОБОГАЩЕННЫХ КОБАЛЬТОМ. Это осуществляется ПРОДУВКОЙ ШТЕЙНА ВОЗДУХОМ В КОНВЕРТОРЕ. Из диаграммы плавкости системы Fe – S – Ni (рис. 1, см. выше) следует, что заводские штейны располагаются в границах Ni от 15 25 % Ni, около 0, 5 % Со, 45 60 % Fе, 20 30 % S. Файнштейн содержит (%): 66
ХИМИЯ НИКЕЛЯ, КОБАЛЬТА, МЕДИ Ni Co Fe S 78 80 0, 4 0, 6 0, 2 0, 3 20 Таким образом, ФАЙНШТЕЙН, как это следует из приведенного анализа, состоит из соединения с содержанием Ni 3 S 2 и некоторого количества металлического никеля (если не учитывать примесей Fe и Со). На диаграмме плавкости Ni – S – Fe (рис. 3) этот состав лежит вблизи эвтектики Е 3 в двойной системе Ni – S (около Ni 3 S 2). Таким образом, УДАЛЕНИЕ ПРАКТИЧЕСКИ ВСЕГО ЖЕЛЕЗА И ИЗБЫТКА СЕРЫ ОСУЩЕСТВЛЯЕТСЯ ПРОДУВКОЙ ВОЗДУХОМ В КОНВЕРТОРЕ РАСПЛАВЛЕННОГО НИКЕЛЕВОГО ШТЕЙНА. О последовательности окисления компонентов штейна можно судить по убыли энергии Гиббса (∆GTo) соответствующих реакций при температуре 1200 °С (табл. 2). Исходя из приведенных значений ∆GTo (энергий Гиббса) очевидно, что в первую очередь будет окисляться металлическое железо с образованием Fe. O и Fe 3 O 4. Вслед за железом может происходить окисление кобальта, а затем никеля. Однако образующиеся Со. О и Ni. О при определенных условиях передают 67 часть кислорода неокисленному металлическому железу:
ХИМИЯ НИКЕЛЯ, КОБАЛЬТА, МЕДИ [Ni. O] + [Fe] = [Fe. O] + [Ni] [Co. O] + Fe = Fe. O + [Co] Таблица 2. Величины ∆GTo реакции окисления металлов и их сульфидов (к. Дж/моль О 2) Реакции 2 Fe + O 2 = 2 Fe. O 3/2 Fe + O 2 = 1/2 Fe 3 O 4 2 Со + O 2 = 2 Со. O 2 Ni + O 2 = 2 Ni. O 2 Cu + O 2 = 2 Cu. O 2/3 Fe. S + O 2 = 2/3 Fe. O + 2/3 SO 2 2/3 Со. S + O 2 = 2/3 Со. O + 2/3 SO 2 2/3 Ni. S + O 2 = 2/3 Ni. O + 2/3 SO 2 2/3 Cu 2 S + O 2 = 2/3 Cu 2 O + 2/3 SO 2 ∆GTo – 372, 0 – 364, 3 – 297, 9 – 267, 9 – 188, 6 – 231, 1 – 175, 2 – 159, 1 – 155, 2 68
ХИМИЯ НИКЕЛЯ, КОБАЛЬТА, МЕДИ Рис. 3. Область промышленных никелевых штейнов в диаграмме системы Fe – Fe. S – Ni 3 S 2 – Ni (АВСД – примерная область никелевых 69 штейнов)
ХИМИЯ НИКЕЛЯ, КОБАЛЬТА, МЕДИ С другой стороны, Ni. O и Со. О могут реагировать c Fe. S штейна по реакциям: Ni. O + Fe. S = Ni. S + Fe. O, Co. O + Fe. S = Co. O + Fe. O. Из этого следует, что пока в штейне присутствует металлическое железо и Fe. S, степень окисления никеля и кобальта при конвертировании будет невелика. Тем более это справедливо для меди. Можно считать, что КОНВЕРТИРОВАНИЕ НИКЕЛЕВОГО ШТЕЙНА ПРОТЕКАЕТ В ДВЕ СТАДИИ. ПЕРВЫЙ ПЕРИОД ХАРАКТЕРИЗУЕТСЯ ОКИСЛЕНИЕМ ЖЕЛЕЗА В ФЕРРОНИКЕЛЕ ПО РЕАКЦИИ: 6 Fe + 3 O 2 + 3 Si. O 2 = 3[2(Fe. O)Si. O 2] + 1, 95 к. Дж. ВТОРОЙ ПЕРИОД ХАРАКТЕРИЗУЕТСЯ ОКИСЛЕНИЕМ СУЛЬФИДА ЖЕЛЕЗА ПО РЕАКЦИИ: 2 Fe. S + 3 O 2 + Si. O 2 = 2(Fe. O)Si. O 2 + 2 SO 2 + 1, 04 к. Дж. Из сопоставления этих уравнений следует, что НА ОДИН И ТОТ ЖЕ ОБЪЕМ ПОДАВАЕМОГО В КОНВЕРТОР КИСЛОРОДА ПО ПЕРВОЙ РЕАКЦИИ ВЫДЕЛЯЕТСЯ В ДВА РАЗА БОЛЬШЕ ТЕПЛА, ТРЕБУЕТСЯ В ТРИ РАЗА БОЛЬШЕ КВАРЦА ДЛЯ ОШЛАКОВЫВАНИЯ ЖЕЛЕЗА И 70 ОБРАЗУЕТСЯ В ТРИ РАЗА БОЛЬШЕ КОНВЕРТОРНОГО ШЛАКА.
ХИМИЯ НИКЕЛЯ, КОБАЛЬТА, МЕДИ Первая реакция, с выделением наибольшего количества тепла, протекает, согласно правилу Ле Шателье, в первой стадии продувки, когда штейн еще не разогрет в достаточной степени. Во время первого периода продувки необходимо загружать в три раза больше кварца для ошлаковывания железа в единицу времени и сливать шлак в три раза чаще, чем во время второго периода конвертирования. Установлено, что в период окисления металлического железа за каждую минуту дутья температура в конверторе повышается на 5 10 °С, а в период окисления Fe. S за то же время на 3 °С. Ранее было сказано, что восстановительная плавка окисленных никелевых кобальтсодержащих руд с серосодержащими добавками позволяет, в отличие от чисто восстановительной плавки на Fe. Ni, выделять кобальт в один из продуктов конвертирования. Вследствие различия сродства металлов к сере и кислороду, КОБАЛЬТ И, особенно, НИКЕЛЬ ЛЕГЧЕ ПЕРЕХОДЯТ В ШТЕЙН, ЧЕМ ЖЕЛЕЗО и, наоборот, ПРИ ПРОДУВКЕ В КОНВЕРТОРЕ КОБАЛЬТ ОКИСЛИТСЯ ТРУДНЕЕ, ЧЕМ ЖЕЛЕЗО К ПЕРЕХОДИТ В ШЛАК ПОСЛЕ ЖЕЛЕЗА, НО РАНЬШЕ, ЧЕМ НИКЕЛЬ. 71
ХИМИЯ НИКЕЛЯ, КОБАЛЬТА, МЕДИ При восстановительной плавке с серосодержащими добавками ПОРЯДОК ПЕРЕХОДА МЕТАЛЛОВ В ШТЕЙН следующий: Cu – Ni – Со – Fe. При окислении в конверторе металлы переходят в шлак в обратной последовательности. В России на промышленных предприятиях на Урале, перерабатывающих окисленные руды, практически не содержащие меди, стремятся ПЕРЕВЕСТИ МАКСИМАЛЬНОЕ КОЛИЧЕСТВО КОБАЛЬТА В КОНВЕРТОРНЫЙ ШЛАК: на заводах, перерабатываемых медно никелевые руды в Заполярье, оставляют КОБАЛЬТ В ФАЙНШТЕЙНЕ. Первый вариант обеспечивается при наиболее полном удалении железа при ковертировании из сульфидного расплава (до 0, 3 %) тогда в шлаки последних стадий продувки штейна переходит большая часть кобальта. В файнштейне остается около 0, 5 % кобальта мас. Можно несколько "передуть" файнштейн до содержания железа ниже 0, 2 0, 3 %, тогда последние шлаки будут содержать еще больше кобальта, но при этом в шлаке ТЕРЯЕТСЯ ЗНАЧИТЕЛЬНОЕ КОЛИЧЕСТВО НИКЕЛЯ. Затем КОНВЕРТОРНЫЕ ШЛАКИ ОБОГАЩАЮТ ПИРОМЕТАЛЛУРГИЧЕСКИМ ПУТЕМ. Шлаки с содержанием 0, 2 0, 3 % Со плавят с добавлением гипса и извести в шахтных печах. При этом получают кобальтовый штейн с содержанием примерно 2 % кобальта и бедные шлаки, которые возвращаются на повторный передел. 72
ХИМИЯ НИКЕЛЯ, КОБАЛЬТА, МЕДИ 11. Переработка сульфидных медь-никель-кабальтсодержащих руд СУЛЬФИДНЫЕ РУДЫ никеля по сравнению с окисленными рудами являются более сложными. Они СОДЕРЖАТ, ПОМИМО НИКЕЛЯ И КОБАЛЬТА, МЕДЬ, БЛАГОРОДНЫЕ МЕТАЛЛЫ И ПЛАТИНОИДЫ, ЧТО ЗНАЧИТЕЛЬНО УСЛОЖНЯЕТ ВЕСЬ ХОД ОПЕРАЦИЙ, ПРИВОДЯЩИХ К ПОЛУЧЕНИЮ ОТДЕЛЬНЫХ МЕТАЛЛОВ В ЧИСТОМ ВИДЕ. Весь ЦИКЛ ОПЕРАЦИЙ, применяющихся в настоящее время для извлечения никеля, кобальта, меди и благородных металлов из сульфидных руд, МОЖНО РАЗБИТЬ НА ДВА ЭТАПА. 1. ПРОЦЕССЫ ПЕРВОГО ЭТАПА – КОНЦЕНТРИРОВАНИЕ ВСЕХ ЦЕННЫХ СОСТАВЛЯЮЩИХ РУДЫ В ПРОДУКТЕ, который содержит по возможности наименьшее количество пустой породы и железа. Таким продуктом в процессе переработки является ФАЙНШТЕЙН – СПЛАВ СУЛЬФИДНЫХ СОЕДИНЕНИЙ ЦЕННЫХ МЕТАЛЛОВ С НЕКОТОРЫМ ИХ КОЛИЧЕСТВОМ, НАХОДЯЩИМСЯ В ВИДЕ МЕТАЛЛИЧЕСКОЙ ФАЗЫ. 2. НА ВТОРОМ ЭТАПЕ переработки ИЗ полученного ФАЙНШТЕНА ВЫДЕЛЯЮТ ОТДЕЛЬНЫЕ МЕТАЛЛЫ В ЧИСТОМ ВИДЕ. 73
ТЕХНОЛОГИЯ КОБАЛЬТА Началом первого этапа переработки сульфидных руд является МЕХАНИЧЕСКОЕ ОБОГАЩЕНИЕ, как правило, ФЛОТАЦИЯ, С ПОЛУЧЕНИЕМ НИКЕЛЕВОГО И МЕДНОГО КОНЦЕНТРАТОВ. КОНЦЕНТРАТЫ всегда СОДЕРЖАТ НЕКОТОРОЕ КОЛИЧЕСТВО СПУТНИКОВ: НИКЕЛЕВЫЙ КОНЦЕНТРАТ – МЕДЬ, А МЕДНЫЙ – НИКЕЛЬ. КОБАЛЬТ СЛЕДУЕТ ЗА НИКЕЛЕМ. Полученный в результате обогащения НИКЕЛЕВЫЙ ФЛОТАЦИОННЫЙ КОНЦЕНТРАТ ПОСТУПАЕТ НА ВОССТАНОВИТЕЛЬНУЮ ПЛАВКУ ДЛЯ ПОЛУЧЕНИЯ ШТЕЙНА. Переработка медно никелевых кобальтсодержащих концентратов осуществляется в электротермических печах. ФЛОТАЦИОННЫЕ КОНЦЕНТРАТЫ ИМЕЮТ ПОВЫШЕННОЕ СОДЕРЖАНИЕ ВЛАГИ (до 20 %) И СЕРЫ (при избытке в руде пирита Fe. S 2 или пирротина Fen. Sn+1). В последнем случае при плавке получается бедный штейн, сильно затрудняющий дальнейшую переработку. Для подсушивания концентрата, получения кусков и снижения содержания серы до требуемой нормы необходима ПРЕДВАРИТЕЛЬНАЯ ПОДГОТОВКА КОНЦЕНТРАТА. 74
ТЕХНОЛОГИЯ КОБАЛЬТА Перед электроплавкой концентрат подсушивают до содержания влаги не более 6 8 % в трубчатых вращающихся печах, затем после смешивания с флюсами и оборотными продуктами концентрат превращают в куски в чашевых грануляторах и получают окатыши на обжигово конвейерной машине. Для подготовки шихты в электроплавке применяется также АГЛОМЕРАЦИЯ на стандартных агломерационных машинах (Дуайт Ллойда). Выход агломерата составляет 80 % от шихты. Степень десульфуризации (удаления серы) составляет примерно 50 %, т. е. содержание серы снижается от 20 24 % в концентрате до 10 12 % в агломерате. Полученный АГЛОМЕРАТ СЛУЖИТ ХОРОШИМ МАТЕРИАЛОМ ДЛЯ ЭЛЕКТРОПЛАВКИ. Meдно никелевые кобальтсодержащие концентраты сначала плавили в шахтных (ватер жакетных) печах, а в последнее время плавку проводят в электрических печах, также, как и окисленные руды с серосодержащими добавками. При плавке в шахтной печи в верхней части ее происходит удаление оставшейся влаги и нагрев шихты. Ниже по мере нагревания происходит диссоциация сульфидов (соответственно, 75 пирротина, пентландита и халькопирита) по реакциям:
ТЕХНОЛОГИЯ КОБАЛЬТА Fe 7 S 8 → 7 Fe. S + S, 3(Ni. Co)S → [Ni(Co)]3 S 2, 2 Cu. Fe. S 2 → Cu 2 S + 2 Fe. S + S. Выделяющаяся сера сгорает за счет избытка воздуха, подаваемого в печь. Еще ниже в печи происходит реакция окисления сульфида железа: Fe. S + 1/2 O 2 = Fe. O 2 + SO 2. Вслед за сульфидом железа могут окисляться сульфиды никеля, кобальта и меди, но благодаря большему сродству никеля, кобальта меди к сере образующиеся окислы меди, никеля и кобальта будут реагировать с сульфидом железа, переходя практически нацело в штейн: Ni(Co)O + Fe. S → Ni(CO)S + Fe. O. Реакция заканчиваются в расплаве образованием медно никель кобальтового штейна и шлака. Состав (%) медно никелевых штейнов, образующихся на заводах России: Ni Cu Co Fe S 10 12 8 10 0, 36 0, 38 46 48 26 27 76
ТЕХНОЛОГИЯ КОБАЛЬТА Извлечение в штейн, % Ni 96 97 Cu 96 97 Co 75 84 Полученный медно никелевый штейн продувают в конверторе с целью дальнейшей концентрации ценных металлов за счет удаления железа в шлак по реакциям: Fe. S + 1, 5 O 2 = Fe. O + SO 2, 2 Fe. O + Si. O 2 = 2 Fe. O·Si. O 2. В процессе продувки воздуха через расплав сульфидной массы в конверторе кроме окислительных реакций происходит восстановление металлической меди из оксида и сульфида меди по реакции: Cu 2 S + 2 Cu 2 O = 6 Cu + SO 2. Металлическая фаза является коллектором платиновых металлов. При продувке штейнов большое внимание уделяется концентрированию кобальта в одном из продуктов конвертирования. 77
ТЕХНОЛОГИЯ КОБАЛЬТА Состав (%) медно никелевых файнштейнов: Ni 35 39 Cu 36 38 Co 0, 5 0, 7 Fe 2, 3 3, 2 S 22 24 Образовавшийся медно никелевый файнштейн разливают в изложницы. От режима охлаждения файнштейна зависят показатели последующего разделения никеля и меди флотацией. 12. Переработка мышьяковисто-кобальтовых руд плавкой на шпейзу Мышьяковисто кобальтовые руды подвергают механическому обогащению методами флотации и гравитации. В результате обогащения получаются концентраты, содержащие 3 10 % кобальта в форме минерала кобальтина (Co. As. S), шпейсового кобальта или смальтина (Со, Ni. As 2), медь в форме халькопирита (Сu. As. S), железа в форме пирита (Fe. S 2) и арсенопирита (Fe. As. S). Кроме того, кобальт может присутствовать в концентрате в форме окисленных минералов – эритрина и др. 78
ТЕХНОЛОГИЯ КОБАЛЬТА Концентрат, полученный из Канадских мышьяковисто кобальтовых руд, имеет следующий состав (%): Со Ni Cu Fe As S Si. O 2 8, 2 3, 8 0, 25 11, 6 37 8 9, 5 В конце 50 х годов в США перерабатывались концентраты, содержащие (%): Со 17, 5 Ni 1 Fe 20 As 24 S 29 Cu 0, 5 Флотационный концентрат, полученный из бедных (Со ~ 0, 1%) отечественных руд Дашкесанского месторождения, имел следующий состав: Со Cu Ni Fe As S 3 4 1, 5 2 – 16 8, 0 14 В Гиредмете в 1935 1938 г. г. с участием автора (М. Н. Соболев, К. А. Большаков, Ю. Н. Блинов, З. В. Миронова, З. А. Горнова, Л. И. Гостева) был разработан процесс пирометаллургического обогащения флотационного концентрата Дашпесанского месторождения плавкой на шпейзу и последующая гидрометаллургическая переработка полученной шпейзы с получением соединений кобальта и металла. 79
ТЕХНОЛОГИЯ КОБАЛЬТА При восстановительной плавке мышьяковистых руд и концентра тов образуется сплав арсенидов, который называется шпейзой. Промышленные шпейзы представляют собой сложные по составу 5 6 ти компонентные сплавы мышьяковистых и сернистых соединений кобальта, никеля, железа и меди в системе As Co Ni Fe Cu S. Присутствующая в шихте сера в процессе восстановительной плавки образует штейн – сплав сульфидов в первую очередь с присутствующей медью. Кобальт и никель образуют преимущественно сплав арсенидов, что объясняется большим сродством кобальта к мышьяку, чем к сере. Сродство металлов к мышьяку падает в ряду CO > NI > Fe > Cu. Из диаграмм состояния соответствующих систем следует, что кобальт образует о мышьяком шесть соединений, тогда как железо и никель только по два соединения (Ni 5 As 2 и Ni. As) и (Fe 2 As и Fe. As). Указанные соотношения осложняются тем, что в расплавленном состоянии происходит взаимодействие между компонентами шпейзы и штейна, например, между арсенидами меди и сульфидом кобальта по реакции: Me'As + Мe''S = Me'S + Ме''As 80
ТЕХНОЛОГИЯ КОБАЛЬТА Равновесие зависит от температуры. Кроме того, сульфиды и арсениды в расплавленном состоянии обладают заметной растворимостью и степень растворимости зависит от состава и температуры (например, бедный медью штейн может растворить больше шпейзы, чем штейн, богатый медью). Так как сродство к мышьяку у кобальта и никеля больше, чем у железа и меди, то при восстановительной плавке, регулируя количество мышьяка в шихте (как и при плавке на штейн, регулируя количество серы), можно достигнуть отделения кобальта и никеля не только от пустой породы, переходящей в шлак, но и от значительной части железа. При большом избытке мышьяка в шихте значительное количество железа может переходить в шпейзу, разбавляя ее. При недостатке мышьяка в процессе плавки происходит частичное окисление и ошлаковывание кобальта к никеля. Опытные плавки проводились нами для определения степени перехода кобальта в шпейзу в зависимости от количества мышьяка, удерживаемого в шпейзе. Исследовались штуфные образцы Дашкесанских руд следующего состава (%): 81
ТЕХНОЛОГИЯ КОБАЛЬТА № 1 № 2 Co 4, 72 7, 59 Cu 1, 54 1, 46 As 2 O 3 Fe 9, 19 15, 8 23 14, 8 S 3, 74 13, 9 Al 2 O 3 Si. O 2 Ca. O 10, 58 29, 04 9, 85 10, 71 19, 5 5, 29 Mg. O 3, 69 3, 28 Плавки проводились на шлаках с температурой плавления 1300 – 1340°С. Количество углерода в шихте варьировалось в широких пределах. Результаты проведенных опытов указывают на прямую зависимость между количеством удерживаемого в шпейзе мышьяка и степени извлечения в нее кобальта. Извлечение мышьяка в шпейзу при плавке может колебаться в широких пределах в зависимости от количества восстановителя в шихте и степени восстановительной атмосферы в печи. При содержании угля в шихте 5% и восстановительной атмосфере в печи мышьяк удерживается в шпейзе до 90%, при этом извлечение кобальта в сплав достигает 98%. Сопоставляя поведение кобальта, мышьяка и железа при плавках можно заключить, что кобальт более полно переходит в шпейзу и удерживается в сплаве, чем железо, что дает возможность при подборе надлежащих условий выделить часть железа в шлак без заметного снижения выхода кобальта. 82
ТЕХНОЛОГИЯ КОБАЛЬТА Расширенные опыты с кобальтовыми концентратами (Со – 2, 8 3, 16%), более бедными во сравнению со штуфной рудой, с навесками 1 кг и больше привели к тем же результатам: степень извлечения кобальта в шпейзу составила 96 97%; железа 40 70%, мышьяка 75 92%. Содержание кобальта в шпейзе повышается в 3 5 раз против содержания в исходной руде. Результаты проведенных опытов позволяют сделать следующие выводы: 1. Плавка на шпейзу является легко осуществимым способом пирометаллургического обогащения кобальто мышьяковистых руд и концентратов после механического их обогащения, обеспечивающим повышение концентрации кобальта в сплаве в 3 6 раз против содержания в исходной руде и отделение пустой породы, части железа при ничтожных потерях кобальта со шлаком. 2. Извлечение кобальта в шпейзу и штейн, если он образуется, составляет 97 98% при концентрация его в сплаве 20 24%. 3. Расчет шихты при плавке должен соответствовать получению хорошо текучего (не вязкого) шлака с температурой плавления 1300 – 1400°С. В качестве флюса обычно добавляется известняк. 83
ТЕХНОЛОГИЯ КОБАЛЬТА 4. Количество мышьяка, которое должно быть оставлено для получения шпейзы с высоким содержанием кобальта, устанавливается экспериментальным путем для каждого состава руды или концентрата. При этом следует иметь в виду, что увеличение продолжительности плавки способствует выгоранию мышьяка и его удалению в виде летучей As 2 S 3, а создание восстановительной атмосферы препятствует его возгонке и переводит мышьяк в сплав. 5. Образующийся при плавке штейн, если содержание серы велико, вследствие взаимной растворимости не всегда отделяется от шпейзы и должен перерабатываться совместно с последней. 6. Шпейза представляет собой сплав серовато золотистого цвета, хрупкий и легко поддающийся дроблению. Плотность кусковой шпейзы 6, 0. 7. При плавке мышьяковисто кобальтовых руд выделяются газы и пыль, содержащие трехокись мышьяка, которые должны тщательно очищаться в пылевых камерах, мешочных фильтрах и в электрофильтрах для улавливания мышьяка и предотвращения загрязнения окружающей среды. 84
ТЕХНОЛОГИЯ КОБАЛЬТА В итоге применения методов механического и пирометаллургического обогащения к сульфидным и мышьяковисто сульфидным рудам удается значительно повысить содержание кобальта в продуктах обогащения. Особенно наглядно это видно на примере двойного обогащения бедных руд Дашкесанского месторождения, содержащих около 0, 1% кобальта. После флотации руды получается концентрат с содержанием кобальта 3 3, 5%; при последующей восстановительной плавке флотационного концентрата – шпейза с содержанием 15 20% кобальта. Таким образом, общий коэффициент обогащения достигает 200, что позволяет значительно сократить объем материала, поступающего на гидрометаллургическую переработку. Прежде чем перейти к изложению гидрометаллургии кобальта, остановимся на вопросах разделения металлов, близких по свойствам (Ni Co и Сu), которые, как мы видели, полностью не разделяются при процессах пирометаллургического обогащения. Коллективным концентратом, содержащим все три металла, является файнштейн, при получении которого удается отделить железо до содержания его в файнштейне 0, 2%. Однако медь и никель вместе с кобальтом остаются в сульфидном сплаве – файнштейне, в 85 котором коллектором металлов является сера.
ТЕХНОЛОГИЯ КОБАЛЬТА Заслуживают рассмотрения четыре промышленных метода разделения меди и никеля (кобальта): 1) метод флотации файнштейна, 2) разделительная плавка с сульфидом натрия (процесс Орфорда), 3) карбонильный метод разделения (процесс Монда), 4) Электрохимический метод (процесс Хибинетта). 13. Флотационное разделение файнштейна Разделительная флотация в настоящее время является самым распространенным методом переработки медно никелевых файнштейнов. Медленно охлажденный файнштейн состоит из кристаллов трех типов: сульфидов никеля, меди и металлической фазы, представляющей собой твердый раствор меди и никеля переменного состава с преобладанием никеля. При кристаллизации файнштейна кобальт ведет себя аналогично никелю и распределяется между сульфидной, никелевой и металлической фазами. Платина и платиноиды в основном концентрируются в металлической фазе. 86
ТЕХНОЛОГИЯ КОБАЛЬТА При значительной концентрации платиновых металлов в металлической фазе ее селективная переработка может иметь большое практическое значение. Такой процесс осуществляется на заводе ’’Коппер Клифф" (Канада), где металлическую фазу выделяют с помощью магнитной сепарации. Разделительную флотацию файнштейна ведут в сильно щелочной среде при p. H = 12 – 12, 5. В качестве собирателя применяют бутиловый ксантогенат. В щелочной среде вследствие нестойкости ксантогената никеля при р. Н = 12 скорость флотации сульфида никеля имеет минимальное значение, тогда как для сульфида меди характера устойчивая сорбция ксантогената и высокая скорость флотации как в нейтральных, так и в щелочных средах. Этим различием и объясняется успешное разделение сульфидов никеля и меди при флотации файнштейна. Конечными продуктами флотации являются медный и никелевый концентраты, выход которых зависит от состава файнштейна. Файнштейн перед флотацией подвергается трехстадийному дроблению. В качества примера может быть приведена флотация файнштейна состава: Ni – 41 50%, Cu – 23 29%, Co – 0, 5 1, 2%, S – 19 24%, Fe – 1, 5 3, 5%. 87
ТЕХНОЛОГИЯ КОБАЛЬТА Выход от массы файнштейна: никелевого концентрата 64 65% медного концентрата 35 36% Состав концентрата (%): никелевого медного Ni 67 68 3, 4 4 Cu 3 3, 5 68 Co 1, 2 1, 3 0, 16 0, 20 Извлечение металлов в концентраты составляет: Ni Cu Co никелевый 96 97 8 9 91, 5 92, 5 медный 2, 7 3, 3 91 92 6, 5 8 88
ТЕХНОЛОГИЯ КОБАЛЬТА Основную часть кобальта получают в никелевой ветви производства при очистке электролита в процессе получения электролитного никеля (см. процесс Хибинетта). Кобальт, перешедший в медный концентрат, переходит в богатый конверторный шлак, который получается при продувке медного штейна на черновую медь в конверторе. 14. Разделительная плавка (процесс Орфорда) До внедрения в промышленную практику разделительной флотации широкое развитие имел метод разделительной плавки файнштейна (процесс Орфорда). Сущность метода состоит в сплавлении медно никелевого файнштейна с сульфидом натрия. При этом полусернистая медь образует с сульфидом натрия шлаковидный легкий сплав «топ» , а сульфид никеля более тяжелый штейновидный сплав «боттом» , которые ограничено растворимы и разделяются по плотности. Переработка медно никелевого файнштейна методом разделительной плавки состоит из следующих операций. 89
ТЕХНОЛОГИЯ КОБАЛЬТА Файнштейн загружается в шахтную печь вместе с сульфатом натрия, коксом и оборотным продуктом (второй топ). Вместо Na 2 S обычно применяется смесь Na 2 SO 4 с углем, которые взаимодействуют по реакции: Na 2 SO 4 + 4 C = Na 2 S + 4 CO (>9000). Расплав при температуре около 10000 С непрерывно выпускают в большие стальные котлы. Эти котлы по мере их наполнения убираются кранами на отдельную площадку. Расплавленная масса расслаивается в них на 2 слоя, остывает 30 40 часов, после чего содержимое котла освобождается от закристаллизовавшейся массы, которую сортируют на первый «топ» и первый «ботом» по внешнему виду ( «топ» имеет вид шлака, «боттом» – штейна). Отсортированный первый «боттом» поступает на вторичную плавку в смеси с сульфатом натрия и коксом. Расплавленная масса этой второй плавки таким же образом расслаивается в стальных котлах, Второй «топ» возвращается в первую плавку, а второй «боттом» является конечным продуктом плавки. Первый «боттом» и второй «топ» являются оборотными продуктами плавки. Отобранные куски первого «топа» направляются на переплавку жидкий расплав заливается в конвертор с основной магнезитовой 90 футеровкой.
ТЕХНОЛОГИЯ КОБАЛЬТА Рисунок. Схема операций разделительной плавки по Орфорд процессу на заводе Кошюр Клифф 91
ТЕХНОЛОГИЯ КОБАЛЬТА При продувке воздуха через жидкий «топ» происходит окисление Na 2 S и регенерация сульфата натрия по реакции: Na 2 S + 2 O 2 = Na 2 SO 4. Сульфат натрия всплывает на поверхность расплава сульфидов и сливается в виде жидкого шлака. Оставшийся в конверторе сульфид меди поступает в конвертор с кислой футеровкой и боковым дутьем и продувается до получения черновой меди по реакции: Cu 2 S + 2 Cu 2 O → 6 Cu + SO 2 Из черновой меда отливают аноды, которые далее поступают на электролиз. Никель при получении черновой меда переходит в конверторный шлак, который передается в никелевое производство. Вторичный «боттом» имеет следующий состав: Ni – 72%, Cu – 1 2%, S – 23%, Fe – 0, 2 0, 3%. Вторичный «боттом» перерабатывается или на получение окиси никеля путем окислительного обжига без использования содержащегося в нем кобальта, или, после размола и выщелачивания сульфида натрия горячей водой, подвергается спеканию на агломерационной машине и восстановительной плавке в электропечи с получением анодов. Кобальт отделяется от никеля 92 при последующей очистке электролита.
ТЕХНОЛОГИЯ КОБАЛЬТА 15. Карбонильный процесс получения никеля Почти одновременно с разработкой в Канаде метода разделительной плавки (Орфорд процесс) в Англии Мондом (1899 г. ) был предложен для той же цели карбонильный процесс. Тетракарбонил никеля Ni(CO)4 образуется при действии окиси углерода на восстановленный никель. Карбонил никеля кипит при 43 о. С и полностью разлагается на металл и окись углерода при температуре 180 – 200 °С. Сущность карбонильного метода основана на обратимой реакции: Ni + 4 CO ↔ Ni (CO)4 + 40 Кал При температуре 50 80°С реакция идет слева направо, а при 180 200° – справа налево. При действии на свежевосстановленый никель окиси углерода при температуре выше 43° подучается чистый газообразный карбонил никеля. Все другие сопутствующие металлы, в частности медь, при низких температурах и атмосферном давлении не реагируют c окисью углерода. Карбонилы железа Fe(CO)5 образуется при 100 150°С и кипит при 104°С. Карбонилы кобальта – Co 2(CO)8 и Co 4(CO)12 образуются только при большом давлении. 93
ТЕХНОЛОГИЯ КОБАЛЬТА Увеличение давления смещает равновесие реакции Ni + 4 CO ↔ Ni (CO)4 вправо благодаря уменьшению объема газа. Повышение устойчивости карбонилов металлов под давлением позволяет увеличить температуру реакции и ускорить процесс. Установлено, что присутствие серы в сплавах до содержания 6 8% вызывает изменение структуры сплавов и катализирует процесс. Это позволит осуществить карбонилирование медно никелевых сплавов типа передутых файнштейнов с различным содержанием серы. Положительное влияние серы на скорость процесса связывают с разрыхлением структуры сплава вследствие разделения металлических зерен сеткой сульфидов. Схема переработки сложных по составу сплавов систем состоит из следующих операций: 1) окислительный обжиг файнитейна, 2) восстановление окислов Ni, Cu, Co, Fe окисью углерода или водородом (водяной газ) при температуре около 900°С, 3) действие на восстановленный никель окисью углерода температуре 50 80°С. 94
ТЕХНОЛОГИЯ КОБАЛЬТА Полученный чистый никель отводится в отдельную камеру, где разлагается нагреванием до температуры 180 200°С с получением чистого порошкообразного никеля, а окись углерода возвращается в процесс. Примеси, сопровождающие никель, оказываются в твердом остатке. На одном из заводов в Англии и в ФРГ в 40 х годах было организовано производство порошков никеля карбонильным методом при повышенном давлении. Карбонильный процесс при высоком давлении состоит из следующих основных операций: 1. Обработки сырья, после его соответствующей подготовки, окисью углерода под высоким давлением, 2. Ректификации загрязненного железом карбонила никеля, 3. Термического разложения чистого карбонила с получением порошка никеля и оборотной окиси углерода. Исходный сырьем для карбонильного процесса может служить медно никелевый файнштейн, анодный скрап, обогащенный ферроникелем и, наконец, магнитная фракция, выделяемая при разделительной флотации файнштейна с высоким содержанием 95 платиновых металлов.
ТЕХНОЛОГИЯ КОБАЛЬТА Карбонильный никель высокой чистоты получает в последнее время широкое применение в связи с использованием метода порошковой металлургии для получения никелевый стержней, проволоки любого диаметра, труб, ленты и других изделий, а также сплавов специального назначения. Кроме того, использование карбонильного метода позволяет улучшить комплексное использование сырья с извлечением наряду с никелем, железа, кобальта, меди и благородных металлов. Недостатком процесса является токсичность окиси углерода и карбонила никеля. 16. Электрохимическое получение никеля и отделение никеля от меди, кобальта и железа (процесс Хибинетта) Наиболее широкое распространение в промышленности получил гидрометаллургический метод разделения никеля, меди и кобальта и выделение металлического никеля электролизом. 96
ТЕХНОЛОГИЯ КОБАЛЬТА Процесс состоит из следующих стадий: • окислительный обжиг файнштейна, • выщелачивание части меди отработанным электролитом, • восстановительная плавка закиси никеля на анодный металл, • электролиз никеля с растворимыми анодами. • Электролитный процесс позволяет получать не только товарный металлический никель, но и кобальт, медь и благородные металлы. После окислительного обжига файнштейна при температуре 800 о. С огарок подвергается выщелачиванию слабой серной кислотой (концентрация менее 100 г/литр), которая является оборотным электролитом. Изучение растворимости окислов меди и никеля в слабой серной кислоте показало, что окислы меди и никеля имеют различную растворимость в сернокислом растворе в зависимости от температуры прокаливания, при которой получены окислы, а также в зависимости от температуры раствора и концентрации в нем серной кислоты. 97
ТЕХНОЛОГИЯ КОБАЛЬТА При концентрации серной кислоты менее 100 г/л и при температуре раствора никеля 50°С закись никеля переходит в раствор в очень малой степени (менее 3%), если она получена прокаливанием какой нибудь соли или обжигом файнштейна при температуре выше 800°С. Окись меди, наоборот, полностью растворяется в сернокислом растворе независимо от температуры получения окиси меди. Однако при температурах обжига смесь окислов меди и никеля выше 600°С между закисью никеля и окисью меди образуется, по видимому, соединение иди твердый раствор состава 3 Ni. O∙Cu. O. Образование этого соединения идет тем быстрее, чем выше температура обжига и чем дольше производится обжиг. Вся медь, связанная с никелем в виде этого соединения, переходит в нерастворимую форму и остается в твердом остатке после выщелачивания, а медь, не прореагировавшая с никелем, может быть легко извлечена из огарка обработкой слабым раствором серной кислоты. 98
ТЕХНОЛОГИЯ КОБАЛЬТА Так как для полного удаления серы из файнштейна приходится поднимать температуру обжига до 800°С и выдерживать файнштейн в печи не менее трех часов, делается понятной зависимость между условиями обжига и составом получаемого огарка, идущего на дальнейшее выщелачивание оборотным электролитом. Основная идея процесса Хибинетта заключается в разделении меди и никеля обработкой обожженного медно никелевого файнштейна оборотным сернокислым раствором (электролитом). Обычно остающаяся в огарке после выщелачивания медь составляет 1/3 от содержания никеля (соотношение Ni: Cu = 3: 1). Выщелачивание производят в пачуках, имеющих свинцовую футеровку. Продолжительность выщелачивания 12 ч. При выщелачивании в пачуки добавляют небольшое количество цементной меди для цементации благородных металлов. Состав электролита, поступающего на выщелачивание: Cu – 20 г/л, H 2 SO 4 60 г/л (рисунок). 99
ТЕХНОЛОГИЯ КОБАЛЬТА Так как для полного удаления серы из файнштейна приходится поднимать температуру обжига до 800°С и выдерживать файнштейн в печи не менее трех часов, делается понятной зависимость между условиями обжига и составом получаемого огарка, идущего на дальнейшее выщелачивание оборотным электролитом. Основная идея процесса Хибинетта заключается в разделении меди и никеля обработкой обожженного медно никелевого файнштейна оборотным сернокислым раствором (электролитом). Обычно остающаяся в огарке после выщелачивания медь составляет 1/3 от содержания никеля (соотношение Ni: Cu = 3: 1). Выщелачивание производят в пачуках, имеющих свинцовую футеровку. Продолжительность выщелачивания 12 ч. При выщелачивании в пачуки добавляют небольшое количество цементной меди для цементации благородных металлов. Состав электролита, поступающего на выщелачивание: Cu – 20 г/л, H 2 SO 4 60 г/л (рисунок). Раствор после фильтрования на фильтр прессах имеет состав: Cu 60 г/л, H 2 SO 4 25 30 г/л. Из раствора электролизом с нерастворимыми анодами извлекается медь, а обогащенный кислотой раствор возвращается на выщелачивание. Остаток от 100 выщелачивания меди (кеки о фильтр npeсca), состоящий из закисей
ТЕХНОЛОГИЯ КОБАЛЬТА Раствор после фильтрования на фильтр прессах имеет состав: Cu 60 г/л, H 2 SO 4 25 30 г/л. Из раствора электролизом с нерастворимыми анодами извлекается медь, а обогащенный кислотой раствор возвращается на выщелачивание. Остаток от выщелачивания меди (кеки о фильтр npeсca), состоящий из закисей никеля и меди, сушится и переплавляется на металл восстановительной плавкой в электропечь, Металл отливается в аноды, имеющие состав: Fe – 0, 2 0, 3%, S ~ 1%, Co ~ 1%, Cu ~ 20%, остальное – никель. Электролиз никеля. Основной трудностью электролитического рафинирования никелевых анодов является порядок выделения никеля и его примесей при электролизе. 101
ТЕХНОЛОГИЯ КОБАЛЬТА Рисунок. Схема рафинирования медно никелевого файнштейна электрохимическим путем (процесс Хибинетта) 102
ТЕХНОЛОГИЯ КОБАЛЬТА В условиях обычного электролиза никелевых растворов в первую очередь выделится на катоде медь, затеи водород, железо, кобальт и в последнюю очередь никель. Отсюда совершенно очевидно, что если мы будем подвергать электролизу никелевые аноды в сульфитном кислом растворе (т. е. так же как эта операция производится для медных анодов), мы будем получать черновой никель того же состава, что и анодный сплав, так как никель будет выделиться на катоде в последнюю очередь. Для того чтобы получать чистый катодный никель, нужно проводить электролиз с диафрагмой, обеспечив постоянное присутствие внутри катодного ящика католита, в котором полностью отсутствовали бы ионы меди, железа, водорода и кобальта. Это достигается введением в каждый катодный ящик непрерывной струи очищенного электролита со скоростью, рассчитанной таким образом, чтобы скорость фильтрации католита через диафрагму была больше скорости перемещения ионов меди и железа от анода к катоду. Практически это достигается тем, что уровень католита поддерживается выше, чем уровень анолита на 30 50 мм. 103
ТЕХНОЛОГИЯ КОБАЛЬТА Помещая катод в диафрагменный ящик, разделяют весь электролит, находящийся в ванне, на две части: т. е. католит находится вокруг катода и анолит вокруг анода. Пространство вокруг анода загрязнено ионами меди, железа и кобальта. От ионов водорода освобождаются, работая с нейтральным электролитом, ионы меди, железа и кобальта удаляют счисткой электролита. Для этого загрязненный электролит выводится непрерывного из анодного пространства. Электролитные ванны делаются из железобетона и футеруются асфальтовой кислотоупорной мастикой на кислотоупорном цементе. Катодные диафрагмы представляют собой рамы из дерева (без металлических частей), обтянутые толстой материей, через которую фильтруется раствор. Шлам, в котором остаются благородные металлы (Au, Ag и платиноиды), собирается и направляется в шламовый цех на специальную переработку. Для очистки электролита от меди он предварительно нагревается до ~ 80°С и проходит серию осадительных чанов с механической агитацией. В них происходит цементация меди с помощью активного никелевого порошка. Последний получают восстановлением закиси никеля водяным газом 104
ТЕХНОЛОГИЯ КОБАЛЬТА H 2 O + C → H 2 + CO (температура процесса 1000 о. С) После осаждения меди твердый остаток, содержащий избыток никеля и цементную медь, отделяется фильтрованием от электролита и электролит поступает в чаны для осаждения железа и кобальта. Осаждение железа и кобальта осуществляется гидратом окиси никеля в две стадии. Сперва осаждается железо добавлением 1, 3 эквивалента гидрата окиси никеля, что составляет 30% против теоретического расхода по реакции: Ni(OH)3 + Fe. SO 4 → Fe(OH)3 + Ni. SO 4 Осаждение железа ведется при температуре 50 60° и p. H от 4 до 5. После фильтрования осадка гидрата окиси железа с избытком гидрата окиси никеля производят осаждение остатков железа и кобальта свежеприготовленным активным гидратом окиси никеля в количестве 4 5 эквивалентов в течение 3 ч при интенсивной агитации пульпы воздухом. Осаждение кобальта происходит по реакции: Co. SO 4 + Fe. SO 4 → Co(OH)3 + Ni. SO 4 105
ТЕХНОЛОГИЯ КОБАЛЬТА В осадке (смесь избыточной Ni(OH)3 с осадком Co(OH)3 соотношение Co: Ni равно примерно 1: 5. Такой продукт направляют на извлечение кобальта. Гидрат окиси никеля получают действием гипохлорита натрия и щелочи на гидрат закиси никеля Ni(OH)2 или раствор Ni. SO 4. После осаждения железа и кобальта электролит пропускается через фильтр –пресс для отделения твердых осадков, затем охлаждается до 50 55°С и поступает в виде готового католита в катодное пространство. Катодный никель переплавляется в электропечах или нарезается на пластины. Готовый продукт содержит Ni – 99, 6%, Cu < 0, 1%, S – 0, 01%, Fe – 0, 2 0, 3%. 17. Перевод кобальта в раствор и переработка растворов Ранее были рассмотрены методы механического и пирометаллургического обогащения комплексных кобальтсодержащих руд, в частности содержащих никель, кобальт, медь. В результате этих способов обогащения кобальт концентрируется в полупродуктах основного производства (конверторных шлаках, штейнах, шпейзе, кеках после очистки никелевого электролита и др. ). 106
ТЕХНОЛОГИЯ КОБАЛЬТА Дальнейшая переработка этих продуктов и получение чистых солей кобальта осуществляется гидрометаллургическим путем. Близость физико химических свойств кобальта и сопутствующих ему переходных металлов (Mn, Fe, Ni, Cu) затрудняет их разделение и получение чистых соединений кобальта. Ниже будут изложены методы перевода кобальта в раствор, очистки растворов от сопутствующих примесей, а также методы получения соединений кобальта. Для краткости ограничимся описанием переработки мышьяковисто сульфидных сплавов как наиболее сложных многокомпо нентных систем, содержащих наибольшее количество примесей. 17. 1. Перевод кобальта в раствор и переработка растворов Шпейза, полученная из концентратов Дашкесанских руд, имеет следующий состав в %: Co 20 24 Ni нет Cu 3, 5 4, 5 Fe 34 40 As 12 S 18 107
ТЕХНОЛОГИЯ КОБАЛЬТА Растворение шпейзы кислотами, в том числе и концентрированными, происходит очень медленно и неполно, кроме того, сопровождается выделением значительного количества весьма ядовитых мышьяковистого водорода и сероводорода, поэтому шпейза предварительно подвергается окислительному обжигу для удаления мышьяка и серы и перевода арсенидов и сульфидов в окислы. Перед обжигом шпейза подвергается крупному, а вслед за этим тонкому измельчению, что легко достигается благодаря ее хрупкости. Обжиг проводится обычно в многоподовых или вращающихся печах. В начальной стадии обжига при температуре около 400°С происходит саморазогрев шихты за счет экзотермических реакций окисления серы и мышьяка, как это имеет место при обжиге файнштейна, что может привести к спеканию и оплавлению шихты. В этот период обжига внешний обогрев шихты прекращается. По окончании первой стадии обжига температуру поднимают до 850 900°С и поддерживают при подаче воздуха до удаления летучих окислов серы и мышьяка. 108
ТЕХНОЛОГИЯ КОБАЛЬТА Нами был изучен процесс двухстадийного обжига в течение 2 ч двух образцов шпейзы при 600 о и 850 900 о. С. Состав шпейзы (%) 1 2 Co As S Fe 24, 33 25, 23 20, 43 19, 91 18, 07 18, 30 34, 33 29, 38 Результаты обжига показали, что при температуре 600 о. С удаляется только 10% мышьяка в первом образце и 16, 3% во втором, тогда как сера удаляется в первом случае на 68%, а во втором на 74%. После обжига при 850 900 о. С удаление мышьяка составляет в первом образце 32%, во втором – 34%. Сера при этой температуре удаляется на 94 99% (оставшаяся сера сульфатная). Помимо того, что окислительный обжиг позволяет удалять и использовать около 1/3 мышьяка в виде трехокиси (при условии улавливания), он (обжиг) переводит кобальт, никель, медь и железо в окислы, что делает безопасным дальнейшее растворение обожженной шпейзы в кислотах, так как оно не сопровождается выделением ядовитого мышьяковистого водорода. 109
ТЕХНОЛОГИЯ КОБАЛЬТА Мышьяк, оставшийся в огарке после окислительного обжига, содержится преимущественно в виде нелетучих арсенатов тяжелых металлов – Me. O∙As 2 O 5. Чередование окислительных и восстановительных в присутствии углерода обжигов может понизить содержание мышьяка в огарке до 4 5%, однако и этот процесс не обеспечивает полного его удаления. Для более полного удаления мышьяка мы изучали процесс обжига огарка с содой и последующее выщелачивание водой полученного арсената и арсенита натрия. Обжиг с содой проводился при температуре 700 750 о. С. Исходным материалом служила как необожженная шпейза, так и предварительно подвергнутая окислительному обжигу для удаления части (до 40%) мышьяка. Количество соды в шихте менялось от 100 до 200% от количества, необходимого по реакции для образования арсената и сульфата натрия Na 3 As. О 4 и Na 2 SO 4. Из сопоставления полученных данных можно заключить, что при обжиге с содой при температуре 700 о. С удаление мышьяка из шпейзы при последующем выщелачивании водой происходит весьма полно (свыше 90%). 110
ТЕХНОЛОГИЯ КОБАЛЬТА Однако, при обжиге неокисленной шпейзы с содой кроме арсената натрия образуется также и сульфат натрия, который переходит в раствор вместе с мышьяком. Их разделение кристаллизацией из раствора затруднительно, а осаждение арсената кальция известью приводит к загрязнению продукта гипсом. Кроме того, расход соды при обжиге окисленной шпейзы почти в 2 раза меньше, чем при обжиге не окисленной благодаря предварительному серы. Лучше подвергать обжигу с содой предварительно окисленную шпейзу после удаления практически всей общей части мышьяка. Из раствора после выщелачивания водой арсената натрия может быть выделен кристаллизацией с помощью извести арсенат кальция, широко применяемый для борьбы с вредителями сельского хозяйства. Образование мышьяковокислого кальция протекает по реакции: 2 Na 3 As. O 4 + 4 Ca(OH)2 = Ca 3(As. O 4)2∙Ca(OH)2 + 6 Na. OH Обжиг шпейзы, как и кобальто мышьяковистых концентратов, сопро вождается выделением трехокиси мышьяка или "белого мышьяка" в виде паров, которая при охлаждении осаждается в твердом состоянии. 111
ТЕХНОЛОГИЯ КОБАЛЬТА Образование трехокиси мышьяка при обжиге идет по уравнению: 2 Fe. As. S + 5 O 2 = As 2 O 3 + Fe 2 O 3 + 2 SO 2 Часть трехокиси, как было сказано выше, окисляется до пятиокиси, которая взаимодействует с окислами тяжелых металлов и переходит в огарок. Газы, выходящие из печи, увлекают вместе с парами трехокиси мышьяка значительное количество пыли. Поэтому горячие газы предварительно пропускают через электрофильтр, циклон или талевую камеру. Освобожденные от механически захваченной пыли печные газы, имеющие температуру около 450°С, поступают в систему улавливания As 2 O 3, состоящую обычно из камер кристаллизаторов. Выходящие из последней камеры газы с температурой 80 90°С поступают в электрофильтр, где окончательно очищаются от остатков пылевидной трехокиси мышьяка, после чего выбрасываются вентилятором в атмосферу или поглощаются в специальной колонке. 17. 2. Разложение обожженной шпейзы с целью перевода кобальта в раствор Дальнейшая переработка обожженных шпейзы или штейна и полное отделение кобальта от сопутствующих ему примесей, особенно от никеля, не могут быть проведены 112 пирометаллургическими методами.
ТЕХНОЛОГИЯ КОБАЛЬТА Эти операции осуществляются после перевода кобальта в раствор. Перевод кобальта в раствор может быть осуществлен • выщелачиванием обожженных шпейзы или штейна растворами кислот соляной или серной; • сульфатизирующим обжигом с последующим выщелачиванием; • автоклавным выщелачиванием. Выбор того или другого растворителя определяется составом шпейзы и схемой дальнейшей очистки растворов от примесей. Так, например, соляная кислота растворяет все компоненты обожженной шпейзы за исключением серебра, которое в большей своей части остается в осадке в виде Ag. Cl. Свинец переходит в солянокислый раствор в виде Pb. Cl 2. При разведении раствора часть Pb. Cl 2 выпадает в осадок, частью остается в растворе, сопутствуя кобальту в дальнейших операциях. При растворении в серной кислоте, наоборот, свинец остается в осадке в виде Pb. SO 4, а серебро переходит в раствор в виде Ag 2 SO 4. Солянокислые растворы содержат железо в виде трехвалентной соли вследствие окисления Fe(II) за счет образующегося HOCl по реакции: 113 Co 3 O 4 + 8 HCl = 3 Co. Cl 2 + 4 H 2 O + Cl 2
ТЕХНОЛОГИЯ КОБАЛЬТА В результате реакции гидролиза хлора имеет место следующая реакция (Яковкин): Cl 2 + H 2 O = HOCl + HCl Образующийся HOCl окисляет Fe (II) → Fe (III). Сернокислые растворы, в отличие от солянокислых, содержат железо преимущественно в виде двухвалентного, что требует применения окислителя (гипохлорита) для последующего выделения железе из растворов. Наконец, солянокислые растворы позволяют применять для очистки соединения кальция (Ca. CO 3 или Ca. O), тогда как сернокислые растворы требуют для этой цели использования более дорогих соединений натрия (Na. OH или Na 2 CO 3), так как применение солей кальция для очистки сернокислых растворов приводит к загрязнению осадка гипсом (Ca. SO 4) и увеличивает его объем. Изучение процесса разложения обожженной шпейзы минеральными кислотами на образцах шпейзы, выплавленной из Дашкесанских концентратов, позволило сделать следующие выводы: 1) выщелачивание обожженной шпейзы соляной кислотой позволяет перевести в раствор практически весь кобальт, 114 содержащийся в шпейзе.
ТЕХНОЛОГИЯ КОБАЛЬТА Наиболее полное извлечение кобальта (до 98%) достигается применении для выщелачивания 20 25% HCl при нагревании до 80°С и тв: ж = 1: 5; 2) переход железа в раствор при выщелачивании соляной кислотой обожженной шпейзы происходит в форме Fe(II) → Fe. Cl 3; все элементы, содержащиеся в шпейзе за исключением серебра, переходят в раствор (при этом не происходит выделения ядовитого мышьяковистого водорода – As. H 3); 3) состав раствора после выщелачивания обожженной шпейзы 20 процентной соляной кислотой при отношении тв: ж = 1: 5 следующий (в г/л): Co – 35, 8; Fe – 70, 0; Cu – 7, 3; As 2 O 3 – 7, 2; 4) разложение окисленной шпейзы серной кислотой происходит менее полно, чем соляной. При употреблении 30 процентной серной кислоты и при отношении тв: ж до 1: 10 извлечение кобальта в раствор составляет ~ 90%, Железо переходит в сернокислый раствор преимущественно в виде двухвалентного и менее полно, чем при выщелачивании соляной кислотой. 115
ТЕХНОЛОГИЯ КОБАЛЬТА Один из методов разложения обожженной шпейзы, описанный в литературе, состоит в действии на шпейзу концентрированной серной кислоты. В нагретую до 70°С концентрированную серную кислоту (плотность 1, 84) при перемешивании вносится размолотая обожженная шпейза. Происходит выделение большого количества тепла. Шихта быстро подсыхает в сыпучую смесь сульфатов, которые далее выщелачиваются водой. Проверка этого метода на упомянутых выше объектах доказала, что при расходе киолоты 2 3 т на 1 т обожженной шпейзы, извлечение кобальта составляет ~ 85%. Железо переходит в раствор в количестве 90% от исходного. 116
5f11f6861e781530045b87f0b62505cb.ppt