789b7f44ac2726aa9fe7bac74b27b6b1.ppt
- Количество слайдов: 108
1 Управленческая экономика Тема 6. Контрактные отношения с позиций современной экономической теории.
2 План лекции. • 1. Юридический и экономический подходы к понятию «контракт» . Неполнота контракта и оппортунистическое поведение. • 2. Неблагоприятный отбор и способы его предотвращения. • 3. Моральный риск в модели «принципал-агент» • 4. Способы предотвращения морального риска.
3 1. Юридический и экономический подходы к понятию «контракт» . Неполнота контракта и оппортунистическое поведение.
4 1. 1. Юридический и экономический подходы к понятию «контракт» . • Понятие «контракт» занимает центральное место в институциональной экономической теории. • Контракт в юридическом смысле – это соглашение, договор, устанавливающий гражданские права и обязанности сторон и оговаривающий сроки действия соглашения. • Контракт в экономической теории рассматривается не только как чисто рыночные договоры, но и как «отношение» , которое стороны стремятся поддерживать. Договоренности могут быть неявными, не выраженными словами и не зафиксированными в документе. Это могут быть отношения между постоянным клиентом и хозяином магазина, врачом и пациентом.
5 1. 1. Юридический и экономический подходы к понятию «контракт» . • Институциональная экономическая теория интересуется в первую очередь вопросом, почему в реальном мире, где обмен связан с трансакционными издержками, существуют разнообразные контрактные формы, и пытается объяснить многообразие контрактных форм и видов деловой практики стремлением экономических агентов экономить трансакционные издержки.
6 1. 2. Неполнота контракта и оппортунистическое поведение. • Если бы стороны могли заключить полный контракт, который четко определял бы, что должна делать каждая сторона при любых обстоятельствах, и распределял выгоды при любых случайностях, а также предусматривал санкции в случае неисполнения обязательств одной из сторон, то никаких проблем с реализацией сделки и мотивацией ее участников не возникало бы.
7 Вопросы. • Что, на Ваш взгляд, должно быть предусмотрено в полном контракте между РУДН и студентом, обучающимся на коммерческой основе? • Какие санкции могут быть предусмотрены в случае возникновения ухудшающих или улучшающих положение студента ситуаций? • На какую сторону должен быть возложен риск пожара или стихийного бедствия?
8 Что мешает заключению полного контракта? 1) Ограниченность предвидения человека. Нельзя предусмотреть все обстоятельства. 2) Издержки осуществления расчетов и переговоров при заключении договора. 3) Неточность и сложность языка, которым написан договор. 4) Определенная деятельность или информация, оказывающая существенное влияние на выгоду, которую получают стороны, может оказаться не наблюдаемой третьей стороной и не поддающейся проверке в суде.
9 • Указанные обстоятельства можно определить одним понятием – «ограниченная рациональность» (Саймон, 1993). Разум – это ограниченный ресурс, его надо экономить. Рациональность человека ограничена потому, что он не может знать все альтернативы, не способен просчитать все последствия своего решения. Экономические агенты формируют некий «уровень притязаний» в отношении альтернативы, которую хотят найти, находят ее и прекращают поиск. При этом уровни притязаний являются подвижными: они растут в благоприятной внешней среде и падают в неблагоприятной.
10 1. 2. Неполнота контракта и оппортунистическое поведение. • Одна из сторон контракта может располагать важной информацией до переговоров о заключении контракта, или после его заключения. • Асимметрия информации означает, что покупателю и продавцу известно разное количество информации, имеющей отношение к сделке. • Оппортунистическое поведение можно определить как поведение индивида, который старается получить одностороннюю выгоду за счет партнера, уклоняясь от соблюдения условий контракта [Уильямсон, 1996].
11 Типы оппортунистического поведения, которые соответствуют разным видам асимметричной информации: 1) покупателю неизвестны качественные характеристики блага, имеет место асимметрия информации, носящая название «скрытые характеристики» , которая может привести к неблагоприятному отбору; 2) скрытые действия/скрытая информация, которые приводят к моральному риску той стороны, которая обладает информацией; 3) скрытые намерения партнера по сделке таят опасность вымогательства.
12 Пример. • Успешный франчайзер, работающий в сфере быстрого питания, владеет торговой маркой, которая предлагает стабильное качество еды, хорошее и быстрое обслуживание и чистоту. Поддержание ценности торговой марки требует от франчайзи расходов на соблюдение этих стандартов качества. Если клиенты посещают рестораны разных франчайзи, то у отдельного франчайзера может появиться стимул к экономии затрат на поддержание этих стандартов качества.
13 • Недобросовестный франчайзи в течение некоторого времени сможет привлекать клиентов, которые ожидают определенного качества еды и обслуживания и готовы платить за это. Вся выгода от экономии затрат на поддержание стандартов качества достанется этому франчайзи, а потери, которые проявятся в сокращении числа клиентов, посещающих рестораны этой торговой марки, он разделит с франчайзером, другими франчайзи и потребителями.
14 • Угроза оппортунизма повышает трансакционные издержки, которые несут обе стороны. Франчайзер, предполагающий возможность оппортунистического поведения франчайзи, будет более тщательно отбирать контрагента среди потенциальных франчайзи, сделает контракт с франчайзи более детализированным и будет расходовать средства на организацию контроля своих франчайзи. Со своей стороны недобросовестный франчайзи будет затрачивать ресурсы на то, чтобы скрыть обман, эти средства будут расходоваться непроизводительно. • Сокращение возможностей для оппортунистического поведения позволило бы направлять их на производительные цели.
15 1. 2. Неполнота контракта и оппортунистическое поведение. • Оппортунистическое поведение следует отличать от нарушения договора. Оппортунизмом может быть и поведение, которое явных условий договора не нарушает. • Необходимым условием для оппортунистического поведения является перераспределение богатства. При этом жертва должна иметь законное право на утерянную часть богатства.
16 2. Неблагоприятный отбор и способы его предотвращения.
17 2. 1. Неблагоприятный отбор Асимметрия информации приводит к неблагоприятному отбору: • Потеря ценных сотрудников • Потеря клиентов, приносящих наибольшую прибыль • Не работает механизм спроса и предложения
18 2. 1. Неблагоприятный отбор. Хороший работник N Плохой работник Принять A P Отвергнуть Контракт со средневзвешенной заработной платой Принять A Отвергнуть
19 2. 1. Неблагоприятный отбор: рынок «лимонов» • Закон Грешэма: “плохие деньги вытесняют из обращения хорошие”. • В современном виде закон Грешэма был переформулирован и развит Дж. Акерлофом в модели рынка подержанных автомобилей. В рамках теории информационной асимметрии этот закон звучит так: “Низкокачественные автомобили вытесняют с рынка подержанных машин автомобили более высокого качества”. • Рассмотрим основные положения модели Дж. Акерлофа.
20 • Допустим, на рынке подержанных автомобилей присутствуют две категории: высоко и низкокачественные, в американской терминологии – соответственно “сливы” и “лимоны”. Категория Доля Цена спроса Цена предложения “Сливы” ⅓ 3000 2500 “Лимоны” ⅔ 2000 1000
21 • Если бы и у продавцов, и у покупателей была возможность детально познакомиться с автомобилем, то, при предположении об абсолютной эластичности спроса и неэластичности предложения, “сливы” продавались бы по цене в 3000 денежных единиц, а “лимоны” – по 2000.
22 • Если бы ни покупатели, ни продавцы не знали реального состояния автомобиля, то, при предположении нейтральности к риску, поскольку вероятности встретить на рынке хорошие и плохие автомобили известны всем, продавцы были бы готовы продать машину за , а покупатели купить за • Предполагая неэластичное предложение автомобилей и абсолютно эластичный спрос, можно сделать вывод, что равновесная цена на рынке установилась бы на уровне 2333.
23 Рассмотрим теперь ситуацию асимметрии информации, когда продавцы знают о состоянии автомобиля, а покупатели – нет. Предположим, что автомобили предлагаются к продаже по какой либо цене (PA), превышающей 1000. Тогда все “лимоны” будут выставлены на продажу. Но только при цене выше 2500 на рынке появятся “сливы”. При цене покупатели будут считать автомобиль “лимоном”: ведь почему он стоит меньше, чем нормальная “слива”? Поэтому покупатели будут оценивать его в 2000. При цене выше 2500 автомобиль с вероятностью ⅔ может оказаться “лимоном” и лишь с вероятностью ⅓ – “сливой”, поэтому покупатели будут готовы заплатить за него 2333.
24 • Итак, при цене, большей 2000, на рынке будет отсутствовать спрос. (P спроса = 2333, а P предложения = 2500). • Спрос появится только тогда, когда цена опустится ниже 2000, поскольку покупатели будут полагать, что приобретают “лимон”. Таким образом, “сливы” вообще уйдут с рынка – на нем останутся только “лимоны”, которые будут продаваться по цене 2000.
25 • Заметим, что, если бы изначально на рынке подержанных автомобилей пропорция между предлагаемыми “сливами” и “лимонами” была обратной – два к одному, то итог не был бы столь печальным. Покупатели бы готовы платить за машину 2666, чего было бы достаточно продавцам “слив”. Поэтому на рынке установилась бы данная цена, по которой продавались бы и “сливы”, и “лимоны”.
26 • Модель рынка “лимонов” Дж. Акерлофа – это классическая иллюстрация механизма “неблагоприятного отбора”. Неблагоприятный отбор представляет собой разновидность доконтрактного оппортунистического поведения. Доконтрактный оппортунизм – это выделение в качестве потенциальных контрагентов наименее предпочтительных, с точки зрения данного конкретного потребителя или производителя, хозяйствующих субъектов.
27 Другие примеры неблагоприятного отбора из хозяйственной практики: • нечестный стиль поведения в бизнесе, который имеет следствием ухудшение деловой этики; • особенности организации кредитных рынков в развивающихся станах, в частности, деятельность “управляющих агентств” в Индии, обеспечивающих репутацию фирмы, причем последняя должна согласиться на пониженную норму прибыли либо уйти с рынка; • система медицинского страхования, когда компании стараются не страховать людей пенсионного возраста, то есть предлагают лишь худший, с точки зрения потребителя данного рода услуг, вариант страховки.
28 Институциональными механизмами, противодействующими неблагоприятному отбору, могут служить: • гарантии со стороны продавцов на выпускаемую продукцию; • фирменные знаки (товарные марки); • лицензирование производителей, в том числе гражданскими институтами, в частности, сертификация качества (например, наличие сертификатов “Ростест”, “ 100 лучших товаров России”); выдача дипломов выпускникам вузов и т. д. Данные механизмы играют роль рыночных сигналов, теория которых была развита М. Спенсем.
29 2. 2. Способы предотвращения неблагоприятного отбора. • Для решения проблемы ухудшающего отбора необходима сегментация рынка. • Возможно 2 способа: • Подача сигналов (первый ход информированной стороны) • Скрининг или просеивание (первый ход неинформированной стороны)
30 2. 2. 1 Способы предотвращения неблагоприятного отбора: сигналы • Сигнал – это наблюдаемая характеристика индивида или блага, которая может быть изменена • (в этом смысле образование является сигналом, а возраст – нет). • В нашем примере с рынком подержанных автомобилей сигналом служит гарантия, которую предоставляет продавец «слив» . Продавец «лимонов» не может предоставить такую гарантию, т. к. ему это не выгодно.
31 2. 2. 1 Сигналы СИГНАЛЫ Могут подавать только продавцы товаров и услуг высокого качества Отсутствие сигнала – точное свидетельство низкого качества товаров и услуг
32 СИГНАЛЫ: q Гарантии качества продукции q Гарантии возврата денег q Выплата дивидендов корпорациями q Образование q Бессодержательная реклама «опытных» товаров (сигнал о том, что фирмой были затрачены значительные средства)
33 2. 2. 1. Сигналы Хороший работник A Сигнал Р Низкая зарплата Высокая зарплата N Плохой работник A Р Низкая зарплата Высокая зарплата
34 2. 2. 1. Сигналы: модель Спенса • 2 типа работников: они обладают высокой или низкой производительностью • Высокопроизводительные работники производят продукции на 50 долл. в час • Низкопроизводительные работники производят продукции на 20 долл. в час • Доля высокопроизводительных работников 30% • Работодатель при найме не может распознать качество работника, поэтому он будет платить среднюю заработную плату: • Средняя заработная плата 50*0, 3 + 20*0, 7 = 29 • Высокопроизводительные работники уйдут в другую фирму
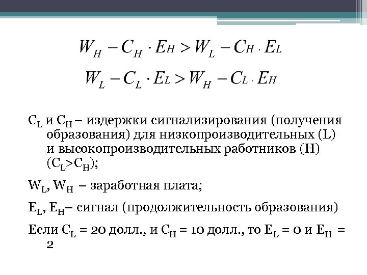
35 Решение проблемы: высокопроизводительный работник должен подать сигнал – получить диплом об образовании 2 условия: Уровень образования должен быть достаточно высоким, чтобы «плохие» работники не могли его получить, иначе диплом не может служить сигналом «хорошие» работники не откажутся от получения образования, и неспособность его получить должна четко сигнализировать о том, что это «плохой» работник. Для выполнения этих условий необходимо, чтобы получение диплома требовало меньше издержек от высокопроизводительных работников, чем от низкопроизводительных:
CL и CH – издержки сигнализирования (получения образования) для низкопроизводительных (L) и высокопроизводительных работников (H) (CL>CH); WL, WH – заработная плата; EL, EH– сигнал (продолжительность образования) Если CL = 20 долл. , и CH = 10 долл. , то ЕL = 0 и ЕH = 2 36
37 2. 2. 1. Сигналы • Проблема: высокое образование не всегда означает высокую производительность • Возможно объединяющее равновесие: нет сигнала – точно низкая производительность, есть сигнал – возможно высокая производительность • Решение проблем Обеспечение достоверности сигнала Дополнительное тестирование Испытательный срок
38 2. 2. 1 Сигналы В соответствии с интуитивным критерием Хо Крепса работодатели понимают, что подавать сигнал выгодно только высокопроизводительным работникам Если работодатель считает, что подача сигнала 100% свидетельствует о высокой производительности, а отсутствие сигнала – о низкой – установится разделяющее равновесие
39 2. 2. 2 Способы предотвращения неблагоприятного отбора: просеивание Прямая зависимость между стажем работника и заработной платой Возможные объяснения: больший опыт, большая квалификация, большая ответственность. Уход работника связана с потерями для фирмы, особенно если в него были вложены средства на подготовку. Фильтрация для уменьшения текучести кадров: работникам предлагается контракт из меню контрактов, который предполагает постепенный рост заработной платы. Эта схема привлекательная для работников, собирающихся дольше работать в фирме
40 2. 2. 2. Просеивание A 1 А 2 N Принять Отвергнуть P А 3 Меню контрактов A 2 A 3
41 2. 2. 2 Просеивание Оплата по результату и просвечивание Наиболее продуктивные работники имеют лучшую возможность трудоустроиться в другую фирму При фиксированной заработной плате (зеленая линия) высокопроизводительным работникам не выгодно работать в фирме Оплату по результатам (красная линия) из меню контрактов выберут наиболее производительные работники
42 Просеивание Зарплата Стаж Т 1 Т 2
51 3. Моральный риск в модели «принципал-агент»
52 • У вас сломался телевизор, и вы обращаетесь в ремонтную мас терскую. Мастер сообщает вам, что вышла из строя небольшая, но дорогостоящая деталь, и предлагает заменить ее. Вы должны принять решение, основываясь на той информации, которую предоставил вам мастер. Вы не разбираетесь в телевизорах, и вам приходится поверить мастеру и согласиться на замену дорогостоящей детали. Вы можете столкнуться здесь с проблемой морального риска.
53 3. 1. Моральный риск • Если лицо, обладающее необходимой для принятия решения информацией, имеет интересы, отличающиеся от интересов лица, принимающего решение, то это лицо может попытаться использовать информационное преимущество для того, чтобы повлиять на принятие выгодного для себя решения. Оно будет заинтересовано в том, чтобы не представлять полную и точную информацию, имеющую существенное значение для принятия решения. • В этом примере мы имеем дело со скрытой информацией.
54 • Моральный риск — это действия экономических агентов по максимизации их собственной полезности в ущерб другим в ситуациях, когда они не ощущают полностью последствий (или не пользуются полными выгодами) своих действий вследствие неопределенности и неполноты контрактов, которые препятствуют возложению всего ущерба (или получению всех выгод) на соответствующего агента.
55 Ситуации, в которых возникает моральный риск, характеризуются сочетанием следующих условий: • интересы исполнителя и заказчика не совпадают, исполнитель преследует собственные интересы в ущерб интересам заказчика; • исполнители застрахованы от неблагоприятных последствий своих действий; • заказчик не в состоянии осуществлять полный контроль и совершенное принуждение.
56 3. 1. Моральный риск • Моральный риск встречается повсеместно. Он возникает всегда при заключении трудового соглашения. Это проблема отлынивания. • Фредерик Тейлор: «С трудом можно найти опытного работника, который бы не посвящал значительное количество времени изучению вопроса о том, насколько медленно он может работать, чтобы у работодателя все же оставалось впечатление, что он работает в приемлемом темпе» . [Мильгром, Робертс, 1999, т. 1, с. 264]
57 Условия возникновения проблемы отлынивания 3. 1. 1. Отлынивание Наличие потенциальных расхождений интересов между людьми Наличие возможности для взаимовыгодного обмена или иной формы сотрудничества Затрудненность проверки соблюдения условий соглашения и обеспечения выполнения этих условий
58 3. 1. 1. Отлынивание ФОРМЫ ПРОЯВЛЕНИЯ: q Менеджеры и акционеры q Работодатели и наемные работники q Заемщики и кредиторы q Продавцы и покупатели (услуг)
59 3. 1. 2 Модель «принципал-агент» • Частным случаем морального риска является проблема, которая носит название проблема принципала агента (заказчика исполнителя), или проблема агентских отношений. • Идея, которая стоит за этими понятиями, очень проста. Агент действует по поручению принципала, но принципалу трудно проконтролировать действия своего агента. То, что принципал может наблюдать, — это в основном результаты. Если принципал — это владелец фирмы, то управляющий — это агент, а результатом будет прибыль в конце года.
60 • Если бы не возникало никаких внешних обстоятельств, которые могли бы повлиять на результаты, то принципал мог бы оценить результаты работы фирмы и сделать выводы о поведении агента (об уровне его усилий). • Однако если внешние обстоятельства могли повлиять на результаты, в этом случае у агента могут быть серьезные аргументы в свое оправдание. Он объяснит плохие результаты неблагоприятными внешними условиями, и принципал не сможет точно определить, что явилось причиной плохих результатов. • Любой контракт с агентом будет неполным.
61 Проблема здесь возникает из-за асимметрии информации, которая складывается при наличии двух условий: • деятельность агента не поддается непосредственному наблюдению принципала; • о деятельности агента невозможно судить по ее конечным результатам. Принципал может оказаться перед угрозой серьезных потерь. Благополучие его зависит от действий агента.
62 Издержки в агентских отношениях складываются из следующих компонентов: • издержек контроля со стороны принципала; • издержек исполнителя, связанных с добровольным принятием более жестких условий, например издержек по внесению залога; • остаточных потерь, т. е. потерь принципала от решений агента, отклоняющихся отрешений, которые принял бы сам принципал, если бы обладал информацией и способностями агента.
63 4. Способы предотвращения морального риска
64 Снижение вероятности отлынивания: • Стратегия «сделай сам» • Мониторинг • Стимулирующие контракты • Залоги • Конкурентные источники информации
65 4. 1. Мониторинг (контроль за действиями агента) • 1) Ужесточение надзора за деятельностью агента путем увеличения количества ресурсов, расходуемых на эти цели (фиксирование времени прихода ухода, видеокамеры и др. ). Как правило дорого! • 2) Поиск дополнительных источников информации об агенте, его опыте, честности, прилежании (создание конкуренции между агентами, чтобы они раскрывали информацию о себе и конкуренте).
66 4. 1. Мониторинг • 3) Контроль посредством рыночного механизма (имеет особо важное значение при заключении кредитных соглашений). • Рассмотрим на примере проявление морального риска в результате ослабления контроля на кредитном рынке.
67 Кризис ссудно-сберегательных ассоциаций в Америке [Мильгром, Робертс, 1999, т. 1. , с. 252260] • Ссудно сберегательные ассоциации – это финансовые институты, которые находятся в собственности их членов (вкладчиков). Привлекают депозиты населения, инвестируют их, предоставляя займы. Депозиты вкладчиков были застрахованы в федеральном агентстве. Если по каким то причинам ассоциация не могла выплатить деньги вкладчикам, то это делала Федеральная страховая корпорация.
68 • Сначала ассоциации предоставляли займы под залог недвижимости, но в 1980 х годах они стали осуществлять более рискованные инвестиции, в том числе в высокодоходные и высокорискованные корпоративные облигации, и предоставлять кредиты по коммерческим сделкам с недвижимостью. • На рынке недвижимости в некоторых частях страны произошел крах и кредиты не были возвращены, некоторые корпорации объявили о своей неплатежеспособности, и снова вложенные деньги не вернулись. В результате около 500 ассоциаций оказались банкротами.
69 • Средств Федеральной страховой корпорации оказалось недостаточно, и расплачиваться пришлось американским налогоплательщикам. • Причиной банкротства ссудно сберегательных ассоциаций стал моральный риск. Депозиты были застрахованы, ассоциации работали с привлеченным капиталом, и это поощряло стремление ассоциаций к рискованным вложениям, ведь они не несли ответственности за неудачные инвестиции, однако, рискованные инвестиции приносили большую прибыль, если оказывались удачными. • Проиллюстрируем эту ситуацию расчетными примерами:
70 Предположим, вы работаете с собственным капиталом =100 долл. и у вас есть два проекта: надежный и рискованный. Какой проект вы выберете? • Вариант 1, надежные инвестиции. Вы осуществляете инвестиции в размере 100 долл. и получаете прибыль 10% с вероятностью р1 = 0, 5 и нулевую прибыль с вероятностью (1 —р) = 0, 5. • Вариант 2, рискованные инвестиции. С вероятностью p 1= 0, 5 вы получаете 125 долл. и с вероятностью (1—р) = 0, 5 несете убытки и получаете лишь 65 долл.
71 Ответ • Вариант 1, надежные инвестиции. Ваша ожидаемая прибыль составляет (0, 5 • 110 + 0, 5 • 100) 100 = 5 долл. • Вариант 2, рискованные инвестиции. Ваша ожидаемая прибыль составит (125 • 0, 5 + 65 • 0, 5) — 100 = — 5 долл. • Очевидно, если вы работаете с собственным капиталом, то выбираете надежный вариант капиталовложений.
72 Предположим далее, что вы работаете с заемным капиталом и у вас есть два варианта инвестиций. Вы вкладываете 3 долл. , а вкладчики — 97 долл. Предположим, что процент равен нулю. Какой вариант капиталовложений вы выберете в этом случае? • Вариант 1, надежные инвестиции. Вы получаете 10% прибыли с вероятностью р1 = 0, 5, а если дела идут не очень удачно, то с вероятностью (1 - р) = 0, 5 вы получаете нулевую прибыль. • Вариант 2, рискованные инвестиции. С вероятностью р1 = 0, 5 дела идут хорошо и приносят 25 долл. прибыли. С вероятностью (1 —р) = 0, 5 дела идут плохо, и вы можете вернуть только 65 долл.
73 Ответ • Вариант 1, надежные инвестиции. Вкладчикам вы возвращаете 97 долл. , а себе оставляете 13 долл. в случае, если дела идут хорошо, и 3 долл. , если дела пошли неудачно и вы не получили прибыли. Таким образом, ваша ожидаемая прибыль составит (13 • 0, 5 + 3 • 0, 5) 3 = 5 долл. • Вариант 2, рискованные инвестиции. В этом случае вы возвращаете вкладчикам 97 долл. и у вас остается 28 долл. Если дела идут плохо, вы не получаете ничего, а вкладчики получают только 65 долл. , их убытки при этом составляют 32 долл. Итак, в случае рискованных инвестиций ваша ожидаемая прибыль составит (28 • 0, 5 + 0 • 0, 5) 3 = 11 долл.
74 Какой из вариантов вы выберете, работая с заемным капиталом? • Конечно, рискованный, поскольку вы теряете лишь 3 долл. , а основная доля потерь ложится на вкладчиков. Это означает, что вы застрахованы от последствий принятых вами решений, и если контроль вкладчиков за вами ослаблен, то ваш выбор склонится в пользу рискованного проекта.
75 4. 2. Стимулирующие контракты КОНТРАКТ Совокупность правил Система стимулов Множество механизмов принуждения
76 4. 2. Стимулирующие контракты Стимулирование – установление вознаграждения исполнителя в зависимости от параметра, значимого для поручителя • Выручки • Прибыли • Объема работ • Качества работ
77 Пример: заключение стимулирующего контракта. • Рассмотрим на следующем примере, как с помощью стимулирующего контракта можно решать проблему морального риска. • Вы решили продать квартиру и нанимаете агента по недвижимости. Конечно, вы хотите, чтобы ваш агент прилагал максимальные усилия при поиске вариантов, однако проконтролировать его действия вам сложно. Он может быть очень усердным, показывать вашу квартиру в любое время суток, а может прилагать минимальные усилия, работая только днем, а вечером, когда потенциальные покупатели могли бы осмотреть вашу квартиру, спешить домой к семье.
78 • Одно из возможных решений— судить о действиях агента по результатам его работы. Вы ждете в течение месяца и, если квартира не продана, отказываетесь от услуг этого агента. Однако он может высказать доводы в свою защиту, ссылаясь на неактивный характер рынка недвижимости в данный момент, и убедить вас, что рынок входит в стадию оживления и если немного подождать, то он сможет найти хорошего покупателя. Вы не разбираетесь в торговле недвижимостью, и вам трудно оценить эти доводы.
79 • Какой контракт мы должны предложить агенту, чтобы у него появились стимулы к проявлению максимального усердия при продаже вашей квартиры? • Мы будем пользоваться следующими предпосылками в нашем анализе:
80 • 1. Принципал и агент не склонны к риску. Это вполне разумная предпосылка. Принципал хочет гарантированно продать квартиру и получить деньги. У агента есть семья, которую он должен содержать. Поэтому он не согласится на нулевой доход. Агент согласится на надежный доход, который будет меньше, чем ненадежный доход, ожидаемая величина которого будет такой же.
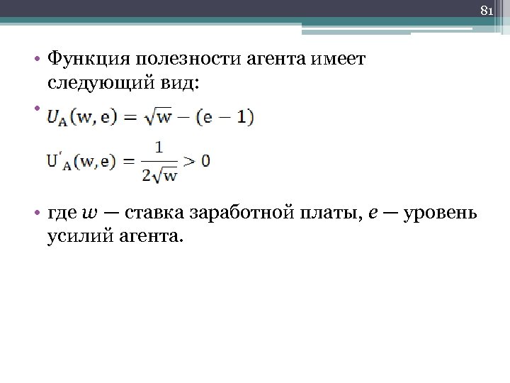
81 • Функция полезности агента имеет следующий вид: • • где w — ставка заработной платы, e — уровень усилий агента.
82 • 2. Агент может прилагать большое или малое количество усилий, занимаясь продажей вашей квартиры. При прочих равных условиях он предпочтет низкий уровень усилий. • Уровень усилий может принимать два значения, 1 и 2, которые далее будут обозначаться как «низкий» e. L и «высокий» e. Н уровни усилий. • Альтернативная стоимость работы агента, определяемая рыночной ставкой заработной платы, равна 1.
83 • Предположим, что квартиру можно продать за 10 млн. или за 30 млн. руб. Если уровень усилий агента высокий (e. Н), то квартира с вероятностью р1 = 2/3 будет продана по максимальной цене 30 млн. руб. . ; если уровень усилий низкий (e. L), то квартира с вероятностью (1 — р1) = 1/3 будет продана по низкой цене. • Доход принципала зависит от уровня усилий агента и внешних обстоятельств, как это показано в табл. 1 Цена квартиры Уровень усилий e. Н e. L 10 30 1/3 2/3 1/3
84 • В таблице можно увидеть, что вероятность более высокого дохода принципала возрастает при увеличении усилий агента. При этих данных можно рассчитать ожидаемый доход принципала при двух уровнях усилий агента:
85 • Каким будет контракт, который мы заключим с агентом, с учетом указанных предпосылок? • Мы будем сопоставлять два сценария, связанных с распределением переговорной силы: • полнота переговорной силы принадлежит принципалу: оптимальным будет контракт, максимизирующий полезность принципала; • полнота переговорной силы принадлежит агенту: оптимальным будет контракт, максимизирующий полезность агента.
86 • В то же время допускается, что контракт обеспечивает состыковку стимулов принципала и агента, т. е. составлен таким образом, что наиболее выгодная стратегия для стороны, не имеющей переговорной силы, одновременно обеспечивает наибольший выигрыш обладателю полной переговорной силы.
87 • Для лучшего понимания экономических последствий морального риска, для каждого указанного сценария сравним два случая: • 1) усилия агента наблюдаемы, т. е. проблема морального риска не возникает, • 2) усилия агента не поддаются наблюдению, т. е. встает проблема морального риска.
88 I. Оптимальный контракт в случае полной переговорной силы принципала а) Симметричная информация об усилиях • В данном случае требуется определить, какой уровень усилий агента обеспечивает принципалу наибольшую полезность. • Для ответа на этот вопрос нужно сравнить ожидаемый доход принципала при двух уровнях усилий за вычетом вознаграждения, обеспечивающего агенту при данном уровне усилий альтернативную полезность.
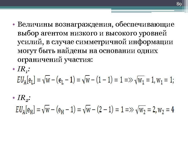
89 • Величины вознаграждения, обеспечивающие выбор агентом низкого и высокого уровней усилий, в случае симметричной информации могут быть найдены на основании одних ограничений участия: • IR 1: • IR 2:
90 • Теперь подставляя вознаграждения, обеспечивающие выбор агентом низкого и высокого уровней усилий, в функцию полезности принципала, получим значения его полезности при двух уровнях усилий:
91 • Итак, ожидаемая полезность принципала в случае высокого уровня усилий больше, так что он будет стимулировать агента выбирать высокий уровень усилий. • Последний будет обеспечиваться при помощи контракта, в котором уровень усилий устанавливается равным 2, а агент в обмен за эти усилия получает вознаграждение, обеспечивающее ему альтернативную полезность. • Фактически, данный контракт предполагает наем агента только при условии определенного, а именно высокого уровня усилий, что возможно только в случае симметричной информации об усилиях.
92 I. Оптимальный контракт в случае полной переговорной силы принципала б) Асимметричная информация об усилиях • В реальности уровень усилий агента невозможно определить, это ненаблюдаемая величина. • Как и в предыдущем случае, начать следует с нахождения величин вознаграждения, обеспечивающих выбор агентом низкого и высокого уровней усилий. Чтобы агент выбрал низкий уровень усилий, как и в случае симметричной информации достаточно выполнения ограничения участия:
93 • Что касается обеспечения выбора агентом высокого уровня усилий, то это возможно путем установления зависимости между вознаграждением агента и доходом принципала, т. е. посредством участия агента в прибылях. В частности, контракт может иметь вид:
94 • Чтобы агент выбрал высокий уровень усилий, необходимо выполнение ограничений участия и самоотбора. В частности, ожидаемая полезность агента при реализации всех условий данного контракта, должна обеспечивать ему альтернативную стоимость его труда, т. е. :
95 • Если же агент выберет высокий уровень усилий, его ожидаемая полезность должна быть равна ожидаемой полезности при выборе им низкого уровня усилий, т. е. :
96 Задача принципала состоит в максимизации своей полезности при двух указанных ограничениях (рис. а): Рис. а. Графическое представление ограничений участия и самоотбора
97 • На рисунке ограничение самоотбора представлено в виде линии с положительным наклоном, на которой при всех значениях и выполняется указанное равенство. Ограничение же участия представлено в виде линии с отрицательным наклоном. По этому ограничению агент согласится на любые значения и , находящиеся на этой линии. Максимизация полезности принципала предполагает, что ожидаемое вознаграждение агента будет минимальным при соблюдении двух ограничений. • Как это видно на графике, с точки зрения принципала, наилучшими будут условия контракта, предусматривающие, что w 1 = 0, w 2 = 9. В этом случае оба ограничения оказываются соблюденными.
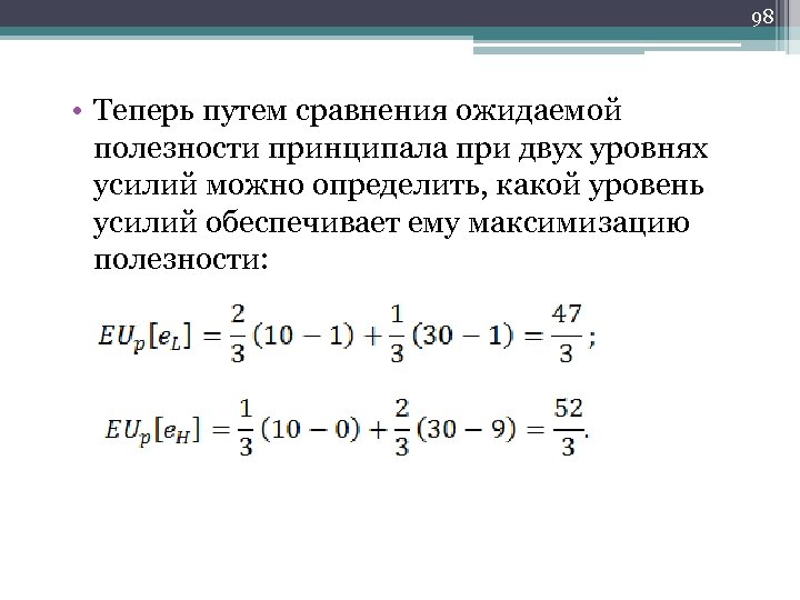
98 • Теперь путем сравнения ожидаемой полезности принципала при двух уровнях усилий можно определить, какой уровень усилий обеспечивает ему максимизацию полезности:
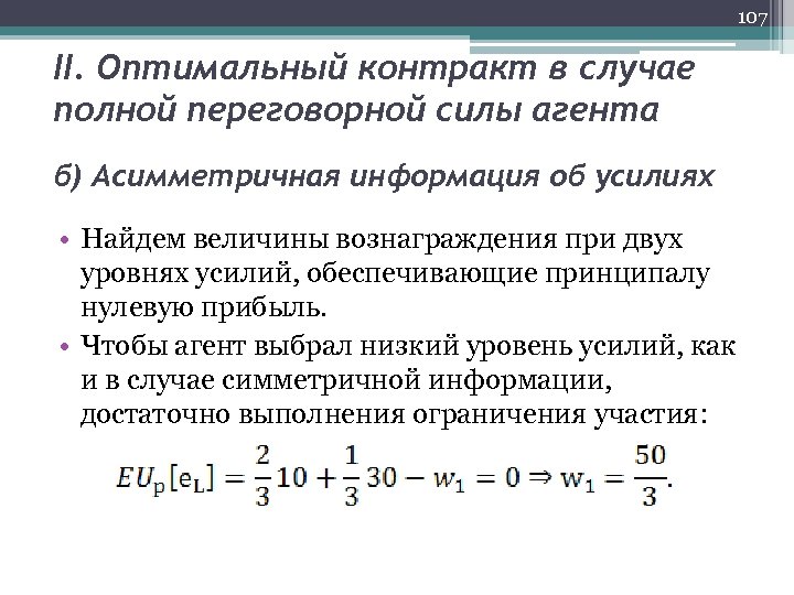
99 • Сравнение величин полезности принципала указывает на необходимость добиваться от агента высокого уровня усилий, так что оптимальный контракт будет иметь вид:
100 • Итак, полезность принципала в ситуации скрытых действий оказывается меньше, чем при симметричной информации об усилиях агента. Ведь когда усилия агента поддавались наблюдению, полезность принципала составляла 58/3. Это связано с повышением во втором случае ожидаемого вознаграждения агента с 4 до 9, что является необходимым для компенсации ему риска.
101 • Для агента различие между этими двумя ситуациями заключается в том, что при наблюдаемости его усилий он получает фиксированную заработную плату, а в случае ненаблюдаемости усилий его заработная плата является ожидаемой, т. е. вероятностной, величиной. Поскольку агент является рискофобом, для него полезность ожидаемой величины в размере 9 будет равна полезности фиксированной величины в размере 4. • Следовательно, благосостояние агента в обоих случаях является одним и тем же, а издержки, возникающие вследствие ненаблюдаемости усилий агента и вытекающего отсюда морального риска, целиком ложатся на принципала.
102 Конфликт между стимулами и эффективностью • Данная модель описывает не только условия оптимального контракта, но и позволяет измерить общее снижение эффективности, связанное с моральным риском. • Стимулирование снижает эффективность, поскольку требует неэффективного распределения риска, состоящего в возложении части риска на агента, менее к нему склонного, чем принципал. • Однако такое снижение эффективности является той платой, которой требует стимулирование, необходимое в случае асимметричности информации.
103 • Снижение эффективности, приводя к уменьшению размера ренты от совершающихся сделок, может стать непреодолимым препятствием для их реализации. Это имело бы место в том случае, если бы издержки возложения риска на агента превысили выгоды от увеличения его усилий. • В описанной модели этому бы соответствовала ситуация, в которой при благоприятном исходе полезность принципала бы равна не 30, а 20. Тогда оптимальным решением был бы отказ от стимулирования более высокого уровня усилий, хотя этот уровень усилий и был бы оптимален в случае их наблюдаемости.
104 II. Оптимальный контракт в случае полной переговорной силы агента а) Симметричная информация об усилиях • Наличие у агента полной переговорной силы может быть результатом конкуренции принципалов за агентов, так что в целях привлечения агентов они устанавливают вознаграждение агентов, при котором сами получают нулевую полезность. В данном случае решение задачи нахождения оптимального контракта аналогично решению такой же задачи для случая полной переговорной силы принципала. Только теперь целевой является функция полезности агента, а в ограничения участия и самоотбора подставляется функция полезности принципала.
105 • Вначале необходимо найти величины вознаграждения при двух уровнях усилий, которые удовлетворяют ограничениям участия:
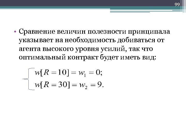
106 • Теперь подставляя величины вознаграждения, которые были бы предложены принципалом в обмен, соответственно, за низкий и высокий уровни усилий, в функцию полезности агента, получим значения его полезности при двух уровнях усилий: • Таким образом, оптимальным будет контракт, в котором в обмен за низкий уровень усилий, агент получает вознаграждение 50/3.
107 II. Оптимальный контракт в случае полной переговорной силы агента б) Асимметричная информация об усилиях • Найдем величины вознаграждения при двух уровнях усилий, обеспечивающие принципалу нулевую прибыль. • Чтобы агент выбрал низкий уровень усилий, как и в случае симметричной информации, достаточно выполнения ограничения участия:
108 • Выбор агентом высокого уровня усилий требует установления зависимости между вознаграждением агента и доходом принципала. • Вознаграждение агента при высоком уровне усилий, обеспечивающее принципалу нулевую полезность, можно найти, используя ограничения участия и самоотбора для принципала:
109 • Решение этой системы уравнений дает два уровня вознаграждения w 1 = 50/3, w 2 = 80/3, а соответствующий контракт будет иметь вид: w[R=10] = w 1 = 50/3; w[R=30]= w 2 = 80/3.
110 • Остается выяснить, какой уровень усилий в данном случае обеспечивает большую полезность агенту:
111 • Сравнение значений полезности агента указывает на то, что в случае асимметричной информации, также как и в случае симметричной информации, ему выгоднее выбирать низкий уровень усилий, а оптимальный контракт будет аналогичен оптимальному контракту при симметричной информации, т. е. в обмен за низкий уровень усилий устанавливается вознаграждение 50/3.
112 Конфликт между стимулами и эффективностью • Поскольку в приведенном примере контракт, максимизирующий полезность агента, и при симметричной и при асимметричной информации предполагает выбор низкого уровня усилий, то конфликт между стимулами и эффективностью в данном случае никак не проявится. Ведь выбор агентом низкого уровня усилий не предполагает несение им риска, т. е. случайного характера его вознаграждения, поскольку он получает фиксированное вознаграждение и при симметричной и при асимметричной информации.
113 • Однако, если бы в обоих случаях ему было выгоднее выбирать высокий уровень усилий (это могло бы иметь место, если бы функция полезности агента или принципала имела иной вид), то при асимметричной информации его полезность была бы меньше, как это видно и в приведенном примере, где высокие усилия при симметричной информации обеспечивают ему полезность 3, 83, а при асимметричной — 3, 81. • В обоих случаях агент забирает у принципала всю ренту, но в случае асимметричной информации полезность этой ренты меньше по причине несения им риска, к которому он относится отрицательно.
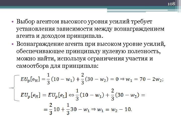
114 4. 2. Стимулирующие контракты q Ограничение участия: условия данного контракта должны обеспечивать исполнителю полезность как минимум не меньше той, которую обеспечивают альтернативные возможности. q Ограничение совместимости по стимулам: условия данного контракта должны обеспечивать исполнителю значительно большее вознаграждение при благоприятном исходе по сравнению с неблагоприятным, чтобы стимулировать его приложить дополнительные усилия для обеспечения благоприятного исхода.
115 4. 2. Стимулирующие контракты Проблемы Исполнитель менее склонен к риску, чем поручитель: перекладывая на исполнителя риск надо предложить компенсацию Поручителя интересует качество, но его сложно измерить и указать в контракте Стимулы должны быть однонаправлены Недостоверность обязательств
116 Спасибо за внимание!


