1 Транспортно-распределительная логистика в торговле: оптимизация поставок Транспортная




















15280-practica_02-_transporte.ppt
- Количество слайдов: 20
1 Транспортно-распределительная логистика в торговле: оптимизация поставок
Транспортная Логистика Управление системой доставки грузов Хулио Фрэдди Мендиета Бустаманте Тел. + 395 e.mail : [email protected] 2
Цель: Углубление знания в области управления перевозками и приобретение навыков выбора оптимальных маршрутов Методы: Расчет работы подвижного состава рекомендуется осуществлять в зависимости от вида маршрута 3
ДЛИНА МАРШРУТА — путь, проходимый автомобилем от начального до конечного пункта маршрут. оборот автомобиля — законченный цикл движения, т. е. движение от начального до конечного пункта и обратно. ЕЗДКА — цикл транспортного процесса, т. е. движение от начального до конечного пункта. ДЛИНА ЕЗДКИ С ГРУЗОМ (lег). Расстояние, на которое транспортируется груз за ездку. 4
5 Параметры грузового автотранспорта В разделе - справочный материал по массогабаритным показателям грузового транспорта и крупнотоннажных контейнеров. Так же представлен каталог технических характеристик грузовых автомобилей и классификатор грузового автотранспорта. Габаритные размеры основных типов грузовых автомобилей. Указаны следующие параметры: длина, ширина, высота, объём, грузоподъёмность. Приводятся также отличительные особенности различных типов а/м, их специфика для потребителей транспортных услуг, области применения и т.п. Каталог технических характеристик грузовых автомобилей. В этом разделе вы сможете ознакомиться с различными характеристиками тягачей, бортовых автомашин, прицепов и полуприцепов, такими как: модель, марка, мощность двигателя (для тягачей и шасси); Максимально допустимые габариты и масса автогрузового транспорта. Соглашение стран СНГ, где указаны максимальные размеры и массы транспортных средств, которые не должны превышаться.
6 Основные характеристики крупнотоннажных контейнеров включают информацию о внутренних и внешних размерах, весе и максимальной загрузке различных типов контейнеров. Классификация грузового автомобильного транспорта по различным основаниям: по типу кузова, по группам, по количеству осей, по осевым нагрузкам, по колесной формуле, по типу двигателя, по грузоподъемности. Рис. - Габариты и допустимые осевые нагрузки, полные массы автомобильных транспортных средства
7 Наиболее часто используемые единицы автотранспорта
Рис. 2. Кольцевой маршрут Dib. 2. La ruta circular Кольцевой маршрут - маршрут движения автомобиля по замкнутому контуру, соединяющему несколько потребителей (поставщиков). 8
Рис. 3. Комбинированный маршрут Dib . 3, La ruta combinada 9
Рис. 4. Маятниковый маршрут Dib. 4, La ruta pendular МАЯТНИКОВЫЙ МАРШРУТ - путь следования автомобиля между двумя грузопунктами неоднократно повторяется. 10
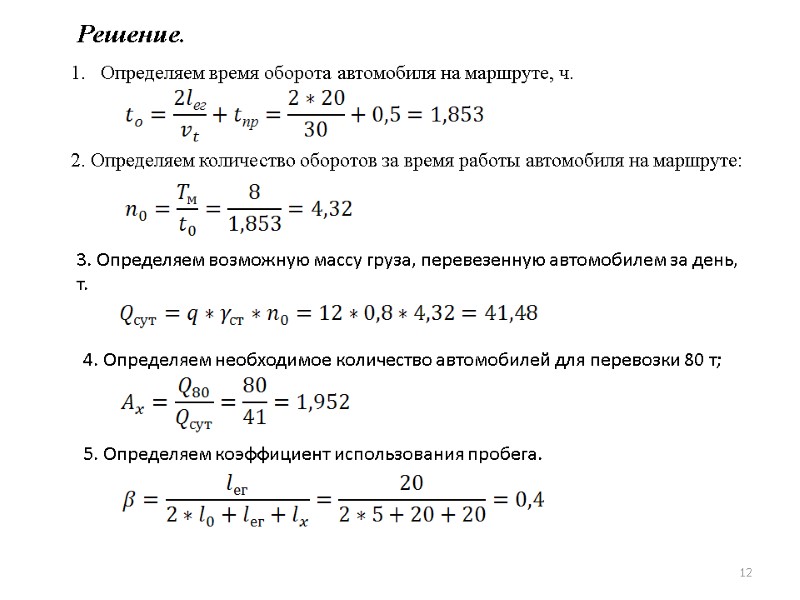
Пример № 1 Определить необходимое количество автомобилей для перевозки 80 т. груза. Автомобили (Рефрижератор Купава 6731- шасси МАЗ 6303) работают на маятниковом маршруте с обратным холостым пробегом. Грузоподъемность – 12000 кг. статистический коэффициент использования грузоподъемности γст.; время простоя под погрузкой и разгрузкой tпр = 30 мин; время работы автомобиля на маршруте Tм= 8 ч. 11
Решение. Определяем время оборота автомобиля на маршруте, ч. 2. Определяем количество оборотов за время работы автомобиля на маршруте: 3. Определяем возможную массу груза, перевезенную автомобилем за день, т. 4. Определяем необходимое количество автомобилей для перевозки 80 т; 5. Определяем коэффициент использования пробега. 12
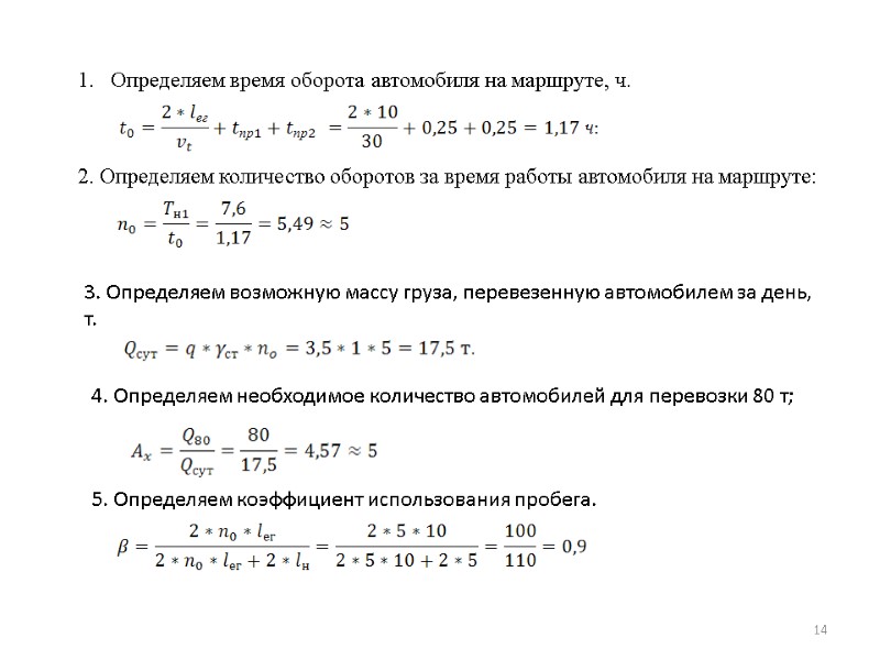
13 Пример № 2 Автомобиль-самосвал работал на маятниковом маршруте с груженым пробегом в обоих направлениях: Грузоподъемность q = 3500 кг. статистический коэффициент использования грузоподъемности γст.=1; время простоя под погрузкой и разгрузкой tпр = 15 мин; время работы автомобиля на маршруте Tм= 8 ч. Определить необходимое количество автомобилей для перевозка 250 т и коэффициент использования пробега за день.
14 Определяем время оборота автомобиля на маршруте, ч. 2. Определяем количество оборотов за время работы автомобиля на маршруте: 3. Определяем возможную массу груза, перевезенную автомобилем за день, т. 4. Определяем необходимое количество автомобилей для перевозки 80 т; 5. Определяем коэффициент использования пробега.
15
16
17
18 Пример № Получен заказ для перевозки пяти видов товара из г. ………….. и до следующих пунктов в количестве ящиков:
19 Размеры ящиков в зависимости от вида товара и веса (Дл. Шир. Вые.): Т1-(400мм*400мм*ЗООмм)вес- 15кг; Т2-(400мм*200мм*200мм)вес-16кг; Т3 - (400 мм*600мм*400мм) вес - 20 кг; Т4 - (400 мм*200мм*200мм) вес - 20 кг; Т5 - (400 мм*200мм*200мм) вес - 18 кг Размер поддона-1200мм*800мм Вес поддона - 20 кг. Высота паллеты до 1800 мм LH - 6км VT - техническая скорость автомобиля, км/ч: по городу - 15 км/ч; по загородным дорогам: с асфальтобетонным покрытием - от 40 км/ч до 50км/ч; с гравийным покрытием - 30 км/ч.
20 Время разгрузки автомобиля tp = 10 мин/т; Время погрузки автомобиля tn= 5мин/т; Время работы автомобиля на маршруте Тн = 7 ч; Расписание работы получателя товаров - с 9°° до 1700 Определить: Вес грузовой единицы Длину ездки с грузом и без груза (Le) Количество ездок (Ne) Общий пробег автомобиля (Lобщ)

