1 Тема 6. РЫНОК ТОВАРОВ И УСЛУГ. МАКРОЭКОНОМИЧЕСКОЕ







































06_rynok_blag_dohody-rashody_i_ad-as.ppt
- Количество слайдов: 39
1 Тема 6. РЫНОК ТОВАРОВ И УСЛУГ. МАКРОЭКОНОМИЧЕСКОЕ РАВНОВЕСИЕ В МОДЕЛЯХ «ДОХОДЫ – РАСХОДЫ» и «AD – AS»
2 При макроэкономическом анализе под рынком понимается совокупность отношений, связанных с куплей продажей всех благ, произведенных в национальной экономике в течение определенного периода времени и предназначенных для конечного использования. Или, как совокупность отношений по купле-продаже произведенного в стране общественного продукта.
3 Центральным звеном в общей системе взаимосвязанных рынков является рынок товаров и услуг. Его состояние оказывает определяющее влияние на состояние остальных рынков (труда, капитала, денег и др.). В свою очередь конъюнктура этих рынков оказывает воздействие на рынок товаров и услуг. Для анализа этих взаимосвязей в рамках единой системы используются модели общего экономического равновесия.
4 Макроэкономическое равновесие в модели «доходы-расходы» (Д. Кейнс) Модель статическая при условии стабильности цен в системе национального рынка (блага, процентная ставка, Зп и др.) Основное условие равновесия – равенство национального дохода (Y) совокупным расходам (E = C+I+G+Nx): Y= C + I + G + Nx, где:С – расходы на потребление; I – инвестиции; G – государственные расходы; Nx – чистый экспорт.
5 Потребление и сбережения Потребление – использование людьми потребительских благ для удовлетворения собственных потребностей. Сбережение – это отложенное потребление. В масштабах страны (макроэкономика) можно записать: Yv = C + S, где: Yv – личный располагаемый доход (личный доход за вычетом чистых налогов); C - расходы на потребление; S - объем сбережений.
6 В макроэкономике изучаются факторы оказывающие воздействие на выбор потребителей - потреблять или сберегать. Классическая политэкономия – разумный человек не делает сбережения в виде наличных денег, а стремится получить на них процент. Чем больше ставка процента, тем выше стимул для сбережения; и наоборот. Т.е. сбережения являются возрастающей функцией от процентной ставки. И, соответственно, потребление является убывающей функцией от ставки процента.
7 Дж. Кейнс – процентная ставка не играет определяющей роли, поскольку нынешнее потребление для людей всегда предпочтительнее, чем потребление в отдаленном будущем. Главным фактором, определяющим уровень потребления является текущий доход домохозяйств. «… люди склонны, как правило, увеличивать свое потребление с ростом дохода, но не в той мере, в какой растет доход.» (Основной психологический закон, Дж. Кейнс). Т.о. потребление – возрастающая функция от текущего дохода домохозяйств: C = f(Y)
8 Предельная склонность к потреблению (Cyv) показывает, какую часть от каждой единицы своего дополнительного располагаемого дохода домохозяйств направляют на приращение потребления: 0 ≤ Cyv ≤ 1 Если Cyv = 0, то весь прирост дохода направляется на сбережения. Если Cyv = 1, - то на потребление.
9 Предельная склонность к сбережениям – часть каждой дополнительной единицы располагаемого дохода, которая идет на сбережения Сумма предельных склонностей к потреблению и сбережениям: Cyv + Syv = 1
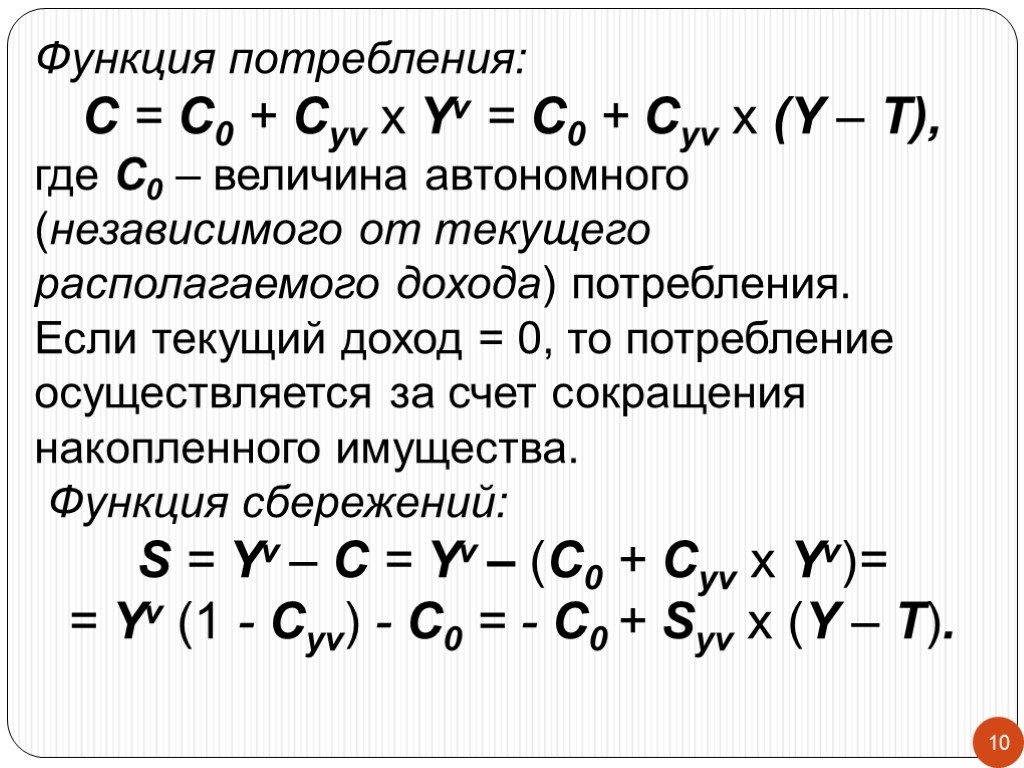
10 Функция потребления: C = C0 + Cyv x Yv = C0 + Cyv x (Y – T), где C0 – величина автономного (независимого от текущего располагаемого дохода) потребления. Если текущий доход = 0, то потребление осуществляется за счет сокращения накопленного имущества. Функция сбережений: S = Yv – C = Yv – (C0 + Cyv x Yv)= = Yv (1 - Cyv) - C0 = - C0 + Syv x (Y – T).
11 Средняя склонность к потреблению: Čyv = C / Yv = C0 / Yv + Cyv. Средняя склонность к сбережению (норма сбережений): Šyv = S / Yv = - C0 / Yv + Syv. Из уравнений следует, что с ростом располагаемого дохода домохозяйств: средняя склонность к потреблению уменьшается, а средняя склонность к сбережению возрастает. Čyv + Šyv = 1
12 График функции потребления График функции сбережений
13 Функции потребления и сбережений Кейнса эмпирически подтверждены для краткосрочного периода. В долгосрочном периоде функции остаются стабильными (не меняются) с изменением дохода. Это послужило импульсом последующего развития теории потребительского выбора: И.Фишер – теория межвременного потребительского выбора; М.Фридмен – теория перманентного дохода; Ф.Модильяни – теория жизненного цикла.
14 Инвестиции Основная особенность – большая изменчивость в зависимости от хозяйственной конъюнктуры. Виды инвестиционных расходов: в основные фонды предприятий; в запасы (товары, материалы); в жилищное строительство. Факторы, влияющие на динамику инвестиций: изменение объема НД (ΔY); ставка процента (r).
15 Инвестиции подразделяются: индуцированные (Iи) – порожденные устойчивым увеличением спроса на товары и услуги; автономные инвестиции (Ia) – при неизменном спросе на продукцию. Для определения индуцированных инвестиций используется коэффициент приростной капиталоемкости (акселератор): V = ΔK / ΔY. Необходимый объем инвестиций для увеличения производства от уровня Y0 до уровня Y1: Iи = V x (Y1 – Y0) = V x ΔY. При снижении НД, ΔY < 0 – инвестиции отрицательны Iи < 0. При НД = const – Iи = 0.
16 Автономные инвестиции определяются в зависимости от размера процентной ставки. Связь между автономными инвестициями и процентной ставкой называется функцией инвестиций Ia = I(r).
17 Связь между изменением инвестиций и процентной ставкой определяется субъективным фактором – предельной склонностью к инвестированию: Ir = ΔI / Δr. Функция инвестиций: Ia = I0 + Ir x r. Предельная склонность к инвестированию является очень неустойчивым субъективным показателем, поскольку характеризует оценку инвесторами ожидаемой прибыли от инвестиционных вложений. Поэтому инвестиции считают самым динамичным элементом совокупного спроса, который обусловливает экономический рост и циклические колебания в экономике.
18 «Кейнсианский крест» Модель «Доходы – Расходы»
19 Влияние автономных расходов на равновесие национальной экономики.
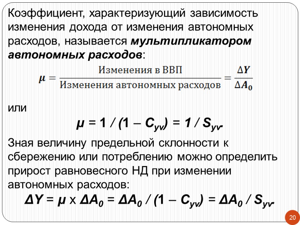
20 Коэффициент, характеризующий зависимость изменения дохода от изменения автономных расходов, называется мультипликатором автономных расходов: или μ = 1 / (1 – Cyv) = 1 / Syv. Зная величину предельной склонности к сбережению или потреблению можно определить прирост равновесного НД при изменении автономных расходов: ΔY = μ x ΔA0 = ΔA0 / (1 – Cyv) = ΔA0 / Syv.
21 МАКРОЭКОНОМИЧЕСКОЕ РАВНОВЕСИЕ В МОДЕЛИ СОВОКУПНЫЙ СПРОС - СОВОКУПНОЕ ПРЕДЛОЖЕНИЕ (AD – AS)
22 СОВОКУПНЫЙ СПРОС И ЕГО СОСТАВЛЯЮЩИЕ Совокупный спрос – запланированные всеми макроэкономическими субъектами совокупные расходы на приобретение всех конечных товаров и услуг, созданных в национальной экономике. Включает следующие основные элементы: потребительские расходы домохозяйств – С; инвестиционные расходы частного сектора – I; государственные закупки – G; чистых экспорт – Nx. Yd = C + I + G + Nx
23 В макроэкономике используются 2 подхода к анализу формирования совокупного спроса: как зависимость объема плановых расходов АЕ от уровня национального дохода Y: AE = AE f(Y); как зависимость между суммарной величиной расходов на покупку конечных продуктов и общим уровнем цен в стране (P): AD = AD f(P). Эта зависимость называется кривой совокупного спроса. Этот подход получил наибольшее распространение.
24 Кривая совокупного спроса
25 Кривая совокупного спроса имеет вид убывающей зависимости от общего уровня цен, объясняемая экономическими эффектами: Эффект процентной ставки (Кейнса) – повышение уровня цен ведет к повышению спроса на деньги, что, в свою очередь, приводит к повышению процентной ставки. Рост процентной ставки ведет к снижению потребительских и инвестиционных расходов.
26 Эффект богатства (реальных кассовых остатков, Пигу) – увеличение уровня цен ведет к снижению реальной стоимости финансовых активов (банковских вкладов и облигаций) и потребители начинают экономить на покупках, стремясь восстановить прежний уровень богатства. Эффект импортных закупок – повышение уровня цен в стране способствует большему импорту и сокращению экспорта, что обусловливает сокращение чистого экспорта и, соответственно, величины совокупного спроса.
27 При изменении неценовых факторов кривая совокупного спроса смещается влево (уменьшение расходов при одном уровне цен) или вправо (увеличение расходов при одном уровне цен). Сдвиг вправо – при росте благосостояния потребителей, увеличении денежной массы, возрастании государственных расходов, снижении налогов, массовом ожидании повышения цен или реальных доходов населения. Влево – при обратном изменении этих факторов.
28 Совокупное предложение – сумма всех произведенных в стране конечных товаров и услуг, которые фирмы готовы предложить в течение определенного периода времени при каждом возможном уровне цен. Это реальный объем национального производства при различных значениях индекса цен на конечные товары и услуги. Зависимость реального объема национального производства от уровня цен называется кривой совокупного предложения.
29 Вид кривой совокупного предложения зависит от продолжительности рассматриваемого периода. Различают долгосрочную и краткосрочную кривые совокупного предложения. В макроэкономике основным критерием выделения краткосрочного и долгосрочного периодов является гибкость цен. Предполагается, что в долгосрочном периоде все цены на товары и ресурсы являются гибкими и изменяются в одной и той же пропорции, а в краткосрочном периоде цены гибкостью не обладают (не меняются).
30 Кривые совокупного предложения в краткосрочном периоде В общем виде кривая совокупного предложения (объединение)
31 В кейнсианской теории рассматривается функционирование экономики в краткосрочном периоде – горизонтальный участок кривой называют «кейнсианским отрезком». Классическая теория рассматривает функционирование экономики в долгосрочном периоде – вертикальный участок кривой называют «классическим отрезком». Восходящий участок изучен обоими направлениями экономической теории, поэтому названия не получил.
32 Неценовые факторы (обусловливают сдвиг кривой вправо или влево): изменение объема применяемых ресурсов; изменение производительности ресурсов; изменение налогов и субсидий. При увеличении объема применяемых ресурсов или повышения их производительности – кривая AS сдвигается вправо, и, наоборот. При повышении цен на товары и последующего повышения цен на факторы производства – «кейнсианский» и «промежуточный» отрезки сместятся влево и вверх; положение классического отрезка не изменится. Т.е. сдвигается только кривая предложения в краткосрочном периоде.
33 Макроэкономическое равновесие в модели «совокупный спрос – совокупное предложение». Модель «доходы – расходы» рассматривает формирование равновесного объема национального производства в краткосрочном периоде. Для анализа функционирования экономики в условиях изменяющихся цен в краткосрочном и долгосрочном периодах используется модель «совокупный спрос – совокупное предложение» (модель AD – AS).
34 Модель AD – AS
35 Макроэкономическое равновесие достигается при равенстве совокупного спроса и совокупного предложения, AD = AS (в точке их пересечения). При этом механизм формирования равновесного объема национального производства зависит от того, на каком участке кривой предложения пересекается кривая спроса. т. М1 – равновесие при высоком уровне безработицы и негибкости цен; т. М2 – равновесие в при неполной занятости и отставании темпов роста Зп от темпов роста товарных цен; т. М3 – равновесие в условиях полной занятости.
36 Современные направления (неокейнсианство и неоклассическая политэкономия) – считают, что в краткосрочном периоде на формирование равновесного объема национального производства оказывают влияние как совокупный спрос, так и совокупное предложение. Это соответствует «промежуточному», восходящему, отрезку кривой совокупного предложения. В этом случае равновесие достигается при совместном изменении объема производства и уровня цен.
37 Неоклассики – считают, что экономика не может далеко отклоняться от полной занятости (промежуточный отрезок ASk круто восходящий), поэтому гос. вмешательство малоэффективно, поскольку это приведет к изменению уровня цен, а не реального объема производства.
38 Неоклассическая трактовка результатов государственной политики
39 Неокейнсианцы – считают, что промежуточный отрезок ASk пологий, поэтому экспансионисткая политика государства даст значительный прирост национального производства и уровня занятости.

