Расчет-БК.ppt
- Количество слайдов: 46
1. СТАТИЧЕСКИЙ РАСЧЕТ БАШЕННОГО КРАНА Цель статического расчета - определение основных параметров башенного крана, внешних нагрузок, устойчивости и опорных давлений. 1. 1. Расчет параметров башенного крана на ЭВМ по программе BKRNC 1. По исходным данным КП производится расчет геометрических размеров и массы основны узлов крана; расчет центра тяжести крана, контргруза и балласта. 1. 2. Расчет ветровой нагрузки крана в рабочем и нерабочем состоянии. По геометрическим параметрам крана и заданным значением скоростного напора ветра производится расчет ветровой нагркзки по программе BKRNC 2. [4; c. 52 -59]. ПРИМЕЧАНИЕ: Разделы статического расчета с п 1. 1 по п 1. 6 выполняются в ходе проведения Лабораторной работе № 1 (см. методические указания к комплекту лабораторных работ). К заголовкам п. 1. 1 и п. 1. 2 прикладываются тексты распечатки результатов расчета по ПО BKRNC 1 и BKRNC 2. , которые выводятся на диск С: с расширением REZ. 1. 3. Расчет инерционных нагрузок крана. Расчет инерционных сил производится с учетом величины допустимого ускорения при пуске и торможении механизмов, определяемого в зависимости от максимальной грузоподъемности крана:
Силы инерции при поступательном движении. 1. 3. 1 Сила инерции при торможении опускающегося груза 1. 3. 2 Сила инерции, действующая на груз при торможении крана 1. 3. 3 Сила инерции, действующая на контргруз и балласт при торможении крана (кран типа ПГ) 1. 3. 4. Сила инерции, действующая на кран при торможении крана
1. 3. 5. Центробежная сила инерции, действующая на груз при вращении поворотной части крана где коэффициент, учитывающий возрастание радиуса положения груза под действием центробежной силы. Максимальный радиус вылета крюка, м. 1. 4. Расчет устойчивости крана в рабочем состоянии Характеристика расчетных условий: кран движется под уклон с грузом на максимальном вылете, механизм передвижения тормозится, тормозится опускающийся груз, учитывается центробежная сила, действующая на груз в момент, когда стрела расположена вдоль рельсов; на торцевую часть крана и груз действует ветер рабочего состояния. Рассматривается возможность опрокидывания крана в сторону стрелы.
1. 4. 1. Грузовой опрокидывающий момент относительно передних колес для крана с БС. 1. 4. 2. Расчет моментов ветровой нагрузки и инерционных сил Момент ветровой нагрузки на кран и груз (см. расчет BKRN 2) Суммарный момент инерционных сил Моменты инерционных сил: где
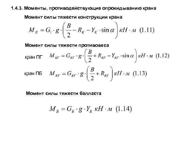
1. 4. 3. Моменты, противодействующие опрокидыванию крана Момент силы тяжести конструкции крана Момент силы тяжести противовеса кран ПГ кран ПБ Момент силы тяжести балласта
1. 4. 4. Расчет коэффициента запаса устойчивости рабочего состояния Условие устойчивости можно обеспечить увеличением базы крана и увеличением массы противовеса. Последнюю рекомендацию можно принять только с учетом обеспечения устойчивости в нерабочем состоянии крана. Это особенно важно учитывать при расчете устойчивости крана типа ПБ. 1. 5. Расчет устойчивости крана в нерабочем состоянии Характеристика расчетных условий: кран с выключенными механизмами без груза на крюке стоит неподвижно на рельсовом пути с уклоном в сторону противовеса. На кран действует ветер нерабочего состояния со стороны стрелы. Рассматривается возможность опрокидывания крана относительно задних колес в сторону противовеса. Устойчивость нерабочего состояния можно обеспечить за счет увеличения базы крана или балласта ( только для крана ПГ).
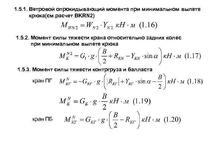
1. 5. 1. Ветровой опрокидывающий момента при минимальном вылете крюка(см. расчет BKRN 2) 1. 5. 2. Момент силы тяжести крана относительно задних колес при минимальном вылете крюка 1. 5. 3. Момент силы тяжести контргруза и балласта кран ПГ кран ПБ
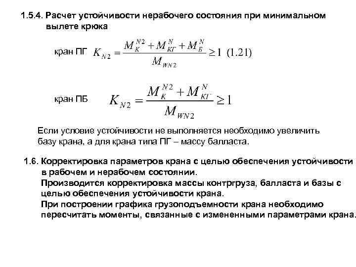
1. 5. 4. Расчет устойчивости нерабочего состояния при минимальном вылете крюка кран ПГ кран ПБ Если условие устойчивости не выполняется необходимо увеличить базу крана, а для крана типа ПГ – массу балласта. 1. 6. Корректировка параметров крана с целью обеспечения устойчивости в рабочем и нерабочем состоянии. Производится корректировка массы контргруза, балласта и базы с целью обеспечения устойчивости крана. При построении графика грузоподъемности крана необходимо пересчитать моменты, связанные с измененными параметрами крана.
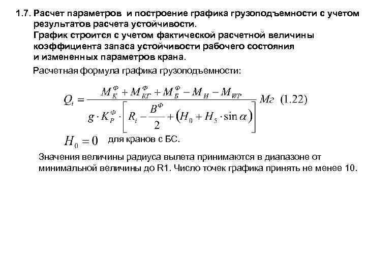
1. 7. Расчет параметров и построение графика грузоподъемности с учетом результатов расчета устойчивости. График строится с учетом фактической расчетной величины коэффициента запаса устойчивости рабочего состояния и измененных параметров крана. Расчетная формула графика грузоподъемности: для кранов с БС. Значения величины радиуса вылета принимаются в диапазоне от минимальной величины до R 1. Число точек графика принять не менее 10.
1. 8. Расчет величины опорных давлений колес крана на рельсы. В связи с высокой жесткостью опорной рамы крана и изменяющейся податливости рельсового пути четырехточечная опорная конструкция крана может рассматриваться как статически определимая трехточечная. Расчетная схема приведена на рис. 1. 2. На схеме приняты следующие обозначения: R- равнодействующая вертикальных сил, приведенная к центру опорной площадки, М – приведенных момент горизонтальных и вертикальных сил, Vi , Hi – i-я вертикальная и горизонтальная сила, A, B, C, D – опорные точки, Yi , ri – координаты линии действия внешних сил, B, K – база и колея крана, 1, 2 – расчетные положения стрелы крана. 1. 8. 1. Расчет опорных давлений в рабочем состоянии крана Равнодействующая вертикальных сил Приведенный момент внешних сил
Величина опорных давлений при продольном положении стрелы(лин. 1) (1. 25) Величина опорных давлений при диагональном положении стрелы (лин. 2) (1. 26) 1. 8. 2 Расчет опорных давлений при нерабочем состоянии крана Расчет ведется по формулам 1. 25 и 1. 26 с учетом изменения Равнодействующей силы и приведенного момента. Равнодействующая вертикальных сил Приведенный момент кран ПГ Кран ПБ
2. РАСЧЕТ МЕХАНИЗМА ПОДЪЕМА ГРУЗА[5; с394 -403] 2. 1 Выбор кинематической схемы механизма подъема. Кинематика механизма определяется типом привода: нерегулируемый привод от односкоростного двигателя 3 -х фазного переменного тока; привод от односкоростного двигателя с частотным регулированием. Последний является наиболее перспективным и широко применяется на башенных кранах(рис. 2. 1). Рис. 2. 1 Схема механизма подъема груза
2. 2 Расчетное обоснование и выбор каната подъемной лебедки. Расчетное натяжение каната определяется с учетом кратности полиспаста, которая принимается в зависимости от максимальной грузоподъемности. Таблица 2, 1 Кратность и КПД полиспаста Грузоподъемность, Мг Кратность До 1 1, 25 – 6, 3 8 - 16 20 - 32 32 - 40 1 -2 2 -3 3 -4 5 -6 6 -8 КПД 1 – 0, 96 – 0, 94 – 0, 92 0, 9 – 0, 885 – 0, 85 Расчетное статическое натяжение каната (2. 1) Расчетное разрывное усилие каната (условие прочности на разрыв) (2. 2) Канат выбирается по расчетному разрывному усилию[5; с. 245 -249]. Условие долговечности каната (2. 3)
коэффициент запаса разрывного усилия каната, диаметр каната и коэффициент допустимой величины отношения диаметров. Таблица 2. 2 Коэффициент запаса разрывного усилия и допустимого соотношения диаметров ОБОЗНАЧЕНИЯ Группа режима по ГОСТ 25835=83 Режим работы по Госгортехнадзору РЕЖИМ РАБОТЫ МЕХАНИЗМА 1 М 2 М, 3 М 4 М 5 М 6 М Ручной Л С Т ВТ ПВ% -- 15 25 40 60 К 4 5 5, 5 6 6 Е=D/d 18 20 25 30 35 После выбора каната необходимо из таблицы ГОСТ выписать следующие данные: Диаметр каната, разрывное усилие, показатель удельной прочности, структуру каната и ГОСТ.
2. 3 РАСЧЕТ БАРАБАНА ЛЕБЕДКИ[5; с. 264 -267] Рис. 2. 2 Схемы к расчету барабана: а, б – с однослойной и многослойной навивкой, в – схема действующих сил и моментов(к расчету на прочность).
Расчет барабана 2. 3. 1. Расчет геометрических характеристик Длина навивки однослойного барабана (2. 4) Длина навивки многослойного барабана (2. 5) высота подъема груза(м) и кратность полиспаста, диаметр конструкции барабана и каната, мм, число запасных витков и число шаг навивки, мм. слоев навивки, Расстояние между опорами корпуса барабана зависят от конструкции: однослойный барабан , многослойный 2. Прочностной расчет барабана Расчет ведется с учетом действия напряжений изгиба, сжатия и кручения Расчетное эквивалентное напряжение в середине пролета барабана (2. 6) Напряжения изгиба, сжатия и кручения (2. 7) Поправочный коэффициент (2. 8)
Таблица 2. 3 Допускаемые напряжения и марка материала корпуса барабана
2. 3. 3 Конструкция и расчет крепление каната на барабане лебедки (2. 9) Рис. 2. 3 Крепление каната прижимными планками: а – схема крепления, б – установка конструкции прижимной планки на нарезном барабане.
По условиям безопасности необходимо установить не менее двух прижимных планок. При наличии 1, 5 – 2 запасных витков натяжение каната в месте крепления каната будет меньше за счет действия сил трения между канатом и поверхностью барабана. Расчетное усилие на месте крепления составит величину (2. 10) угол обхвата барабана n запасными витками каната, коэффициент трения(большее значение - необработанная поверхность барабана, а меньшее – после механической обработки, основание натурального логарифма. Расчетная величина силы трения между канатом и барабаном (2. 11) Необходимое число накладок (2. 12)
2. 3. 4 Расчет крутящего момента и числа оборотов барабана лебедки Крутящий момент на барабане (2. 13) расчетный средний диаметр витка каната (2. 14) Число оборотов барабана (2. 15) 2. 4. Расчетная мощность и параметры двигателя лебедки[4; с. 235 -239]. (2. 16) Таблица 2. 4 Коэффициент режима работы ОБОЗНАЧЕНИЯ механизм кран КР ГРУППА РЕЖИМА 1 М – 3 М 1 К -- 3 К 0, 7 4 М 4 К – 5 К 0, 8 5 М 6 К – 7 К 1, 05 6 М 8 К 1, 3
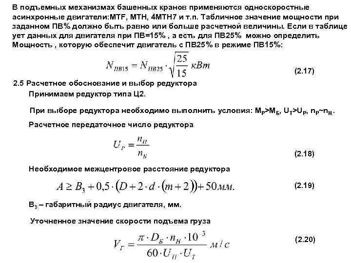
В подъемных механизмах башенных кранов применяются односкоростные асинхронные двигатели: MTF, MTH, 4 MTH 7 и т. п. Табличное значение мощности при заданном ПВ% должно быть равно или больше расчетной величины. Если в таблице yет данных для двигателя при ПВ=15% , а есть для ПВ 25% можно определить Мощность , которую обеспечит двигатель с ПВ 25% в режиме ПВ 15%: (2. 17) 2. 5 Расчетное обоснование и выбор редуктора Принимаем редуктор типа Ц 2. При выборе редуктора необходимо выполнить условия: МР>МБ, UT>UР, n. P~n. Н. . Расчетное передаточное число редуктора (2. 18) Необходимое межцентровое расстояние редуктора (2. 19) B 3 – габаритный радиус двигателя, мм. Уточненное значение скорости подъема груза (2. 20)
2. 6. Выбор скоростной и тихоходной муфты[5; c. 305 -308]. Тихоходная соединительная зубчатая муфта составляет конструкцию выходного вала редуктора. Скоростная упругая муфта выбирается с учетом Диаметров соединяемых валов и расчетного крутящего момента. Расчетный крутящий момент скоростной муфты: (2. 21) 2. 7 Расчетное обоснование выбора тормоза 2. 7. 1 Расчетный тормозной момент (2. 22) Таблица 2. 5 Коэффициент запаса тормозного момента Группа режима 1 M – 3 M 4 M 5 M – 6 M n. T 1, 5 1, 75 2, 0 Из каталога тормоза необходимо выписать: диаметр шкива, момент инерции шкива, ширину тормозной колодки, тип тормоза[5; с. 274 -286].
2. 7. 2 Проверка работоспособности тормоза (2. 23) Мощность трения Таблица 2. 6 Число включений механизма в час. Группа режима 1 M – 3 M 4 M Z 10 5 M – 6 M 18 36 Таблица 2. 7 Допускаемая мощность трения DT, мм 100 200 320 400 500 [NTP], к. Вт 0, 5 0, 85 1, 75 2, 5 3, 5 Контактное напряжение смятия тормозной накладки (2. 24) Условие контактной прочности (2. 25)
2. 8 Проверка возможности пуска привода лебедки с допустимым ускорением Условие нормального пуска (2. 26) Фактическое время пуска (2. 27) Приведенный момент инерции механизма подъема (2. 28) Приведенный момент внешних сопротивлений при пуске (2. 29) Пусковой момент равен максимальному моменту двигателя.
2. 9 Определение параметров деталей крюковой подвески[5; c. 334 -337]. L 2 L L 1 Рис. 2. 4 Схема конструкции крюка и крюковой подвески 2. 9. 1 Определение параметров крюка для максимальной грузоподъемности. 2. 9. 2 Определение параметров блока по диаметру каната. 2. 9. 3 Определение параметров упорного подшипника[2; c. 247 -248]. 2. 9. 4 Определение размеров траверсы крюка. Высота сечения траверсы: h=L- L 1 - L 2 – 10 мм ; пролет LT=(4 – 5) d; ширина траверсы в середине пролета b = D+ 20 мм. Момент сопротивления изгибу траверсы W=[(b – d) h 2]/6 Нормальное напряжение изгиба траверсы (2. 30)
3. РАСЧЕТ МЕХАНИЗМА ИЗМЕНЕНИЯ ВЫЛЕТА КРЮКА С ГРУЗОВОЙ КАРЕТКОЙ[5; c. 487 -494] 3. 1 Выбор кинематической схемы механизма изменения вылета. С целью повышения точности позиционирования груза и экономии энергии привод тяговой лебедки каретки производится от двигателя трехфазного переменного тока с частотным регулированием (рис. 3. 1) Рис. 3. 1 Схема механизма изменения вылета крюка с грузовой кареткой
Порядок расчета механизма изменения вылета крюка с грузовой кареткой 3. 1. Расчет нагрузки и обоснование размера опорных колес каретки (3. 1) расчетная масса груза, каретки и крюковой подвески, т 3. 2. Сопротивление движению каретки по стреле крана (3. 2) угол наклона стрелы крана коэффициент сопротивления движению колес каретки, КПД грузового полиспаста, WГ – ветровое давление на груз, Н (3. 3) скоростной напор рабочего состояния крана, коэф. аэродинамичн. Коэффициент сплошности и высоты,
3. 3 Расчетное обоснование выбора тягового каната Расчетное натяжение тягового каната (3. 4) Расчетная разрывная нагрузка каната (3. 5) Канат выбирается по каталогу согласно ГОСТ Долговечность каната обеспечивается при условии (3. 6) коэффициент допустимого соотношения диаметра барабана и каната, зависящий от режима работы механизма (см. раздел 2). 3. 4 Расчет размеров тягового барабана с учетом долговечности каната. 3. 5 Расчет барабана на прочность. 3. 6 Расчет крутящего момента и частоты вращения барабана. 3. 7 Расчет мощности привода тяговой лебедки и выбор двигателя. при легком режиме работы и ПВ=15%[4; c. 235 -239]. 3. 8 Расчетное обоснование выбора редуктора при ПВ=15%[5; c. 218 -224] 3. 9 Расчетное обоснование и выбор тормоза при ПВ=15%[5; c. 274 -286]. ПРИМЕЧАНИЕ: Методика расчета по п. 3. 4 – 3. 9 аналогична принятой в разделе 2.
4. РАСЧЕТ МЕХАНИЗМА ПЕРЕДВИЖЕНИЯ КРАНА[5; c. 420 -432]
4. 1 Обоснование выбора ходовых колес и типа рельса (таб. 4. 1) Таблица 4. 1
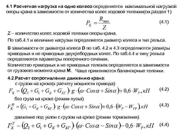
4. 1 Расчетная нагрузка на одно колесо определяется максимальной нагрузкой опоры крана в зависимости от количества колес ходовой тележки(см. раздел 1) (4. 1) Z – количество колес ходовой тележки опоры крана. По таб. 4. 1 и величине нагрузки определяется диаметр колеса и тип рельса. В зависимости от диаметра колеса D по таб. 4. 2 и 4. 3 определяются размеры приводных и не приводных двухребордных колес. По таб. 4. 4 и типу рельса определяются параметры поперечного сечения. Количество приводных и не приводных тележек определяется в зависимости от грузового момента крана М. Чаще применяются балансирные тележки. 4. 2. Расчет сопротивления движению крана: с грузом на крюке(к расчету мощности привода) (4. 2) без груза на крюке (режим пуска) (4. 3) движение под уклон с грузом на крюке (режим торможения) (4. 4)
ветровая нагрузка на кран с грузом и только на груз, к. Н коэффициент удельных сопротивлений движению, коэфф. трения качения при коэфф. трения в подшипнике колеса, учет трения в ребордах колес. ПРИМЕЧАНИЕ: Величина ветровой нагрузки на кран и груз определяется в программе BKRN 2, а ветровое давление на груз следует принять по данным тягового расчета грузовой каретки.
Таблица 4. 2 Таблица 4. 3
Таблица 4. 4
4. 3 Расчетная тяговая нагрузка тележки кран с грузом движется на подъем (4. 5) кран без груза(режим пуска) (4. 6) кран движется под уклон(режим торможения) (4. 7) 4. 4 Расчет крутящего момента колеса тележки при движении с грузом на подъем (4. 8) 4. 5 Расчет частоты вращения колеса тележки (4. 9) 4. 6 Расчет мощности и выбор двигателя привода тележки[4; c. 235 -239] (4. 10)
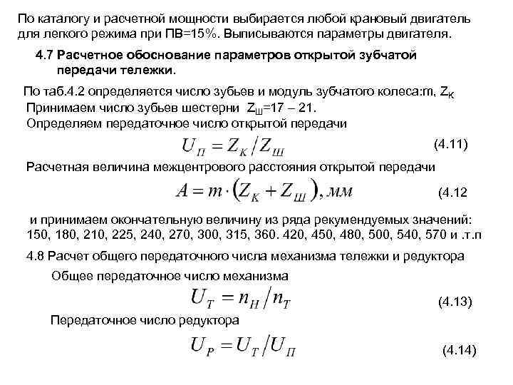
По каталогу и расчетной мощности выбирается любой крановый двигатель для легкого режима при ПВ=15%. Выписываются параметры двигателя. 4. 7 Расчетное обоснование параметров открытой зубчатой передачи тележки. По таб. 4. 2 определяется число зубьев и модуль зубчатого колеса: m, ZK Принимаем число зубьев шестерни ZШ=17 – 21. Определяем передаточное число открытой передачи (4. 11) Расчетная величина межцентрового расстояния открытой передачи (4. 12 и принимаем окончательную величину из ряда рекумендуемых значений: 150, 180, 210, 225, 240, 270, 300, 315, 360. 420, 450, 480, 500, 540, 570 и. т. п 4. 8 Расчет общего передаточного числа механизма тележки и редуктора Общее передаточное число механизма (4. 13) Передаточное число редуктора (4. 14)
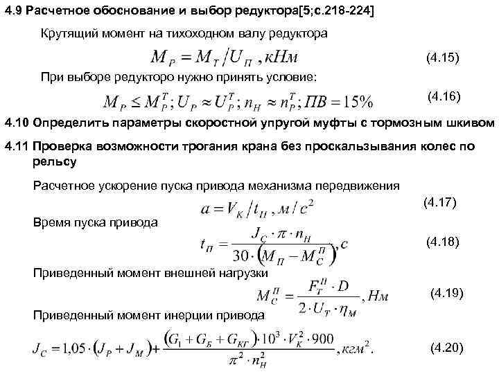
4. 9 Расчетное обоснование и выбор редуктора[5; c. 218 -224] Крутящий момент на тихоходном валу редуктора (4. 15) При выборе редукторо нужно принять условие: (4. 16) 4. 10 Определить параметры скоростной упругой муфты с тормозным шкивом 4. 11 Проверка возможности трогания крана без проскальзывания колес по рельсу Расчетное ускорение пуска привода механизма передвижения (4. 17) Время пуска привода (4. 18) Приведенный момент внешней нагрузки (4. 19) Приведенный момент инерции привода (4. 20)
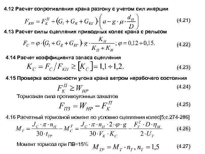
4. 12 Расчет сопротивления крана разгону с учетом сил инерции (4. 21) 4. 13 Расчет силы сцепления приводных колес крана с рельсом (4. 22) 4. 14 Расчет коэффициента запаса сцепления (4. 23) 4. 15 Проверка возможности угона крана ветром нерабочего состояния (4. 24) Тормозная сила противоугонных захватов (4. 25) 4. 16 Расчетный тормозной момент по условию сцепления колес[5; c. 274 -286] (4. 26) Момент тормоза при ПВ=15% (4. 27)
5. РАСЧЕТ МЕХАНИЗМА ПОВОРОТА БАШЕННОГО КРАНА[5; c. 441 -445] Рис. 5. 1 Расчетная схема механизма поворота: а – к расчету сопротивления от уклона и ветрового давления, б – конструктивная схема механизма.
5. 1 Расчетное обоснование параметров ОПУ 5. 1. 1 Расчет вертикальной нагрузки опорно-поворотного устройства (5. 1) масса поворотной части крана, Мг (т) 5. 1. 2 Горизонтальная ветровая нагрузка рабочего состояния (bkrn 2) (5. 2) 5. 1. 3 Опрокидывающий момент ветра, действующий на ОПУ кран ПГ/БС (5. 3) кран ПГ/ПС кран ПБ/БС (5. 4) кран ПБ/ПС ордината центра ветрового давления рабочего состояния на торец крана, м. 5. 1. 4 Момент силы тяжести груза, действующий на опу (5. 5)
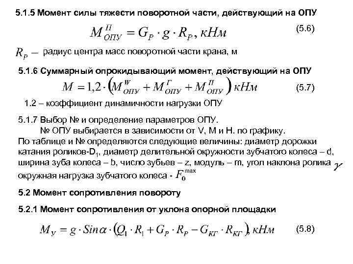
5. 1. 5 Момент силы тяжести поворотной части, действующий на ОПУ (5. 6) радиус центра масс поворотной части крана, м 5. 1. 6 Cуммарный опрокидывающий момент, действующий на ОПУ (5. 7) 1. 2 – коэффициент динамичности нагрузки ОПУ 5. 1. 7 Выбор № и определение параметров ОПУ. № ОПУ выбирается в зависимости от V, M и H. по графику. По таблице и № определяются следующие величины: диаметр дорожки катания роликов-D 1, диаметр делительной окружности зубчатого колеса – d, ширина зуба колеса – b, число зубьев – z, модуль – m, угол наклона ролика окружная нагрузка зубчатого колеса 5. 2 Момент сопротивления повороту 5. 2. 1 Момент сопротивления от уклона опорной площадки (5. 8)
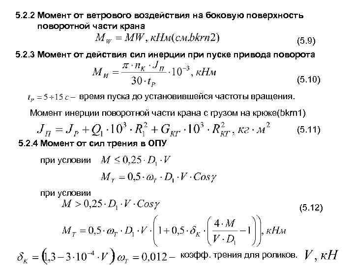
5. 2. 2 Момент от ветрового воздействия на боковую поверхность поворотной части крана (5. 9) 5. 2. 3 Момент от действия сил инерции при пуске привода поворота (5. 10) время пуска до установившейся частоты вращения. Момент инерции поворотной части крана с грузом на крюке(bkrn 1) (5. 11) 5. 2. 4 Момент от сил трения в ОПУ при условии (5. 12) коэфф. трения для роликов.
5. 2. 5 Суммарный момент сопротивления повороту (5. 13) 5. 3 Расчетная мощность привода механизма поворота[4; c. 235 -239] (5. 14) коэффициент перегрузки момента двигателя, Число механизмов поворота и КПД механизма. 5. 4 Тип и параметры двигателя при ПВ 15%. 5. 5 Расчетное обоснование параметров механизма поворота Передаточное число механизма поворота (5. 15) Передаточное число открытой передачи и редуктора (5. 16) Расчетный тормозной момент и параметры тормоза (5. 17)
Расчет-БК.ppt