934fd9d956beabb897df82d399b860b2.ppt
- Количество слайдов: 137
1
Premises
Decisions Actions Direction Actions Evaluation Actions Guide Actions
The Enterprise works as a system, constituted from several elements that act for a common purpose, coordinated by means of the accomplishment of specialistic functions and oriented to the attainment of a final (survival) goal.
The planning (or re-planning) of the Organization demands the assumption of a set of decisions:
Themes 16
Purchases/Supply
Purchases/Supply
Purchases/Supply
Purchases/Supply
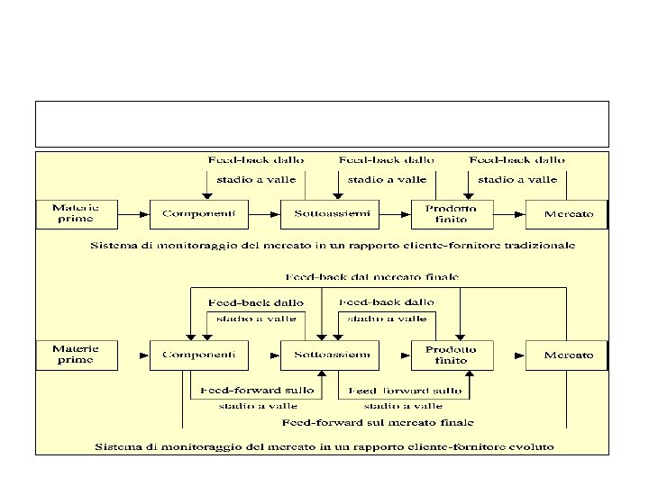
Purchases/Supply
Purchases/Supply Kraljic Matrix
Purchases/Supply
Purchases/Supply The evaluation of outsourcing choices considers:
Purchases/Supply
Purchases/Supply The enterprises reduce the number of their suppliers:
Purchases/Supply
Purchases/Supply The consolidation of suppliers relationship requires:
Topics 38
Production 39
Production
Production 41
Production 42
Production 43
Production plants 44
Production 45
Production 46
Production 47
Production A. Production orders B. Materials invoices C. Operation master lists D. Material requests reports 48
Production E. Work timing report F. Resources availability reports G. Production status report 49
Production control Operating units Stocks control Costs accounting General register 50
Production Just-In-Time Production 51
Production 52
Production 53
Production 54
Production 55
Production planning 56
Production planning Stock control Production planning 57
Production planning Stock control Production planning 58
Production planning Stock control Production planning 59
Production planning Stock control Production planning 60
Production 61
Production Manufactoring Requirement Planning (MRP II) systems the goal is not only the identification of materials to buy (as in MRP), but involves the quantification about resources needed for production (human, technical, machinery, etc) and the evaluation of the feasibility of production programs planned with MRP. 62
Production 63
Themes 64
Marketing Process with which a business studies its market, trends, concurrency searching for opportunities and hints for production related to potential buyers, creating demand for new products and delivering these through the new selected distribution flows. 65
Marketing 66
Marketing 67
Marketing 68
Marketing 69
Marketing 70
Marketing Selling Cycle 71
Marketing 72
Marketing 73
Marketing 74
Marketing 75
Marketing 76
Marketing 77
Marketing 78
Marketing
Marketing 80
Marketing Price 81
Marketing Product 82
Marketing Promotion 83
Marketing Place 84
Marketing 85
Marketing Process 86
Marketing Physical Environment 87
Marketing 88
Marketing 89
Marketing 90
Marketing goal becomes to keep clients loyal, rather than to increase the market, not caring about the offered service quality. Business capacity to stabilize relationships with clients thought a reciprocal exchange and fulfillment of promises. 91
Marketing 92
Marketing 93
Marketing 94
Marketing 95
Themes 96
Quality
Quality
Quality
Quality
Quality
Quality
Quality
Quality Organization oriented TQM The activity of defining the objectives and strategies (strategic planning) division of labor, guidance, coordination and control (leadership, management and personnel management and system) is geared to the principles of quality The culture of listening and comparison (involving all internal and external partners), effectiveness and efficiency, planning and systematic, prevention, diagnosis and verification as continuous improvement
Quality
Quality
Quality Globalization Legislative changes Integration of areas A world in Network Removal of geographical barriers Price Pressure
Quality
Quality
Quality
Research and Development 112
Research and Development
Research and Development
Research and Development "Activities related to technological innovations of product and process cover every scientific, technological, organizational, financial and trade effort to make or made available on the market versions characterized by a significant improvement in functional or content respect to previous versions, or an alternative solutions aimed at solving the same problems / satisfaction of those needs "
Research and Development
Research and Development
Research and Development
Research and Development
Research and Development
Research and Development
Research and Development
Research and Development
Research and Development
Research and Development
Research and Development Choice of Innovation Projects To evaluate a technology innovation project the management offers a wide variety of methods, informal instruments with sophisticated techniques based on qualitative data or based on assumptions strictly quantitative. In most cases, use a combination of methods in order to provide more adequate assessment of the opportunities and risks of an innovative project.
Research and Development The development budget
Research and Development Choice methods
Research and Development Choice methods
Research and Development Choice methods
Research and Development Choice methods
Research and Development Choice methods
Research and Development Choice methods
Research and Development Choice methods
Research and Development Choice methods
Research and Development Team work
Research and Development


