1 Поиск ЭДМ нейтрона. Нейтронная оптика нецентросимметричных кристаллов.










































































23350-4th_year_lect11-12r.ppt
- Количество слайдов: 74
1 Поиск ЭДМ нейтрона. Нейтронная оптика нецентросимметричных кристаллов. Лекция 12
2 Нейтроны в физике ядра и элементарных частиц В современной физике элементарных частиц тесно переплелись и космология, и свойства Вселенной на ранней стадии образования, и собственно структура элементарных частиц и их взаимодействий, ядерная физика и физика фазовых превращений. Для получения новых данных в этой области имеются два пути: Первый – это увеличение энергий сталкивающихся частиц и ядер для поиска новых частиц (например, хиггсовских бозонов, суперсимметричных партнеров обычных частиц или новых форм вещества, типа кварк-глюонной плазмы). Этот путь требует создания дорогостоящих ускорителей и, соответственно, совместных усилий и участия многих стран. Россия успешно участвует в большинстве крупных международных проектов практически на всех существующих и строящихся в мире ускорителях. Второй путь – увеличение точности измерений в физике средних и низких энергий, в частности в нейтронной физике. Для этой цели необходимы высокоинтенсивные источники нейтронов (увеличение статистики), новые идеи, методики и нестандартное оборудование. Следует заметить, что, хотя реактор и является достаточно дорогостоящим прибором, тем не менее, его цена ни в какое сравнение не идет с ценой современного суперколлайдера.
3
4 Standard Model and beyond Matter Super-symmetry, … Forces S or T weak coupling, … CP violation, … New forces, … From Pignol’s presentation
5 (Во Вселенной из эксперимента доля антивещества < 10−4). Величина барионной асимметрии Вселенной определяется как δB =(nB − nB)/nγ ≈ nB/nγ, где nB, nB, nγ — концентрации барионов, антибарионов и реликтовых фотонов во Вселенной. Из данных по реликтовому излучению, по оценкам космологической плотности вещества, получаемой из скорости расширения Вселенной, а также из оценок масс видимого вещества галактик δB =10−8 − 10−10, она совпадает по порядку величины с относительным избытком барионов над антибарионами на ранней стадии формирования Вселенной до момента t ~ 10−6 с, в который температура Вселенной стала T ~ 1 ГэВ. Захватывающая загадка современности − барионная асимметрия Вселенной
6 А.Д. Сахаров в 1967 г. впервые заметил, что для объяснения барионной асимметрии необходимо: взаимодействие, не сохраняющее барионное число 2) взаимодействие, нарушающее CP-нвариантность. В Стандартной Модели (СМ) такие взаимодействия отсутствуют, (т.е. наше с вами существование уже противоречит Стандартной Модели). В ряде современных теорий "Великого объединения", а также в суперсимметричных теориях допускается нарушение барионного и лептонного чисел и как следствие — распад протона, а также нейтрон-антинейтронные осцилляции
7 Нарушение СР-симметрии было обнаружено в распадах нейтральных К-мезонов в1964 г. Летом 2004 г. Belle и BaBar сообщили о наблюдении СР-нарушения также в распадах В-мезонов, содержащих тяжелые кварки. В СМ можно объяснить нарушение СР-симметрии в распадах К- и В-мезонов, однако при этом барионная асимметрия предсказывается на уровне 10–25, тогда как из наблюдений она 10–8 – 10–10. Поэтому поиски механизма нарушения СР-симметрии, объясняющие и барионную асимметрию, являются одним из “краеугольных камней” современной физики. Наличие у нейтрона ЭДМ требует одновременного нарушения Р- и Т- инвариантностей, а следовательно, и нарушения СР. Обнаруженное нарушение СР-симметрии в распадах К- и В-мезонов, если его учесть в рамках Стандартной Модели приводит к величине ЭДМ нейтрона на уровне ~10–31 – 10–33 eсм. Однако в моделях, объясняющих барионную асимметрию Вселенной, ЭДМ нейтрона оказывается на уровне ~10–26–10–28 eсм
8 Neutron scattering in-flight magnetic resonance UCN magnetic resonance История измерений ЭДМ началась с экспериментов Н. Рамзея (публикация 1957 г.) Стандартная модель dn~(10-31-10-33) e см Новая физика для объяснения барионной асимметрии - nb/n~10-10 dn~(10-26-10-28) e cm a Барионная асимметрия Вселенной: nb/n~10-25
9 ЭДМ нейтрона Наличие электрического дипольного момента нейтрона нарушает как Р-инвариантность, так инвариантность относительно обращения времени (Т) и, следовательно, СР-инвариантность dn < 3 10-26 eсм, (90% C.L.) ( ILL–CCLRC–Univ. Sussex) PRL, 2006, 97, 131801 -- не намного лучше результата 17 летней давности Если нейтрон представить в виде шара размером R ~ 10-13 см, то d/R ~ 3 10-13. Это одна из самых высоких достигнутых точностей. Такая доля от радиуса Земли составляет ~ 2 мкм dn 9,710-26 eсм, ПИЯФ, 1989
10 Чувствительность к ЭДМ Время взаимодействия
11 Сравнение различных методов E ~(108- 109)V/cm UCN method Crystal-diffraction method E ~ 10 kV/cm τ max ~ 1000 s (neutron lifetime) Еτ ~ 107(V·s)/cm (Current value Еτ ≈ 106 (V·s)/cm) τa ~ 0.01 c (absorption) Ionization Energy ~ a few eV 1Ǻ
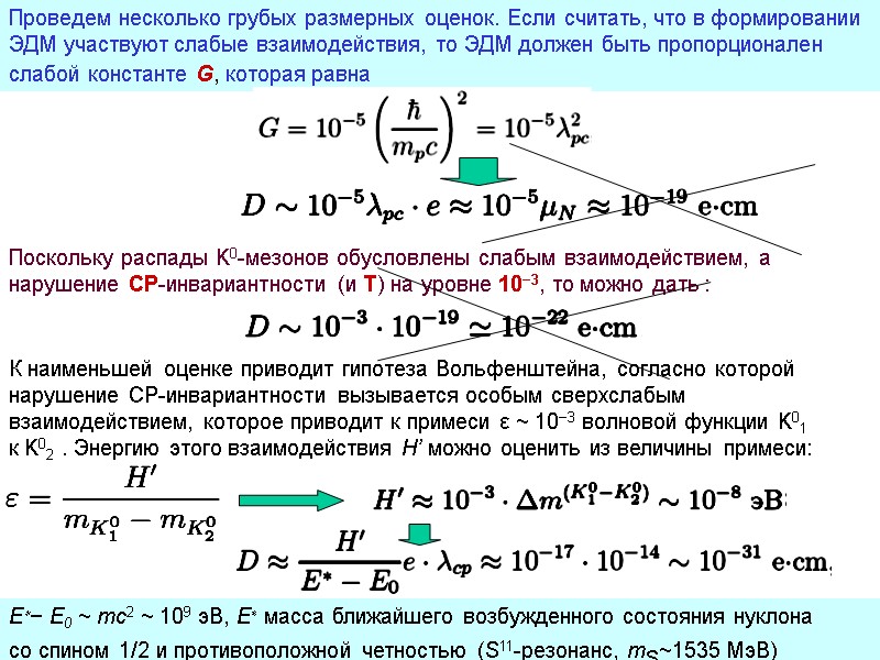
12 Проведем несколько грубых размерных оценок. Если считать, что в формировании ЭДМ участвуют слабые взаимодействия, то ЭДМ должен быть пропорционален слабой константе G, которая равна Поскольку распады K0-мезонов обусловлены слабым взаимодействием, а нарушение СР-инвариантности (и Т) на уровне 10−3, то можно дать : К наименьшей оценке приводит гипотеза Вольфенштейна, согласно которой нарушение CP-инвариантности вызывается особым сверхслабым взаимодействием, которое приводит к примеси ε ~ 10−3 волновой функции K01 к K02 . Энергию этого взаимодействия H’ можно оценить из величины примеси: E∗− E0 ~ mc2 ~ 109 эВ, E∗ масса ближайшего возбужденного состояния нуклона со спином 1/2 и противоположной четностью (S11-резонанс, mS~1535 МэВ)
13 13 Электромагнитное взаимодействие нейтрона
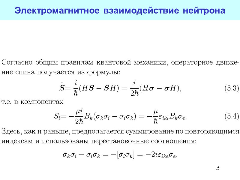
14 14 Электромагнитное взаимодействие нейтрона Частица во внешнем магнитном поле
15 15 Электромагнитное взаимодействие нейтрона
16 16 Электромагнитное взаимодействие нейтрона
17 17 Электромагнитное взаимодействие нейтрона Решение этой системы: Pz = const = P0||; Px = P0sin 0t ; Py = P0cos 0t Здесь - так называемая ларморова частота прецессии спина Таким образом, вектор P с компонентами (Px, Py) вращается в плоскости (x,y) с угловой скоростью 0, т.е. спин прецессирует относительно направления магнитного поля.
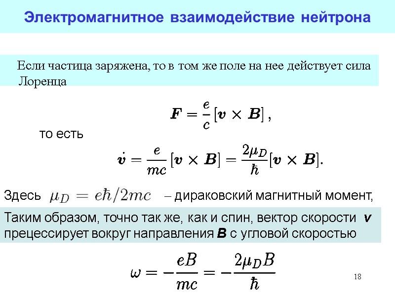
18 18 Электромагнитное взаимодействие нейтрона Если частица заряжена, то в том же поле на нее действует сила Лоренца то есть Здесь дираковский магнитный момент, Таким образом, точно так же, как и спин, вектор скорости v прецессирует вокруг направления В с угловой скоростью
19 19 Электромагнитное взаимодействие нейтрона
20 20 Электромагнитное взаимодействие нейтрона А нормальный в два раза слабее: При движении в электрическом поле в системе, связанной с частицей, возникает магнитное поле: С ним может дополнительно взаимодействовать магнитный момент. Причем оказывается, что аномальный и нормальный магнитные моменты взаимодействуют с электрическим полем по-разному. Так, аномальный момент взаимодействует обычным образом:
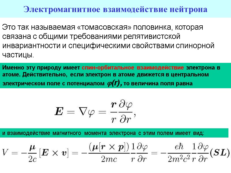
21 21 Электромагнитное взаимодействие нейтрона Это так называемая «томасовская» половинка, которая связана с общими требованиями релятивистской инвариантности и специфическими свойствами спинорной частицы. Именно эту природу имеет спин-орбитальное взаимодействие электрона в атоме. Действительно, если электрон в атоме движется в центральном электрическом поле с потенциалом (r), то величина поля равна и взаимодействие магнитного момента электрона с этим полем имеет вид:
22 22 Электромагнитное взаимодействие нейтрона Для нейтрона (момент которого целиком аномален) взаимодействие с электрическим полем описывается Это взаимодействие называется швингеровским. Здесь n аномальный магнитный момент в ядерных магнетонах Имеется еще так называемое фолдиевское взаимодействие нейтрона с электрическим полем, которое имеет вид:
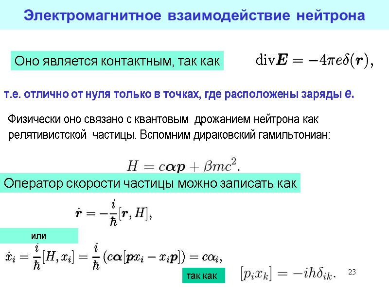
23 23 Электромагнитное взаимодействие нейтрона Физически оно связано с квантовым дрожанием нейтрона как релятивистской частицы. Вспомним дираковский гамильтониан: Оно является контактным, так как т.е. отлично от нуля только в точках, где расположены заряды e. Оператор скорости частицы можно записать как или так как
24 24 Электромагнитное взаимодействие нейтрона Таким образом, с есть оператор скорости релятивистской частицы, а поскольку i2 =1, то все проекции скорости равны c. Следовательно, можно сказать, что дираковская частица "блуждает" со скоростью c, но в произвольных направлениях, так что ее средняя скорость равна v. Предположим теперь, что она движется в среднем по спирали с радиусом порядка комптоновской длины. Что произойдет, если внутри "траектории" оказывается заряд ? Имеется швингеровское (спин-орбитальное) взаимодействие: средняя энергия взаимодействия за виток:
25 25 Электромагнитное взаимодействие нейтрона Используя теорему Гаусса, получаем: в точности описывающее фолдиевское взаимодействие. Для нормального дираковского момента (например, для электрона) такое взаимодействие называется дарвиновским и содержит томасовскую половину. Полагая теперь , получим выражение: Все эти взаимодействия получаются автоматически из уравнения Дирака для частицы в электромагнитном поле (если в него включить дополнительное взаимодействие, связанное с аномальным магнитным моментом) при переходе к нерелятивистскому пределу.
26 26 Поиск ЭДМ нейтрона – эксперимент ПИЯФ продолжительностью в 30 лет. К 1989 г. были получены практически одинаковые результаты сначала в ПИЯФ, позднее в ИЛЛ dn < 9.710-26 ecm (90% C.L.) Последующие измерения в ИЛЛ и обработка данных в течение еще 17 лет дали результат не намного лучший по точности dn < 3 10-26 ecm (90% C.L.) (2006 г., ILL –CCLRC–Univ. Sussex) CP-нарушение, электрический дипольный момент (ЭДМ) нейтрона и ультрахолодные нейтроны
27 Основные идеи магниторезонансного метода Рамзея для измерения ЭДМ Метод основан на измерении изменения частоты прецессии нейтрона в магнитном поле (резонансной частоты) при включении (или реверсе) электрического поля. Если приложить поле B1, вращающееся с частотой 0 в плоскости (x,y), то во вращающейся системе для нейтрона это постоянное поле, и он начнет прецессировать уже вокруг B1 с частотой
28 Основные идеи магниторезонансного метода Рамзея для измерения ЭДМ вероятность же найти спин против B0 (т.е. вероятность переворота) есть Если в начальный момент спин нейтрона был направлен по B0 (ось z), то вероятность найти спин в том же направлении в момент времени t будет равна
29 Основные идеи магниторезонансного метода Рамзея для измерения ЭДМ
30 30 Поиск электрического дипольного момента нейтрона Величина поля B0 =0,028 Гс. Частота прецессии спина нейтрона в таком поле равна 0 = ω0/2π = 83 Гц
31 Пучок неполяризованных нейтронов, выведенный из реактора, например, при помощи нейтроновода, падает на зеркало-поляризатор. Отраженный зеркалом поляризованный пучок направляется в спектрометр. В первой катушке (синхронизаторе) создается вращающееся с угловой частотой ω магнитное поле. В ней при ω = ω0 для нейтронов определенной энергии (зависящей от длины катушки) происходит поворот спина нейтрона в плоскость, перпендикулярную направлению постоянного магнитного поля. Величина поля B0 =0,028 Гс, частота прецессии спина нейтрона в таком поле равна 0 = ω0/2π = 83 Гц После этой катушки спин нейтрона оказывается в плоскости (x, y) под некоторым углом к оси x. Тем самым задается начальная фаза прецессии. Далее происходит свободная прецессия спина. Если электрическое поле отсутствует, то прецессия происходит с угловой скоростью ω0,и с этой же скоростью вращаются магнитные поля в катушках, т.е. угол между спином и направлением полей в катушках сохраняется. И в зависимости от сдвига фаз ϕ в катушках детектор D будет регистриро- вать либо нулевую интенсивность в случае ϕ =0, либо максимальную при ϕ = π. При ϕ = ±π/2 детектор зарегистрирует половинную интенсивность.
32 Резонансные кривые зависимости скорости счета в детекторе от частоты рассогласования при различном сдвиге фаз полей в катушках. Ширины кривых определяются средним временем пролета нейтронов через установку Δν ~ 1/τ Осуществляя реверс электрического поля по отношению к магнит- ному, по изменению скорости счета детектора можно определить сдвиг резонансной частоты: откуда
33 В накопительном варианте установки используется возможность хранения УХН в полости. Время удержания в камере при этом может достигать ~ 100 с, а соответствующая ширина резонансной линии — 0,009 Гц. Поле в камерах для УХН достигает 10 ÷ 15 кВ/см. Скорость счета поляризованных УХН в таких установках на реакторах в ПИЯФ и ИЛЛ имеет порядок 100 –140 н/с. Оценим время, необходимое для набора статистики на такой уста-новке, чтобы получить ошибку σ(D) ~ 10−25 e·см. Необходимое для этой цели число событий определится т.е. N ≈ 4·108. Здесь мы использовали численное значение постоянной Планка ħ = 6, 6 · 1016 эВ·с. Подставляя приведенные выше скорости счета, получаем необходимое время T измерения ЭДМ нейтрона с указанной точностью: Таким образом, чувствительность данного метода приблизительно равна (6÷7)·10−25 e·см/сут. При такой чувствительности, чтобы получить ограничение на ЭДМ на уровне σ(D) ~ 10−26 e·см, необходимо более 10 лет непрерывных измерений. Поэтому для того, чтобы понизить существующее ограничение на ЭДМ нейтрона нужны новые идеи, новые методы и новые, гораздо более интенсивные, источники холодных и ультрахолодных нейтронов.
34 Поиск ЭДМ нейтрона – эксперимент ПИЯФ (накопительный вариант ЭДМ-спектрометра)
35 Поиск ЭДМ нейтрона (измерения, верхний предел) (Интенсивности пучков УХН)
36 Преимущества кристалл-дифракционного метода Электрические поля на 4 - 5 порядков превосходят поля, используемые в методе УХН Ввеличина Еg, определяющая чувствительность метода, приблизительно такая же, как в методе УХН Высокая светосила установки (в ~100 раз более высокая интенсивность ХН, чем УХН) Компактность установки Несколько возможностей исключения ложного эффекта от швингеровского взаимодействия нейтрона Чувствительность метода определяется:
37 Ядерный и электрический потенциалы кристалла. Разложение по векторам обратной решетки
38 Периодический (в направлении g, ось x) потенциал системы плоскостей можно разложить в ряд Фурье: gn=2 n/d. Каждая гармоника описывает потенциал своей системы плоскостей gn. Дифракция n-го порядка это дифракция первого порядка, но на системе плоскостей с межплоскостным расстоянием dn=d/n. т.к. V(r) вещественнен и
39 Амплитуды гармоник находятся из соотношения: где Nc- число элементарных ячеек в 1-м объеме, m - масса нейтрона, fi(g) – амплитуда рассеяния i-м атомом в ячейке структурная амплитуда Ячейки кристалла рассеивают когерентно, поэтому VgNc
40 40 Амплитуды Vg для ядерного и электрического (кулоновского) взаимодействий Периодическая часть электрического потенциала будет иметь вид: Электрическое поле:
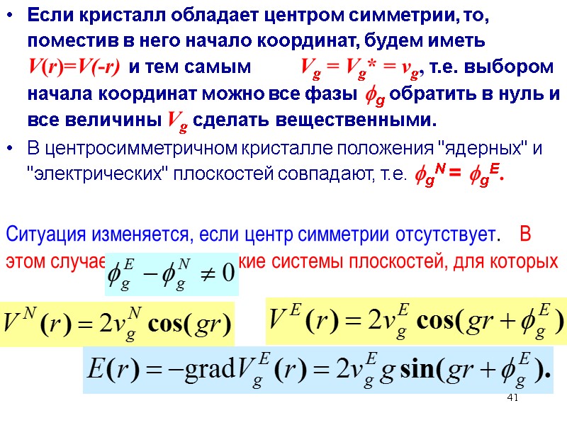
41 Если кристалл обладает центром симметрии, то, поместив в него начало координат, будем иметь V(r)=V(-r) и тем самым Vg = Vg* = vg, т.е. выбором начала координат можно все фазы g обратить в нуль и все величины Vg сделать вещественными. В центросимметричном кристалле положения "ядерных" и "электрических" плоскостей совпадают, т.е. gN = gE. Ситуация изменяется, если центр симметрии отсутствует. В этом случае существуют такие системы плоскостей, для которых
42 О физической сути явлений Дифракция по Лауэ: Условие Брэгга: |k0+g|=|k0| или 2d sin B= (|g|=2/d, |k0|= 2/) Нейтроны движутся вдоль кристаллографических плоскостей со скоростью:
43 О физической сути явлений При дифракции нейтроны концентрируются на «ядерных» плоскостях, либо между ними, т.е. в областях максимумов или минимумов ядерного потенциала (движутся по «ядерным рельсам»): В нецентросимметричных кристаллах g 0
44 О физической сути явлений Нейтроны концентрируются на «ядерных» плоскостях, либо между ними, т.е. в областях максимумов или минимумов ядерного потенциала, где в нецентросимметричном кристалле действует сильное электрическое поле:
45 The crystal electric fields were discovered and measured first (PNPI, Gatchina, 1989) in the experiment on dynamical diffraction of polarized neutrons through the pendulum phase shift that accompany the spin flip. The field value for quartz crystal turned out to be E110=(2.1 0.12) 108 V/cm. It has coincided with the calculated one
46 Максимальные величины внутрикристаллических полей Emax g для некоторых кристаллов
47 Нейтронная оптика нецентросимметричных кристаллов Волновую функцию нейтрона в кристалле, движущегося в направлениях, далеких от брэгговских можно написать по теории возмущений: EK= ћ2 K2/2m, EK+g= ћ2 |K+g|2/2m
48 В зависимости от знака величины параметра отклонения от условия Брэгга: 2g=|K+g|2 K2, происходит концентрация нейтронов на плоскостях т.е. максимумах потенциала (g<0, красный цвет), либо между ними на минимумах (g>0, голубой цвет на рис.)
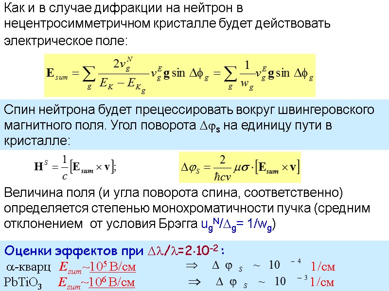
49 Как и в случае дифракции на нейтрон в нецентросимметричном кристалле будет действовать электрическое поле: Спин нейтрона будет прецессировать вокруг швингеровского магнитного поля. Угол поворота s на единицу пути в кристалле: Оценки эффектов при /=210-2 : -кварц Esum~105 В/см 1/см PbTiO3 Esum~106 В/см 1/см Величина поля (и угла поворота спина, соответственно) определяется степенью монохроматичности пучка (средним отклонением от условия Брэгга ugN/g= 1/wg)
50 Эксперимент Зависимость S от длины волны нейтрона для некоторой ориентации кристалла для двух значений монохроматичности пучка. Сплошные линии - рассчитанные. Пунктирные линии соответствуют выполнению условию Брэгга для плоскостей с отличным от нуля полем Eg.
51 Эксперимент Зависимость S от длины волны нейтрона для другой ориентации кристалла для двух значений монохроматичности пучка . Сплошные линии - рассчитанные. Пунктирные линии соответствуют выполнению условию Брэгга для плоскостей с отличным от нуля полем Eg.
52 Как можно усилить эффект? Отражение под углом π/2 Точное выражение для электрического поля:
53 T0 T0+ΔT D PG crystal R~50% We can control the deviation parameter by the temperature of crystal. Двухкристальная линия (зависимость интенсивности от разности температур кристаллов)
54 Двухкристальная линия (зависимость интенсивности от угла поворота одного из кристаллов) T0 T0 D 0.60 PG R~50% For Bragg angle ~ 450 the Bragg width ~ 0.00050 We can increase the EDM effect by using a series of the crystals.
55 Эксперимент по измерению электрического поля Зависимость величины электрического поля действующего на регистрируемый нейтрон от разницы температур двух кристаллов Тестовый эксперимент дает чувствительность к ЭДМ ~2 10-25 eсм/сут (в 3 раза более высокую, чем в ИЛЛ) Кварц, плоскости (110) Lc=14 cm, угол Брэгга ≈ 860
56 π/2 reflection “zero” Schwinger For /2 reflection E || vn and Hs~[E x vn]≈0
57 Проекты поиска ЭДМ нейтрона Следует заметить, что двухкамерный дифференциальный ЭДМ-спектрометр ПИЯФ приблизительно в два раза чувствительнее однокамерного спектрометра ИЛЛ. Наше на настоящий момент «отставание» от зарубежных коллег обусловлено лишь отсутствием в России интенсивного источника нейтронов. Сейчас в ПИЯФ, кроме модернизации старого ЭДМ-спектрометра, заканчивается создание нового мультикамерного варианта спектрометра для измерения ЭДМ нейтрона с точностью на уровне 10-27 есм. Одновременно развивается принципиально новый кристалл-дифракционный метод. В мире существуют еще два проекта поиска ЭДМ нейтрона с использованием магниторезонансного метода на УХН (США и коллаборация РАЛСассексИЛЛ, в которой участвует также и ПИЯФ). Основой этих проектов является новый способ прямого получения ультрахолодных нейтронов из холодных за счет неупругого рассеяния холодных нейтронов на элементарных возбуждениях в жидком сверхтекучем гелии. Однако эти проекты в настоящий момент являются гораздо менее разработанными по сравнению со всеми указанными выше российскими проектами.
58 Photo of quartz single crystal prepared and tested in PNPI, Gatchina Size of crystal 140x140x35mm3 Effective mosaicity (0.3-1.2)”
59 Our quartz crystal in Criopad at ILL
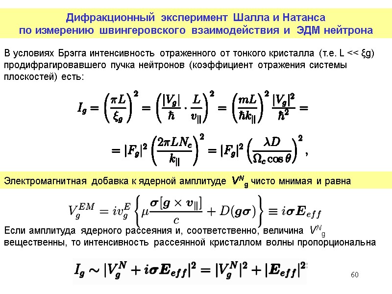
60 Дифракционный эксперимент Шалла и Натанса по измерению швингеровского взаимодействия и ЭДМ нейтрона В условиях Брэгга интенсивность отраженного от тонкого кристалла (т.е. L << ξg) продифрагировавшего пучка нейтронов (коэффициент отражения системы плоскостей) есть: Электромагнитная добавка к ядерной амплитуде VNg чисто мнимая и равна Если амплитуда ядерного рассеяния и, соответственно, величина VNg вещественны, то интенсивность рассеянной кристаллом волны пропорциональна
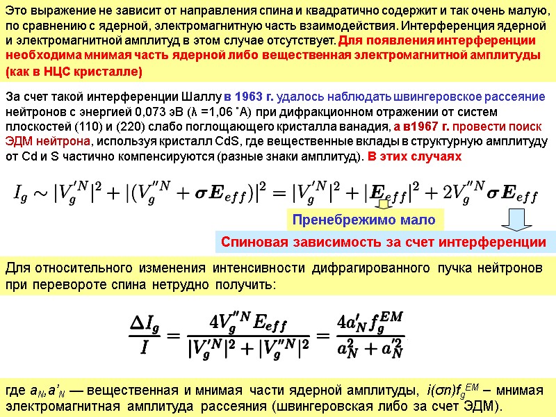
61 Это выражение не зависит от направления спина и квадратично содержит и так очень малую, по сравнению с ядерной, электромагнитную часть взаимодействия. Интерференция ядерной и электромагнитной амплитуд в этом случае отсутствует. Для появления интерференции необходима мнимая часть ядерной либо вещественная электромагнитной амплитуды (как в НЦС кристалле) За счет такой интерференции Шаллу в 1963 г. удалось наблюдать швингеровское рассеяние нейтронов с энергией 0,073 эВ (λ =1,06 ˚A) при дифракционном отражении от cистем плоскостей (110) и (220) слабо поглощающего кристалла ванадия, а в1967 г. провести поиск ЭДМ нейтрона, используя кристалл CdS, где вещественные вклады в структурную амплитуду от Cd и S частично компенсируются (разные знаки амплитуд). В этих случаях Для относительного изменения интенсивности дифрагированного пучка нейтронов при перевороте спина нетрудно получить: Спиновая зависимость за счет интерференции где aN,a’N — вещественная и мнимая части ядерной амплитуды, i(σn)fgEM − мнимая электромагнитная амплитуда рассеяния (швингеровская либо за счет ЭДМ). Пренебрежимо мало
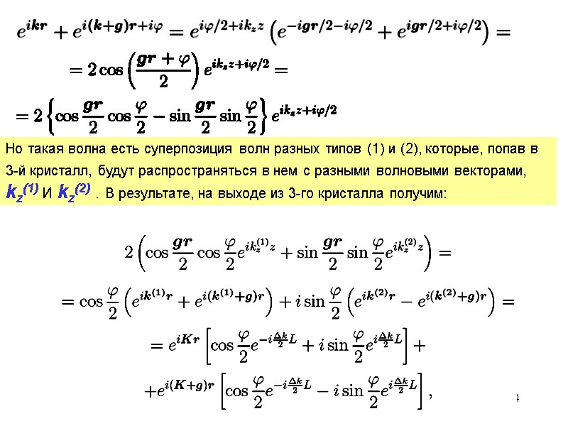
62 Нейтронный интерферометр Трехкристальный интерферометр в форме, изображенной на рис. справа, был впервые предложен Бонзе и Хартом для рентгеновских лучей. Раухом, Треймером и Бонзе было показано, что его можно использовать и как нейтронный интерферометр. Семейство нейтронных интерферометров
63 На каждом из кристаллов пучок расщепляется на два. И пусть толщины L пластин таковы, что для данной длины волны нейтронов после каждого кристалла I0 = Ig. Тогда на третий кристалл будет падать следующая когерентная суперпозиция волн с одинаковыми амплитудами и отличающимися на вектор g волновыми векторами (ось z параллельна плоскостям): Такая волна, в 3-м кристалле, попадает своими максимумами плотности точно на максимумы потенциала, т.е. будет внутри кристалла распространяться вдоль плоскостей с волновым вектором kz(1) . Если теперь в одно плечо введем сдвиг фазы (поместим кусок вещества, например крыло мухи, как было в одном из экспериментов), то максимумы плотности волновой функции сместятся:
64 Но такая волна есть суперпозиция волн разных типов (1) и (2), которые, попав в 3-й кристалл, будут распространяться в нем с разными волновыми векторами, kz(1) и kz(2) . В результате, на выходе из 3-го кристалла получим:
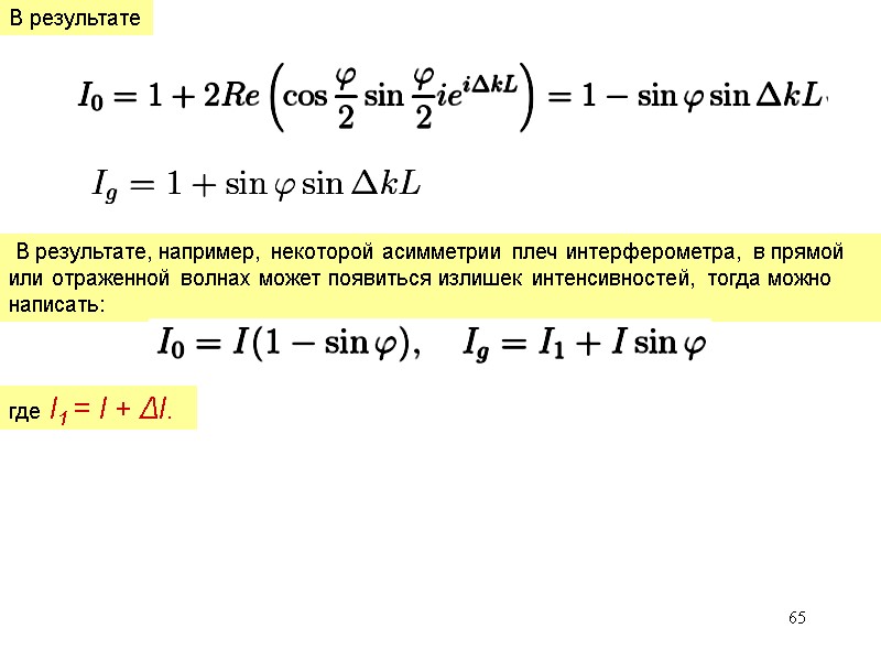
65 В результате В результате, например, некоторой асимметрии плеч интерферометра, в прямой или отраженной волнах может появиться излишек интенсивностей, тогда можно написать: где I1 = I + ΔI.
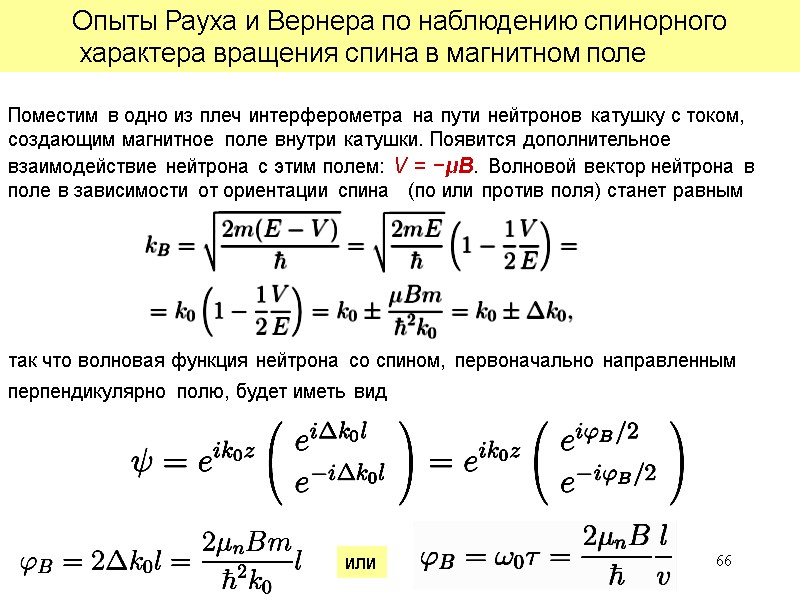
66 Опыты Рауха и Вернера по наблюдению спинорного характера вращения спина в магнитном поле Поместим в одно из плеч интерферометра на пути нейтронов катушку с током, создающим магнитное поле внутри катушки. Появится дополнительное взаимодействие нейтрона с этим полем: V = −μB. Волновой вектор нейтрона в поле в зависимости от ориентации спина (по или против поля) станет равным так что волновая функция нейтрона со спином, первоначально направленным перпендикулярно полю, будет иметь вид или
67 Но изменение фазы нейтронной волны с проекцией спина, например, по полю (по сравнению с пучком в другом плече интерферометра) происходит на ϕB/2. В результате, интенсивность прямого пучка I0 с поляризацией, направленной по полю, за интерферометром будет равна Она осциллирует с изменением как толщины l катушки, так и величины поля B. Причем, как видно из выражения, частота этих осцилляций в два раза меньше угловой скорости прецессии спина. В эксперименте изменялась величина B. Видно, что период изменения интенсивности в два раза больше периода полного оборота спина. Чтобы интенсивность пришла к первоначальному значению, нужно ϕ изменить на 4π, т.е. спин должен повернуться на два полных оборота. Это явление отражает спинорную природу спина нейтрона. И оно было подтверждено в этом эксперименте.
68 Scheme of the experiment 6 m
69 CRYOPAD Current accuracy of spin orientation is ~10-2 rad for routine experiment ~10-3 rad can be reached for special cases F. Tasset, P.J. Brown, E. Lelie`vre-Berna, T. Roberts, S. Pujol, J. Allibon, E. Bourgeat-Lami, Physica B, 267-268 (1999) 69-74
70 3-D spin analysis EDM Schwinger Residual magnetic field He=(E dn)/n
71 Measurement of Schwinger effect T=T0T T=T0 sample Schwinger effect is zero for B=900 E~ 0.7 108 V/cm
72 Spatial distribution of Schwinger effect in position sensitive detector P=P(T+)-P(T-) We should observe the same dependence for Pxy and Pyx components responsible for nEDM
73 nEDM effect spatial distribution We don’t see the spatial dependence of Pxy and Pyx components. Schwinger Ps< 1.1 10-4 stat. accuracy is P~1.5 10-4
74 nEDM measurement Was limited by low luminosity and size of crystal

