lektsii_toe_ap.ppt
- Количество слайдов: 66
1. Основные понятия и законы электрических и магнитных цепей, физические основы электротехники 1. 1 Физические основы электротехники 1. 2 Элементы электрических цепей 1. 3 Топологические понятия 1. 4 Основные законы электрических цепей 1. 5 Основные законы магнитных цепей
1. 1 Физические основы электротехники 1. 1. 1 Связь между электрическими и магнитными явлениями Сила Лоренца Напряжённость электрического поля Индукция магнитного поля Н/Кл, В/м Тл
1. 1. 2 Теорема Гаусса Ф/м Электрическое смещение
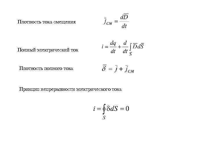
1. 1. 3 Электрические токи проводимости, переноса, смещения. Принцип непрерывности электрического тока Ток проводимости Модуль вектора плотности тока А/м 2 Закон Ома - удельная электрическая проводимость вещества, См/м - удельное электрическое сопротивление проводника, Ом·м
Плотность тока смещения Полный электрический ток Плотность полного тока Принцип непрерывности электрического тока
1. 1. 4 Электрическое напряжение, потенциал, ЭДС Электрическое напряжение Электрический потенциал Электрическая ёмкость Для плоского конденсатора Условие действия ЭДС Ф
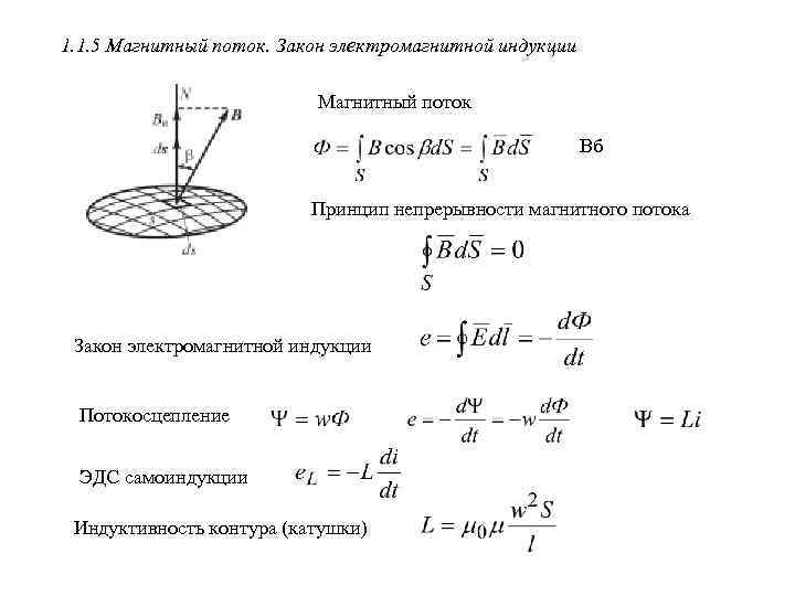
1. 1. 5 Магнитный поток. Закон электромагнитной индукции Магнитный поток Вб Принцип непрерывности магнитного потока Закон электромагнитной индукции Потокосцепление ЭДС самоиндукции Индуктивность контура (катушки)
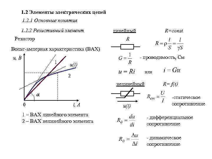
1. 2 Элементы электрических цепей 1. 2. 1 Основные понятия 1. 2. 2 Резистивный элемент Резистор линейный R=const R Вольт-амперная характеристика (ВАХ) u, B 1 - проводимость, См u(i) или 2 нелинейный α 0 i, A 1 – ВАХ линейного элемента 2 – ВАХ нелинейного элемента u(i) R= f(t) -статическое сопротивление - дифференциальное сопротивление - динамическое сопротивление
1. 2. 3 Индуктивный элемент Идеальная катушка индуктивности Вебер - амперная характеристика линейный L=const L Гн Ψ, Bб 1 Ψ(i) 2 α 0 Реальная катушка индуктивности L R нелинейный i, A L= f(t) Ψ(i) статическая индуктивность дифференциальная индуктивность
1. 2. 4 Ёмкостный элемент Конденсатор линейный Кулон - вольтная характеристика С C=const Ф 1 q, Кл q(u) 2 нелинейный C= f(t) α 0 u, В статическая ёмкость дифференциальная ёмкость
1. 2. 5 Источники электрической энергии I И Внешняя характеристика источника A U V RH U а – режим холостого хода I=0; UXX а m U=UXX b – режим короткого замыкания U=0; n I=IКЗ b 0 U=UXX – RBH I IКЗ / RBH =UXX IКЗ I
Последовательная схема замещения I ВАХ идеального источника ЭДС И U RВH U UXX = Е= const Е Е RH Е – идеальный источник ЭДС Реальный источник ЭДС U=E – RBH I – режим генератора U=E + RBH I - режим потребителя 0 I
Параллельная схема замещения ВАХ идеального источника тока I U И GВH J U RH J – идеальный источник тока Реальный источник тока I =J – GBH U I КЗ = J = const 0 E = RBH J J I
1. 3 Топологические понятия J 2 контур R 2 b ab - ветвь I 2 R 4 1 E 1 R 1 a I 4 d I 1 узел I 3 E 3 I 5 2 R 03 R 5 R 3 R 6 c 3 I 6
1. 4 Основные законы электрических цепей Закон Ома для участка цепи 1 закон Кирхгофа для контура 2 закон Кирхгофа
1. 5 Основные законы магнитных цепей Закон полного тока I U l. СР Ф w - магнитодвижущая сила (МДС) [А] SC - магнитное сопротивление [Гн-1] - магнитное напряжение - закон Ома для магнитной цепи [А]
Разветвлённая магнитная цепь Законы Кирхгофа Ф 1 Первый закон I 1 I 2 w 1 w 2 Ф 3 Второй закон
2. Методы анализа электрических и магнитных цепей 2. 1 Эквивалентные преобразования линейных электрических цепей 2. 2 Метод контурных токов 2. 3 Метод узловых потенциалов 2. 4 Метод эквивалентного генератора 2. 5 Баланс мощностей 2. 6 Методы анализа нелинейных резистивных цепей постоянного тока 2. 7 Методы анализа магнитных цепей с постоянными магнитными потоками
2. 1 Эквивалентные преобразования линейных электрических цепей Последовательное соединение R 1 Параллельное соединение Rk R 2 R 1 R 2 Соединение треугольник a R 2 Соединение звезда Rk R 1 a R 3 b звезда – треугольник– звезда Rb c b Ra Rc c
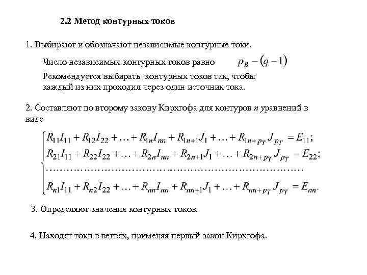
2. 2 Метод контурных токов 1. Выбирают и обозначают независимые контурные токи. Число независимых контурных токов равно Рекомендуется выбирать контурных токов так, чтобы каждый из них проходил через один источник тока. 2. Составляют по второму закону Кирхгофа для контуров n уравнений в виде 3. Определяют значения контурных токов. 4. Находят токи в ветвях, применяя первый закон Кирхгофа.
2. 3 Метод узловых потенциалов 1. Один узел схемы цепи принимают базисным с нулевым потенциалом. 2. Для остальных (q - 1) узлов составляют уравнения по первому закону Кирхгофа, выражая токи ветвей через потенциалы узлов, применяя закон Ома. 3. Решением составленной системы уравнений определяют потенциалы (q - 1) узлов относительно базисного. 4. Находят токи ветвей по обобщенному закону Ома.
2. 4 Метод эквивалентного генератора Для нахождения тока в одной ветви 1. Всю внешнюю по отношению к выделенной ветви электрическую цепь представляют в виде некоторого эквивалентного генератора с ЭДС ЕЭ и сопротивлением RЭ. 2. ЭДС ЕЭ определяют как разность потенциалов между точками (узлами) электрической цепи, к которым подключена ветвь с искомым током в режиме холостого хода. 3. Сопротивление RЭ определяют в режиме холостого хода, заменяя источники ЭДС – нулевыми сопротивлениями, а источники тока – бесконечно большими сопротивлениями. 4. Искомый ток в ветви определяют по закону Ома
2. 5 Баланс мощностей
2. 6 Методы анализа нелинейных резистивных цепей постоянного тока Нелинейный резистивный двухполюсник Вольт-амперная характеристика I, R I(U) П RСТ RДИФ U Метод нагрузочной характеристики I I I(U) RЭК U ЕЭК А IА А П UА ЕЭК U
Последовательное соединение Параллельное соединение I I U 1 I 2 I 1 U U U 2 I I I(U 1 ) I 1+I 2 I(U 2 ) I 1 (U) I 2 A I 1 U 2 U 1 + U 2 U U U
2. 7 Методы анализа магнитных цепей с постоянными магнитными потоками Определение МДС по заданному значению магнитного потока Ф I U B l 1 Ф B(H) w B 1 l 2 H 1 H SC Расчет магнитного потока Ф при заданной МДС Ф=BSC Ф(UM 2) Ф(UM 1 +UM 2) Ф UM 1 UM 2 Iw UM=Hl
3. Теория электрических и магнитных цепей переменного тока 3. 1 Основные понятия 3. 2 Способы представления синусоидальных электрических величин 3. 3 Фазовые соотношения между током и напряжением 3. 4 Пассивный двухполюсник в цепи синусоидального тока 3. 5 Резонансные явления в линейных электрических цепях синусоидального тока 3. 6 Мощность в цепи синусоидального тока. Баланс мощностей 3. 7 Расчёт электрических цепей при периодических несинусоидальных воздействиях 3. 8 Четырёхполюсники
3. 1 Основные понятия i Мгновенное значение Im i, u, e 0 Амплитудное значение Im , U m , E m
Среднее значение Действующее значение I, U, E;
3. 2 Способы представления синусоидальных электрических величин Вращающимися векторами a t 1 t 2 t 3 t 4 t 5 t 6 t 7 t
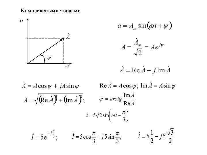
Комплексными числами +j +1
3. 3 Фазовые соотношения между током и напряжением 3. 3. 1 Резистивный элемент i, u +j i 0 u 0 +1
3. 3. 2 Индуктивный элемент i, u +j i 0 u 0 +1
3. 3. 3 Емкостный элемент i, u +j u 0 i 0 +1
3. 4 Пассивный двухполюсник в цепи синусоидального тока 3. 4. 1 Последовательное соединение участков R, L, C I R UR XL UL XC Z XL-XC φ UC R полное сопротивление комплексное сопротивление Закон Ома
3. 4. 2 Параллельное соединение участков G, L, C G комплексная проводимость ; полная проводимость Закон Ома
3. 5 Резонансные явления в линейных электрических цепях синусоидального тока 3. 5. 1 Резонанс напряжений характеристическое сопротивление колебательного контура добротность колебательного контура I UC UL U I ωC ωP ωL ω
3. 5. 2 Резонанс токов I I IL IC IR ωp ω
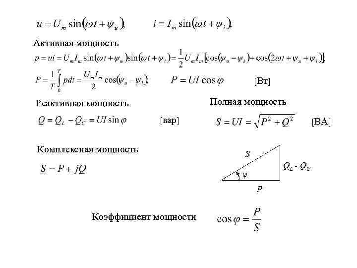
3. 6 Мощность в цепи синусоидального тока. Коэффициент мощности i, u, p p Резистивный элемент i Средняя мощность за период 0 u i, u, p Индуктивный элемент p i 0 u ; [вар] i, u, p u Ёмкостный элемент p 0 i ; [вар]
Активная мощность [Вт] Полная мощность Реактивная мощность [вар] Комплексная мощность [ВА] S QL - QC φ P Коэффициент мощности
Баланс мощности в цепи синусоидального тока
3. 7 Расчёт электрических цепей при периодических несинусоидальных воздействиях 3. 7. 1 Общие сведения f f f t t t i i i 1 0 i 2 ωt
3. 7. 2 Действующее значение периодической несинусоидальной величины ; ; ; 1. 3. 4. ; 2. ;
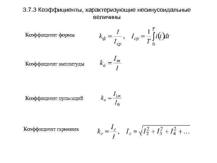
3. 7. 3 Коэффициенты, характеризующие несинусоидальные величины Коэффициент формы Коэффициент амплитуды Коэффициент пульсаций Коэффициент гармоник
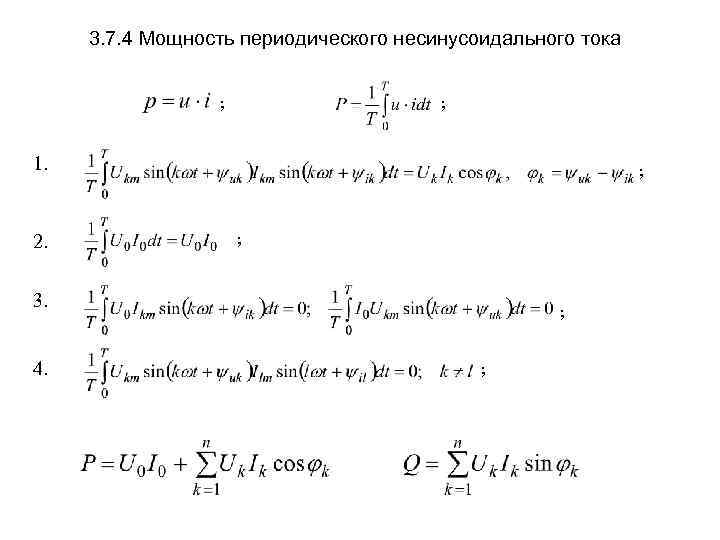
3. 7. 4 Мощность периодического несинусоидального тока ; ; 1. 2. ; ; 3. 4. ; ;
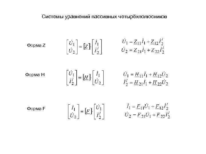
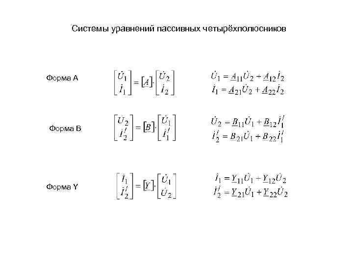
3. 8 Четырёхполюсники 1 1/ 2 2/ Прямая передача энергии 1 1/ Обратная передача энергии 2 2/
Системы уравнений пассивных четырёхполюсников Форма А Форма В Форма Y
Системы уравнений пассивных четырёхполюсников Форма Z Форма H Форма F
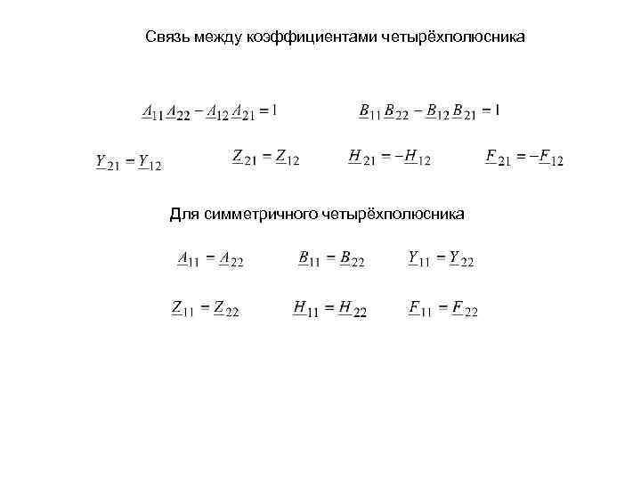
Связь между коэффициентами четырёхполюсника Для симметричного четырёхполюсника
Уравнения четырёхполюсника с А-параметрами Прямое включение Обратное включение для симметричного четырёхполюсника
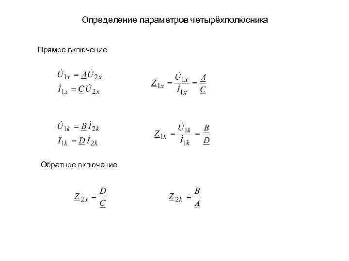
Определение параметров четырёхполюсника Прямое включение Обратное включение
Схемы замещения четырёхполюсника Т-образная Z 1 Z 2 1 П-образная Z/ 1 2 1 Z/ 2 Z 3 1/ 2 2/ 1/ Z/ 3 2/
Характеристические параметры четырёхполюсника 1. Характеристическое сопротивление со стороны входных зажимов, Z 1 C 2. Характеристическое сопротивление со стороны выходных зажимов, Z 2 C 3. Характеристическая постоянная передачи (мера передачи), Г 1 Z 1 ВХ=Z 1 C 2 1 Z 2 C Z 1 C Z 2 ВХ=Z 2 C 1/ 2/ Для симметричного четырёхполюсника 2
Постоянная передачи Для симметричного четырёхполюсника коэффициент затухания (ослабления) напряжения Нп коэффициент фазы рад
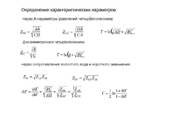
Определение характеристических параметров через А-параметры уравнений четырёхполюсника Для симметричного четырёхполюсника через сопротивления холостого хода и короткого замыкания
Схемы соединения четырёхполюсников Каскадное соединение 1 2 a b 1/ 2/ Последовательное соединение 1 2 a b 1/ 2/
Параллельное соединение 1 2 a b 1/ 2/ Параллельно-последовательное соединение 2 1 a 1/ b 2/
Последовательно-параллельное соединение 1 a 2 a- основное устройство b- устройство обратной связи Передаточная функция основного устройства b 1/ 2/ Передаточная функция устройства обратной связи Передаточная функция всей системы положительная обратная связь отрицательная обратная связь
4. Переходные процессы в линейных электрических цепях 4. 1 Начальные условия и законы коммутации 4. 2 Классический метод расчёта переходных процессов 4. 2. 1 Общие положения 4. 2. 2 Переходные процессы в RL и RC-цепях 4. 2. 3 Переходные процессы в цепях с двумя накопителями энергии
4. 1 Начальные условия и законы коммутации i пр – ток установившегося режима t – момент коммутации u пр – напряжение установившегося режима t + – начальный момент времени i св – ток свободного процесса u св – напряжение свободного процесса i = i пр + i св u = u пр + u св после коммутации t - – момент времени, непосредственно предшествовавший коммутации Законы коммутации Для индуктивного элемента ; , - начальные условия Для емкостного элемента ;
4. 2 Классический метод расчёта переходных процессов 4. 2. 2 Переходные процессы в RL и RC-цепях Замыкание RL-цепи с источником постоянного напряжения L i u. L E R u. R i, u u. R E E/R i u. L 0 τ 0, 95 E/R 3τ t
Размыкание RL-цепи с источником постоянного напряжения L E u. L R u. R i, u Er/R r ur E i ur E/R u. R i Er/(R+r) ER/(R+r) E/(R+r) 0 τ t u. L -Er/R
Зарядка емкостного элемента через резистивный элемент R u. R E u. С С i i, u u. C E E/R u. R i 0 τ 0, 95 E 3τ t
Разрядка емкостного элемента через резистивный элемент E u. С С R u. R i i, u E u. C E/R i 0 τ t
4. 2. 3 Анализ переходных процессов в цепях с двумя накопителями энергии R i u. R E L u. L С u. С - апериодический процесс - колебательный процесс
Анализ переходных процессов в цепях с двумя накопителями энергии Колебательный процесс - коэффициент затухания - собственная угловая частота колебательного процесса


