Скачать презентацию 1 Магнитное поле Закон Ампера Скачать презентацию 1 Магнитное поле Закон Ампера

Лекция 02-11 Маг поле.ppt

  • Количество слайдов: 31

§ 1. Магнитное поле. Закон Ампера § 1. Магнитное поле. Закон Ампера

§ 2. Закон Био-Савара-Лапласа. Принцип суперпозициидля вектора Элемент тока проводника с током создает в § 2. Закон Био-Савара-Лапласа. Принцип суперпозициидля вектора Элемент тока проводника с током создает в т. А с радиусомвектором r магнитное поле , вычисляемое в соответствии с законом Био-Савара-Лапласа по формуле (1) Все элементы тока, из которых состоит проводник с током, создают поле (2) что соответствует принципу суперпозиции для магнитного поля (3) .

§ 3. Применение принципа суперпозиции для вычисления индукции магнитного поля. Поле прямого и кругового § 3. Применение принципа суперпозиции для вычисления индукции магнитного поля. Поле прямого и кругового токов.

§ 4. Взаимодействие параллельных токов. Единица силы тока 1 А § 4. Взаимодействие параллельных токов. Единица силы тока 1 А

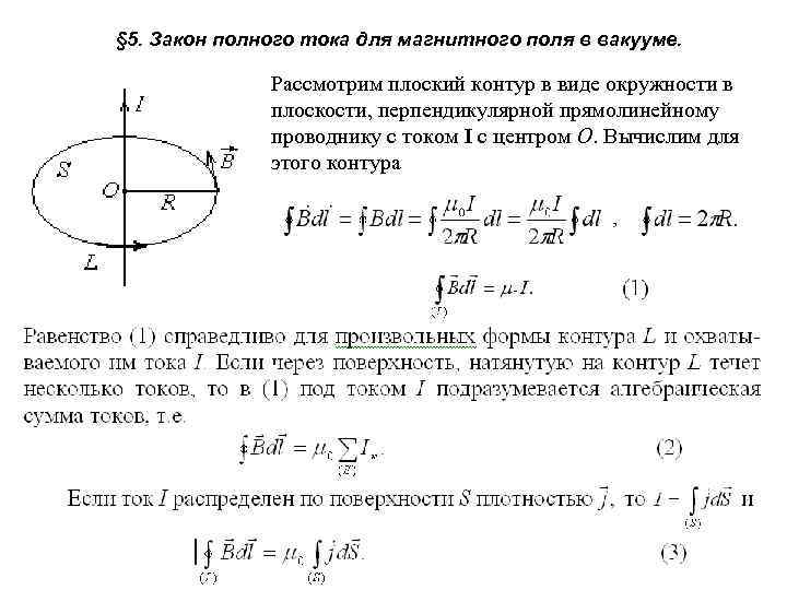
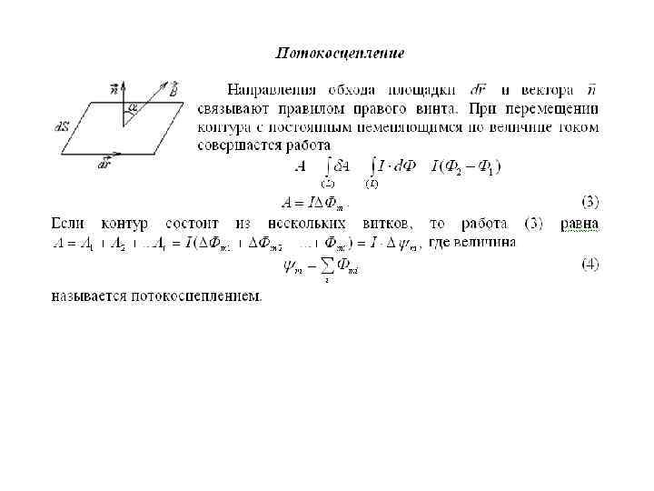
§ 5. Закон полного тока для магнитного поля в вакууме. Рассмотрим плоский контур в § 5. Закон полного тока для магнитного поля в вакууме. Рассмотрим плоский контур в виде окружности в плоскости, перпендикулярной прямолинейному проводнику с током I c центром О. Вычислим для этого контура

§ 6. Применение закона полного тока для вычисления магнитного поля § 6. Применение закона полного тока для вычисления магнитного поля

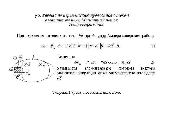
Теорема Гаусса для магнитного поля Теорема Гаусса для магнитного поля

§ 12. Вещество в магнитном поле. Намагниченность. Диа - и пара - магнетики § 12. Вещество в магнитном поле. Намагниченность. Диа - и пара - магнетики

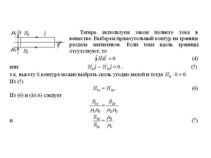
§ 13. Циркуляция вектора намагниченности § 13. Циркуляция вектора намагниченности

15. Ферромагнетики 15. Ферромагнетики