fd41f8b771f4dd475fff3c76577b1062.ppt
- Количество слайдов: 13
1. Комбинация математических знаков, выражающая какое-нибудь утверждение 2. 3. Бесконечные десятичные непериодические дроби Цифра или группа цифр, повторяющихся в бесконечной десятичной дроби 4. 5. 6. Числа, используемые для счета предметов Бесконечные десятичные периодические дроби Рациональные числа + иррациональные числа = ?
Тема : Модуль действительного числа
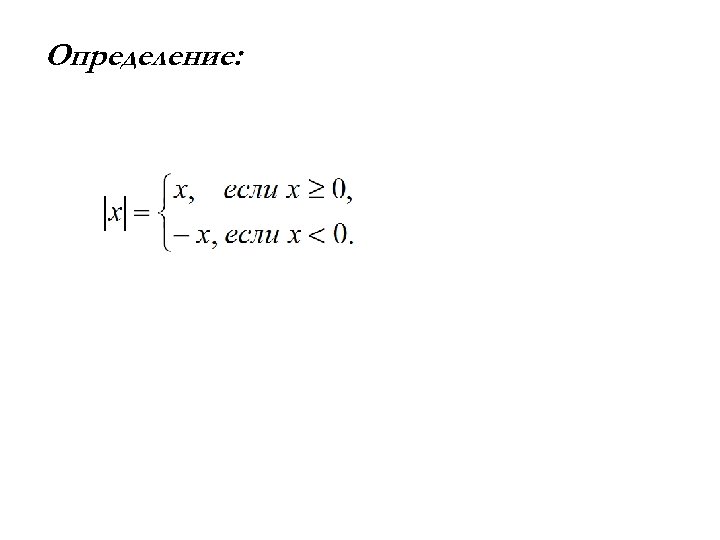
Определение:
. Геометрический смысл модуля Модуль числа — это расстояние от начала отсчета до данного числа. Расстояние между точками a и b числовой прямой:
Решите уравнения: u |2 х + 1|=|4 x-3| u |1 -3 x| =9+2 x u |x|=5 u | 1 -3 x|=-3 u |x|=-5 Решите неравенство: u|y|>5 u|t|<7 u|x|> -2 u|y| >14 u| u|< -10
По определению модуля | x-2| =3 1. сл. Х-2>0 2 сл. Х-2≤ 0 X-2= 3 X=5 корень -х+2=3 x=-1 корень Ответ: 5; -1
Метод интервалов |x-3|-2|x+4|+|7 -x|=0 x=3 x=-4 x=7 1 сл. x<-4 2 сл. -4≤x<3 -x+3 +2 x+8+7 -x =0 -x+3 -2 x-8+7 -x=0 0 =-18 -4 x=-2 нет корней x=0, 5 корень 3 сл. 3≤x<7 4 сл. X≥ 7 X-3 -2 x-8+7 -x=0 x-3 -2 x-8 -7+x=0 -2 х=4 -18=0 X= -2 не корень нет корней Ответ: 0, 5 -4 3 7
Тема : Модуль действительного числа
Способы решения уравнений и неравенств модулем • По определению модуля • Метод интервалов • Замена равносильной системой
Замена равносильной системой Основные формулы: | f(x)| = g(x) f(x)=g(x) f(x)=-g(x)≥ o | f(x)| =| g(x) | f(x)=g(x) f(x)=-g(x)
Решите уравнение:
Построить график функции:
fd41f8b771f4dd475fff3c76577b1062.ppt