1. Формулирование содержательной модели Получение четкого представления о






















/B+ U 0 exp(-B∆t), d. U/(A-BU+D)=dt, =[1 -exp(-B∆t)](A+D)/B+ U 0 exp(-B∆t),](https://present5.com/presentation/3/453148_254063883.pdf-img/453148_254063883.pdf-26.jpg)












лекция-модель.ppt
- Количество слайдов: 35
1. Формулирование содержательной модели Получение четкого представления о моделируемом объекте. Возможности упрощения содержательной модели. Выдвигаются соответствующие концепции и гипотезы. 2. Формулирование математической задачи Выбираются и реализуются методы решения возникающих математических задач. 3. Интерпретация результатов исследования математической модели Оценка результатов проведенного исследования, построение математической модели того или иного гидрологического процесса или явления. Здесь имеют смысл и разного рода вычислительные эксперименты и другие формы анализа. Вывод – возможно необходимость изменения и модернизации модели.
К наиболее распространенным типам уравнений, встречающихся в математических моделях, следует отнести следующие: конечные уравнения (алгебраические и трансцендентные); обыкновенные дифференциальные уравнения (искомой является функция одного аргумента); уравнения с частными производными (искомой является функция нескольких аргументов), называемые обычно уравнениями математической физики.
Порядком уравнения называется наивысший порядок частных производных, входящих в уравнение: - уравнение первого порядка, - уравнение второго порядка - уравнение третьего порядка.
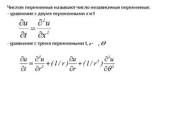
Числом переменных называют число независимых переменных: - уравнение с двумя переменными x и t - уравнение с тремя переменными t,
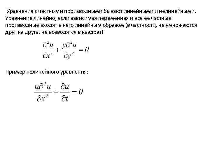
Уравнения с частными производными бывают линейными и нелинейными. Уравнение линейно, если зависимая переменная и все ее частные производные входят в него линейным образом (в частности, не умножаются друг на друга, не возводятся в квадрат) Пример нелинейного уравнения:
Линейное уравнение второго порядка с двумя независимыми переменными: A, B, C, D, E, F, G – константы или заданные функции независимых переменных x и y Все линейные уравнения с частными производными второго порядка вида относятся к одному из трех типов – параболическому, гиперболическому, эллиптическому. Параболический тип: описывает процессы теплопроводности и диффузии. Гиперболический тип: описывает колебательные системы и волновые движения. Эллиптический тип: описывает установившиеся процессы.
Свойства математических моделей : достаточная простота (экономии труда и средств при сохранении разумной точности); полнота (принципиальной возможности получить необходимые решения); робастность (устойчивость относительно погрешностей в исходных данных); наглядность (ясного содержательного смысла, позволяющего осуществлять контроль за работой модели и планирование вычислительных экспериментов).
Моделирование позволяет получить : информацию об элементах водного баланса (осадки, сток, испарение) и о переменных состояния в различных точках речных бассейнов (запасы воды в снежном покрове, температура и влажность почвы, уровень грунтовых вод). Совместно с геохимическими и экологическими моделями модели формирования стока создают основу для научного обоснования мероприятий по охране окружающей среды. Модели опасных гидрологических явлений дают возможность оценить вероятности последних и дать своевременные их прогнозы и предупреждения
Моделирование – возможности: - проверка степени достоверности нашего понимания природы процессов формирования стока и опасных гидрологических явлений. – самый надежный способ обоснования и корректировки планируемых локальных, региональных и глобальных проектов и мероприятий. – часто единственная возможность предвидеть последствия принимаемых решений. – основа методов расчетов и прогнозов стока и гидрологических катастроф. – способ осознать гидрологические последствия любого сценария в изменении природных условий, в том числе и антропогенных, в том числе и катастрофических.
Некоторые обычно выделяемые типы моделей: «черного ящика» «концептуальная модель» «физико-математические» Принципы проектирования математических моделей гидрологических процессов и явлений 1. Первый и главный принцип: модель должна быть адекватна природе. 2. Должна быть достигнута максимально допустимая простота всех аппроксимаций и математических описаний. Достижение равновесия между простотой и сложностью при проектировании модели представляется очень важным. 3. Первичность гидрологической сущности рассматриваемых явлений и недопустимость диктата со стороны математического аппарата.
4. Модель должна быть ориентирована на реально имеющуюся метеорологическую и прочую информацию. 5. Проектирование математической модели должно сопровождаться систематизацией ее параметров. Параметры модели должны быть обобщены, систематизированы и нормированы, составив определенный раздел базы данных для моделирования стока. 6. Параллельно с созданием самой моделирующей системы должно быть подготовлено руководство по ее использованию.
Процессы формирования стока: 1. Выпадение дождя или снега. 2. Обмен поверхности бассейна и атмосферы тепловой энергией. 3. Перехват осадков растительным покровом. 4. Формирование, изменение, таяние и исчезновение снежного покрова, водоотдача из снега. 5. Начальные потери стока, инфильтрация и формирование поверхностного стока. 6. Задержание части поверхностного стока в бессточных отрицательных формах микрорельефа склонов. 7. Динамика воды на поверхности склонов. 8. Динамика почвенных вод (явления в ненасыщенной зоне), фазовые переходы в почве, формирование почвенного стока. 9. Испарение. 10. Динамика подземных вод различных ярусов (явления в насыщенной зоне). Формирование подземного стока. 11. Динамика воды в русловой сети речного бассейна. 12. Сток в замыкающем створе.
Каждую модель характеризует количество величин разного рода, наполняющих ее алгоритмы. Следует выделить : 1. Константы (например, солнечная постоянная или плотность, удельная массовая теплоемкость, коэффициенты теплопроводности, удельная массовая тепловая энергия фазовых переходов воды и льда). 2. Условные константы – константы, принятые таковыми только в рамках конкретных моделей. 3. Характеристики бассейнов или отдельных их элементов и «точек» (например, координаты, площади, длины, глубины, уклоны, ориентации, высоты над уровнем моря). 4. Переменные состояния – величины, значения которых в каждый данный момент времени характеризуют состояние бассейна или его отдельных элементов (например, количество воды или льда на поверхности бассейна, в почве, в подземных водах, в русловой сети или температура снега, почвы, воды). 5. Параметры – определенные числовые коэффициенты в алгоритмических системах моделей, постоянные для каждого объекта, но изменяющиеся от бассейна к бассейну в зависимости от их особенностей.
Режимы моделирования: По форме и сущности моделирования: детерминированный (календарный, хронологический)– получение гидрографов стока детерминированно-стохастический (динамико-стохастический) – получение кривых распределения характеристик стока (годовых, сезонных, месячных, суточных, максимальных, минимальных) По способу получения входной метеорологической информации: интерполяционный – использование данных наблюдений метеорологических станций стохастический – моделирование метеорологических элементов с помощью стохастических моделей погоды; произвольный – назначение искусственных, в том числе и нереальных, данных в некоторых специальных целях, способствующих углублению представлений о процессах формирования стока.
По целям моделирования: тестовый – проверка работы модели в условиях упрощенной или утрированной ситуации; оптимизационный – оценка параметров модели обратным путем; естественный – моделирование в естественных природных условиях; сравнительный – естественный режим, расширенный в плане сопоставления смоделированных и наблюденных данных и получения соответствующих критериев качества; имитационный – проведение экспериментальных расчетов, чтобы понять поведение бассейна, как природной системы, в том числе в предположительно измененных ландшафтных и климатических условиях; экспериментальный – проведение вычислительных экспериментов для выявления работоспособности модели в идеализированных, в том числе и нереальных, условиях; прогностический – экстраполяция гидрографов стока или получение условных кривых распределения характеристик стока; обучающий – использование модели для изучения процессов формирования стока и функционирования модели; презентационный – иллюстрация возможностей модели и особенностей ее работы.
Закон первый : модели должны быть строго адекватными (соответствующими) своим природным прототипам (прообразам, оригиналам) – объектам, процессам, явлениям. Закон второй: модели должны быть строго ориентированы на использование только тех данных, которые отвечают требованиям достоверности и реально могут быть получены; при отсутствии таковых модели должны быть изменены и, как правило, упрощены. Закон третий: модели должны содержать только такие математические аппроксимации, параметры которых не зависят от аргументов или искомых функций аппроксимирующих уравнений.
Уравнение проводимости и диффузии влаги в почве q = – χ2 ∂ θ /∂x.
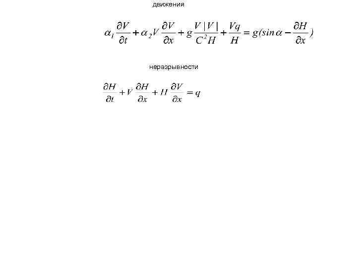
движения неразрывности
Модель диффузионной волны : . Модель кинематической волны
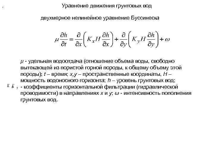
, Уравнение движения грунтовых вод двухмерное нелинейное уравнение Буссинеска μ - удельная водоотдача (отношение объема воды, свободно вытекающей из пористой горной породы, к общему объему этой породы); t – время; x, y – пространственные координаты, H – мощность водоносного горизонта; h – уровень грунтовых вод; - коэффициенты горизонтальной фильтрации (гидравлической проводимости) в направлениях x и y; ω - интенсивность пополнения грунтовых вод.
Физическая обоснованность любой моделирующей системы достигается следующим образом: алгоритмические системы детерминированных моделей должны отвечать очевидным математическим операциям, основанным на четких и непротиворечивых концепциях, выдвигаемых для физического толкования тех или иных природных процессов и явлений; эти концепции и соответствующие им алгоритмы не должны нарушать известные физические законы сохранения, в первую очередь вещества и энергии; желательно широкое использование физически очевидных констант, характеристик, параметров, переменных; необходимо четко формулировать и комментировать принятые положения, постоянно помня об их физической сущности.
динамики тепловой энергии в системе снег- почва-реголит здесь θ – температура, t – время, x – вертикальная координата, λ – коэффициент теплопроводности, ρ и p – плотность и удельная теплоемкость рассматриваемого тела) Система обыкновенных дифференциальных уравнений для n одинаковых по толщине РСП: d. U 1/dt = q 1 – q 12, d. U 2/dt=q 12– q 23, ……………. d. Un/dt = qn-1, n – qгр θ 1 : q 1=ψ(η - θ 1)
d. U/(A-BU+D)=dt, =[1 -exp(-B∆t)](A+D)/B+ U 0 exp(-B∆t),
Проблема неопределенности. случайные и систематические ошибки входных метеорологических данных; случайные и систематические ошибки в гидрометрических данных, предназначенных для сравнения; ошибки из-за неоптимальности параметров; отклонения из-за неполноты и тенденциозности модели.
Эквифинальность — свойство динамической системы приходить различными путями из различных начальных состояний в одно и то же финальное состояние независимо от случайных изменений среды. эквифинальность – это практическая идентичность результатов, получаемых для одного и того же речного бассейна с помощью разных моделей; с помощью одной и той же модели при разных а) наборах значений одних и тех же параметров, б) значениях параметров для различных элементов пространственной дискретизации бассейна.
Проблема масштаба Все интересующие нас уравнения нелинейны и тем самым вовлекают нас в сложную проблему масштаба, а также сталкивают нас с проблемами сложных систем с нелинейными обратными связями. Гидрологическая теория останется умозрительной до тех пор, пока не подтвердится надежными данными, относящимися к интересующим нас проблеме и масштабу.
проблему масштаба можно охарактеризовать несколькими основными положениями: Параметры макромасштабных моделей – обобщенные параметры микромасштабных. Законы и уравнения различны для разных масштабов. Параметры одинаковых уравнений различны для разных масштабов. Необходима универсальная методология масштабирования, позволяющая переходить от параметров одного масштаба к параметрам другого. Это методология пока не развита и ее появление в ближайшее время не ожидается. Данные должны собираться в масштабе, свойственном масштабу моделирования.
Проблема масштаба есть порождение ряда последовательных и в корне ошибочных действий многих моделирующих гидрологов: Полагать физически обоснованными моделями только те, где непосредственно используются уравнения математической физики (уравнения с частными производными) и, в первую очередь, описывающие склоновое (поверхностное и подземное) и русловое стекание воды в речных бассейнах. Применять эти уравнения непосредственно, невзирая на необходимость использования обременительных численных методов их интегрирования. Организовать эти вычисления для пространственных элементов, многократно превосходящих по площади природные элементарные склоны и водосборы. Такое преувеличение тем серьезнее, чем крупнее речной бассейн. Использовать при этом топографические и географические (традиционные или электронные) карты, генерализованные тем в большей степени, чем мельче их масштаб. Основное следствие – соответствующее преувеличение длин и преуменьшение уклонов этих пространственных элементов по сравнению с природной реальностью. Применять метод обратных оценок параметров (калибровка) названных выше уравнений (моделей).
Теперь о конкретной процедуре получения расчетного гидрографа стока в замыкающем створе в соответствии со сформулированной концепцией стоковых элементов. Организуется система репрезентативных точек (РТ), равномерно покрывающих территорию бассейна. Каждой РТ соответствует “подкомандная” ей доля площади бассейна (РТ – площадь). Для каждой РТ определяется индивидуальное постоянное время руслового добегания τi. В соответствии с последним осуществляется сдвиг в будущее при трансляции гидрографа притока к русловой сети с i-ой РТ-площади в замыкающий створ в соответствии с правилом: Qi(t+[τi]) = Ri(t){1– (τi – [τi]}, Qi(t+[τi]+1) = Ri(t)(τi – [τi]), Здесь Qi (…) – часть расхода в замыкающем створе в момент времени, указанный в круглых скобках, поступившая с i-ой РТ-площади; Ri(t) – расход притока воды к русловой сети на i-ой РТ-площади; τi – время руслового добегания от i-ой РТ до замыкающего створа; [τi] – целая часть величины τi.
В качестве постоянного времени добегания τi принимается таковое, определенное по характерным отрезкам руслового пути добегания от РТ до замыкающего створа с помощью интерполяции измеренных на гидрометрических постах данных по скоростям течения. Таким образом, в качестве расчетного фигурирует осредненное минимальное значение времени добегания (максимальной скорости течения) в силу того факта, что малое значение τi будет соответствовать пиковым ветвям гидрографа стока, в то время как на его выположенных частях при малых расходах несколько преуменьшенный сдвиг очертания гидрографа практически ничего изменить не может. Некоторые расчеты показали, что временные и пространственные коэффициенты вариации измеренных скоростей более чем на порядок ниже таковых сочетаний величин уклонов, морфометрических показателей и коэффициентов «шероховатости» , используемых обычно для их вычисления.
Проект упорядочения и стимулирования исследований в области распределенного гидрологического моделирования процессов формирования стока 1. На разных континентах, в горах и на равнине, в различных природных зонах должно быть подобрано определенное число речных бассейнов разных размеров (от 10 -1 до 106 и более км 2). 2. Для этих бассейнов должна быть создана единая база данных с необходимым набором информации для обеспечения распределенного моделирования стока и получения расчетных гидрографов. Она должна включать в себя * входную метеорологическую информацию; * контрольную информацию по расходам воды в замыкающих створах и по некоторым переменным состояния; * соответствующую ГИС (гипсометрия, гидрография, почвенно-растительный покров, ландшафты, пункты наблюдений); * информацию о физических свойствах почв и горных пород; * иные сведения о бассейнах, представляющие интерес при моделировании формирования стока. Все сведения должны быть стандартными и не быть ориентированными на специфические требования отдельных моделей.
3. Используя перечисленные выше материалы, авторы должны реализовать свои модели для всех бассейнов, входящих в перечень. Результаты моделирования обобщаются и публикуются. Обязательно приложение статистических сведений о полученных значениях стандартных критериев качества сходимости рассчитанных наблюденных гидрографов стока и переменных состояния. 4. Расчетный интервал времени – суточный, для исследовательских бассейнов - произвольный. 5. Число лет - не менее 25. 6. Число бассейнов - постепенно увеличивающееся. 7. Проект многолетний и расширяющийся. 8. Проект должен носить международный характер.
9. В рамках проекта должна быть создана координационно-консультативная рабочая группа, имеющая также контрольные функции. Проект может сыграть неоценимую роль в становлении и упорядоченности современного распределенного гидрологического моделирования. Можно предположить, что в результате его реализации * появятся объективные сведения о существующих распределенных моделирующих системах; * будут стимулированы разработки по созданию и модернизации моделей; * повысится уровень научных исследований в этой области, в лучшую сторону изменится степень открытости моделей перед гидрологическим сообществом; * частично или полностью исчезнут многие проблемы, беспокоящие в настоящее время многих гидрологов; * в лучшую сторону изменится уровень объективности исследований и резко снизится возможность выдавать желаемое за действительность; * будет обретена этика моделирования.
Проверка достоверности работы моделей. верификация – установление истинности модели, проверка истинности теоретических положений верификация – констатация обоснованности в том смысле, что модель не противоречива и не содержит ошибок; установление правомерности соглашений, доводов и методов. Валидация - оценка согласованности (соответствия) рассчитанных и наблюденных (или экспериментальных) данных. часто ошибочно имеется в виду, что верификация и валидация – синонимы; иногда предполагается, что валидация устанавливает достоверность модели (ошибка!) или же свидетельствует о том, что модель является точным отображением физической реальности (еще большая ошибка!); верификация и валидация моделей природных систем невозможны.
1. вести расчет для всех элементарных склонов бассейна; 2. делать это выборочно только для отдельных элементарных склонов; 3. игнорировать существование элементарных склонов и вести расчет для укрупненных площадей.

