1 Эйлер, Ляпунов, Навье и Стокс 2 Написать












































































25060-1_eddy.ppt
- Количество слайдов: 76
1 Эйлер, Ляпунов, Навье и Стокс
2 Написать уравнение движения идеальной жидкости Уравнение неразрывности для несжимаемой жидкости для стационарного движения Уравнение Бернулли для вихревого течения для безвихревого течения 4. Причины образования вихрей в жидкости.
3 Ротор скорости направлен по касательной к окружности
4 Поле скорости.
5 Установившееся ( стационарное) течение u=f(x, y, z) Неустановившееся (нестационарное) течение u=f(x, y, z, t) Равномерное установившееся движение - скорость не меняется вдоль траектории
6 Линия тока: для данного момента времени t касательная к линии тока в любой ее точке совпадает по направлению со скоростью течения u1 u2 u3 В стационарном потоке линия тока совпадает с траекторией
7 Показать, что в нестационарном потоке линия тока не совпадает с траекторией
8 Если в некоторой точке u 0, то через эту точку проходит только одна линия тока Если в некоторой точке u = 0, то это особая точка узел фокус центр
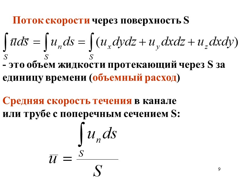
9 Поток скорости через поверхность S - это объем жидкости протекающий через S за единицу времени (объемный расход) Средняя скорость течения в канале или трубе с поперечным сечением S:
10 Дивергенция скорости - скорость кубического расширения жидкости в точке Циркуляция скорости по замкнутой кривой с определенным направлением обхода
11 Вихрь rotu и циркуляция скорости теорема Стокса Если
12 Уравнения движения
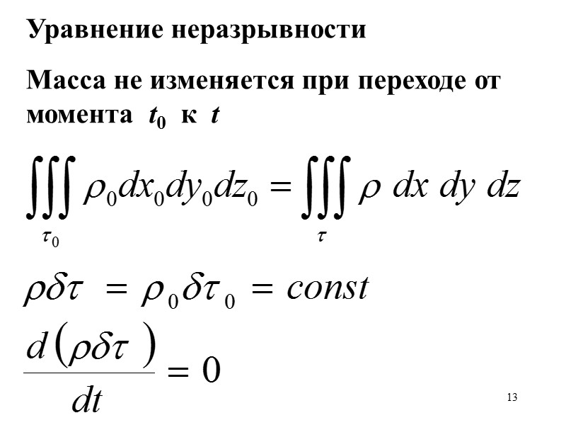
13 Уравнение неразрывности Масса не изменяется при переходе от момента t0 к t
14 Скорость относительного кубического расширения жидкости в данной точке
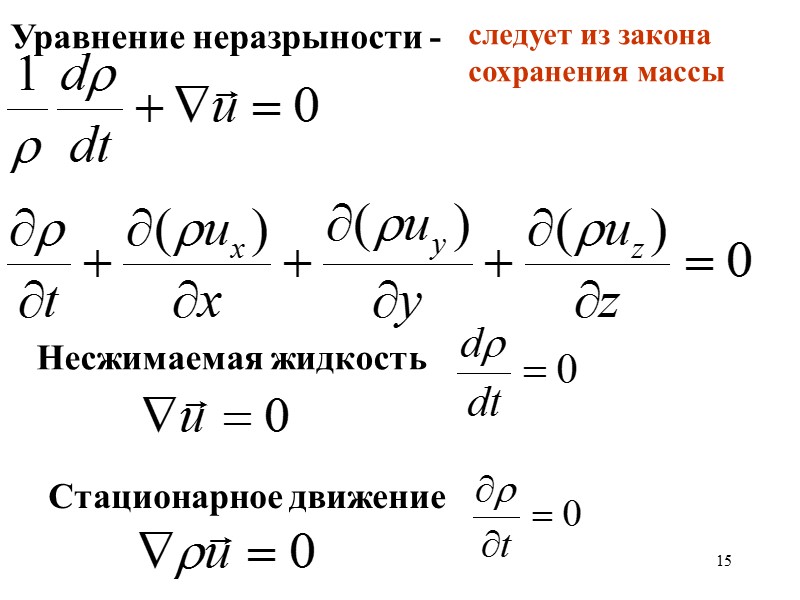
15 Уравнение неразрыности - следует из закона сохранения массы Несжимаемая жидкость Стационарное движение
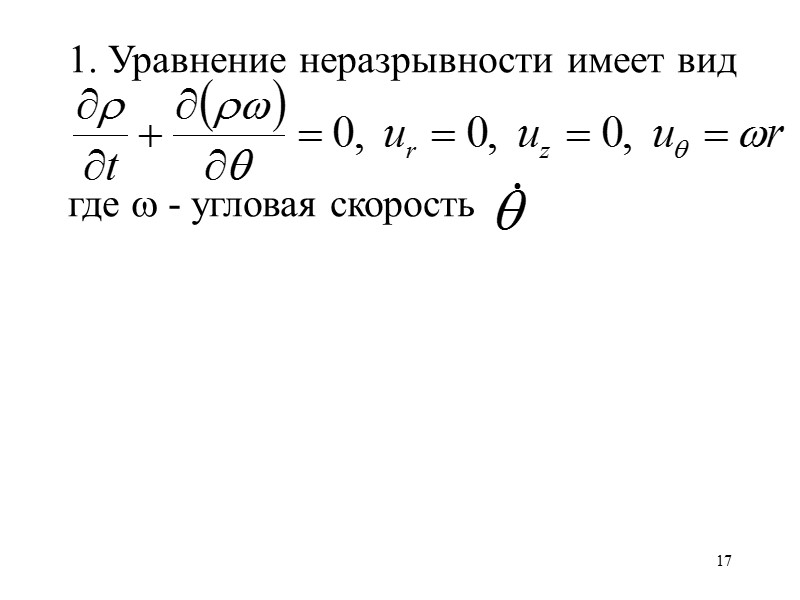
16 Цилиндрические координаты Каждая частичка жидкости описывает окружность, перпендикулярную к постоянной оси и с центром на ней. Получить уравнение неразрывности. Траектории частиц расположены на поверхностях коаксиальных цилиндров. Найти уравнение неразрывности. Каждая частичка жидкости движется в плоскости, проходящей через ось z.
17 Уравнение неразрывности имеет вид где - угловая скорость
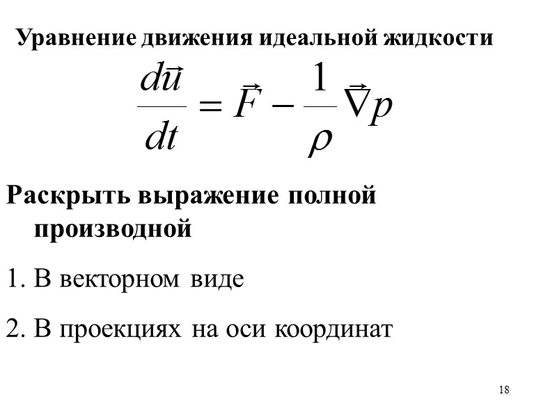
18 Уравнение движения идеальной жидкости Раскрыть выражение полной производной В векторном виде В проекциях на оси координат
19
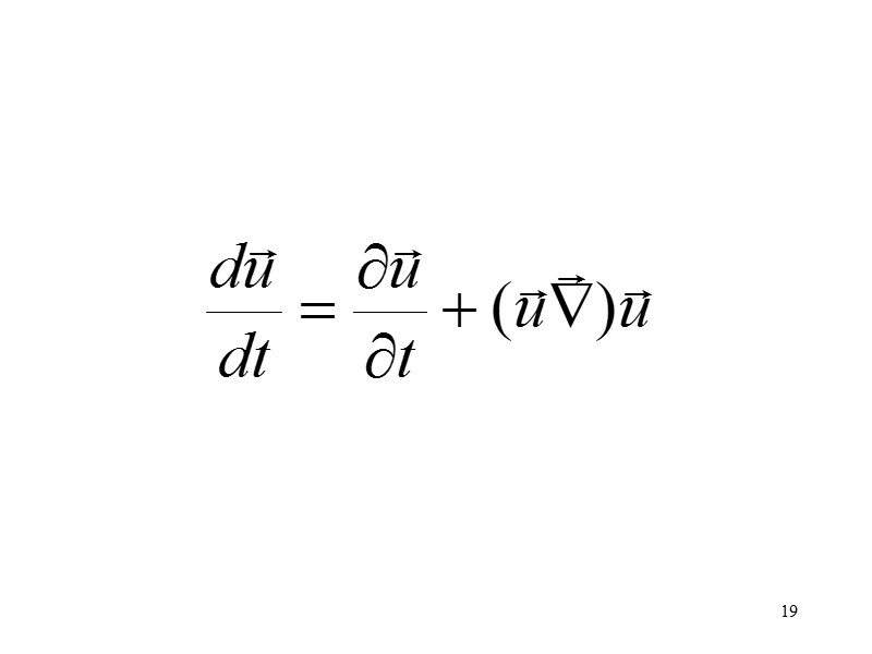
20 Полная производная Обозначим компоненты скорости ux, uy, uz Обозначим компоненты ускорения wx, wy, wz
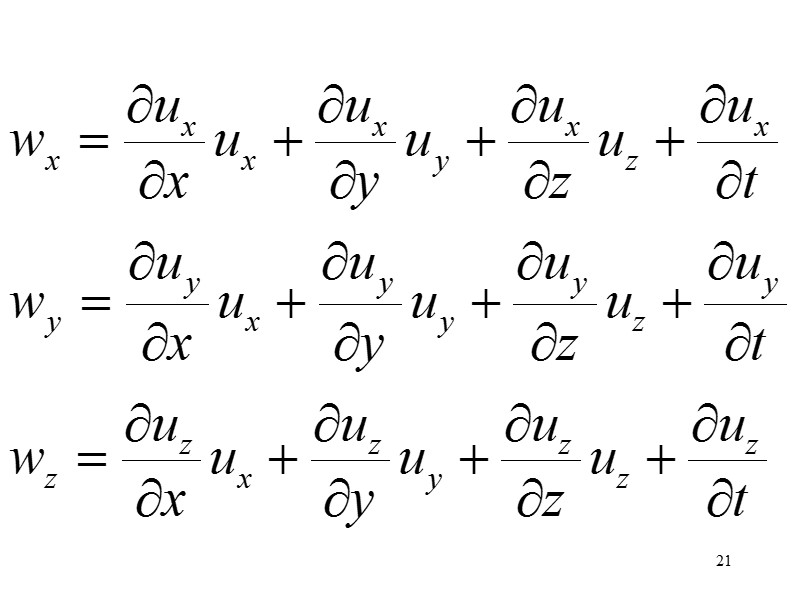
21
22 Интеграл уравнения движения для стационарного потока несжимаемой жидкости Для стационарного движения выполняется вдоль линии тока Для безвихревого движения -( ) выплняется везде
23 За промежуток времени Δt жидкость в трубе сечением S1 переместится на l1 = υ1Δt, сечением S2 переместится на l2 = υ2Δt. Объем жидкости, протекающий через сечение трубы за время Δt : ΔV1 = l1S1; ΔV2 = l2S2 Сохранение объема : ΔV = l1S1 = l2S2 или υ1S1 = υ2S2. Течение идеальной жидкости по трубе переменного сечения
24
25 Для прямой трубы
26 υ1 < υ2 < υ3; h1 > h2 > h3
27 Получить выражение для скорости вытекающей жидкости (формулу Торричелли) d1>> d2 d2 d1
28
29 Трубка Пито-Прандтля Какой параметр измеряет этот прибор?
30 Вихревое движение
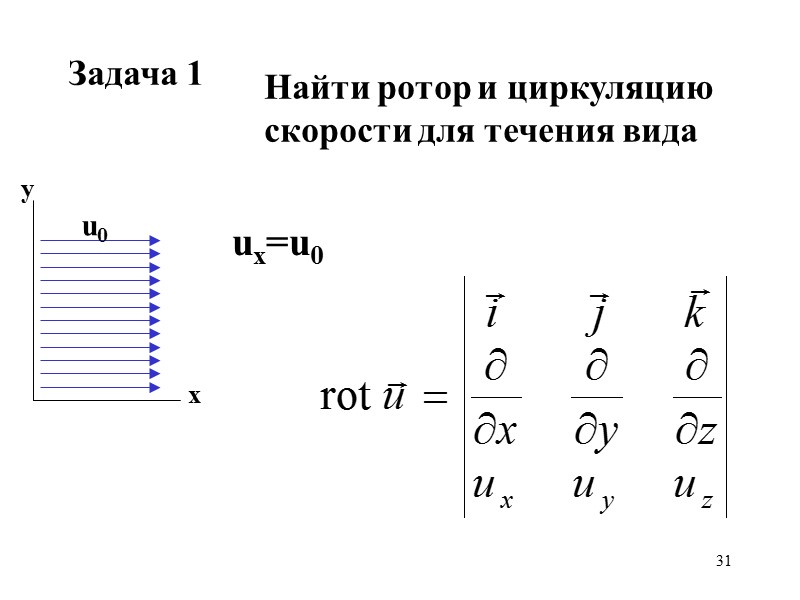
31 Задача 1 Найти ротор и циркуляцию скорости для течения вида ux=u0
32 Задача 2 Найти ротор и циркуляцию скорости для течения вида uх х у ux=u0 + Cy
33 uх х у Почему плоскопараллельное движение является вихревым? Определить границы применения уравнения Бернулли для такого течения
34 «Почти» параллельный поток жидкости Граничные условия у х Используя уравнение неразрывности и граничные условия Задача 1. Найти связь между коэффициентами. 2. Найти ротор и циркуляцию скорости const
35
36 Ротор и циркуляция скорости цилиндрического вихря, вращающегося как твердое тело (без проскальзывания слоев)
37 Соотношение между угловой и линейной скоростью вращения вихря u=a x y a
38 Вихрь rotu и циркуляция скорости цилиндрического вихря
39 Сохранение и изменение вихря скорости
40 К правой и левой части применяем операцию rot Какие решения при этом теряем?
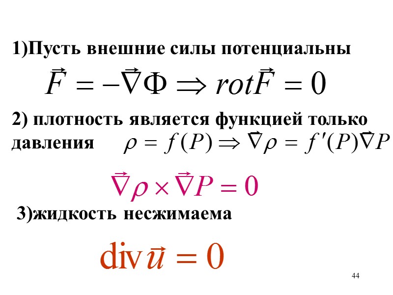
41 учтем, что обозначим
42 учитывая и по определению полной производной Так как
43 Уравнение Фридмана для вихревого дижения невязкой жидкости плотность давление Записать уравнение Фридмана для течения идеальной жидкости в случае: Несжимаемая жидкость Внешние силы потенциальны Плотность – функция только давления
44 1)Пусть внешние силы потенциальны 2) плотность является функцией только давления 3)жидкость несжимаема
45 Уравнение Гельмгольца для вихревого дижения несжимаемой жидкости Если уравнение выполняется во всей области и в любой момент времени, то выполняется необходимое и достаточное условие, чтобы сохранялись вихревые линии и циркуляция скорости (интенсивность вихревых трубок)
46 Уравнение Гельмгольца для несжимаемой жидкости однородной по плотности , где Если , то вихрь скорости сохраняется
47 Если в момент времени t=0 в жидкости нет вихрей они не возникнут и в любой другой момент времени. Если ротор скорости отличен от нуля, то завихренность остается неизменной во времени
48 х у z ux=u0 + y, uy=0, uz=0 Сохраняется ли вихрь для потока со сдвигом скорости
49 х z
50 Проверить Выполняется ли уравнение Гельмгольца для движения несжимаемой жидкости, если скорость задана выражениями: ux=z, uy=-z, uz=y-x
51 Причины возникновения вихрей 1)Внешние силы не имеют потенциала 2) плотность является функцией не только давления 3)жидкость сжимаема 4) Ушли градиенты параметров из основного уравнения при применении операции rot
52 плотность является функцией не только давления Закон Гей-Люссака: при постоянном давлении плотность есть функция температуры.
53 В результате неравномерного прогрева атмосферы Земли линии равной плотности и равного давления (изопикны и изобары) не параллельны друг другу. В результате в атмосфере зарождаются вихри планетарного масштаба, определяющие господствующие ветры.
54 Муссоны, пассаты - ветры от материков в океан (при нагревании суши их интенсивность падает). Бриз - ветер в море с охлажденной за ночь суши.
55 Нагрев и охлаждение ограниченной области атмосферы х у g
56
57 Черное море Мраморное море Эгейское море
58 Плотность воды возратает вдоль оси х Вода в Мраморном море менее плотная из-за сильного прогрева. Она перетекает из Мраморного моря в Эгейское по поверхности. По дну течение направлено в противоположную сторону.
59 Средиземное море Атлантический океан
60 Вихри в пограничных слоях потоков жидкости
61 Накопленное верхними слоями океана в низких широтах солнечное тепло переносится летом теплыми течениями (такими, как Гольфстрим и Куросио) в умеренные. В холодный период года океан в высоких широтах отдает его в атмосферу. Это один из основных механизмов воздействия океана на климат. Однако во фронтальной зоне (т.е. в области больших градиентов температуры и солености) тепло и соль переносят не только течения, но и синоптические вихри океана.
62 Гольфстрим Вихрь
63 Вихри имеют масштаб порядка 70 – 80 км. Скорость орбитального движения быстро уменьшается с глубиной. В верхнем слое толщиной около 500 м скорость вращения достигает 40-45 см/c. На глубине 1400 м орбитальная скорость уменьшалась до 10 см/с. Скорость перемещения вихрей в генеральном направлении на запад составляет от 2 до 10 см/c. Интенсивные вихри переносят вместе с собой содержавшуюся в них воду. Время жизни - 3-4 месяца.
64 В Тихоокеанском океанологическом институте РАН, начиная с 80-х годов 20 века, ведутся наблюдения за большими вихрями, формирующимися на западе Тихого океана, в зоне слияния двух главных течений этого региона: Ойясио и Курасио. Вихри медленно движутся на северо-восток вдоль всей длины Курило-Камчатского желоба против основного потока Ойясио в субарктические воды.
65
66
67 Вихрь, названный WCR86B (вихрь течения Куросио 1986 г. с теплым ядром), отделился от течения Куросио примерно у 37°с.ш. и двигался вдоль желоба против течения на северо-восток со скоростью около 1-2 см/с. В сентябре 1990 г. он достиг широты пролива Буссоль (46.5°с.ш.), отделяющего южную группу Курильских островов от средней группы.
68 Даже так далеко от места своего появления он содержал теплое и соленое ядро в верхнем слое и ядро низкой солености в глубине.
69 В теплой верхней части ядра соленость достигает 34.2‰, в нижней холодной части ядра соленость снижается до 33.6‰. (что обычно для вихрей течения Куросио у побережья Японии).
70 Особенно интересна продолжительность жизни вихрей течений Куросио и Ойясио. Казалось бы, они должны разрушаться из-за турбулентной диссипации, как антициклонические вихри Гольфстрима. Вместе с тем, вихрь WCR86B, зародившись в 1986г., продолжал двигаться вдоль Курило-Камчатского желоба еще в конце 1991 г., то есть существовал более пяти лет. Слежение за вихрем проводилось с помощью последовательных съемок на судах Тихоокеанского океанологического института и непрерывных спутниковых изображений, принятых и обработанных в Институте автоматики и процессов управления ДВО РАН.
71 Придонный слой конечной толщины может быть остановлен этими силами Силы действующие на элементарный объем воды вблизи дна в замедляющемся потоке Если х u Fтрения u1p1 u2p2 y Свободная поверхность
72 торможение придонного слоя в замедляющемся стационарном потоке 4 кадра видеофильма b - дно вода кадр №1 Частица №1 замедляется (перемещение частицы от кадра к кадру, показанное отрезком, убывает) Частица №2 замедляется также, как и частица №1 вместе со всем придонным слоем до остановки на кадре №4 Идет образование вихря Вихрь вылетает при остановке придонного слоя толщиной d
73 Образование вихря при торможении придонного слоя Последовательные кадры 1-4 включают сворачивание вихря, захватившего темную частицу, вращающуюся по часовой стрелке на внешней орбите вихря. При остановке придонного слоя на кадре 4 вихрь вылетает вверх.
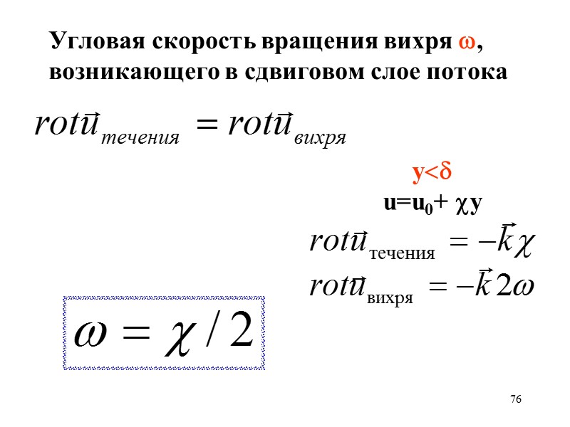
74 Вихри имеют форму цилиндров с горизонтальной осью перпендикулярной направлению потока
75 х у z Сохранение вихря скорости при возникновении устойчивой структуры у дна
76 Угловая скорость вращения вихря w, возникающего в сдвиговом слое потока y

