1 Эйлер, Ляпунов, Навье и Стокс 2 Комплексная











































































































37620-3_body.ppt
- Количество слайдов: 107
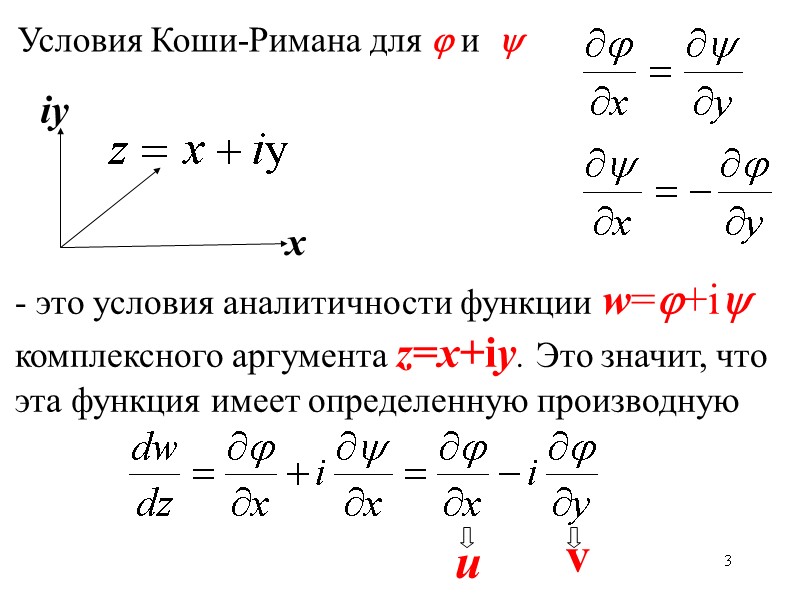
1 Эйлер, Ляпунов, Навье и Стокс
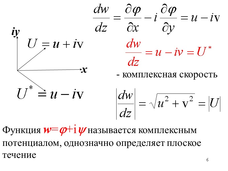
2 Комплексная скорость и комплексный потенциал w=+i
3 Условия Коши-Римана для и - это условия аналитичности функции w=+i комплексного аргумента z=x+iy. Это значит, что эта функция имеет определенную производную u v х iy
4 D = x(x0,y0)D x + y(x0,y0)D y +x (x,y); D = x(x0,y0)D x+ y(x0,y0)D y+h (x,y); V(x,y)=x (x,y)+ih (x,y)
5
6 Функция w=+i называется комплексным потенциалом, однозначно определяет плоское течение - комплексная скорость х iy
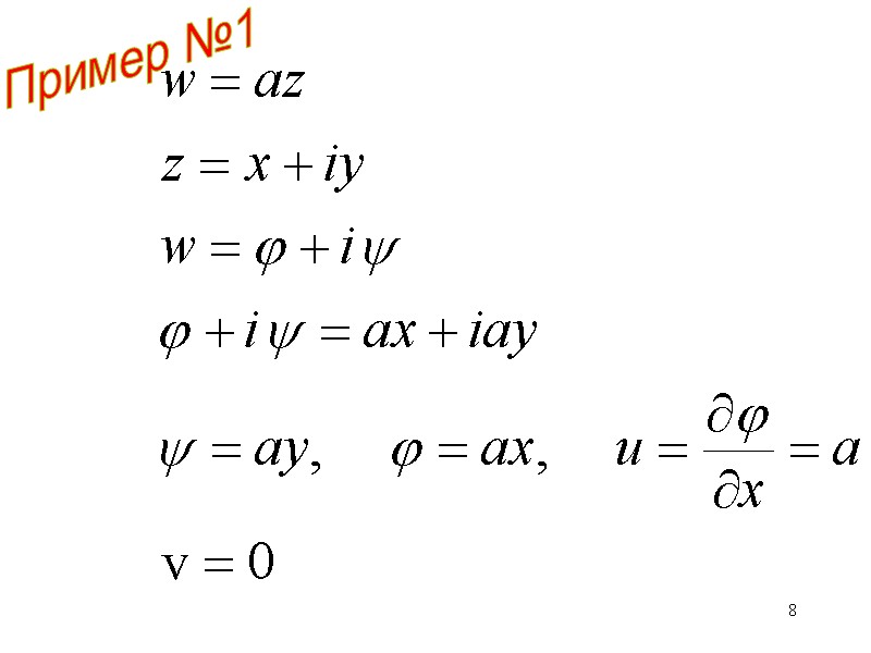
7 Пример №1 Задан комплексный потенциал Определить линии тока, линии равного потенциала, поле скорости
8 Пример №1
9 х y Линия тока Пример №1
10 Пример №2
11 Пример №2 u v a b
12 Пример №2
13 Пример №2 вдоль линии тока Линии тока определены как: х iy a b = const
14 Пример №3
15 Пример №3
16 Пример №3 х y Линии х=0 и у=0 являются частями одной и той же линии тока =0. z
17 Пример №3 y на линии равного потенциала х
18 1. Уравнение Фридмана и Гельмгольца 2. Можно ли вызвать движение неподвижной идеальной жидкости, если приложить постоянное давление по всему объему? 3. Написать уравнение неразрывности через потенциал скорости, раскрыв полную производную по времени 4. Исследовать течение жидкости, которое описывается комплексным потенциалом Контрольная работа
19 Пример №4
20 Запишем z в полярных координатах
21 Пример №4
22 Пример №4
23 Пример №4 х y
24 Пример №4 Значение скорости становится бесконечно большим в начале координат. Исключаем эту точку, окружив произвольной замкнутой линией. Это особая точка для комплексного потенциала и для комплексной скорости.
25 Пример №5
26 Пример №5
27 Линии = 0 и представляют собой части одной и той же линии тока. Если положить , то получим безвихревое движение, при котором граница состоит из двух твердых наклонных стенок Пример №5
28 Решение: На линии тока Пример №5 =const
29 Компоненты скорости в направлении r и в перпендикулярном направлении равны: Пример №5
30 Пример №6
31 Пример №6
32 =const На линии равного потенциала Пример №6
33 В начале координат особая точка для скорости и комплексного потенциала. Исключаем эту точку, окружив произвольной замкнутой линией.
34 Линии равной скорости концентрические окружности. В начале координат - особая точка. Поле скорости непрерывно и конечно во всех точках кроме одной. Начало должно быть исключено с помощью описанной вокруг него замкнутой кривой.
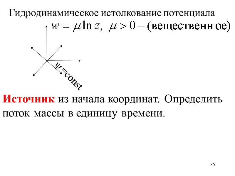
35 Источник из начала координат. Определить поток массы в единицу времени. =const Гидродинамическое истолкование потенциала
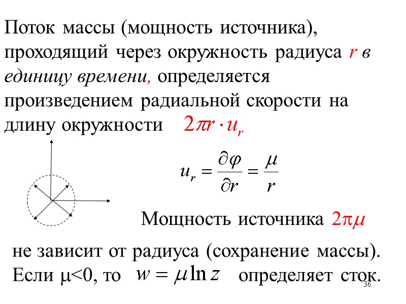
36 Мощность источника 2 Поток массы (мощность источника), проходящий через окружность радиуса r в единицу времени, определяется произведением радиальной скорости на длину окружности не зависит от радиуса (сохранение массы). Если <0, то определяет сток.
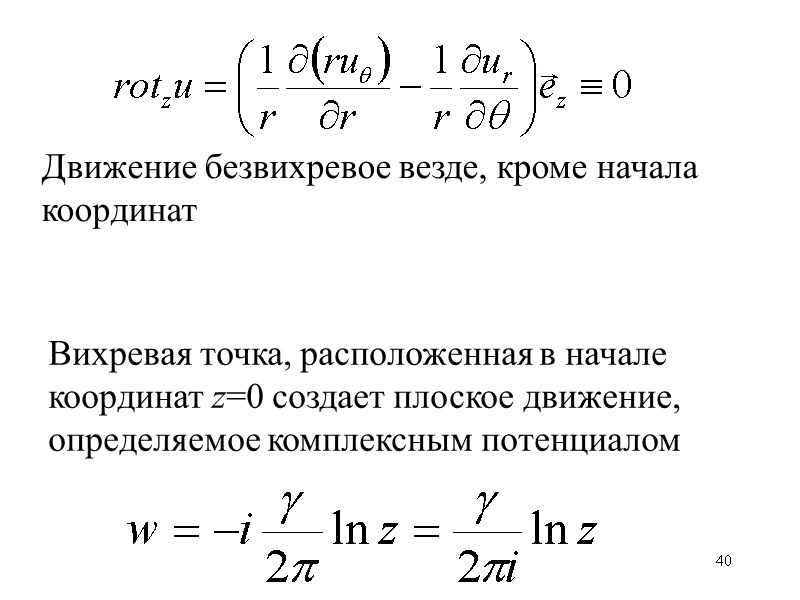
37 Если в точках плоскости z=a1, a2,…an находятся источники или стоки мощностью 21, 22, …, 2n k – модуль, k – аргумент числа (z – ak)
38 Пример №7
39 Движение во всех точках безвихревое кроме начала кординат, где . Эту точку назовем вихревой. Потенциал скорости - неоднозначная функция координат на плоскости ОХУ . При обходе вокруг начала координат величина потенциала меняется на . Скорость: Циркуляция скорости: Интенсивность вихревой точки
40 Вихревая точка, расположенная в начале координат z=0 создает плоское движение, определяемое комплексным потенциалом Движение безвихревое везде, кроме начала координат
41 Исследовать течение жидкости, которое описывается комплексным потенциалом a, b - вещественные Контрольная работа
42 Река имеет участок, где оба берега представляют собой сегмент вложенных окружностей с единым центром. Показать, что у берега А скорость течения больше, а уровень ниже, чем у берега В. Считать движение установившимся и безвихревым. z r A B Уравнение неразрывности
43 Проекции скорости на оси координат Так как движение безвихревое rotu=0 Из уравнения неразрывности Из уравнения Бернулли
44 Пример №8 а -а z r1 r2 1 2
45 =const на линии тока
46 а -а z r1 r2 1 2
47 а -а =const
48 Пусть , т.е. источник и сток расположены в начале координат. Такую пару называют дублетом.
49 а -а =const
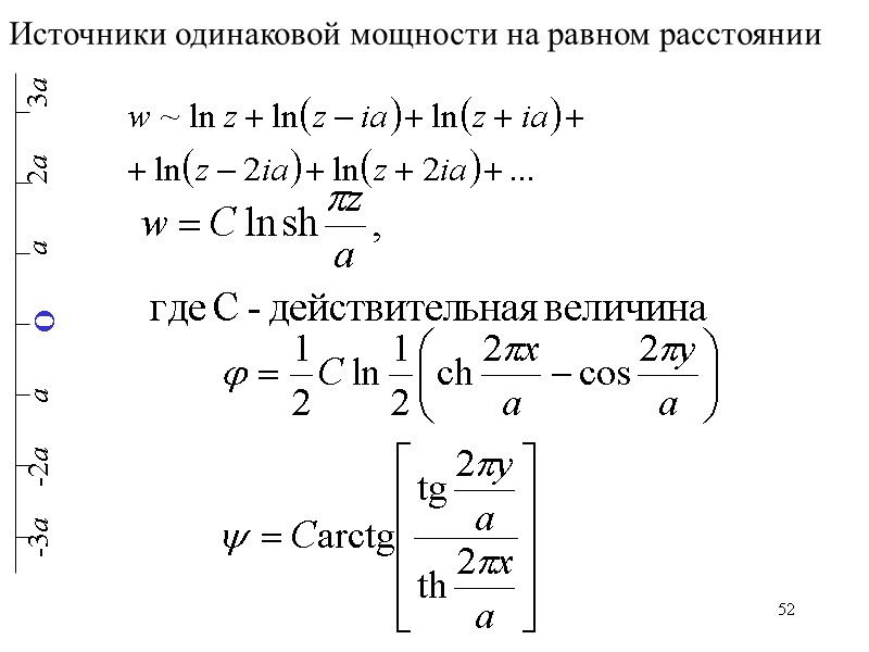
50 При обтекании цилиндра жидкостью, его поверхность должна быть линией тока, а =const. Почему? Так как нормальная составляющая скорости равна нулю (нет протекания) Для задания такой функции тока можно подобрать систему источников и стоков.
51 х цилиндр Р О Q R источники сток
52 Источники одинаковой мощности на равном расстоянии
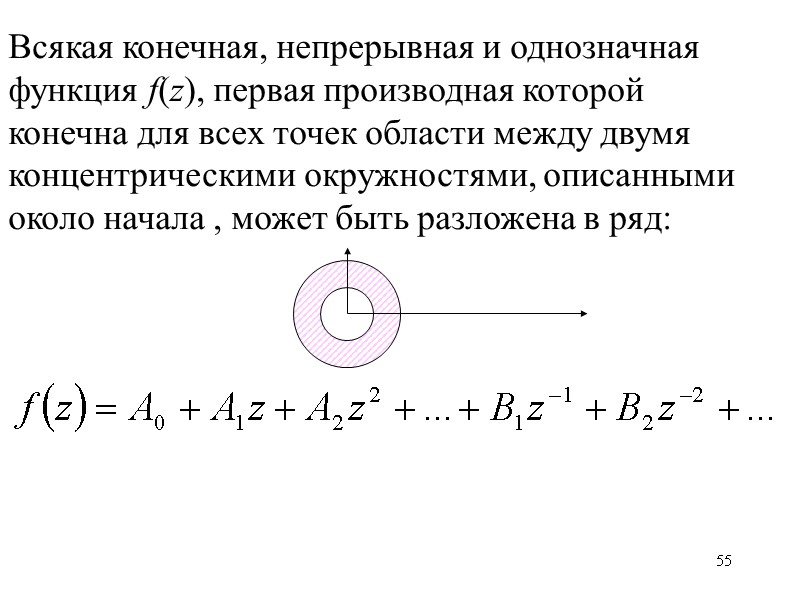
53 Эти же формулы имеют место для источника, помещенного на одинаковом расстоянии от двух параллельных твердых стенок, имеющих координаты х y
54 Разложение комплексного потенциала в ряд
55 Всякая конечная, непрерывная и однозначная функция f(z), первая производная которой конечна для всех точек области между двумя концентрическими окружностями, описанными около начала , может быть разложена в ряд:
56 Если условия выполнены внутри круга, то Если условия выполнены вне круга, то Если условия выполнены во всей плоскости ху
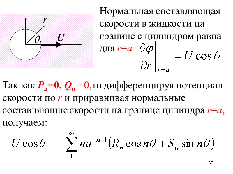
57 Полагая , вводя полярные координаты , представляя комплексные постоянные получим:
58 Если значение или задано на концентрических окружностях, то это значение может быть разложено в ряд Фурье по косинусам и синусам кратного . Эти ряды должны быть эквивалентны рядам полученным выше. Приравнивая в отдельности коэффициенты при sin(n) и при cos(n) , можно получить уравнения для определения Pn, Qn, Rn, Sn.
59 U 2a Цилиндр движется в неограниченной жидкости, которая на бесконечности находится в покое U х у Предполагаем, что движение возникает из состояния покоя. Тогда оно остается безвихревым, а потенциал скорости будет однозначным вне цилиндра Так как то - однозначна и может быть представлена в виде ряда вместе с вне цилиндра
60 U Нормальная составляющая скорости в жидкости на границе с цилиндром равна для r=a r Так как Pn=0, Qn =0,то дифференцируя потенциал скорости по r и приравнивая нормальные составляющие скорости на границе цилиндра r=a, получаем:
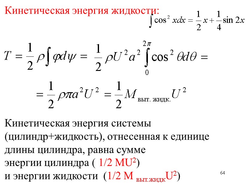
61 Остальные коэффициенты равны нулю Полное решение задачи: =const вдоль линии тока
62 у Течение, возникающее при движении цилиндра с постоянной скоростью в неподвижной жидкости, подобно течению, возникающему в жидкости при наличии дублета в начале координат.
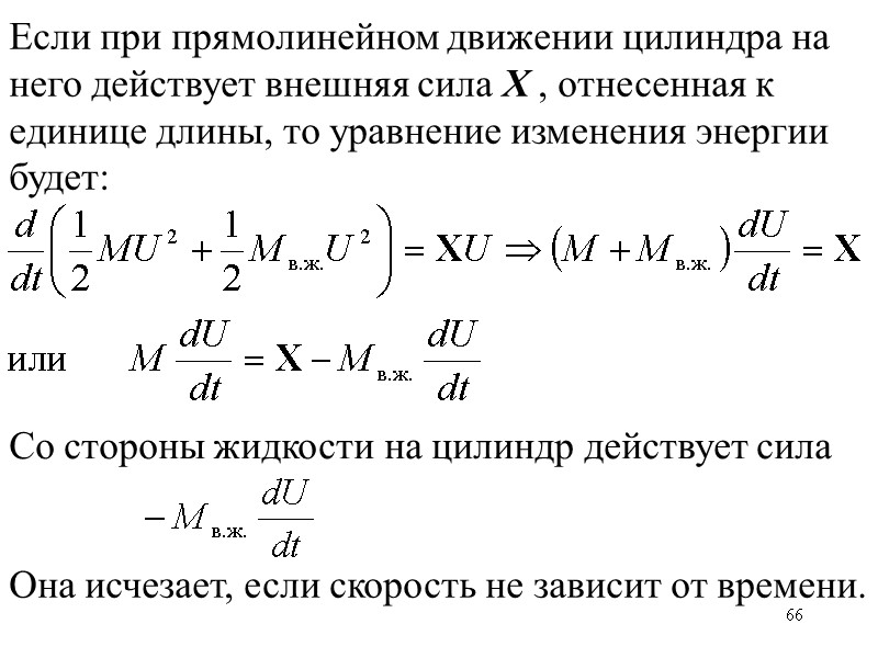
63 Задача Найти кинетическую энергию потока
64 Кинетическая энергия жидкости: Кинетическая энергия системы (цилиндр+жидкость), отнесенная к единице длины цилиндра, равна сумме энергии цилиндра ( 1/2 МU2) и энергии жидкости (1/2 М выт.жидкU2)
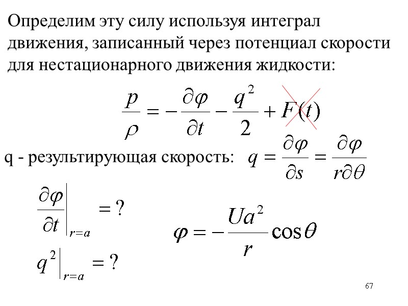
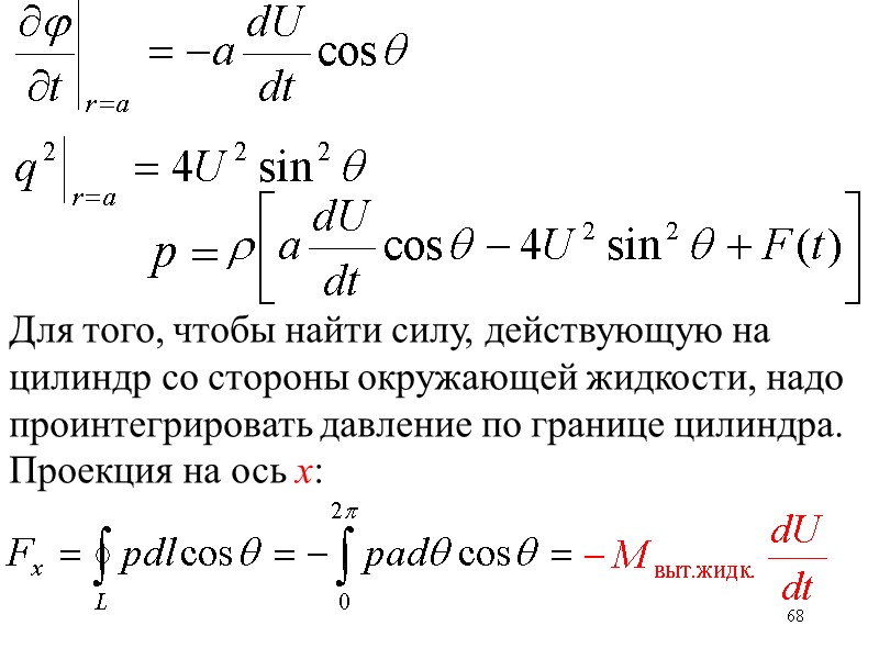
65 Сила, действующая на цилиндр
66 Если при прямолинейном движении цилиндра на него действует внешняя сила Х , отнесенная к единице длины, то уравнение изменения энергии будет: Со стороны жидкости на цилиндр действует сила Она исчезает, если скорость не зависит от времени.
67 Определим эту силу используя интеграл движения, записанный через потенциал скорости для нестационарного движения жидкости: q - результирующая скорость:
68
69 Если цилиндр движется в идеальной жидкости с постоянной во времени скоростью, то со стороны жидкости на него не действует силы.
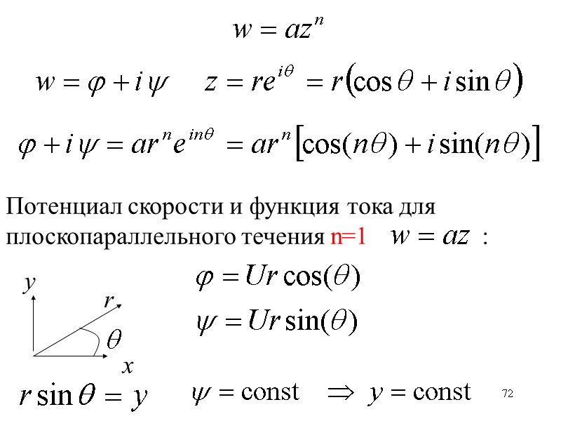
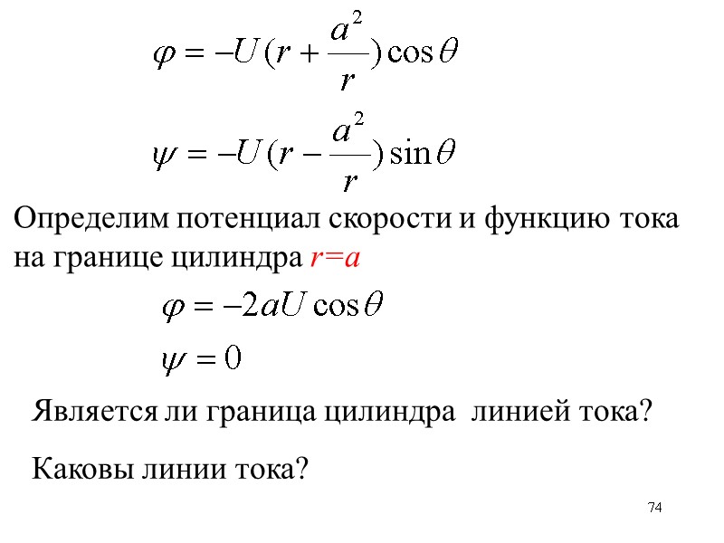
70 Обтекание цилиндра плоскопараллельным потоком
71 Сообщим жидкости и цилиндру скорость -U. Тогда жидкость будет обтекать неподвижный цилиндр Пусть цилиндр движется со скоростью U, как показано на рисунке. Запишем комплексный потенциал для плоскопраллельного движения жидкости.
72 Потенциал скорости и функция тока для плоскопараллельного течения n=1 : х у r
73 Надо прибавить
74 Является ли граница цилиндра линией тока? Каковы линии тока? Определим потенциал скорости и функцию тока на границе цилиндра r=a
75 Подкраска позволяет увидеть линии тока в воде, текущей со скоростью 1 мм/с между двумя стеклянными пластинками, отстоящими на расстояние одного миллиметра. Линии тока абсолютно симметричны, такая картина должна наблюдаться в идеальной жидкости (без вязкости) Ползущее течение Обтекание круга в лотке Хил-Шоу
76 На первый взгляд представляется парадоксальным, что наилучший способ получения безотрывной картины плоского потенциального обтекания цилиндра характерного для идеальной жидкости, состоит в переходе к противоположному крайнему случаю ползущего течения в узком зазоре, для которого влияние сил вязкости является определяющим. Фото D. Н. Регеgrine
77 Сила, действующая на цилиндр
78 Для стационарного движения при отсутствии внешних сил Для стационарного движения -( ) выполняется вдоль данной линии тока Для безвихревого движения -( ) выплняется везде
79 Какая сила действует на тело в потоке жидкости, если движение безвихревое? Скорость на границе: u=0 u=0 umax=2U umax 0
80 Куда направлена сила, действующая на тело в потоке жидкости со сдвигом скорости? u u=0 u=0 u1 u2 x y
81 Какая сила действует на вращающееся тело в потоке жидкости, если движение безвихревое? u=0 u=0 umax umax
82 Как обтекает цилиндр реальная жидкость?
83 При этом числе Рейнольдса картина линий тока, очевидно, уже потеряла ту симметрию передней и задней частей, которая имела место в ползущем течении. Обтекание кругового цилиндра при Re=1,54.
84 Однако поток сзади все же еще не оторвался. Отрыв начинается примерно при Re = 5, хотя значение числа Рейнольдса начала отрыва точно неизвестно. Линии тока визуализированы с помощью алюминиевого порошка в воде. Фото Sadatoshi Taneda
85 Обтекание кругового цилиндра при Re=9,6. Произошел отрыв, и образовалась пара рециркуляционных вихрей.
86 Цилиндр движется в бассейне с водой, содержащей алюминиевый порошок, и подсвечивается световым ножом под свободной поверхностью. Экстраполяция результатов подобных экспериментов на случай неограниченного потока указывает на возможность отрыва при Re=4-5, тогда как большинство численных расчетов дает Re=5-7. Фото Sadatoshi Taneda
87 По мере увеличения скорости неподвижные вихри начинают вытягиваться в направлении потока. Их длина линейно растет с ростом числа Рейнольдса, пока значение Re не превысит 40 Обтекание кругового цилиндра при Re=13,1.
88 Расстояние вниз по потоку до центров вихрей также линейно возрастает с ростом числа Рейнольдса. Обтекание кругового цилиндра при Re=26.
89 При таком числе Рейнольдса рециркуляционный след простирается на целый диаметр вниз по потоку, однако он полностью сохраняет свою стационарность, как и в случае кругового цилиндра. Визуализация осуществляется тонким слоем сгущенного молока на шаре; молоко постепенно растворяется и уносится потоком воды. [Taneda, 1956b] Обтекание шара при Re=104
90 Подкраска обнаруживает ламинарный пограничный слой, отрывающийся перед экватором, причем этот слой остается ламинарным на длине, почти равной радиусу. Затем слой становится неустойчивым и быстро превращается в турбулентный. Фото ONERA. [Werle, 1980] Мгновенная картина потока при обтекании шара при Re=15 000
91 Почему возникают вихри за шаром?
92 Придонный слой конечной толщины может быть остановлен этими силами Силы действующие на элементарный объем воды вблизи дна в замедляющемся потоке Если и х Ffriction u1p1 u2p2 y Свободная поверхность u1>u2 p -давление
93 u=0 u=0 umax umax Fтр Под действием силы трения и градиента давления происходит периодическая остановка поверхностного слоя и образование вихрей
94 Вода обтекает цилиндр диаметром 1 см co скоростью 1,4 см/с. Визуализация движения осуществляется так: частицы метятся белым коллоидным дымом, создаваемым электролитическим способом и освещаются световым ножом. Видно, что по мере продвижения вниз по потоку на несколько диаметров ширина вихревой пелены возрастает. Фото Sadatoshi Taneda Вихревая дорожка Кармана за круговым цилиндром при Re = 140.
95 Камера движется здесь вместе с вихрями, а не с цилиндром. Структура линий тока весьма напоминает картину невязкого течения, рассчитанную Карманом. Визуализация потока осуществляется с помощью частиц, плавающих на воде. Фото R. Wille, снимок взят из статьи [Werle, 1973]. Воспроизведено с соответствующего разрешения из Annual Review of Fluid Mechanics, Vol. 5, © 1973 by Annual Reviews Inc Вихри Кармана в абсолютном движении
96 Зависимость скорости потока от времени (внутри придонного d слоя) между моментами вылета вихрей T
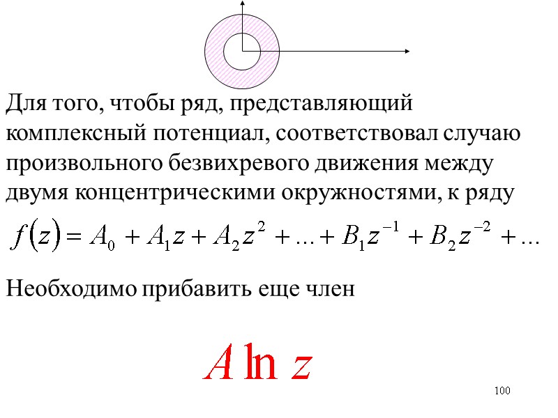
97 u=0 u=0 umax umax Fтр u x y В вязкой жидкости Р1 Р2 Р1> Р2
98 Ветер, Vвет>C C Р1> Р2 Р1 Р2 Усиление волн ветром
99 Произвольное безвихревое движение
100 Для того, чтобы ряд, представляющий комплексный потенциал, соответствовал случаю произвольного безвихревого движения между двумя концентрическими окружностями, к ряду Необходимо прибавить еще член
101 Если A=P+iQ, то соответствующие выражения для потенциала скорости и функции тока будут: Циклическая константа функции тока 2Р означает поток через внутреннюю или внешнюю окружности. Циклическая константа потенциала скорости 2Q означает циркуляцию по некоторой замкнутой кривой, заключающей начало.
102 Цилиндр двигается с постоянной скоростью и вращается с циклической постоянной . Граничные условия будут выполнены, если предположить, что На одной стороне цилиндра скорость больше, а на другой - меньше. Возникает разность давлений. Для поддержания горизонтального движения надо приложить силу в вертикальном направлении.
103 Линии тока для В этом случае точка, в которой скорость равна нулю находится в жидкости
104 Изучить обтекание цилиндра потоком с циркуляцией Задача
105 Обтекание вращающегося цилиндра Для r = a Сила действует на цилиндр вдоль вертикальной оси не зависит от радиуса
106 Всякое непрерывное движение жидкости, наполняющей неограниченное пространство и покоящейся в бесконечности, можно рассматривать, как движение, вызванное соответствующим распределением источников и вихрей с конечной плотностью.
107 Всякое непрерывное безвихревое циклическое и нециклическое движение несжимаемой жидкости, наполняющей произвольную область, может рассматриваться как движение, вызванное некоторым распределением вихрей по ограничивающей поверхности, которая отделяет область от остального неограниченного пространства. В случае области, простирающейся в бесконечность, это распределение относится к конечной части ограничивающей поверхности при условии, что жидкость покоится в бесконечности.

