Prezentatsia_Microsoft_PowerPoint_4 (1).pptx
- Количество слайдов: 52
§ 1. 1 Матрицалар 1. Матрицалардың түрлері Барлығы m жолдан және n бағаннан тұратын, тік бұрышты кесте m*n өлшемді матрица деп аталады. Яғни, (1. 1) Егер m=n болса, онда матрицаны шаршы (квадрат) матрица деп атайды. Сонда шаршы матрица (1. 2) түрін қабылдады. Мұнда шаршы матрицаның бас диагональ элементтері, ал - қосалқы диагональ элементтері деп аталады. Егер де шаршы матрицаның бас диагоналінің элементтерінен басқа элементтері нөлге тең болса, ондай матрицаны диагональды матрица деп атайды, яғни (1. 3) Диагональдық матрицаның элементтері бірге тең болса, яғни , онда (1. 4) түрін қабылдайды да, мұндай матрицаны бірлік матрица деп атайды.
2. Матрицаларды көбейту. Егер бірінші матрицаның баған саны мен екінші матрицаның жол саны өзара тең болса, онда олар үйлесімді матрицалар деп аталады. Яғни бірінші матрицаның - ші жолындағы әрбір элементті екінші матрицаның jшы бағанындағы сәйкес элементтерімен жеке-жеке көбейтінділерінің қосындысын көбейтінді матрицаның - ші жолы мен j- шы баған қилысындағы сәйкес элементті етіп жазылған m*k өлшемді жаңа С матрицасын анықтаймыз. 3. Анықтауыштар жөніндегі ұғым, тек шаршы (квадрат) матрицалар үшін ғана енгізіледі. Матрица берілсін, онда (1. 5) ережесі бойынша есептелген санды А матрицаның екінші ретті анықтауышы деп анықтайды.
Үшінші ретті анықтауышты Саррюс әдісімен есептеу. Ол үшін берілген үшінші ретті анықтауыштың алғашқы екі бағанын қосымша баған етіп, бастапқы анықтауышқа тіркеп жазамыз. Яғни, Енді бас диагональ мен оған параллель болатын екі түзу бойында орналасқан элементтердің көбейтіндісін өз таңбасымен аламыз, ал қосалқы диагональ мен оған параллель түзулер бойында орналасқан элементтердің көбейтінділерін қарсы таңбамен алып, нәтижелерін қосамыз.
4. Кері матрица. Егер шаршы А матрица үшін 1. 7) ( теңдігі орындалатын болса, онда - берілген А – матрицаның кері матрицасы деп аталады. Егер анықтауыштың кез келген бір жолы бір бағанын өзара перпендикуляр түзулермен сызса, онда қалған элементтерден құрған анықтауышты сызықтар қиылысында тұрған элементтің миноры деп атайды. Мысалы, үшінші ретті анықтауыштын элементінің миноры болады.
б) Анықтауыштың кез келген жолының (бағанның) элементтері мен басқа жолдың (бағанның) сәйкес элементтерінің алгебралық толықтауыштарына көбейтінділерінің қосындысы нөлге тең. Осы анықтамаларды және анықтауыштың қасиеттерін пайдалана отырып, кері матрицаның есептеу формуласын шығаруға болады. Сонымен кері матрицаның формуласы. (1. 10) Кері матрица болуы үшін, шаршы матрицаның анықтауышы нөлге тең болмауы керек. § 1. 2. Үшінші ретті теңдеулер жүйесі және олардың шешу жолдары 1. Крамер ережесі Егер біртекті емес теңдеулер жүйесінің негізгі матрицасын сәйкес анықтауыш нөлден ерекше болса, онда теңдеулер үйлесімді және шешімі жалғыз ғана болады.
II ТАРАУ Аналитикалық геометрия
§ 2. 1. Жазықтағы аналитикалық геометрияның карапайым есептері 1. Екі нүкте арақашықтығы. ара қашықтығын анықтайық. Жазықтықтағы берілген екі нүкте У Х 1 - сурет
2. Кесіндіні берілген қатынаста бөлу. 2 - сурет
3. Үшбұрыштың ауданын есептеу.
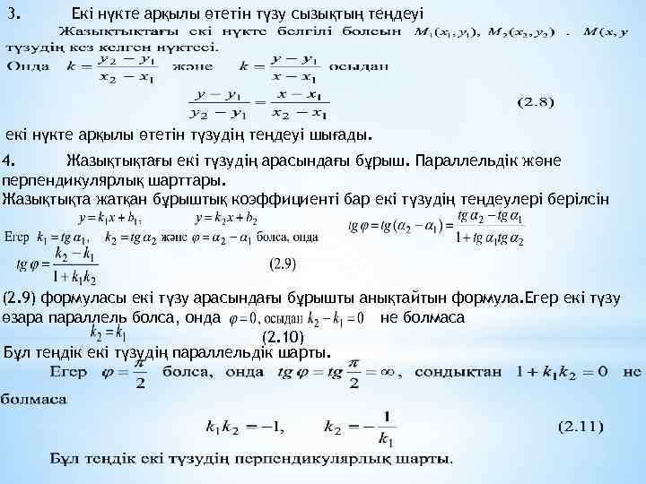
§ 2. 2. Жазықтықтағы түзу сызықтың теңдеулері 1. Бұрыштық коэффициентігі бар түзудің теңдеуі. 4 - сурет 2. Бір нүкте арқылы берілген бағытта өтетін түзудің теңдеуі. Түзу сызықта жататын нүкте берілсін және түзу сызықтың ОХ осімен көлбеу бұрышы -га тең болсын, онда осы нүкте арқылы және бүрыштық коэффициенті тең болатын түзу сызықтың теңдеуі мына түрінде жазылады
3. Екі нүкте арқылы өтетін түзу сызықтың теңдеуі екі нүкте арқылы өтетін түзудің теңдеуі шығады. 4. Жазықтықтағы екі түзудің арасындағы бұрыш. Параллельдік және перпендикулярлық шарттары. Жазықтықта жатқан бұрыштық коэффициенті бар екі түзудің теңдеулері берілсін (2. 9) формуласы екі түзу арасындағы бұрышты анықтайтын формула. Егер екі түзу өзара параллель болса, онда не болмаса (2. 10) Бұл теңдік екі түзудің параллельдік шарты.
4 – мысал. АВС үшбұрышының төбелерінің координаталары берілсін. Табу керек: 1) АВ қабырғасының ұзындығы; 2) АВС үшбұрышының ауданын; 3) АВ және АС қабырғаларының теңдеулерін және олардың бұрыштық коэффициенттерін; 4) А бұрышын; 5) CD биіктігінің теңдеуін және оның ұзындығын; 6) АЕ медиананың теңдеуін және CD мен АЕ қиылысу нүктесінің координаталарын (О – нүктесі); 7) О – нүктесі арқылы өтетін және АВ қабырғасына параллель болатын түзудің теңдеуін. формуласын пайдаланамыз
5) CD биіктігі үшбұрыштың АВ қабырғасына перпендикуляр болады. Биіктіктің теңдеуін жазу үшін берілген нүкте арқылы, белгілі бағытта өтетін түзудің теңдеуін пайдаланамыз, яғни Бұл түзу АВ қабырғасына перпендикуляр болғандықтан, екі түзудің перпендикулярлық шартын қолданып табамыз
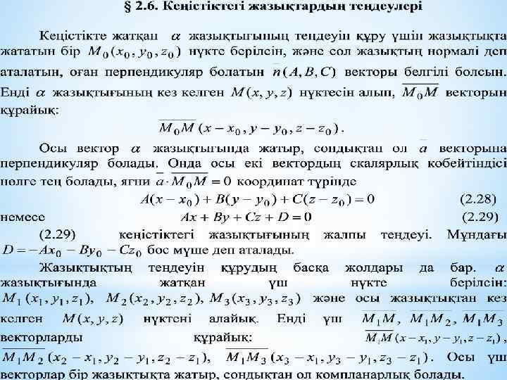
6) АЕ медиананың теңдеуін жазайық. Е нүктесі ВС қабырғасының қақ ортасы болады, сондықтан АЕ медиананың теңдеуі Енді АЕ мен CD түзулерінің қиылысу О-нүктесінің координаталарын табу үшін, осы екі түзудің теңдеулерінен жүйе құрып, сол жүйені шешеміз О-нүктесінен өтетін және АВ қабырғасына параллель болатын түзудің теңдеуін жазамыз: § 2. 3. Екінші ретті қисықтар 1. Эллипс. Фокустары деп аталатын екі нүктеден, және , арақашықтарының қосындысы тұрақты 2 а шамаға тең болатын, жазықтағы нүктелердің геометриялық орны эллипс деп аталады.
(2. 13) формуласын түрлендіріп және ықшамдап нәтижесінде мына түріне келеміз Осы (2. 14) эллипстің канондық теңдеуі деп аталады. Мұндағы - сәйкес үлкен және кіші жарты осьтері ( үлкен және кіші осьтері). Егер эллисптің канондық теңдеуіндегі үлкен және кіші осьтері өзара тең болса, онда радиусы тең шеңбердің теңдеуі болып шығады. 2. Гипербола. Фокустары деп аталатын екі нүктеден және , арақашықтарының айырымының абсолют шамасы тұрақты -ға тең болатын, жазықтағы нүктелердің геометриялық орны гипербола деп аталады.
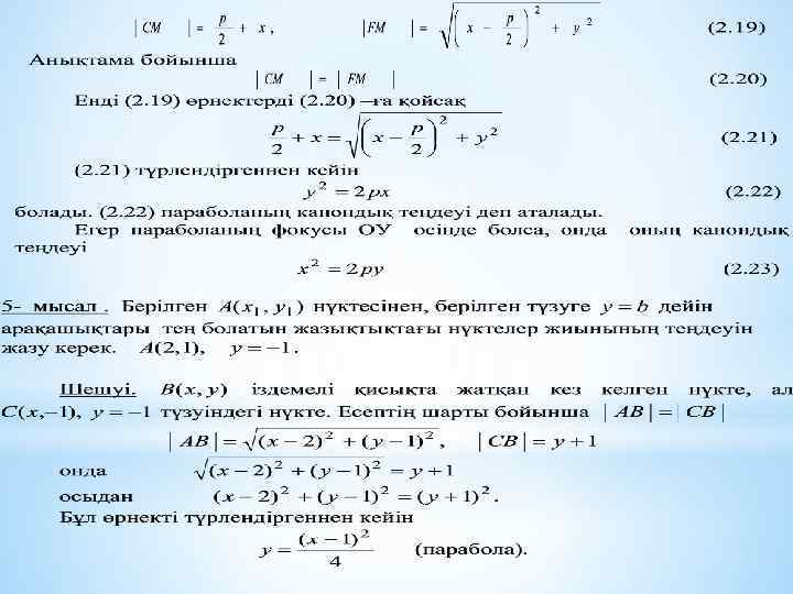
(2. 18) гиперболаның канондық теңдеуі, - гиперболаның нақты, ал жорамал жарты осьтері 4. Парабола. Фокус деп аталатын нүктесіне және директриса деп аталатын бір түзуден арақашықтары тең болатын, жазықтағы нүктелердің геометриялық орны парабола деп аталады.
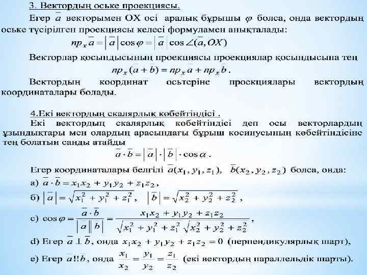
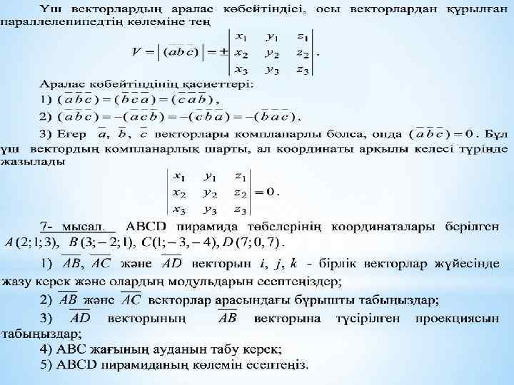
6 - мысал. Әр нүктесінен нүктесіне дейінгі арақашықтығы түзуіне дейінгі р арақашықтығына қатынасы санына тең болатын сызықтың теңдеуін жазыңыз. Алынған теңдеуді қарапайым түрге келтіріп, қисықты салыңыз. § 2. 4. Векторлық алгебра Векторларға амалдар қолдану. Вектор деп бағытталған кесіндіні айтады. Осы анықтама бойынша вектор екі шамамен сипатталады, олар: ұзындығы және бағыты. Сондықтан вектор берілу үшін оның ұзындығын және бағытын көрсету керек.
Prezentatsia_Microsoft_PowerPoint_4 (1).pptx