1 1. 2. Главные центральные моменты инерции при
















































































26_09_2011_-_ak1_2_4-91_-_v_staroy_versii_power.ppt
- Количество слайдов: 80
1 1.2. Главные центральные моменты инерции при Частный случай: Угловое положение главных центральных осей относительно связанных. Частный случай: (1.2.1) (1.2.2)
2 1.3. Ориентация связанных осей 0xyz относительно опорных 0x0y0z0 Ракетная система поворотов 1.3.1. Направляющие косинусы ракетной системы конечных поворотов
3 1.3.2. Кинематическая схема движения связанных осей ОXZ относительно орбитальной системы координат ОоXоZо орбитальная угловая скорость круговой орбиты Проекции вектора
4 1.4. Кинематические уравнения движения связанных осей относительно орбитальных (1.4.1) (1.4.2) Выражения (1.4.2) позволяют выполнить интегрирование уравнений движения Из (1.4.1) получаем значения производных углов по времени (1.4.3)
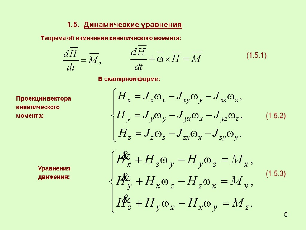
5 1.5. Динамические уравнения Теорема об изменении кинетического момента: В скалярной форме: Проекции вектора кинетического момента: Уравнения движения: (1.5.1) (1.5.2) (1.5.3)
6 Уравнения движения в развёрнутом виде: (1.5.4)
7 Cравнительная оценка возмущающих моментов при полете вокруг Земли. 1.6. Возмущающие моменты
8 1.6.1. Внутренние моменты - Кинетический момент вращающихся на борту масс, - момент электропривода, - Вентиляционный момент, - гироскопические моменты. 1.6.2. Моменты реактивных сил - тяга реактивного двигателя ОДУ, - эксцентриситет вектора тяги
9 1.6.3. Аэродинамический момент – const, В случае плоских движений по тангажу и курсу : 1.6.4. Момент сил солнечного давления:
10 1.6.5. Момент от взаимодействия с магнитным полем планеты: – магнитный момент КЛА; – индукция магнитного поля Земли; – постоянный магнитный момент; – наведенный магнитный момент - Дипольная модель магнитного поля Земли: (1.6.5-1) (1.6.5-2) - Модуль вектора В:
11 Магнитное поле Земли в проекциях на орбитальные оси координат (7) – индукция МПЗ на высоте h над поверхностью Земли у её геомагнитного экватора; при h = 0; u – аргумент широты; i – угол наклона плоскости орбиты к плоскости геомагнитного экватора;
12 1.7. Гравитационный момент 1.7.1. Физика явления: (1.7.1-1) Центр тяжести смещён относительно центра масс 1.7.2. Элементарные силы гравитации в проекциях на орбитальные оси (1.7.1-2)
13 1.8.1. Элементарные моменты гравитации 1.8. Гравитационные моменты относительно орбитальных осей В положении, когда связанные оси совмещены с орбитальными: (1.8.1-1) (1.8.1-2)
14 - Пример для проверки: идеальная стабилизация (связанные оси совмещены с орбитальными осями): 1.8.2. Гравитационные моменты относительно связанных осей (1.8.2-1) (1.8.2-2)
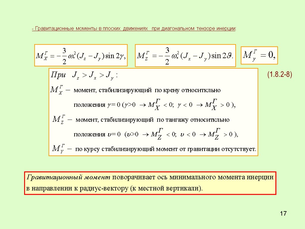
15 - Гравитационные моменты при движении в плоскости тангажа и произвольном тензоре инерции - Гравитационные моменты при движении в плоскости курса и произвольном тензоре инерции - Гравитационные моменты при движении в плоскости крена и произвольном тензоре инерции (1.8.2-5) (1.8.2-4) (1.8.2-3)
16 - Гравитационные моменты, можно выразить через углы ориентации связанных осей относительно главных центральных осей инерции: (1.8.2-6) (1.8.2-7)
17 - Гравитационные моменты в плоских движениях при диагональном тензоре инерции: (1.8.2-8)
18 1.9. Гироскопические моменты корпуса при неподвижном положении связанных осей относительно орбитальной системы координат 1.9.1. Общий случай ориентации при недиагональном тензоре инерции - Связанные оси повёрнуты в плоскости тангажа: - Связанные оси повёрнуты в плоскости курса: (1.9.1-1) (1.9.1-2) (1.9.1-3)
19 Связанные оси повёрнуты в плоскости крена: Влияние гироскопических моментов орбитального движения В плоскости тангажа: отсутствует В плоскостях крена и курса: оказывает стабилизирующее действие, если момент инерции по тангажу максимальный; Гироскопические моменты при плоских отклонениях и при диагональном тензоре инерции: (1.9.1-4)
20 1.10. Движение в плоскости тангажа под действием гравитационного момента 1.10.1. Случай невозмущённого плоского движения при диагональном тензоре инерции Уравнения движения: Исключаем время: Интеграл энергии: Уравнение фазовой траектории:
21 4 точки равновесия : - Область колебательных движений - Область ротационных движений - Сепаратриса Фазовый портрет движений в случае диагонального тензора инерции
22 1.10.2. Случай невозмущённого плоского движения по тангажу при недиагональном тензоре инерции В точке равновесия : Следовательно, в точке равновесия:
23 1.10.3. Движение по тангажу при совместном действием гравитационного и постоянного моментов 4 точки равновесия : - Сепаратриса - Область колебательных движений - Область ротационных движений
24 С увеличением постоянного момента область колебательных движений сжимается
25 Из любого начального положения на оси абсцисс (состояния покоя) тело переходит в ротацию. Критический случай: область колебательных движений исчезла – возможны только ротационные движения.
26 1.10.4. Условия захвата градиентом гравитации Тело захвачено градиентом гравитации, если его ось минимального момента инерции совершает лишь колебательные движения относительно местной вертикали (без ротации относительно осей 0x, 0y) . Условие захвата. Фазовые координаты начальной точки движений по тангажу и крену должны принадлежать внутренним областям фазовых плоскостей, ограниченных сепаратрисами: Для того, чтобы управлять ориентацией тела захваченного гравитационном градиентом, необходимо располагать управляющим моментом, который по модулю больше суммы максимального гравитационного и максимального гироскопического моментов: Условие захвата можно сформулировать как требование достаточной малости полной механической энергии тела в движении относительно местной вертикали: Для захвата градиентом гравитации, необходимо погасить избыток кинетической энергии тела. Если выполнены условия захвата градиентом гравитации, тело приобретает в движении по тангажу постоянную составляющую угловой скорости, равную угловой скорости орбитального движения При этом возникают гироскопические моменты по курсу и по крену, притягивающие ось максимального момента инерции к бинормали.
27 1.11. Малые колебания под действием гравитационного момента в окрестности устойчивого положения равновесия 1.11.1. В плоскости тангажа свободные колебания (либрация) при условии : Тело совершает незатухающие колебания, период которых соизмерим с периодом орбитального движения.
28 1.11.2. Влияние произведений инерции (несимметричности распределения масс) Относительно местной вертикали колеблется ось минимального момента инерции. Центральная строительная ось (связанная ось) колеблется со смещением на угол Случай плоского движения по тангажу в окрестности точки С1
29 1.11.3. Влияние постоянного момента МZ на движение по тангажу в окрестности точки С1 Относительно местной вертикали колеблется ось минимального момента инерции, а центральные строительные (связанные) оси колеблются со смещением Это смещение - статическая ошибка , обусловленная действием постоянного момента МZ Центробежные моменты инерции ( произведения инерции) оказывают практически такое же воздействие на тело, как и постоянный момент.
30 1.11.4. Компенсация постоянным моментом недиагональности тензора инерции
31 1.12 . Плоское движение по курсу под действием гироскопического момента 1.12.1. Постоянный момент при недиагональном тензоре инерции Полагаем, что ось минимального момента инерции тела захвачена градиентом гравитации и , отслеживая местную вертикаль, совершает вращение в плоскости орбиты.
32 1.13. Плоское движение по крену под действием гравитационного и гироскопического моментов 1.13.1. Общий случай – постоянный момент при недиагональном тензоре инерции Как и случае движения по курсу полагаем, что ось минимального момента инерции тела захвачена градиентом гравитации и , отслеживая местную вертикаль, совершает вращение в плоскости орбиты. Если по тангажу действует только гравитационный момент, а по курсу – только гироскопический, то по оси крена действуют как гравитационные, так и гироскопические моменты.
33 Устройство магнитно гидравлического демпфера: 1 – внешняя оболочка; 2;4 – внутренняя оболочка; 3 – вязкая жидкость; 5 – демпфирующий магнит; 6 – ориентирующий магнит 1.11. Гравитационные системы стабилизации КЛА Один из вариантов конструкции КЛА с гравитационной системой стабилизации Разворачиваемые штанги и спираль с демпфирующим покрытием Система с начальной выставкой штанги по магнитным силовым линиям у магнитного полюса Земли 1.11.1. Конструктивные схемы систем одноосной гравитационной стабилизации
Л3-8.3 1- Упругие шарниры с демпферами; 2, 3, 4 – стабилизирующие штанги; 5 - демпферы 1.11.2. Конструктивные схемы систем гравитационной стабилизации по трём осям
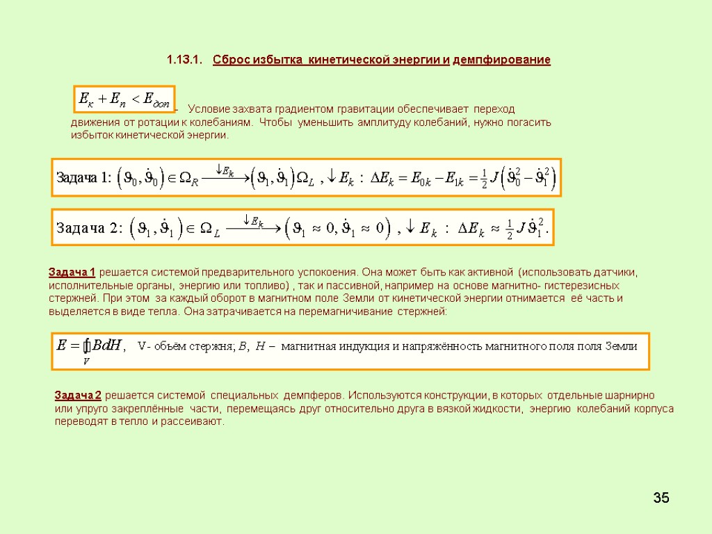
35 1.13.1. Сброс избытка кинетической энергии и демпфирование - Условие захвата градиентом гравитации обеспечивает переход движения от ротации к колебаниям. Чтобы уменьшить амплитуду колебаний, нужно погасить избыток кинетической энергии. Задача 1 решается системой предварительного успокоения. Она может быть как активной (использовать датчики, исполнительные органы, энергию или топливо) , так и пассивной, например на основе магнитно- гистерезисных стержней. При этом за каждый оборот в магнитном поле Земли от кинетической энергии отнимается её часть и выделяется в виде тепла. Она затрачивается на перемагничивание стержней: Задача 2 решается системой специальных демпферов. Используются конструкции, в которых отдельные шарнирно или упруго закреплённые части, перемещаясь друг относительно друга в вязкой жидкости, энергию колебаний корпуса переводят в тепло и рассеивают.
1.12. Динамика стабилизации вращением 1.12.1. Устойчивость вращения тела произвольной формы 1.12.2. Динамика свободного вращения симметричного тела Покажем, что в свободном вращении всякое твёрдое тело при избытке энергии движения возбуждено, стремится сбросить этот избыток энергии и прийти к состоянию относительного покоя – равномерного вращения вокруг прямой, совпадающей с направлением вектора кинетического момента.
37 1.12.3. Система динамических уравнений и их решения Решение : Годограф вектора угловой скорости: 1.12.4. Характер и параметры движения:
38 Угловые скорости свободно вращающегося тела изменяются по гармоническому закону. Следовательно, во всём объёме тела действуют гармонические поля инерционных и центробежных сил. 1.12.4. Силовые поля в прецессирующем теле: 1.12.4. Прецессия как следствие избытка энергии вращения
39 1.12.5. Демпфирование прецессии. - Угол конуса прецессии
40 1.13. Стабилизация вращением на активном участке полёта при работе маршевого двигателя 1.13.1. Система динамических уравнений с возмущением и их решения
41 1.13.1. Характер движения 1.13.2. Параметры прецессионно-нутационного движения Годограф вектора угловой скорости
42 1.13.3. О стабилизации вращением вокруг оси минимального момента инерции
43 1.14. Внутренние моменты от вращающихся масс - Кинетические момента вращающихся на борту масс (маховика), - Крутящий момент от электродвигателя, - Коэффициент вентиляционного момента вращающихся масс (маховика). 1.14.1. Маховик с постоянной скоростью - Момент инерции и угловая скорость маховика Гироскопические моменты от маховика
44 Стабилизирующие гироскопические моменты маховика 1.14. Маховик с постоянной скоростью по оси тангажа Уравнения движения в предположении, что на тело действуют только эти моменты: В окрестности устойчивого положения равновесия:
45 1.14. Маховик с постоянной скоростью, направленной по оси крена
46 Уравнения плоских управляемых движений При условии:
47 Двигатели коррекции и управления. Схема размещения корректирующего и управляющих двигателей Схема расположения реактивных двигателей для управления движением относительно центра масс: 1, 2 - по тангажу; 3, 4 - по рысканию; 5, 6 - по крену
48 Схема размещения МЖРД на совмещенной двигательной установке Вариант 1. 1 - бак горючего; 2 - бак окислителя; 3 - камера сгорания корректирующего двигателя; 4 - тангажные МЖРД; 5 - МЖРД канала рыскания; 6 - МЖРД канала крена
49 Вариант 2 размещения МЖРД по каналам тангажа и рыскания
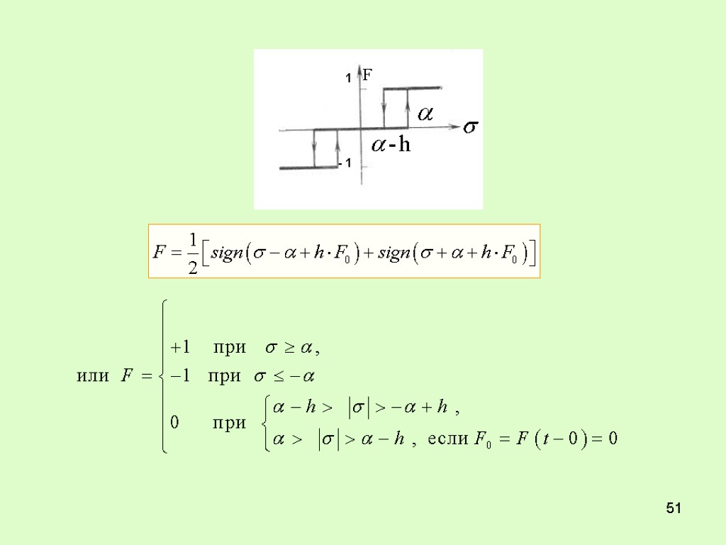
50 Математические модели нелинейных элементов
51
52 Линии переключения ( границы листов ) фазовой поверхности
53 Линии переключения при линейных датчиках
54 Линии переключения при нелинейном датчике скорости
55 Линии переключения при нелинейном датчике угла
56 Структура разбиения фазовой поверхности в общем случае
57 Параметры нелинейностей датчиков = 2 - 1, = k · (2 - 1) Параметр структуры S = n1 + 2 n2 n1 - число наклонных участков, n2 - число вертикальных участков Бифуркации структуры фазовой поверхности
58 S2457 : при = = /2; при = = ; при = = /2. S3467 : S6789: Полибифуркации структур
59 Фазовые траектории при постоянном возмущении ( g = const) Общий вид
60 Пример динамического процесса в случае S=5 Л3-6.6
61 Автоколебания. Простые предельные циклы Л3-6.7
62 Случай неустойчивой системы
63 Пример ротационного режима (предельный цикл) в системе с неустойчивой структурой Li
64 Пример локально устойчивой системы
65 Колебательный переходный процесс
66 Система глобально (тотально) устойчива. Ротационный переходный процесс
67 Система глобально(тотально) устойчива. Переходный процесс смешанного типа
68 Скользящий режим
69 Три предельных цикла и сягивающиеся к ним траектории Гр – Ротационный, Г2 – двухимпульсный, Г1 –одноимпульсный предельные циклы Гр Г2 Г1
70 Построние точечного отображения линии без контакта L1 в себя Г12 Г23 Г34 Г41 Т2=Т12Т23Т34Т41
71 Преобразование Т1=Т12Т21 L1 L2
72 Преобразование Т3 =Т2Т1 L2 L1 L3 L4 1 2
73 Построние отображения Т12 ɣ12 L2 L1
74 Отображение Т23 ɣ23 L2 L3 ɣ23
75 Построние точечного отображения Т23 L3 L2 ɣ23
76 Построение точечного отображения Т34 L4 L3 ɣ34
77 Построние точечного отображения Т41
78 Трехимпульсный предельный цикл Г*3
79 Диаграмма Ламерея
80

