Взаимозаменяемость.ppt
- Количество слайдов: 110
1. 1. 1. Виды взаимозаменяемости. Взаимозаменяемостью называется свойство независимо изготовленных с данной точностью деталей и узлов обеспечивать возможность беспригонной сборки (или замене при ремонте) сопрягаемых деталей в узлы, а узлов в изделия при соблюдении предъявляемых к ним (узлам и изделиям) технических требований. Комплекс научно-технических исходных положений, выполнение которых при конструировании, производстве и эксплуатации обеспечивает взаимозаменяемость деталей, сборочных единиц и изделий называют принципом взаимозаменяемости.
Полная взаимозаменяемость обеспечивает беспригоночную сборку любых независимо изготовленных с заданной точностью деталей. Если для требуемой точности сборки применяют групповой подбор деталей (селективную сборку), компенсаторы, регулирование положения отдельных деталей, пригонку и другие технические мероприятия, такую взаимозаменяемость называют неполной (ограниченной). Внешняя – это взаимозаменяемость покупных и кооперированных изделий и сборочных единиц по эксплуатационным показателям, а также по размерам и форме присоединительных поверхностей. Внутренняя – распространяется на детали, сборочные единицы и механизмы, входящие в изделия
Уровень взаимозаменяемости можно характеризовать коэффициентом взаимозаменяемости КВЗ равным отношению трудоёмкости изготовления взаимозаменяемых деталей и сборочных единиц к общей трудоёмкости изготовления изделий. Взаимозаменяемость, при которой обеспечивается работоспособность изделий с оптимальными и стабильными во времени эксплуатационными показателями, называют функциональной. Геометрические, электрические, механические и иные параметры, влияющие на эксплуатационные показатели, или служебные функции сборочных единиц называют функциональными.
1. 1. 2. Обеспечение взаимозаменяемости проектировании, производстве и эксплуатации. Иcходные положения, используемые при конструировании изделий: 1. Для ответственных деталей и составных частей необходимо обеспечивать взаимозаменяемость по всем функциональным показателям (в зависимости от принципа действия машины). 2. Важно обеспечить однородность исходного материала, по химическому составу и структуре, равный уровень и стабильность всех свойств, а также точность и стабильность их размеров и форм. 3. Для обеспечения функциональной взаимозаменяемости необходимо уточнить номинальные значения их эксплуатационных показателей и определить допускаемые отклонения эксплуатационных показателей, которые будут иметь изделия в конце срока работы. 4. Необходимо выявить функциональные параметры, установить связи и степень влияния их отклонений на эксплуатационные показатели нового изделия в процессе его длительной эксплуатации.
5. Необходимо применять общетехнические нормы, унифицированные и стандартизованные детали и сборочные единицы, а также руководствоваться принципами предпочтительности и агрегатирования. 6. Для обеспечения взаимозаменяемости по качеству поверхностей, их параметры следует выбирать так, чтобы обеспечить минимальный износ и оптимальные эксплуатационные качества. 7. При конструировании необходимо учитывать требования технологичности и предусматривать возможность выбора для проверки точностных параметров деталей, сборочных единиц и изделий такой схемы измерений, которая не вносила бы дополнительных погрешностей и позволяла выбирать простые и надежные универсальные измерительные средства.
Исходные положения, используемые при производстве. 1. Для соблюдения взаимозаменяемости необходимо при изготовлении деталей и сборке изделий строго выдерживать нормированную точность функциональных параметров; 2. Для создания большего запаса работоспособности для ответственных функциональных параметров целесообразно обеспечить выполнение условия: где TF – допуск параметра, устанавливаемый исходя из эксплуатационных требований; ТТ– технологический допуск, обеспечиваемый принятом технологическом процессе. 3. Точность оборудования и оснастки должна быть несколько выше требуемой точности изготавливаемых деталей и составных частей, т. е. необходимо иметь запас точности. 4. Для ответственных деталей необходимо создавать оптимальное качество поверхности.
5. Для обеспечения взаимозаменяемости и высокого качества машин и других изделий необходимо, чтобы технологические и измерительные базы совпадали с конструктивными, т. е. нужно соблюдать принцип единства баз. Исходные положения, используемые при эксплуатации изделий. 1. Необходимо провести анализ и выявить “слабые места” изделия. 2. Ремонт износившихся частей машины целесообразно проводить на специализированных ремонтных предприятиях путем замены их на годные. Итак, для практического осуществления принципа функциональной взаимозаменяемости изделий необходима четкая система конструкторской, технологической, метрологической и эксплуатационной документации.
1. 2. Понятия о размерах, допусках и посадках. По назначению размеры разделяются на размеры, определяющие величину и форму детали, и координирующие размеры. Номинальный размер – размер, полученный методом расчета по одному из критериев работоспособности (на прочность, жесткость и т. д. ), выбранный из конструктивных, технологических, эксплуатационных, эстетических и иных соображений Он служит началом отсчета отклонений, и относительно его определяют предельные размеры Для деталей, составляющих соединение, он является общим, и называется номинальным размером соединения.
Действительный размер – размер, установленный измерением с допускаемой погрешностью. Два предельно допускаемых размера, между которыми должен находиться или одному из которых может быть равен действительный размер, называются предельными размерами. Предел максимума материала или проходной пределэто максимальное количество материала, а именно наибольший предельный размер вала и наименьший предельный размер отверстия. Предел минимума материала или непроходной предел – это минимальное количество металла, а именно наименьший предельный размер вала и наибольший предельный размер отверстия.
1. 2. 2. Предельные отклонения, допуски и посадки. Предельные отклонения подразделяют на верхнее и нижнее. Верхнее предельное отклонение отверстия ES и вала es - это алгебраическая разность между наибольшим предельным и номинальным размерами Нижнее предельное отклонение отверстия EI и вала ei - это алгебраическая разность между наименьшим предельным и номинальным размерами. Для отверстия: Для вала: ES = D max – D, es = d max – d, EI = D min -D. еi = d min – d.
Разность между наибольшим и наименьшим предельными размерами или абсолютное значение алгебраической разности между верхним и нижним отклонениями называется допуском на размер (Т). Допуск всегда положителен Поле допуска – поле, ограниченное верхним и нижним отклонениями. Поле допуска определяется значением допуска и его положением относительно номинального размера.
В системе допусков и посадок гладких соединений всякий наружный элемент -вал, а всякий внутренний – отверстие. Разность их размеров до сборки определяет характер соединения , или посадку, т. е. степень свободы или сопротивления их взаимному смещению. Разность размеров отверстия и вала, если размер отверстия больше размера вала, называется зазором S=D-d. Разность размеров вала и отверстия до сборки, если размер вала больше размера отверстия, называется натягом N = d-D.
Наибольший предельный размер отверстия (Dmax) Наибольший предельный размер отверстия (Dmin) Номинальный размер (D) Допуск отверстия (Т) Нижнее отклонение отверстия (EI) Верхнее отклонение отверстия (ES) Нулевая линия Вал Наименьший предельный размер вала (dmin) Наибольший предельный размер вала (dmax) Отверстие Допуск вала (Т) Нижнее отклонение вала (ei) Верхнее отклонение вала (es) Номинальный размер (d) Рис. 1. 1. Поля допусков отверстия и вала при посадке с зазором (отклонения отверстия положительные, отклонения вала отрицательные).
В зависимости от расположения полей допусков отверстия и вала различают посадки 3 х типов: с зазором; с натягом; переходные. S max = D max – d min = ES-ei, отверстие Smax ES EI S min = D min – d max = EI-es, S с=(S max + S min)/2 Smin T s= S max – S min = (ES-ei)-(EI-es)=T D+T d вал Значение S min называют “ гарантированным зазором “. К посадкам с зазором относятся также так называемые скользящие посадки, у которых S min равняется нулю.
Посадкой с натягом называют посадку, когда поле допуска отверстия расположено под полем допуска вала. N max = d max – d min = es-EI N min = d min – d max = ei-ES 0 es ei Nmin Nmax ES EI N с=(N max + N min)/2 T N= N max – N min =(es-EI)-(ei-ES)=T D+T d
Переходной посадкой называется посадка, при которой возможно получение как зазора, так и натяга. N max = es - EI. ES EI Sma x es ei Nma x S max = ES- ei Наибольший зазор переходной посадки часто представляют в виде отрицательного наименьшего натяга: -N min = S max = ei-ES. Допуск T N= Ts = N max - N min = S max – S min =(ES-EI)+(es - ei)= T D +T d. Т. о. для любой посадки, независимо от ее типа, допуск посадки есть сумма допусков отверстия и вала, составляющих соединение.
1. 3. Стандартизация точности гладких цилиндрических соединений. 1. 3. 1. Градация точности. Под точностью понимают свойство, характеризуемое степенью соответствия реальных объектов их идеальным прототипам. Она имеет три разновидности. Конструкторская точность может быть заложена в процессе конструирования. Ее повышение возможно путем повышения специальных знаний, изучения литературы, консультации с экспертами, коллективным творчеством и критической оценкой. Технологическая точность рассматривается в процессе производства изделия. Применяют три вида воздействия на технологическую точность: устранение, компенсацию и учет. Эксплуатационная точность зависит от времени вследствие износа: механического, коррозионного и эрозионного. Градация точности вводится для нормирования различных уровней точности размеров, определяемых величиной допуска.
Допуск – разность между предельными размерами или абсолютное значение алгебраической разности между верхним и нижним отклонениями. Он всегда положителен и определяет допускаемое поле рассеяния действительных размеров годных деталей в партии. Для построения систем допусков устанавливают единицу допуска i (I), которая, отражая влияние технологических, конструктивных и метрологических факторов, выражает зависимость допуска от номинального размера и является мерой точности. . Установлены следующие значения единицы допуска для размеров до 500 мм для размеров свыше 500 до 10000 мм где - D среднее геометрическое крайних размеров каждого интервала, мм; - i единица допуска, мкм. Второй член в этих уравнениях учитывает погрешность измерения.
Т. е. допуск равен произведению единицы допуска на число единиц допуска. а- число единиц допуска зависит только от квалитета и не зависит от номинального размера. Квалитет- степени точности изготовления изделий. Квалитет- совокупность допусков, характеризуемых постоянной относительной точностью (определяемой коэффициентом ) для размеров данного диапазона. Точность в пределах одного квалитета зависит только от номинального размера. Для размеров до 500 мм в системе ИСО и е ЕСДП по величине допуска установлено 19 квалитетов: 01, 0, 1, 2, … 17. Для размеров от 500 до 3150 мм установлено 18 квалитетов. .
Основные отклонения для образования посадок. Для образования посадок с различными зазорами и натягами в системах ИСО и ЕСДП для размеров до 500 мм предусмотрено 27 вариантов основных отклонений валов и отверстий. . Основное отклонение – это одно из двух (верхнее или нижнее) отклонение, ближайшее к нулевой линии, и определяющее положение поля допуска относительно номинального размера (нулевой линии). Основные отклонения обозначают буквами латинского алфавита. Отклонения А – Н (a-h) образуют поля допусков в посадках с зазором; отклонения Js – N (js-n) - в переходных посадках; отклонения P – ZC (p - zc) - в посадках с натягом. Каждая буква обозначает ряд основных отклонений, значения которых зависят от номинального размера.
Основные отклонения отверстий и валов
Основные отклонения отверстия построены так, чтобы обеспечить посадки в системе вала, аналогичные посадкам в системе отверстия. Они равны по абсолютной величине и противоположны по знаку основным отклонениям валов, обозначаемых той же буквой. Общее правило определения основных отклонений отверстий: при основных отклонениях от А до Н; при основных отклонениях от до. . Специальное правило формулируется так: две посадки в системе отверстия и в системе вала, в которых отверстие данного квалитета соединяется с валом ближайшего точного квалитета, должны иметь одинаковые зазоры или натяги (например, Ø и Ø)
Поля допусков. Поле допуска образуется сочетанием одного из основных отклонений с допуском по одному из квалитетов. Обозначение: буква основного отклонения и номер квалитета, например, для вала h 6, а для отверстия Н 6. Поле допуска ограничено горизонтальной линией, соответствующей значению основного отклонения. Второе предельное отклонение можно определить по основному отклонению и допуску принятого квалитета. Если основное отклонение верхнее, то нижнее отклонение: для вала ei =es -Td ; для отверстия EI = ES - TD. Если основное отклонение нижнее , то для вала : es = ei + Td ; а ES = EI + TD для отверстия (отклонения берут с учетом знака). Расположение полей допусков отверстий и валов в системе основного отверстия (а) и основного вала (б).
Принципы выбора допусков и посадок. В настоящее время применяют 3 метода выбора допусков и посадок: Метод прецедентов (метод аналогов): конструктор отыскивает в ранее сконструированных машинах , применение подобных сборочных единиц, и назначает аналогичные допуск и посадку. Метод подобия: отыскиваем аналогию конструкторских признаков и условий эксплуатации проектируемой сборочной единицы с признаками, указанными в справочной литературе. Общим недостатком этих методов является сложность определения признаков однотипности и подобия, возможность применения ошибочных допусков и посадок. Расчётный метод является наиболее обоснованным методов выбора допусков и посадок. Выбирая этим методом квалитеты, допуски и посадки проектировании машин и других изделий, стремятся удовлетворить эксплуатационно-конструктивные требования, предъявляемые к деталям, сборочным единицам и изделию в целом.
1. 3. 3. Обозначения посадок на чертежах. Предельные отклонения линейных размеров указывают на чертежах условными (буквенными) обозначениями полей допусков или числовыми значениями предельных отклонений, а также буквенными обозначениями полей допусков с одновременным указанием справа в скобках числовых значений предельных отклонений. Посадки и предельные отклонения сопряженных деталей указывают дробью: в числителе – буквенное обозначение или числовое значение предельного отклонения отверстия, либо буквенное обозначение с указанием справа в скобках его числового значения; в знаменателе – аналогичное обозначение поля допуска вала.
Обозначение посадок в системе основного отверстия. Признаком посадки в системе основного отверстия является буква Н и при ней число, обозначающее квалитет, выставленные в числителе. Если отклонения выставлены числами, то в числителе только одно верхнее отклонение со знаком плюс. Соединение: 1. Ø 50 Обозначение диаметра отверстия: 1. Ø 50 (+0, 03); Обозначение диаметра вала
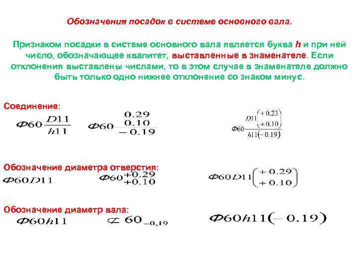
Обозначения посадок в системе основного вала. Признаком посадки в системе основного вала является буква h и при ней число, обозначающее квалитет, выставленные в знаменателе. Если отклонения выставлены числами, то в этом случае в знаменателе должно быть только одно нижнее отклонение со знаком минус. Соединение: Обозначение диаметра отверстия: Обозначение диаметр вала:
Обозначение смешанных посадок: Признак: отверстие выполнено как бы в системе вала (в числителе проставлены два отклонения, а вал – в системе отверстия Несопрягаемые размеры. Для несопрягаемых размеров в каждом из квалитетов предусмотрены поля допусков с односторонним (в «тело» материала) расположением (поля, h для вала и Н для отверстия) или симметричные, обозначаемые буквами j. S для вала и JS для отверстия.
Предельные отклонения размеров с неуказанными допусками Неуказанными называют предельные отклонения от 12 -ого квалитета и грубее, не указываемые на чертеже после номинальных размеров. Такие “неуказанные предельные отклонения размеров” оговариваются записью в технических требованиях чертежа. Неуказанные предельные отклонения для размеров валов и отверстий допускается назначать как односторонними, так и симметричными; для размеров элементов, не относящихся к отверстиям и валам, назначают только симметричные отклонения.
В ГОСТ 25346 -82 рекомендуется назначать неуказанные предельные отклонения для номинальных размеров менее 1 мм по квалитету от 11 до 13; а для номинальных размеров от 1 до 10000 мм от 12 до 17 квалитета. В ГОСТ 25670 -83 допускаются 4 варианта назначения неуказанных предельных отклонений линейных размеров (классы - точный, средний, грубый и очень грубый). Допуски по классам точности обозначают t 1, t 2, t 3 и t 4 - соответственно для классов точности "точный, средний, грубый, очень грубый". Классы точности Квалитеты Для валов размеров 180 … 250 По классу точности по квалитету (мм) Точный 12 ± 0, 3 или – 0, 4 мм -0, 46 Средний 14 ± 0, 5 или – 1, 0 мм -1, 15 Грубый 16 ± 1, 2 или – 2, 4 мм -2, 9
1. 4. Единые принципы построения систем допусков и посадок. Системой допусков и посадок называют совокупность рядов допусков и посадок, закономерно построенных на основе опыта, теоретических и экспериментальных исследований и оформленных в виде стандартов. Особую роль в системах допусков играет принцип предпочтительности Качественная сторона принципа предпочтительности состоит в образовании предпочтительных рядов объектов стандартизации. Количественная сторона принципа предпочтительности реализуется через использование рядов предпочтительных чисел (ряды Ренара).
В системе ИСО и ЕСДП установлены допуски и посадки для размеров менее 1 мм; свыше 1 мм до 500 мм; свыше 500 мм до 3150 мм ; а также для размеров свыше 3150 до 10000 мм. Для построения рядов допусков каждый из диапазонов размеров, в свою очередь, разбит на интервалы. Уровни относительной точности в различных стандартных системах допусков и посадок называются по-разному. . В системе допусков и посадок гладких цилиндрических поверхностей они называются квалитетами, в системах допусков формы и расположения поверхностей, допусков зубчатых колес — степенями точности. Для подшипников качения, допусков несопрягаемых поверхностей ("неуказанные допуски") и некоторых других случаев используют понятие классов точности.
Система допусков и посадок для типовых деталей машин построена по единому принципу. Предусмотрены посадки в системе отверстия (СА) и в системе вала (СВ). Такую систему допусков называют односторонней. Систему основного вала применяют только в нескольких случаях: 1) когда необходимо чередовать соединения нескольких отверстий на одном валу, но с различными посадками; 2) когда детали типа осей и валиков могут быть изготовлены из холоднотянутых прутков без механической обработки; 3) если охватываемые детали (валы) являются стандартными изделиями.
Качество. Основные свойства и показатели. Основные термины, приведены в международном стандарте ИСО 8402 -качество. «Качество- совокупность характеристик объекта, относящихся к его способности удовлетворять установленные и предполагаемые потребности» . Для машиностроения и приборостроения наиболее эффективными показателями качества машин и механизмов являются их эксплуатационные характеристики
Общими являются: показатели надёжности (долговечности), динамичности качества, эргономические показатели и экономичность эксплуатации. Одним из важных дополнений к этому является регламентирование параметров поверхности и поверхностного слоя деталей с целью повышения их долговечности, т. е. повышение качества поверхности деталей. Качество поверхности детали машин влияет как сопротивление усталости и износу, коррозионную стойкость, на прочность посадок с натягом и плотность подвижных и неподвижных соединений. При проектировании геометрические параметры деталей задаются размерами элементов, а также формой и взаимным расположением их поверхностей. Но при изготовлении их реальная деталь будет иметь различные отклонения от идеальных геометрических параметров.
Отклонения геометрических параметров укрупненно можно классифицировать: отклонение 0 порядка - отклонения собственно размера; —отклонение 1 порядка - отклонения расположения поверхностей; отклонение 2 порядка - отклонения формы; отклонение 3 порядка - волнистость; отклонение 4 порядка – шероховатость.
Условно границу между различными порядками отклонений поверхности можно установить по значению отношения шага Sw к высоте неровностей Wz. При отношении (Sw/ Wz)<40 - отклонения относят к шероховатости поверхности; если это отношение больше 40, но меньше или равно 1000 – к волнистости; при отношении больше 1000 данное отклонение относится к отклонению формы.
1. 7. Стандартизация отклонений поверхностей деталей машин. Отклонения можно классифицировать: отклонение 0 порядка - отклонения собственно размера; отклонение 1 порядка - отклонения расположения поверхностей; отклонение 2 порядка - отклонения формы; отклонение 3 порядка - волнистость; отклонение 4 порядка – шероховатость.
СТАНДАРТИЗАЦИЯ ОТКЛОНЕНИЙ ФОРМЫ И РАСПОЛОЖННИЯ ПОВЕРХНОСТЕЙ ДЕТАЛЕЙ. Основные термины и определения, относящиеся к отклонениям и допускам формы и расположения поверхностей деталей , устанавливает ГОСТ 24642 -81.
СИСТЕМА НОРМИРОВАНИЯ ОТКЛОНЕНИЙ ФОРМЫ ПОВЕРХНОСТЕЙ ДЕТАЛЕЙ • Основа нормирования и количественной оценки – • принцип прилегающих прямых, поверхностей, профилей. • Параметр количественной оценки отклонений формы поверхностей – допуск – • наибольшее допускаемое расстояние ∆ от точек реальной поверхности до прилегающей поверхности по нормали к последней в пределах нормированного участка.
ДОПУСКИ ФОРМЫ ПОВЕРХНОСТЕЙ Отклонение формы поверхности – отклонения 2 -го порядка – отклонение формы реальной поверхности от номинальной. Номинальная поверхность – идеальная поверхность, форма которой задана чертежом или технической документацией.
СИСТЕМА НОРМИРОВАНИЯ ОТКЛОНЕНИЙ ФОРМЫ ПОВЕРХНОСТЕЙ ДЕТАЛЕЙ Прилегающая прямая (плоскость) – прямая (плоскость), соприкасающаяся с реальным профилем (поверхностью), и , расположенная вне материала так, чтобы отклонение от нее наиболее удаленной точки профиля (поверхности) было минимальным в пределах нормированного участка.
• Прилегающая окружность (цилиндр) – окружность (цилиндр) минимального диаметра описанная (описанный) вокруг реального профиля (наружной поверхности) или максимального диаметра, вписанная (вписанный) в реальный профиль (реальную внутреннюю поверхность вращения).
- отклонение от круглости Допуск – наибольшее допускаемое значение отклонения ∆ от точек реального профиля до прилегающей окружности
отклонение от цилиндричности
отклонение от прямолинейности.
- отклонение формы плоской поверхности . Допуск - наибольшее допускаемое расстояние ∆ от точек реальной поверхности до прилегающей плоскости.
ДОПУСКИ РАСПОЛОЖЕНИЯ ПОВЕРХНОСТЕЙ • Отклонения расположения поверхности – отклонение 1 – го порядка - отклонение реального расположения рассматриваемого элемента (оси, поверхности, плоскости симметрии) от номинального. • Номинальное расположение определяется номинальными размерами между рассматриваемыми элементами и базами
БАЗЫ - ОСНОВА ОЦЕНКИ ТОЧНОСТИ РАСПОЛОЖЕНИЯ ПОВЕРХНОСТЕЙ Конструкторская база – поверхность детали, по которой она контактирует с другими деталями в сборочной единице или изделии. Задав линейные или угловые размеры, можно определить расположение других поверхностей деталей. • Технологическая база – поверхность детали, по которой она устанавливается в зажимное устройство обрабатывающего станка. • Измерительная база – поверхность, по которой деталь устанавливается в измерительном устройстве для определения правильности расположения других поверхностей
Отклонение от параллельности плоскостей. Допуск – наибольшая допускаемая разность ∆ наибольшего и наименьшего расстояний между прилегающими плоскостями
ОТКЛОНЕНИЯ РАСПОЛОЖЕНИЯ ПОВЕРХНОСТЕЙ -отклонение от перпендикулярности плоскостей. Допуск – наибольшее допускаемое отклонение от прямого угла между плоскостями, выраженное в линейных единицах. 0, 2 А А
ОТКЛОНЕНИЯ РАСПОЛОЖЕНИЯ ПОВЕРХНОСТЕЙ - отклонение от соосности. Допуск – наибольшее допускаемое расстояние между осью рассматриваемой поверхности вращения и осью базовой поверхности или общей осью нескольких номинально соосных поверхностей. 0, 01
ШЕРОХОВАТОСТЬ ПОВЕРХНОСТИ. Термины и определения шероховатости поверхностей установлены ГОСТом 25142 -82. Номенклатуру параметров, числовые значения параметров и базовых длин, а также типы направлений неровностей устанавливают ГОСТ 2789 -73 и ГОСТ 2. 30973. Способы нормирования шероховатости поверхности установлены ГОСТ 25142 -82, ГОСТ 2789 -73 и ГОСТ 2. 309 -73 с учетом изменения № 3 принятого Межгосударственным советом по стандартизации, метрологии и сертификации (протокол № 21 от 28. 05. 2002)
ШЕРОХОВАТОСТЬ ПОВЕРХНОСТИ. Термины и определения шероховатости поверхностей установлены ГОСТом 25142 -82. Номенклатуру параметров, числовые значения параметров и базовых длин, а также типы направлений неровностей устанавливают ГОСТ 2789 -73 и ГОСТ 2. 30973. Способы нормирования шероховатости поверхности установлены ГОСТ 25142 -82, ГОСТ 2789 -73 и ГОСТ 2. 309 -73 с учетом изменения № 3 принятого Межгосударственным советом по стандартизации, метрологии и сертификации (протокол № 21 от 28. 05. 2002)
Шероховатостью поверхности называют совокупность неровностей поверхности с относительно малыми шагами, выделенную с помощью базовой длины (ГОСТ 25142 -82). Средняя линия профиля - базовая линия, имеющая форму номинального профиля и проведенная так, что в пределах базовой длины среднее квадратичное отклонение профиля до этой линии минимально. Численные значения базовой длины выбираются из ряда значений: , 01; 0, 03; 0, 08; 0, 25; 0, 80; 2, 5; 8; 25 мм.
Профилограмма поверхности.
Количественно шероховатость поверхности можно оценивать одним или несколькими параметрам: средним арифметическим отклонением профиля - Rа высотой неровностей профиля по 10 -ти точкам наибольшей высотой неровностей профиля средним шагом неровностей – – средним шагом местных выступов профиля относительной опорной длиной профиля – Rz Rmax; S m; S; – tp
Среднее арифметическое отклонение профиля Rа является предпочтительным или приближенно
Наибольшая высота неровностей профиля Rmax расстояние между линией выступов профиля и линией впадин профиля в пределах базовой длины l. Нормируется от 0, 025 до 1000 мкм.
Средний шаг неровностей профиля Sm Этот параметр нормируется от 0, 002 до 12, 5 мм.
Средний шаг местных выступов профиля S Нормируется от 0, 002 до 12, 5 мм.
Опорная длина профиля ηp Относительная опорная длина профиля tp
Тип направление неровностей, изображение и обозначение Схематичное изображение Обозначение
ОБОЗНАЧЕНИЕ ШЕРОХОВАТОСТИ НА ЧЕРТЕЖАХ. Обозначение параметров шероховатости на чертежах установлено ГОСТ 2. 309 -73 с учетом изменения № 3 принятого Межгосударственным советом по стандартизации, метрологии и сертификации (протокол № 21 от 28. 05. 2002) Стандарт полностью соответствует стандарту ИСО 1302.
СТРУКТУРА обозначения шероховатости на чертежах. Обозначение параметров шероховатости на чертежах установлено ГОСТ 2. 309 -73 с учетом изменения № 3 принятого Межгосударственным советом по стандартизации, метрологии и сертификации (протокол № 21 от 28. 05. 2002). Стандарт полностью соответствует стандарту ИСО 1302. Рис. . Структура обозначения шероховатости поверхности.
Обозначение шероховатости поверхности без указания обработки.
Обозначение шероховатости поверхности при образовании которой обязательно удаление слоя материала
Обозначение шероховатости поверхности при образовании которой осуществляется без удаление слоя материала
При указании двух и более параметров шероховатости поверхности в обозначении шероховатости значения параметров записывают сверху вниз в следующем порядке: параметр высоты неровностей профиля параметр шага неровностей профиля, относительная опорная длина профиля
Указание шероховатости одинаковой для части поверхностей изделия
Указание шероховатости когда большая часть поверхностей не обрабатывается по данному чертежу
РАЗМЕРНЫЕ ЦЕПИ И МЕТОДЫ ИХ РАСЧЕТА Размерная цепь – совокупность геометрических размеров, расположенных по замкнутому контуру и определяющих взаимные положения и точность поверхностей деталей при изготовлении, измерении и сборке. Звено размерной цепи – один из размеров, образующих размерную цепь. Все звенья делятся на замыкающее (исходное) звено и составляющие звенья.
Исходное звено, возникающее в результате постановки задачи проектировании, для решения которой используется размерная цепь. Это размер, непосредственно связывающий поверхности или оси, относительное расстояние или поворот которых необходимо обеспечить или определить в поставленной задаче. Замыкающее звено – звено, получаемое последним в результате решения поставленной задачи В размерной цепи может быть только одно замыкающее звено. Составляющее звено – звено , изменение которого вызывает изменение исходного или замыкающего звена. Составляющий размер должен характеризовать поверхность одной детали.
Все составляющие звенья по характеру влияния на замыкающее звено делятся на увеличивающие и уменьшающие. Увеличивающие – звенья, при увеличении которых замыкающее звено увеличивается Уменьшающие – звенья, при увеличении которых замыкающее звено уменьшается.
Классификация размерных цепей По назначению размерные цепи делятся: Конструкторская задача А∆ 1 3 2 А∆ – замыкающее звено; 1 и 2 стенки; 3 – шестерня.
измерительные – решается задача измерения величин, характеризующих точность изделий технологические - решается задача обеспечения точности при изготовлении изделий . Зубчатое колесо . Положение стенок, при решении технологической задачи . Ось.
Сборочный чертеж.
По взаимному расположению размеров делятся: на линейные - звенья цепи (линейные размеры) расположены на параллельных прямых; плоские - звенья цепи расположены произвольно в одной или нескольких произвольных параллельных плоскостях пространственные - звенья цепи расположены произвольно в пространстве; угловые -звенья цепиугловые размеры, отклонения которых могут быть заданы в линейных величинах, отнесенных к условной длине, или в градусах
По месту в изделии делятся: на детальные - определяют точность относительного положения поверхностей или осей одной детали; сборочные - определяют точность относительного положения поверхностей или осей деталей, образующих сборочную единицу
По характеру звеньев: на скалярные - все звенья – скалярные величины векторные - все звенья – векторные погрешности; комбинированные - часть звеньев – векторные погрешности, остальные- скалярные величины. По характеру взаимных связей: на параллельно связанные - размерные цепи, имеющие хотя бы одно общее звено; независимые - размерные цепи, не имеющие общих звеньев.
Вопросы, решаемые с помощью размерных цепей Конструкторские, технологические и метрологические задачи: установление геометрических и кинематических связей между размерами деталей, расчет номинальных значений, отклонений и допусков размеров звеньев; анализ правильности простановки размеров и отклонений на рабочих чертежах деталей расчет межоперационных размеров, припусков и допусков, пересчет конструкторских размеров на технологические (при несовпадении конструкторских и технологических баз);
обоснование последовательности технологических операций при изготовлении и сборке изделий обоснование и расчет необходимой точности приспособлений;
Методы достижения точности замыкающего звена Метод полной взаимозаменяемости. Расчет выполняется методом на max – min. Метод неполной взаимозаменяемости. Метод расчета - вероятностный Метод групповой взаимозаменяемости. Расчет размерной цепи ведется обычно методом max-min. Метод пригонки. Расчет ведется методом max – min или вероятностным методом. Метод регулирования с применением компенсатора. Расчет выполняется вероятностным методом или на max – min.
Вероятностный метод расчета – метод расчета размерной цепи, учитывающий явление рассеяния и вероятность различных сочетаний отклонений составляющих звеньев. Метод расчета размерной цепи на max-min метод расчета учитывает только предельные отклонения составляющих звеньев. В результате размер замыкающего звена будет максимальным или минимальным. Вероятность такого случая очень мала. Преимущества - простота, наглядность, небольшая трудоемкость вычислительных работ, полная гарантия от брака из-за неточности замыкающего звена. Недостаток - полученные по этому методу результаты часто не соответствуют фактическим.
Основные уравнения расчета размерных цепей на maxmin Уравнения размерных цепей устанавливают взаимосвязь между параметрами замыкающего звена и составляющих звеньев. 1. Уравнение номиналов: АΔ = где n – число увеличивающих звеньев, k – число уменьшающих звеньев; 2. Уравнение допусков: ТΔ (ωΔ) = 3. Уравнения отклонений: EIΔ = ESΔ =
Задачи, решаемые с помощью размерных цепей При расчете размерных цепей решаются две задачи: прямая и обратная. Прямая задача по размеру и допуску замыкающего звена определяются допуски и предельные отклонения составляющих звеньев. Это основная задача, решаемая при проектировании. Обратная задача по размерам и допускам составляющих звеньев определяется размер, допуск и отклонения замыкающего звена. Эта задача используется при проверочных расчетах.
Прямая задача решается двумя способами: Способ равных допусков. Этот способ применим в случае, когда все размеры цепи входят в один интервал размеров. Тогда допуски составляющих звеньев будут равны среднему допуску Тm: ТА 1 = ТА 2 = … = ТА p= Тm. Средний допуск определяется по формуле Тm =
Способ одного квалитета Все размеры могут быть выполнены по какому-либо одному квалитету, который определяется нахождением среднего числа единиц допуска аm. Величины допусков при этом будут зависеть от номинального размера,
1. 5. СИСТЕМА ДОПУСКОВ И ПОСАДОК ДЛЯ ПОДШИПНИКОВ КАЧЕНИЯ. Они обладают полной внешней взаимозаменяемостью : по присоединительным поверхностям, определяемыми наружным диаметром D наружного кольца и внутренним диаметром d внутреннего кольца, и неполной внутренней взаимозаменяемостью между телами качения и кольцами. 1. 5. 1. Градация точности подшипников качения. Качество подшипников, при прочих равных условиях, определяется следующими требованиями
1. точностью присоединительных размеров , ширины колес , а для радиально – упорных подшипников еще и технологической точностью монтажной высоты ; точностью формы и расположения поверхностей колец подшипников и их шероховатостью ; 2. точностью вращения, характеризуемой радиальным и осевым биениями дорожек качения и торцов колец; 3. точностью рабочего зазора - зазора между телами качения и дорожками качения при установившемся рабочем режиме и температуре С учетом требований к точности по ГОСТ 520 -71 установлено пять классов точности подшипников обозначаемых (в порядке повышения) 0, 6, 5, 4, 2. Для большинства механизмов общего назначения применяют подшипники класса точности 0.
1. 5. 2. Образование посадок для подшипников качения. Для всех классов точности верхнее отклонение ES и (es) присоединительных диаметров (D и d) принято равным 0 Схема полей допусков колец подшипников и некоторых полей допусков валов и отверстий.
2. 1. Выбор посадок подшипников качения на валы и в корпус. При выборе посадок учитывают: условия нагружения кольца; режим работы (легкий, нормальный, тяжелый характер и направление нагрузки режим работы (легкий, нормальный, тяжелый Согласно ГОСТ 3325 -55 различают три основные вида нагружения колец: . местное, циркуляционное, колебательное. Посадку с зазором назначают для кольца, которое испытывает местное нагружение. Посадку с натягом назначают преимущественно для кольца, которое испытывает циркуляционное нагружение При циркуляционном нагружении колец подшипников посадки выбирают по интенсивности радиальной нагрузки р. R на посадочную поверхность
Кольца подшипников при монтаже легко деформируются и принимают форму сопряженных поверхностей, поэтому требования к точности формы и расположению посадочных поверхностей валов, отверстий и базирующих заплечиков должны быть достаточно жесткими. В зависимости от характера нагружения колец подшипника можно рекомендовать поля допусков для валов и отверстий Для большинства подшипников класса точности 0 при местном нагружении наружного кольца основным полем допуска отверстия в корпусе является Н 7, а вала при циркуляционном нагружении – к 6.
1. 6. Стандартизация точности типовых. соединений. 1. 6. 2. Стандартизация точности шпоночных и шлицевых соединений. Шпоночным называется соединение зацеплением с помощью шпонки соосных деталей с цилиндрическими (коническими) поверхностями контакта. Посадки по ширине b осуществляются по h 9 для любых типов соединений, что дает возможность стандартизировать и выпускать шпонки в массовом порядке.
Шпоночные соединения
Шпоночные соединения могут быть разделены на две основные группы -ненапряженные, осуществляемые призматическими или сегментными или цилиндрическими шпонками; -напряженные, осуществляемые клиновыми шпонками. Различают неподвижные и подвижные шпоночные соединения В неподвижных соединениях ступицы не могут перемещаться на валу в осевом направлении, подвижных соединений ступицы могут перемещаться по валу; в этом случае используют достаточно длинные направляющие шпонки, которые крепятся к валу винтами.
Посадки по ширине b осуществляются по h 9 для любых типов соединений, что дает возможность стандартизировать и выпускать шпонки в массовом В зависимости от типа посадок пазы в валах выполняют по: Свободное – Н 9 Нормальное N 9 Плотное Р 9 Пазы во втулках Свободное D 10 Нормальное Js 9 Плотное Р 9
Шлицевые соединения. Шлицевое соединение по сути – многошпоночное. Достоинства шлицевых соединений по сравнению со шпоночными: высокая несущая способность и усталостная прочность вала Шлицевое соединение (а) и его детали (б): 1 -вал шлицевой (зубчатый); 2 - ступица со шлицами (зубьями).
Допуски и посадки шлицевых соединений с прямобочным профилем зубьев (ГОСТ 113980) определяются их назначением и принятой системой центрирования втулки относительно вала
. Виды центрирования прямобочным шлицевых соединений: а – по наружному диаметру D; б – по внутреннему диаметру d ; в – по боковым граням b. По D–для неподвижных соединений, а также подвижных, с небольшими нагрузками. По d – обеспечивает точное центрирование, применяют для подвижных соединений. По b – передача знакопеременных и реверсивных нагрузок, а также больших крутящих моментов.
Посадки назначают в системе отверстий по центрирующей цилиндрической поверхности и по боковым поверхностям впадин втулки и зубьев вала Допуски и основные отклонения размеров d, D, b шлицевых соединений назначают по ГОСТ 25346 -82. Условное обозначение прямобочного шлицевого соединения составляют из обозначения поверхности центрирования D, d или b, числа зубьев и номинальных размеров d, D и b, обозначение полей допусков или посадок диаметров. d z d D b
1. 6. 3. Стандартизация точности зубчатых передач. Система допусков для эвольвентных цилиндрических зубчатых передач определяется ГОСТ 1643— 81. Это соответствует рекомендациям ИСО 1328 -1975 Установлены 12 степеней точности обозначаемых в порядке убывания 1, 2. . . . 12 Для каждой степени точности установлены три нормы точности: кинематической точности колес и передач; плавности работы колес и передач; контакта зубьев передач;


