a683af90cd5a134a2672fc0eba1ad54a.ppt
- Количество слайдов: 19
1. 제안장비 소개 1. 1 네트워크 장비 1. 1. 1 코어 스위치 제안장비 개요 제품명 버전 제조사 Omni. Switch 9800 Alcatel Advanced AOS Software Alcatel-Lucent 항목 내용 성능 § 총 18슬롯의 섀시(NI용 16슬롯, 엔진용 2슬롯) § 1. 92 Tbps의 스위칭 용량과 1, 430 Mpps의 스루풋 § 슬롯당 120 Gbps의 버스속도 제공하여, 향후 40 Gb. E/100 Gb. E 수용할 수 있는 구조 § 엔진 모듈 이중화 / 전원공급장치 사중화 지원 § 성능 저하 없는 H/W 기반의 IPv 6 지원 § CPU 모듈장애 시 고속절체 기능제공 포트밀도 및 인터 페이스 라우팅 기능 관리 및 기타 기능 § 최대 96개의 10 Gb. E 포트 지원(논블록킹 기준) § 최대 384개의 1000 Base-X 포트 지원(논블록킹 기준) § 최대 768개의 10/1000 포트 지원(논블록킹 기준) § IP, IPX(RIP/SAP) 등의 멀티프로토콜 라우팅 지원 § RIP v 1/v 2, OSPF, BGPv 4, IS-IS 지원 § VRRP, IGMP, PIM-SM/DM, DVMRP 지원 § 실시간으로 유선속도 네트워크 트래픽 모니터링 기능을 제공하는 RFC 3176 표준 기반의 s. Flow를 지원하여, s. Flow 매니저 적용 시 네트워크의 트래픽 상태를 볼 수 있도록 해줌 § L 2/L 3/L 4 Qo. S 구분을 통해 애플리케이션 인식 스위칭 기능 지원 § 포트, MAC, 프로토콜, 레이어 3, 바인딩 VLAN 등 다양한 VLAN 기능을 통해, 다이 나믹한 이동성 제공 § 유해트래픽 발생 시 자동감지 및 제어기능 지원(AQE 적용 시) § SNMP, RMON, CLI, Web 지원 “No. 1 Integration Service Expert Group” Copyright ⓒ 2008 JINDOO I. S Co. , Inc. All rights reserved 1
1. 제안장비 소개 1. 1. 1 코어 스위치 (계속) 제안장비 주요 기능 가용성 § CMM(매니지먼트 엔진과 스위칭 패브릭), 팬 트래이, 전원장치, 네트워 크 인터페이스 모듈 등의 이중화와 핫스왑, 핫-삽입기능 지원 § 802. 3 ad와 알카텔 Omni. Channel 포트 통합으로 포트 장애 복구 및 MAC 어드레스를 이용한 부하분담 기능 § 향후 40 Gb. E 및 100 Gb. E 표준 완료 시 슬롯당 120 Gbps의 버스 속도를 지원하여, 섀시 교체 없이 모듈만 추가하는 형태로 지원할 수 있는 아키 텍처 구조 § 모든 포트에 대해 유선속도 지원 시큐리티 § IEEE 802. 1 x § L 2 ~ 4에 기반한 ACL 지원, RADIUS, TACACS+ § AQE 적용 시 유해트래픽 발생 자동감지 및 제어기능 지원하여 엔드포인 트 보안성 제공 § SNMPv 3, SSH, SSL for HTTPs access § DHCP 스누핑, DHCP IP 스풉 프로텍션 § PKI 인증을 통한 SSH 서비스 등 다양한 형태의 인증 VLAN 서비스 지원 Qo. S § 포트별 8개의 우선순위에 따른 큐 처리 § 인터페이스 모듈별 8, 192개 큐 지원 § 출력 시 802. 1 p, IP TOS, Diff. Serv 제어점 설정. 분산형 L 2/L 3/L 4 서비 스 및 처리 기능 § MAC DA, IP 프로토콜, IP SA/DA, TCP/UDP SA/DA, 포트, 인터페이스 형태, VLAN, 멀티캐스트 기준 우선순위 지정 § 802. 1 p에서 TOS와 Diff. Serv로, TOS에서 802. 1 p와 Diff. Serv로, Diff. Serv 에서 802. 1 p와 TOS로 매핑 가능 § Static, RIP v 1/v 2, OSPF v 2/v 3, BGPv 4, IS-IS IP 라우팅 § DVMRP, PIM-SM/DM, IGMP v 1/v 2/v 3 멀티캐스트 라우팅 멀티 프로토콜/레이어 § VRRP v 2/v 3 Resilience 스위칭 & 라우팅 § 성능저하 없는 하드웨어 기반 IPv 4, IPv 6 라우팅 지원 § IPX 라우팅(RIP/SAP) § OSPF-ECMP를 통한 L 3 링크 및 서버 부하 분담 기능 관리 특성 § SNMP v 1/v 2/v 3, RMON Group 4 지원 § RFC 3179 표준 기반의 s. Flow v 5를 지원하여 네트워크 성능저하 없는 실시간 유선속도 네트워크 트래픽 모니터링 기능 제공 § CLI, WEB, SNMP 기반 Omni. Vista 매니저 등 다양한 형태의 관리 가능 § 포트, MAC, 레이어 3, 프로토콜, 인증기반, 정책기반 VLAN 등 다양한 형태의 VLAN 기능 지원 § 듀얼 이미지 및 컨피그 저장 및 롤백 기능 지원 § SYSLOG 지원, CMM console 지원 “No. 1 Integration Service Expert Group” Copyright ⓒ 2008 JINDOO I. S Co. , Inc. All rights reserved 2
1. 제안장비 소개 1. 1. 1 코어 스위치 (계속) 제안장비 상세 사양 구분 세부 규격 § 총 18슬롯을 제공하는 섀시형 스위치(NI 16슬롯, CMM 엔진 2슬롯) § 논블록킹 스위칭 패브릭 1. 92 Tbps § 패킷 스루풋 Max. 1, 430 Mpps § 슬롯 당 버스 속도 : 120 Gbps(120 Gbps x 16슬롯 = 1. 92 Tbps로 논블록킹 스위칭 패브릭 구현) § 고속 CPU/패브릭 정체, HW기반 페킷처리 § IEEE 802. 3 u, 802. 3 z 지원 § 최대 지원 가능한 포트 수(모든 포트에 대해 논블록킹 유선속도 지원) • 10 GBase-X(10 GBase-SR/LR/ER) 96포트 • 1000 Base-X(1000 Base-SX/LX/LH) 384포트 모듈 • 10/1000 Base-TX 768포트 모듈 Alcatel OS 9800 스위치 § 레이어 2/3/4 스위칭 및 Multi 프로토콜(IP/IPX) 지원 § 유선속도 레이어 2~4 ACL(Access Control List) 지원 § 에이직 H/W기반의 L 3 라우팅 프로토콜 지원 • RIP V 1/V 2, OSPF, BGP 4, IS-IS § 에이직 H/W기반의 IP 멀티캐스트 프로토콜 지원 • IGMP, PIM-SM/DM, DVMRP § RFC 3176 표준 기반의 s. Flow를 통한 실시간 트래픽 모니터링 기능 지원을 통해, ‘ 볼 수 있는 네트워크 구현’하여 관리의 효율성 증대 § OSPF-ECMP, VRRP, STP(802. 1 D), RSTP(802. 1 w), MSTP(802. 1 s), RRSTP(Ring -RSTP), LACP(802. 3 ad : Link Aggregation) 등의 다양한 표준에 기반한 L 2/L 3 네 트워크 링크 이중화 구성 지원 § 핫스왑, 핫삽입 지원 • 관리(Managemnet) 모듈 • 네트워크 인터페이스(NI : Network Interface) 모듈 • 전원장치 “No. 1 Integration Service Expert Group” Copyright ⓒ 2008 JINDOO I. S Co. , Inc. All rights reserved 3
1. 제안장비 소개 1. 1. 1 코어 스위치 (계속) 제안장비 상세 사양 구분 세부 규격 § Redundant 관리 및 패브릭 모듈, Redundant 전원장치 지원 § IPv 4에 비해 성능 저하 없는 H/W기반의 IPv 6 기능 지원(IPv 6 라우팅, 멀티캐스팅, 터널링 등 IPv 6로 전이를 위한 다양한 피쳐 지원) § 듀얼 이미지 및 컨피그, 자동 롤백 및 리부트 없이 S/W Turn on/off 가능 § 별도의 L 4 스위치나 L 4 스위칭 모듈 없이 서버 로드 밸런싱 가능 § SNMP v 1/v 2/v 3, RMON, CLI, WEB, s. Flow, RADIUS, TACACS+, 802. 1 x, SSH, SSL for HTTPs Access, DHCP 스누핑 등의 다양한 보안 및 관리 기능 지원 Alcatel OS 9800 스위치 § 802. 1 p, IP TOS, Diff. Serv 등의 다양한 Qo. S 기능을 지원하고, 이들간의 매핑이 가 능 § MAC, 포트, L 3, 프로토콜, 인증 기반 등의 다양한 형태의 VLAN을 지원하고, 이들 간을 조합하여 정책기반이 VLAN을 구성할 수 있어, 다이나믹한 이동성을 제공 § 유해트래픽 발생 시 자동감지 및 제어기능 지원(AQE 적용 시) § 지원하는 네트워크 인터페이스 모듈 • 10 GBase-X(10 GBase-SR/LR/ER) 2 또는 6포트 모듈 • 1000 Base-X(1000 Base-SX/LX/LH) 24포트 모듈 • 10/1000 Base-TX 24(RJ-45) 또는 48(MRJ 21)포트 모듈 • 10/1000 Base-TX Po. E 24포트 모듈 “No. 1 Integration Service Expert Group” Copyright ⓒ 2008 JINDOO I. S Co. , Inc. All rights reserved 4
1. 제안장비 소개 1. 1. 1 코어 스위치 (계속) 제안장비 아키텍처 분석 CMM 모듈 가상 스위칭 패브릭 (관리용 모듈) 프라이머리 세컨드리 CMM 1. 92 Tbps BBUS CFM 스위칭 패브 릭 CFM 1. 92 Tbps BBUS FBUS 120 Gbps HRE 포워딩 엔진 L 2/L 3/L 4 Qo. S, ACL 포워딩 엔진 인터페이스 SDRAM 모듈 Firenze Fir … 네트워크 Firenze 프로세서 NI-16 § OS 9800은 슬롯당 120 Gbps의 버스속도를 지원하여, 슬롯 당 120 Gbps x 16슬롯(NI 슬롯 수) = 1. 92 Tbps의 스위치 패브릭을 제공. Cisco는 슬롯 당 40 Gbps x 9슬롯 = 360 Gbps x 2(풀 듀플렉스 반 영) = 720 Gbps. 6513은 5개만 슬롯 당 40 Gbps, 나머지는 32 Gbps를 모든 슬롯이 공유 § 14. 88 Mpps(10 Gb. E 포트당 패킷처리능력) x 6포트(논블록킹 유선속도 지원 가능한 모듈 당 최대 지원 가능한 포트 수) x 16슬롯 = 약 1, 430 Mpps의 패킷처리능력 제공 § 슬롯 당 120 Gbps의 버스를 제공하여 향후 섀시의 변경 없이 40 Gb. E, 100 Gb. E을 유선속도로 수용할 수 있는 아키텍처 구조를 갖추고 있음. Foundry의 Big. Iron RX 시리즈는 슬롯 당 48 Gbps를 지원하는 하프슬롯을 2개 합하여 와이드슬롯 모듈로 100 Gb. E을 수용 예정이며, 이 경우 96 Gbps까지 지원 가능. Cisco Catalyst 6500은 슬롯당 40 Gbps 버스로 40 G까지는 수용할 수 있으나 100 Gb. E는 수용 곤란, Nortel의 ERS 8600과 3 Com의 Switch 8800은 슬롯당 30 Gbps 버스로 40 G도 수용 곤란함. Extreme BD 8810은 슬롯당 48 Gbps 버스를 지원하나, 2장의 MSM모듈에서 각각 24 G씩 지원함으로, MSM 패 브릭 장애 시 10 G 4포트 및 1 G 48포트(SFP 및 10/1000모듈 공통)모듈도 유선속도로 지원 불가. 즉, MSM 패브릭 장애 시 정상 성능에서 절반으로 감소함으로, 40 Gb. E나 100 Gb. E은 수용 곤란하고 현 재의 대부분 모듈들로 논블록킹 유선속도 서비스 제공이 어려움 § RFC 3176 표준 기반의 s. Flow v 5를 지원하여, 실시간 유선속도 네트워크 트래픽 모니터링 기능 제공 § 성능 저하 없는 H/W 기반의 IPv 6 라우팅 기능 제공 § 슬롯 당 120 Gbps 버스로 설계되어, 제공되는 모든 형태의 포트 모듈에 대해 논블록킹 유선속도 제공. 실제 포트별 대역폭으로 계산 시, 10 Gb. E 6포트 모듈 적용 시 6 x 10 Gbps = 60 Gbps, 24포트 1 Gb. E 모듈 적용 시 24 x 1 Gbps = 24 Gbps, 48포트 1 Gb. E 모듈 적용 시 48 x 1 Gbps = 48 Gbps로 논블록킹 유선속도 서비스 제공 가능 § AQE과 연동 시 엔드포인트에 대한 유해트래픽 발생 자동감지 및 제어기능 지원 § Qo. S 적용 시 Ingress/Egress 큐를 모두 제공하여 보다 효과적인 서비스 지원 § CMM 엔진은 스위칭 엔진부와 독립적으로 스위칭 패브릭부가 구성되어 각 NI슬롯과 120 Gbps로 연결 “No. 1 Integration Service Expert Group” Copyright ⓒ 2008 JINDOO I. S Co. , Inc. All rights reserved 5
1. 제안장비 소개 1. 1. 1 코어 스위치 (계속) 제안장비 아키텍처 분석 OS 9800 스위치의 구조 § 총 18 -슬롯 섀시(16 NI 슬롯) § 패시브 백플레인 아키텍쳐 § 팬 트래이(핫스왑) § 2 CMMs(핫스왑) x 관리(Management) x 스위칭 패브릭 § 16 NI(핫스왑) x 24/48 -포트 10/1000 x 24 -포트 10/1000 Po. E x 24 -포트 1000 -X SFP x 2/6 -포트 10, 000 -X XFP(10 Gb. E) § 4 PSU(핫스왑) x N+1 redundancy x 110/220 V input(AC) x 48 V input(DC) § 총 18 -슬롯 섀시 구조 OS 9800 스위치의 구조 • 가용슬롯 : 16슬롯 - 네트워크 인터페이스 모듈은 OS 9000 시리즈간 호환 가능 • 관리용 모듈 슬롯(CMM) : 2 슬롯 - 관리를 위한 액티브/스탠바이 이중화 구성 • 백플레인 구조 - 패시브 백플레인 구조(상시 1. 92 Tbps 제공) • 물리적 사양 - 랙 마운트 : 19”및 23”랙 - 규격 및 무게 Ø(H) 29. 75”/75. 6 cm/17 랙 유니트 Ø(W) 17. 4”/44. 2 cm Ø(D) 14. 75”/37. 5 cm Ø(Weight) 188 lb(85 kg) fully loaded “No. 1 Integration Service Expert Group” Copyright ⓒ 2008 JINDOO I. S Co. , Inc. All rights reserved 6
1. 제안장비 소개 1. 1. 2 분산 스위치 제안장비 개요 제품명 버전 제조사 Omni. Switch 9700 Alcatel Advanced AOS Software Alcatel-Lucent 항목 내용 성능 § 총 10슬롯의 섀시(NI용 8슬롯, 엔진용 2슬롯) § 960 Gbps의 스위칭 용량과 715 Mpps의 스루풋 § 슬롯당 120 Gbps의 버스속도 제공하여, 향후 40 Gb. E/100 Gb. E 수용할 수 있는 구조 § 엔진 모듈 및 전원공급장치 이중화 지원 § 성능 저하 없는 H/W 기반의 IPv 6 지원 § 고속 CPU/패브릭 절체, H/W 기반 패킷 처리 지원 포트 Density 및 인터페이스 § 최대 48개의 10 Gb. E 포트 지원(논블록킹 기준) § 최대 192개의 1000 Base-X 포트 지원(논블록킹 기준) § 최대 384개의 10/1000 포트 지원(논블록킹 기준) § 10 G SR/LR/ER 지원 § 1 G SX/LX/LH 지원 라우팅 기능 § IP, IPX(RIP/SAP) 등의 멀티프로토콜 라우팅 지원 § RIP v 1/v 2, OSPF, BGPv 4, IS-IS 지원 § VRRP, IGMP, PIM-SM/DM, DVMRP 지원 관리 및 기타 기능 § 실시간으로 유선속도 네트워크 트래픽 모니터링 기능을 제공하는 RFC 3176 표준 기반의 s. Flow를 지원하여, s. Flow 매니저 적용 시 네트워크의 트래픽 상태를 볼 수 있도록 해줌 § L 2/L 3/L 4 Qo. S 구분을 통해 애플리케이션 인식 스위칭 기능 지원 § 포트, MAC, 프로토콜, 레이어 3, 바인딩 VLAN 등 다양한 VLAN 기능을 통해, 다이 나믹한 이동성 제공 § 유해트래픽 발생 시 자동감지 및 제어기능 지원(AQE 적용 시) § SNMP, RMON, CLI, Web 지원 “No. 1 Integration Service Expert Group” Copyright ⓒ 2008 JINDOO I. S Co. , Inc. All rights reserved 7
1. 제안장비 소개 1. 1. 2 분산 스위치 (계속) 제안장비 기능 가용성 § CMM(매니지먼트 엔진과 스위칭 패브릭), 팬 트래이, 전원장치, 네트워 크 인터페이스 모듈 등의 삼중화와 핫스왑, Hot 삽입기능 지원 § 802. 3 ad와 알카텔 Omni. Channel 포트 통합으로 포트 장애 복구 및 MAC 어드레스를 이용한 부하분담 기능 § 향후 40 Gb. E 및 100 Gb. E 표준 완료 시 슬롯당 120 Gbps의 버스 속도를 지원하여, 섀시 교체 없이 모듈만 추가하는 형태로 지원할 수 있는 아키 텍처 구조 § 모든 포트에 대해 유선속도 지원 시큐리티 § IEEE 802. 1 x § L 2 ~ 4에 기반한 ACL 지원, RADIUS, TACACS+ § AQE 적용 시 유해트래픽 발생 자동감지 및 제어기능 지원하여 엔드포인 트 보안성 제공 § SNMPv 3, SSH, SSL for HTTPs access § DHCP 스누핑, DHCP IP 스풉 프로텍션 § PKI 인증을 통한 SSH 서비스 등 다양한 형태의 인증 VLAN 서비스 지원 Qo. S § 포트별 8개의 우선순위에 따른 큐 처리 § 인터페이스 모듈별 8, 192개 큐 지원 § 출력 시 802. 1 p, IP TOS, Diff. Serv 제어점 설정. 분산형 L 2/L 3/L 4 서비 스 및 처리 기능 § MAC DA, IP 프로토콜, IP SA/DA, TCP/UDP SA/DA, 포트, 인터페이스 형태, VLAN, 멀티캐스트 기준 우선순위 지정 § 802. 1 p에서 TOS와 Diff. Serv로, TOS에서 802. 1 p와 Diff. Serv로, Diff. Serv 에서 802. 1 p와 TOS로 매핑 가능 § Static, RIP v 1/v 2, OSPF v 2/v 3, BGPv 4, IS-IS IP 라우팅 § DVMRP, PIM-SM/DM, IGMP v 1/v 2/v 3 멀티캐스트 라우팅 멀티 프로토콜/레이어 § VRRP v 2/v 3 Resilience 스위칭 & 라우팅 § 성능저하 없는 하드웨어 기반 IPv 6 라우팅 지원 § IPX 라우팅(RIP/SAP) § OSPF-ECMP를 통한 L 3 링크 및 서버 부하 분담 기능 관리 특성 § SNMP v 1/v 2/v 3, RMON Group 4 지원 § RFC 3179 표준 기반의 s. Flow v 5를 지원하여 네트워크 성능저하 없는 실시간 유선속도 네트워크 트래픽 모니터링 기능 제공 § CLI, WEB, SNMP 기반 Omni. Vista 매니저 등 다양한 형태의 관리 가능 § 포트, MAC, 레이어 3, 프로토콜, 인증기반, 정책기반 VLAN 등 다양한 형태의 VLAN 기능 지원 § 듀얼 이미지 및 컨피그 저장 및 롤백 기능 지원 § SYSLOG 지원, CMM console 지원 “No. 1 Integration Service Expert Group” Copyright ⓒ 2008 JINDOO I. S Co. , Inc. All rights reserved 8
1. 제안장비 소개 1. 1. 2 분산 스위치 (계속) 제안장비 상세 사양 구분 세부 규격 § 총 10슬롯을 제공하는 섀시형 스위치(NI 8슬롯, CMM 엔진 2슬롯) § 논블록킹 스위칭 패브릭 960 Gbps § 패킷 스루풋 Max. 715 Mpps § 슬롯 당 버스 속도 : 120 Gbps(120 Gbps x 8슬롯 = 960 Gbps로 논블록킹 스위칭 패브릭 구현) § 최대 지원 가능한 포트 수(모든 포트에 대해 논블록킹 유선속도 지원) • 10 GBase-X(10 GBase-SR/LR/ER) 48포트 • 1000 Base-X(1000 Base-SX/LX/LH) 192포트 모듈 • 10/1000 Base-TX 384포트 모듈 § 레이어 2/3/4 스위칭 및 Multi 프로토콜(IP/IPX) 지원 Alcatel OS 9700 스위치 § 유선속도 레이어 2~4 ACL(Access Control List) 지원 § 에이직 H/W기반의 L 3 라우팅 프로토콜 지원 • RIP V 1/V 2, OSPF, BGP 4, IS-IS § 에이직 H/W기반의 IP 멀티캐스트 프로토콜 지원 • IGMP, PIM-SM/DM, DVMRP § RFC 3176 표준 기반의 s. Flow를 통한 실시간 트래픽 모니터링 기능 지원을 통해, ‘ 볼 수 있는 네트워크 구현’하여 관리의 효율성 증대 § OSPF-ECMP, VRRP, STP(802. 1 D), RSTP(802. 1 w), MSTP(802. 1 s), RRSTP(Ring -RSTP), LACP(802. 3 ad : Link Aggregation) 등의 다양한 표준에 기반한 L 2/L 3 네 트워크 링크 이중화 구성 지원 § 핫스왑, 핫삽입 지원 • 관리(Management) 모듈 • 네트워크 인터페이스(NI : Network Interface) 모듈 • 전원장치 “No. 1 Integration Service Expert Group” Copyright ⓒ 2008 JINDOO I. S Co. , Inc. All rights reserved 9
1. 제안장비 소개 1. 1. 2 분산 스위치 (계속) 제안장비 상세 사양 구분 세부 규격 § Redundant 관리 및 패브릭 모듈, Redundant 전원장치 지원 § IPv 4에 비해 성능 저하 없는 H/W기반의 IPv 6 기능 지원(IPv 6 라우팅, 멀티캐스팅, 터널링 등 IPv 6로 전이를 위한 다양한 피쳐 지원) § 듀얼 이미지 및 컨피그, 자동 롤백 및 리부트 없이 S/W Turn on/off 가능 § 별도의 L 4 스위치나 L 4 스위칭 모듈 없이 서버 로드 밸런싱 가능 § SNMP v 1/v 2/v 3, RMON, CLI, WEB, s. Flow, RADIUS, TACACS+, 802. 1 x, SSH, SSL for HTTPs Access, DHCP 스누핑 등의 다양한 보안 및 관리 기능 지원 Alcatel OS 9700 스위치 § 802. 1 p, IP TOS, Diff. Serv 등의 다양한 Qo. S 기능을 지원하고, 이들간의 매핑이 가 능 § MAC, 포트, L 3, 프로토콜, 인증 기반 등의 다양한 형태의 VLAN을 지원하고, 이들 간을 조합하여 정책기반이 VLAN을 구성할 수 있어, 다이나믹한 이동성을 제공 § 유해트래픽 발생 시 자동감지 및 제어기능 지원(AQE 적용 시) § 지원하는 네트워크 인터페이스 모듈 • 10 GBase-X(10 GBase-SR/LR/ER) 2 또는 6포트 모듈 • 1000 Base-X(1000 Base-SX/LX/LH) 24포트 모듈 • 10/1000 Base-TX 24(RJ-45) 또는 48(MRJ 21)포트 모듈 • 10/1000 Base-TX Po. E 24포트 모듈 “No. 1 Integration Service Expert Group” Copyright ⓒ 2008 JINDOO I. S Co. , Inc. All rights reserved 10
1. 제안장비 소개 1. 1. 2 분산 스위치 (계속) 제안장비 아키텍처 분석 CMM 모듈 가상 스위칭 패브릭 (관리용 모듈) 프라이머리 CMM 960 Gbps BBUS 세컨드리 스위칭 패 브릭 CMM CFM 960 Gbps BBUS FBUS 120 Gbps HRE 포워딩 엔진 L 2/L 3/L 4 Qo. S, ACL 포워딩 엔진 네트워크 인터페이 스 SDRAM 모듈 Fir … Firenze 프로세서 NI-1 Firenze NI-8 § OS 9700은 슬롯당 120 Gbps의 버스속도를 지원하여, 슬롯 당 120 Gbps x 8슬롯(NI 슬롯 수) = 960 Gbps의 스위치 패브릭을 제공. Cisco는 슬롯 당 40 Gbps x 9슬롯 = 360 Gbps x 2(풀 듀플렉스 반영) = 720 Gbps. 6513은 5개만 슬롯 당 40 Gbps, 나머지는 32 Gbps를 모든 슬롯이 공유 § 14. 88 Mpps(10 Gb. E 포트당 패킷처리능력) x 6포트(논블록킹 유선속도 지원 가능한 모듈 당 최대 지원 가능한 포트 수) x 8슬롯 = 약 715 Mpps의 패킷처리능력 제공 § 슬롯 당 120 Gbps의 버스를 제공하여 향후 섀시의 변경 없이 40 Gb. E, 100 Gb. E을 유선속도로 수용할 수 있는 아키텍처 구조를 갖추고 있음. Foundry의 Big. Iron RX 시리즈는 슬롯 당 48 Gbps를 지원하는 하프슬롯을 2개 합하여 와이드슬롯 모듈로 100 Gb. E을 수용 예정이며, 이 경우 96 Gbps까지 지원 가 능. Cisco Catalyst 6500은 슬롯당 40 Gbps 버스로 40 G까지는 수용할 수 있으나 100 Gb. E는 수용 곤 란, Nortel의 ERS 8600과 3 Com의 Switch 8800은 슬롯당 30 Gbps 버스로 40 G도 수용 곤란함. Extreme BD 8810은 슬롯당 48 Gbps 버스를 지원하나, 2장의 MSM모듈에서 각각 24 G씩 지원함으로, MSM 패브릭 장애 시 10 G 4포트 및 1 G 48포트(SFP 및 10/1000모듈 공통)모듈도 유선속도로 지원 불가. 즉, MSM 패브릭 장애 시 정상 성능에서 절반으로 감소함으로, 40 Gb. E나 100 Gb. E은 수용 곤란하고 현재의 대부분 모듈들로 논블록킹 유선속도 서비스 제공이 어려움 § RFC 3176 표준 기반의 s. Flow v 5를 지원하여, 실시간 유선속도 네트워크 트래픽 모니터링 기능 제공 § 성능 저하 없는 H/W 기반의 IPv 6 라우팅 기능 제공 § 슬롯 당 120 Gbps 버스로 설계되어, 제공되는 모든 형태의 포트 모듈에 대해 논블록킹 유선속도 제공. 실제 포트별 대역폭으로 계산 시, 10 Gb. E 6포트 모듈 적용 시 6 x 10 Gbps = 60 Gbps, 24포트 1 Gb. E 모듈 적용 시 24 x 1 Gbps = 24 Gbps, 48포트 1 Gb. E 모듈 적용 시 48 x 1 Gbps = 48 Gbps로 논블록킹 유선속도 서비스 제공 가능 § AQE과 연동 시 엔드포인트에 대한 유해트래픽 발생 자동감지 및 제어기능 지원 § Qo. S 적용 시 Ingress/Egress 큐를 모두 제공하여 보다 효과적인 서비스 지원 § CMM 엔진은 스위칭 엔진부와 독립적으로 스위칭 패브릭부가 구성되어 각 NI슬롯과 120 Gbps로 연결 “No. 1 Integration Service Expert Group” Copyright ⓒ 2008 JINDOO I. S Co. , Inc. All rights reserved 11
1. 제안장비 소개 1. 1. 2 분산 스위치 (계속) 제안장비 아키텍처 분석 OS 9700 스위치의 구조 § 총 10 -슬롯 섀시(8 NI 슬롯) § 패시브 백플레인 아키텍쳐 § 팬 트래이(핫스왑) § 2 CMMs(핫스왑) x 관리(Management) x 스위칭 패브릭 § 8 NI(핫스왑) x 24/48 -포트 10/1000 x 24 -포트 10/1000 Po. E x 24 -포트 1000 -X SFP x 2/6 -포트 10, 000 -X XFP(10 Gb. E) § 3 PSU(핫스왑) x N+1 redundancy x 110/220 V input(AC) x 48 V input(DC) § 총 10 -슬롯 섀시 구조 OS 9700 스위치의 구조 • 가용슬롯 : 8슬롯 - 네트워크 인터페이스 모듈은 OS 9000 시리즈간 호환 가능 • 관리용 모듈 슬롯(CMM) : 2 슬롯 - 관리를 위한 액티브/스탠바이 이중화 구성 • 백플레인 구조 - 패시브 백플레인 구조(상시 960 Gbps 제공) • 물리적 사양 - 랙 마운트 : 19” 및 23” 랙 - 규격 및 무게 Ø(H) 19. 25”/48. 9 cm/11 랙 유니트 Ø(W) 17. 4”/44. 2 cm Ø(D) 14. 75”/37. 5 cm Ø(Weight) 132. 5 lb(60 kg) fully loaded “No. 1 Integration Service Expert Group” Copyright ⓒ 2008 JINDOO I. S Co. , Inc. All rights reserved 12
1. 제안장비 소개 1. 1. 3 액세스 스위치 제안장비 개요 제품명 버전 제조사 Omni. Switch 6850 -P 48 L Alcatel Advanced AOS Software Alcatel-Lucent 항목 내용 성능 § OS 6850 -P 48 L : 184 Gbps 스위치 패브릭, 137 Mpps 패킷처리능력과 10/100 44포 트(Po. E)와 콤보로 제공되는 4포트의 SFP 기반 1 Gb. E을 제공. 소프트웨어 라이센스 업그레이드만으로 10/100 포트가 10/1000으로 성능 향상 가능 § 최대 8대까지 40 Gbps 스택 버스로 스택되고, 8대의 스택 멤버들은 한 IP로 관리되 며, 전체 스택 멤버의 스택 버스를 가상 섀시 시스템의 스위치 패브릭으로 이용. 각 시스템 자체의 스위치 패브릭과 결합하여, 섀시의 분산 스위칭과 같은 효과를 발휘 § VLAN 4, 000 제공 OS 6850 시리즈 스택 시 최대 포트 Density 라우팅 기능 관리 및 기타 기능 § 최대 16개의 10 Gb. E 포트 지원(OS 6850 시리즈중 X계열만 10 Gb. E 포트 제공) § 최대 192개의 1000 Base-X 포트 지원 § 최대 384개의 10/100 또는 10/1000 포트 지원 § IP, IPX(RIP/SAP) 등의 멀티프로토콜 라우팅 지원 § RIP v 1/v 2, OSPF, BGPv 4, IS-IS 지원 § VRRP, IGMP, PIM-SM/DM, DVMRP 지원 § 실시간으로 유선속도 네트워크 트래픽 모니터링 기능을 제공하는 RFC 3176 표준 기반의 s. Flow를 지원하여, s. Flow 매니저 적용 시 네트워크의 트래픽 상태를 볼 수 있도록 해줌 § L 2/L 3/L 4 Qo. S 구분을 통해 애플리케이션 인식 스위칭 기능 지원 § 포트, MAC, 프로토콜, 레이어 3, 바인딩 VLAN 등 다양한 VLAN 기능을 통해, 다이 나믹한 이동성 제공 § 유해트래픽 발생 시 자동감지 및 제어기능 지원(AQE 적용 시) § SNMP, RMON, CLI, Web 지원 “No. 1 Integration Service Expert Group” Copyright ⓒ 2008 JINDOO I. S Co. , Inc. All rights reserved 13
1. 제안장비 소개 1. 1. 3 액세스 스위치 제안장비 개요 제품명 버전 제조사 Omni. Switch 6850 -P 24 L Alcatel Advanced AOS Software Alcatel-Lucent 항목 내용 성능 § OS 6850 -P 24 L : 88 Gbps 스위치 패브릭, 65. 5 Mpps 패킷처리능력과 10/100 24포 트(Po. E)와 콤보로 제공되는 4포트의 SFP 기반 1 Gb. E을 제공. 소프트웨어 라이센스 업그레이드만으로 10/100 포트가 10/1000으로 성능 향상 가능 § 최대 8대까지 40 Gbps 스택 버스로 스택되고, 8대의 스택 멤버들은 한 IP로 관리되 며, 전체 스택 멤버의 스택 버스를 가상 섀시 시스템의 스위치 패브릭으로 이용. 각 시스템 자체의 스위치 패브릭과 결합하여, 섀시의 분산 스위칭과 같은 효과를 발휘 § VLAN 4, 000 제공 OS 6850 시리즈 스택 시 최대 포트 Density 라우팅 기능 관리 및 기타 기능 § 최대 16개의 10 Gb. E 포트 지원(OS 6850 시리즈중 X계열만 10 Gb. E 포트 제공) § 최대 192개의 1000 Base-X 포트 지원 § 최대 384개의 10/100 또는 10/1000 포트 지원 § IP, IPX(RIP/SAP) 등의 멀티프로토콜 라우팅 지원 § RIP v 1/v 2, OSPF, BGPv 4, IS-IS 지원 § VRRP, IGMP, PIM-SM/DM, DVMRP 지원 § 실시간으로 유선속도 네트워크 트래픽 모니터링 기능을 제공하는 RFC 3176 표준 기반의 s. Flow를 지원하여, s. Flow 매니저 적용 시 네트워크의 트래픽 상태를 볼 수 있도록 해줌 § L 2/L 3/L 4 Qo. S 구분을 통해 애플리케이션 인식 스위칭 기능 지원 § 포트, MAC, 프로토콜, 레이어 3, 바인딩 VLAN 등 다양한 VLAN 기능을 통해, 다이 나믹한 이동성 제공 § 유해트래픽 발생 시 자동감지 및 제어기능 지원(AQE 적용 시) § SNMP, RMON, CLI, Web 지원 “No. 1 Integration Service Expert Group” Copyright ⓒ 2008 JINDOO I. S Co. , Inc. All rights reserved 14
1. 제안장비 소개 1. 1. 3 액세스 스위치 (계속) 제안장비 주요 기능 § 가상 섀시 기능 지원으로, 스택된 각 OS 6850 장비가 하나의 섀시에 장착된 NI 모듈로 동작하여, 핫스왑 및 핫삽입 기능 제공 § 섀시형 백본 장비인 OS 9000 시리즈의 CMM 모듈(관리 및 스위치 패브릭)처럼, 가용성 OS 6850 시스템들 간에 이미지 및 컨피그 롤백 기능 제공하고, 프라이머리 및 세 컨드리 관리 모듈처럼 복수의 OS 6850이 동작하여 시스템 가용성 향상 § 스택 시 싱글 포인트 페일오버를 방지하기 위해 Looped Daisy Chain 기능 지원 하여, 폴트 톨러런트 루프 스태킹 시스템 구성 § 10/100에서 S/W 라이센스 업그레이드 만으로 10/1000으로 업그레이드 시큐리티 § IEEE 802. 1 x § L 2 ~ 4에 기반한 ACL 지원, RADIUS, TACACS+ § AQE 적용 시 유해트래픽 발생 자동감지 및 제어기능 지원하여 엔드포인 트 보안성 제공 § SNMPv 3, SSH, SSL for HTTPs access § DHCP 스누핑, DHCP IP 스풉 프로텍션 § PKI 인증을 통한 SSH 서비스 등 다양한 형태의 인증 VLAN 서비스 지원 Qo. S § 포트별 8개의 우선순위에 따른 큐 처리 § 인터페이스 모듈별 8, 192개 큐 지원 § 출력 시 802. 1 p, IP TOS, Diff. Serv 제어점 설정. 분산형 L 2/L 3/L 4 서비 스 및 처리 기능 § MAC DA, IP 프로토콜, IP SA/DA, TCP/UDP SA/DA, 포트, 인터페이스 형태, VLAN, 멀티캐스트 기준 우선순위 지정 § 802. 1 p에서 TOS와 Diff. Serv로, TOS에서 802. 1 p와 Diff. Serv로, Diff. Serv 에서 802. 1 p와 TOS로 매핑 가능 § Static, RIP v 1/v 2, OSPF v 2/v 3, BGPv 4, IS-IS IP 라우팅 § DVMRP, PIM-SM/DM, IGMP v 1/v 2/v 3 멀티캐스트 라우팅 멀티 프로토콜/레이어 § VRRP v 2/v 3 Resilience 스위칭 & 라우팅 § 성능저하 없는 하드웨어 기반 IPv 6 라우팅 지원 § IPX 라우팅(RIP/SAP) § OSPF-ECMP를 통한 L 3 링크 및 서버 부하 분담 기능 관리 특성 § SNMP v 1/v 2/v 3, RMON Group 4 지원 § RFC 3179 표준 기반의 s. Flow v 5를 지원하여 네트워크 성능저하 없는 실시간 유선속도 네트워크 트래픽 모니터링 기능 제공 § CLI, WEB, SNMP 기반 Omni. Vista 매니저 등 다양한 형태의 관리 가능 § 포트, MAC, 레이어 3, 프로토콜, 인증기반, 정책기반 VLAN 등 다양한 형태의 VLAN 기능 지원 § 듀얼 이미지 및 컨피그 저장 및 롤백 기능 지원 “No. 1 Integration Service Expert Group” Copyright ⓒ 2008 JINDOO I. S Co. , Inc. All rights reserved 15
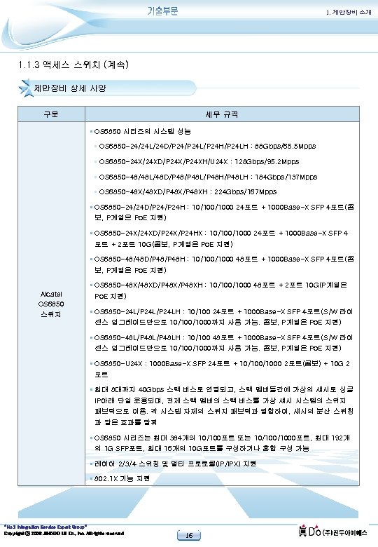
1. 제안장비 소개 1. 1. 3 액세스 스위치 (계속) 제안장비 상세 사양 구분 세부 규격 § OS 6850 시리즈의 시스템 성능 • OS 6850 -24/24 L/24 D/P 24 L/P 24 H/P 24 LH : 88 Gbps/65. 5 Mpps • OS 6850 -24 X/24 XD/P 24 XH/U 24 X : 128 Gbps/95. 2 Mpps • OS 6850 -48/48 L/48 D/P 48 L/P 48 H/P 48 LH : 184 Gbps/137 Mpps • OS 6850 -48 X/48 XD/P 48 XH : 224 Gbps/167 Mpps § OS 6850 -24/24 D/P 24 H : 10/1000 24포트 + 1000 Base-X SFP 4포트(콤 보, P계열은 Po. E 지원) § OS 6850 -24 X/24 XD/P 24 X/P 24 HX : 10/1000 24포트 + 1000 Base-X SFP 4 포트 + 2포트 10 G(콤보, P계열은 Po. E 지원) § OS 6850 -48/48 D/P 48 H : 10/1000 48포트 + 1000 Base-X SFP 4포트(콤 보, P계열은 Po. E 지원) Alcatel OS 6850 스위치 § OS 6850 -48 X/48 XD/P 48 XH : 10/1000 48포트 + 2포트 10 G(P계열은 Po. E 지원) § OS 6850 -24 L/P 24 LH : 10/100 24포트 + 1000 Base-X SFP 4포트(S/W 라이 센스 업그레이드만으로 10/1000까지 사용 가능. 콤보, P계열은 Po. E 지원) § OS 6850 -48 L/P 48 LH : 10/100 48포트 + 1000 Base-X SFP 4포트(S/W 라이 센스 업그레이드만으로 10/1000까지 사용 가능. 콤보, P계열은 Po. E 지원) § OS 6850 -U 24 X : 1000 Base-X SFP 24포트 + 10/1000 2포트(콤보) + 10 G 2 포트 § 최대 8대까지 40 Gbps 스택 버스로 연결되고, 스택 멤버들간에 가상의 섀시로 싱글 IP아래 단일 운용되며, 전체 스택 멤버의 스택 버스를 가상 섀시 시스템의 스위치 패브릭으로 이용. 각 시스템 자체의 스위치 패브릭과 결합하여, 섀시의 분산 스위칭 과 같은 효과를 발휘 § OS 6850 시리즈는 최대 384개의 10/100포트 또는 10/1000포트, 최대 192개 의 1 G SFP포트, 최대 16개의 10 G포트를 구성하거나 혼합 구성 가능 § 레이어 2/3/4 스위칭 및 멀티 프로토콜(IP/IPX) 지원 § 802. 1 X 기능 지원 “No. 1 Integration Service Expert Group” Copyright ⓒ 2008 JINDOO I. S Co. , Inc. All rights reserved 16
1. 제안장비 소개 1. 1. 3 액세스 스위치 (계속) 제안장비 상세 사양 구분 세부 규격 § 유선속도 레이어 2~4 ACL(Access Control List) 지원 § 에이직 H/W기반의 L 3 라우팅 프로토콜 지원 • RIP V 1/V 2, OSPF, BGP 4, IS-IS § 에이직 H/W기반의 IP 멀티캐스트 프로토콜 지원 • IGMP, PIM-SM/DM, DVMRP § RFC 3176 표준 기반의 s. Flow를 통한 실시간 트래픽 모니터링 기능 지원을 통해, ‘ 볼 수 있는 네트워크 구현’하여 관리의 효율성 증대 § OSPF-ECMP, VRRP, STP(802. 1 D), RSTP(802. 1 w), MSTP(802. 1 s), RRSTP(Ring -RSTP), LACP(802. 3 ad : Link Aggregation) 등의 다양한 표준에 기반한 L 2/L 3 네 트워크 링크 이중화 구성 지원 § Redundant 전원장치 지원 Alcatel OS 6850 스위치 § IPv 4에 비해 성능 저하 없는 H/W기반의 IPv 6 기능 지원(IPv 6 라우팅, 멀티캐스팅, 터널링 등 IPv 6로 전이를 위한 다양한 피쳐 지원) § 듀얼 이미지 및 컨피그, 자동 롤백 및 리부트 없이 S/W Turn on/off 가능 § 별도의 L 4 스위치나 L 4 스위칭 모듈 없이 서버 로드 밸런싱 가능 § SNMP v 1/v 2/v 3, RMON, CLI, WEB, s. Flow, RADIUS, TACACS+, 802. 1 x, SSH, SSL for HTTPs Access, DHCP 스누핑 등의 다양한 보안 및 관리 기능 지원 § 802. 1 p, IP TOS, Diff. Serv 등의 다양한 Qo. S 기능을 지원하고, 이들간의 매핑이 가 능 § MAC, 포트, L 3, 프로토콜, 인증 기반 등의 다양한 형태의 VLAN을 지원하고, 이들 간을 조합하여 정책기반이 VLAN을 구성할 수 있어, 다이나믹한 이동성을 제공 § 유해트래픽 발생 시 자동감지 및 제어기능 지원(AQE 적용 시) § Syslog 기능지원 § Out of Band 관리 콘솔 지원 “No. 1 Integration Service Expert Group” Copyright ⓒ 2008 JINDOO I. S Co. , Inc. All rights reserved 17
1. 제안장비 소개 1. 1. 3 액세스 스위치 (계속) 제안장비 아키텍처 분석 OS 6850 시리즈의 아키텍처 특징 § 모든 OS 6850 시리즈가 스태커블을 지원 § 1스택 시스템에 최대 8대 까지 수용 • 1스택 시스템당 최대 384 Gigabit 포트 • 1스택 시스템당 최대 16 10 Gigabit 포트 • Po. E/non-Po. E, 24/48포트 등 모든 모델의 혼합 운용 가능 § 스택 시 가상 섀시 기능 지원 • 1스택 시스템이 가상의 섀시로 단일 운용 1스택 시스템당 8대까지 수용 가능 • 1스택 시스템을 싱글 IP로 관리 • 각 OS 6850 장비가 하나의 섀시에 장착된 가상의 NI 모듈로 동작 하여, 핫스왑 및 Hot-삽입 기능 제공 • OS 9000 시리즈 같은 섀시형 장비의 CMM 모듈(관리 및 스위치 패브릭)처럼, OS 6850 시스템들 간에 이미지 및 컨피그 롤백 기 능을 제공하여, 프라이머리 & 세컨드리 매니저로 동작함으로써, 시스템 가용성 향상 Redundant 파워 시스템 § 스택 시 싱글 포인트 페일러를 방지하기 위한 Looped Daisy Chain 기능 지원하여, 폴트 톨러런트 루프 스태킹 시스템 구성 § H/W기반의 IPv 6를 유선속도로 성능 저하 없이 지원(IPv 6 포럼으 로부터 IPv 6 Ready 인증을 받음) § RFC 3176 s. Flow를 실시간 트래픽 모니터링 기능 제공 § Po. E 지원(해당 모델) § 유선속도 10/1000, 10 Gb. E 지원(해당 모델) § Redundant 파워 시스템을 통한 안정적 시스템 운용 환경 제공 § 멀티레이어 스위칭 & 라우팅 기능 기본 제공(BGP, IS-IS, OSPF, RIP, DVMRP, PIM, IGMP) § 포트, MAC, 프로토콜, 레이어 3, 바인딩 VLAN 등 다양한 VLAN 기 능을 통해, 다이나믹한 이동성 제공 § 유해트래픽 발생 시 자동감지 및 제어기능 지원(AQE 적용 시) 10/100 또는 10/1000 § 운용 환경 최적 조건 저장 온도 -10 ~ 70℃ 운용 온도 0 ~ 45 ℃ 습도 콘솔 포트 5% ~ 90% 10 G(해당 모델만) 1 G SFP OS 6850 시리즈의 기본 구조 “No. 1 Integration Service Expert Group” Copyright ⓒ 2008 JINDOO I. S Co. , Inc. All rights reserved 18
1. 제안장비 소개 1. 1. 3 액세스 스위치 (계속) 제안장비 아키텍처 분석 § 최대 8대의 OS 6850 스위치를 논리적으로 하나의 섀시로 동작하게 하는 가상 섀시 기능을 통해, 스택 시스템 내의 장비들이 섀시형 백본인 OS 9000 시리즈의 관리 모듈인 CMM처럼 동작하여, 두 대의 OS 6850이 각각 논리적인 프라이머리/세컨드리 CMM으로 운용되어 시스템의 가용성을 제공 § 가상 섀시로 구성된 각 OS 6850이 제공하는 40 Gbps의 스택 버스는 스택 멤버에 포함된 모든 스위치 의 스택 버스를 통합하여, 가상 섀시의 스위치 패브릭으로 동작 § 섀시형 백본 장비인 OS 9000 시리즈와 동일한 운용체제를 사용하여, 섀시에서와 같은 이미지 & 컨피 그 롤백, 스마트 컨티니어스 스위칭, 802. 3 ad Link Aggregation, CMM 이중화 기능 등을 제공 Distributed and resilient 관리 스마트 컨티니 어스 스위칭 40 G 풀 듀플 렉스 스택 루프 이미지 / 컨피 그 롤백 802. 3 ad 802. 1 w OSPF ECMP VRRP 핫스왑 everything § 스택 링크는 Daisy Chine으로 구성되어, 한 스택 링크의 장애 시에도 다른 쪽 링크를 통해 지속적인 서 비스가 제공 § 프라이머리 CMM으로 동작하는 장비의 장애 시 세컨드리 CMM으로 동작하는 장비가 페일오버 서비스 를 제공하여 지속적인 서비스가 가능 § RFC 3176 표준을 준수한 s. Flow v 5를 지원 H/W기반의 실시간 유선속도 트래픽 모니터링 정보 제공 백 본 A 백 본 슬롯#1(P) A 장애 Block 슬롯#2(S) 스택#1(프라이머리 CMM) 백 본 40 Gbps 관리용 모듈슬롯#3 재 설정 백 본 슬롯#4 B 스택#2(세컨드리 CMM) B 장애 Blank 슬롯#5 스택#3 Stacking Loop “No. 1 Integration Service Expert Group” Copyright ⓒ 2008 JINDOO I. S Co. , Inc. All rights reserved Blank 슬롯#6 Blank 슬롯#7 Blank 슬롯#8 Blank 19
a683af90cd5a134a2672fc0eba1ad54a.ppt