9d0706dbcb4860489694fb8af89b36f0.ppt
- Количество слайдов: 52
1
北投溫泉一級棒 古蹟與特色 我有話要說 拜訪北投公園 一封陳情書的故事
北投古地名為『patauw』,因硫磺煙霧瀰漫, 平埔族凱達格蘭人故以族語稱之北投,意為 ~『 女巫之地』。 漢人以音譯為:﹝八頭﹞﹝八投﹞﹝北投﹞
失 去 的 風 華 北投的窯業曾經是全台之冠 貴仔坑水土保持教學園區
北投的窯業發展 北投的貴子坑盛產北投土,含有高嶺土的優質瓷土,可做為燒 製成耐火磚和一般陶瓷用品,如碗、盤等。所以自清朝就有窯業 發展。到了日治時代,日本人非常重視北投窯業,給予最多的「 陶業補助金」(至 1929年止高達 23580元),成立了全臺規模最 大的陶瓷 廠。 到了國府時代,北投陶瓷業發展更加多元性,如皇冠窯業公司 的建築用二丁掛、中華窯的藝術瓷、大同窯的生活用器皿等,均 有一段輝煌發展;可惜,因為貴子坑礦場水土保持沒做好,加上 窯廠的污染,在民國60年代,北投的窯廠大多遷往鶯歌尋找第二 春,至於北投已幾乎找不到窯廠。 這是當時期著名的「大屯燒」茶具, 由陳守信先生捐贈給北投溫泉博物 館收藏及展出,供民眾一賭當年北 投窯業的風采 圖片翻拍自:北投采風 洪德仁著
走唱溫泉鄉的歌聲—那卡西 ■ 洪慧華(北投國小教師) 「那卡西」 日文意思是指像水流動的行業,走唱於各旅館、酒店間。 北投是台灣那卡西的發源地,在日據時代,到北投泡湯的日本人,基於 「唸歌唱曲解心悶,無歌無曲昧青春」(台語)的心態下,引進日本本 土的那卡西,盛行於當時。 那卡西的樂器由早期的二(三)線弦,樂師自彈自唱,轉變為富西洋 風的手風琴、吉他、鼓等小型樂團,隨著科技發達,演進為電子琴或電 吉他,近幾年日本的合成樂器更大行其道,樂師只要有一台合成樂器, 就可製造出所需的音效,加上一歌手,就是那卡西了。 在北投的那卡西樂師,雖然看不懂日文,聽不懂日語,卻個個能唱出一 首首字正腔圓的日本歌,不遜於日本人,常令到北投飲酒作樂的日本客 人嘆為觀止。樂師不用看譜,就能自彈自唱,也能隨客人聲調的高低而 換音調,他們多無師自通,自我努力,加上環境的耳濡目染,成就高超 琴藝,真不愧為活的音樂字典。 轉載自北投社
轉載自北投社 1965年辛奇導演在北投迎賓閣所拍攝電影「雙面情人」劇照
感謝文化國小金亞莉老師提供本相片
孕育北頭石的 北投溪之瀧 岡本要八郎 北投石郵票 日本人岡本要八郎於 1905年在北投溪裡發現 1913年正式命名為北投石 地球上四千多種礦石中,唯一以我國地名來命名的礦石 每年生長速率為 0‧ 08 mm,約130年才能生長 1公分 具有微量放射能「鐳」
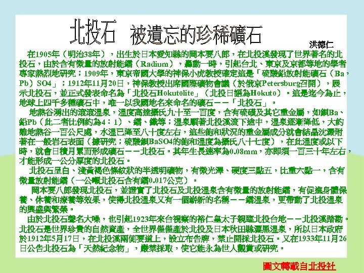
洪德仁 在 1905年(明治 38年),出生於日本愛知縣的岡本要八郎,在北投溪發現了世界著名的北 投石,由於含有微量的放射能鐳(Radium),轟動一時,引起台北、東京及京都等地的學者 專家熱烈地研究; 1909年,東京帝國大學的神保小虎教授確定這是「硫酸鉛放射能礦石(Ba, Pb)SO 4」; 1912年 11月20日,神保教授出席國際礦物會議(於俄京Petersburg召開),展 示北投石,並正式發表命名為「北投石Hokutolite」(北投日語為Hokuto)。這是迄今為止, 地球上四千多種礦石中,唯一以我國地名來命名的礦石--「北投石」。 地熱谷湧出的滾滾溫泉,溫度高達攝氏九十至一百度,含有硫磺及其它重金屬,如鋇Ba、 鉛Pb(此二者比例約為 4: 1)、鐳、鐵等;溫泉順著北投溪流下途中,溫泉逐漸降低,大約 離地熱谷一百公尺處,水溫已降至八十度左右,這些飽和狀況的重金屬成分就會結晶沈澱附 著在一般岩石表面(據研究;硫酸鋇Ba. SO 4的飽和溫度為攝氏八十七度),在此溫度或以下 時,就會日積月累而形成礦石--北投石。其年生長速率為 0. 08 mm,亦即須一百三十年左右, 才能形成一公分厚度的北投石。 北投石呈白、淺黃褐色條紋狀的半透明礦物,有微光澤、硬度三點五,比重六點一,含有 微量放射能鐳(一公噸北投石含有鐳 0. 017公克)。 岡本要八郎發現北投石,並證實了北投石及北投溫泉含有微量的放射能鐳,有促進身體保 養、休養和療養等效果,使得北投溫泉又有一個嶄新的名稱--鐳溫泉,更帶動了北投溫泉 的興盛與繁榮。 由於北投石聲名大噪,也引起 1923年來台視察的裕仁皇太子親臨北投台地--北投溪踏勘。 北投石是世界珍貴的自然資產,全世界僅僅產於北投及日本秋田縣澀黑溫泉,所以日本政府 於 1912年 5月17日,在北投溪兩側要道上,設立布告牌,禁止開採北投石。又在 1933年 11月26 日公告北投石為「天然紀念物」,嚴禁採取,使它能永為世人觀賞或研究。 圖文轉載自北投社
平田源吾於 1896年建立 [天狗庵] 日據時代的春天酒店 天 狗 庵 僅 存 的 古 階 平 田 源 吾 平田先生是日本大阪市人,曾於 1895年 11月來台,考察北投溫泉, 他認為這是一個水質優美,極具開發的溫泉鄉。 1896年 3月他開設了「天狗庵」十分具有特色,為當時第一家溫泉 旅館。「天狗庵」浴場,把溫泉帶入商業經營,也正式開啟北投溫 泉的開發與利用。
國寶級的平民浴場 ─瀧乃湯 只收三分錢非常便宜又稱 ─ ─三仙間 皇太子殿下御涉渡 紀念碑
全台第一家古蹟旅館 優雅氣質人文風格強烈 六角四足雪見形 石燈籠 建於昭和九年〈1934年〉是日據時代北投溫泉旅館 代表性的建築之一
北投長老教會 北投長老會是北投第一個教會 ,由加拿大宣教士馬偕創立於 西元1876年 3月21日,西元1912 年六月由吳威廉牧師建造教堂。 古樸簡潔,西洋式的建築風格, 頗具特色。 台灣銀行舊宿舍 建於大正年間 1920年,是一 棟融合西洋與日式的浪漫建築, 位於地熱谷右側不遠,已公告 為市定古蹟但仍荒廢待修。
北 投 有 一 種 獨 特 的 行 業 非 常 受 到 當 地 居 民 歡 迎
安全便利,全年無休 而且是 24小時營業的哦﹗ 接送客人:〔 30元起跳〕 上下班、主婦買菜、學生上下學、才藝班接送… 代客購物:〔 50元起跳〕 代買餐點、宵夜、甚至魚、肉、青菜… 五花八門:〔論件計酬 50元起跳〕 代繳費用、代辦雜務…
一通電話~服務就 到 喂 ﹏ 00 代客購物 載客
北投溫泉的質與量皆是全台之最 全省唯一「泡湯」公車 北投溫泉的 質與量皆是全台之最
靜水壓力 地下必需有熱水 深 長 隙 縫 多 孔 細 岩 層 地 面
患有心臟病、高血壓、急性皮膚病者,不可入浴。 酒後、飯後嚴禁入池。 入浴前,先淋浴再下池。 洗刷身體請遠離溫泉池,以免將污水濺入池內。 女士請紮好頭髮,再入池。 請勿穿著泳裝、衣物入池浸泡。 勿將私人毛巾、刷子 …置入池內,不可在池內洗滌衣物。 入池浸泡位置不可選擇於在池內浴客之泉源出水口上游 處。 禁止在浴室內吸煙。 禁止帶寵物入池。 注意浴室之通風,在池內不可過久,並注意補充水分。 勿在池內小便。 本文摘自北投采風 洪德仁著
療效 溫度 溫度*PH值 青磺 皮膚病、痛風、肌 肉酸痛˙ ˙ ˙ 90℃~100℃ PH 1. 4~ PH 1. 6 白磺 慢性皮膚病、關節 炎˙ ˙ ˙ 50℃~90℃ PH 3~4 PH 鐵磺 皮膚病、風溼、神 經炎˙ ˙ ˙ 40℃~60℃ PH 6~ PH 7
惇敘高 前媽祖 窟的溪流此處為鐵磺 北投區文化國小鄉土教學﹝ 地熱谷﹞ 地熱谷為青磺 含有微量的 放射性元素「鐳」,日本人視 為非常珍貴有稱之為鐳溫泉 白磺為加熱人 溫泉
磺 泉 玉 露 地 熱 谷 北 投 溪 的 源 頭 北投溪的另一水源 地熱谷內奇特的景觀 變色的燈柱
猜猜公園爺爺幾歲了﹖
聽公園說故事… v日據時代台北廳長井村大吉先生於 1910年規劃興建北投公共浴場 於 1913年六月完 並興建北投公園 v 1901年新北投車站竣 並通車,這是一條為愛泡溫泉的人特別設 立的泡湯火車專線,讓更多的人可以到北投享受泡湯的樂趣 新北投捷運站 台灣民俗村內的新北投老火車站
公園爺爺的寶貝 植物篇 水池篇 古趣篇
植物篇 羅比親王海棗 是海棗類中葉姿 最纖細柔美之品種 身穿鐵甲衣 台灣最老的羅比親王海棗 北投兒童樂園裡的百年老親王
植物篇 § 我的樹幹又硬又光滑連猴子 都爬不了! § 清朝時在台灣我是做木炭的 最佳女主角哦! 芭樂 九芎的樹幹和 芭樂很相似 九芎俗稱猴不爬
植物篇 夏日開的黃花 黃槿 葉子是古早以前 阿媽作粿時不可少的
植物篇 魯 花 樹 的 種 子 我的造型很卡通 白千層 魯花樹
植物篇 平 行 脈 守衛在銅像旁的 竹柏
植物篇 肯氏南洋杉 - 纏勒 樹吃樹 黃檀與雀榕
你累了嗎 親愛的!我一口咬定你了! 尤加立樹與鐵椅的趣味鏡頭 站得太累了,我要坐下休息 可別把我當成
北投兒童樂園裡的百年楓香 楓香的葉與果 楓香是亞熱帶植物,是很古老的植物,日本人很喜歡楓香在台灣種了 許多,因為日本本土沒有活的楓香卻有楓香的化石‧表示說:日本在幾 千萬年前,氣候較溫暖,後來氣溫變低了。台灣反而保留了「古時候」 的氣候,所以說台灣是一個又老又年輕的地方:台灣的土地很年輕,卻 有很多古老的生物。 本文摘自北投社
本素描感謝潘蓬彬老師提供 (現任八頭里仁協會理事)
台灣池旁的畫者 彷彿也融入美景中 本素描感謝潘蓬彬老師提供 (現任八頭里仁協會理事)
古 樸 的 北 投 石 造 拱 橋 日本人在公園裡所造唯一僅存的石橋,深具北投地域性 文化資產價值,在日本更被視為國寶級的文化資產。
百年基座 細說從前… 0~ 井 村 大 吉 一 九 一 四 任 臺 北 廳 長 大理石基座上的三個主人 光 復 紀 念 碑 一 九 五 二 年 光 復 紀 念 一 九 六 五 年 國 父 百 年 旦 辰
數數看一共有 幾座石燈? 張明仁先生精心營造
一個夢想實現的故事 … 北投溫泉公共浴場的再生
本館建於 1913年,為當時東南亞最大之溫泉浴場,更是北投 溫泉發展史上的重要代表建築, 1913年孫中山先生 、 1923年 日本皇太子裕仁先後蒞臨,使本浴場更顯珍貴。 台灣光復後,浴場年久失修,更因使用單位之更迭「北投溫泉 公共浴場」被棄置、荒廢了十數年。曾經是巨商富賈、高官顯要, 官蓋雲集,盛況風采,但卻淪落外觀剝落、雜草叢生、令人浩 嘆不已 … 當你看見她的風華再次展現時,這背後有著許多感人的故事: 小學生關切她的存亡,師生、居民奔走請命、攝影師 莊秀鑾 主 動提供珍藏作品、國際知名陶瓷名家 蔡暁芳 默默為她燒瓷磚、 礦石收藏家們獻出畢生收藏之最 … 荒廢的舊館 昔日繁華 許陽明 攝 風華再現
1994年北投國小呂鴻文、黃桂冠老師帶著學 生進行鄉土考察時,意外發現廢墟中的「她」,竟 是文獻中赫赫有名的 ─「北投溫泉公共浴場」。 當得知「她」即將面臨被拆毀、改建的消息,這 群師生又震驚、又難過。於是: 「將浴場保留下來!」 成了師生共築的夢!因著純真而堅定 , 將愛鄉 土、疼惜浴場的決心 , 化成了行動。 雖然第一個呼聲「石沉大海」,孩子們的單純和 行動 ,卻引起了更大的迴響 …
蔡麗美 1995年的春天,萬事萬物充滿生機,北投國小資優班老 師和學生在一個週末,帶我去看一座破舊又很有歐洲格調 的「北投公共浴場」;邊走邊撥開雜草,走進一樓的羅馬式 的公共浴場及兩側牆上的鑲嵌彩繪玻璃,非常吸引人 我 往窗台望去,黃昏的陽光灑落窗前,窗外一片庭院深深, 頓時頗有「浴之氣爽然」的舒暢;浴場名不虛傳,深受地方 人士的喜愛,帶動北投溫泉鄉的繁榮,實至名歸。 ‧‧ 當天的夜晚,我徹夜未眠,手握鋼筆寫了兩張十行紙,為 「北投公共浴場整建成溫泉博物館」請命。北投國小師生陸 續簽名,啟動了師生關懷鄉土的情懷,大家再接再勵一棒 接一棒充滿夢想,把這股傻勁及天真就像溫泉的水波慢慢 擴散出去。 從起草寫陳情書的那一刻開始,我很榮幸有機會終生 學習,認識鄉土教學與社區營造,這些過程是珍貴的,我 們 無私卻有心,願意為北投文化傳承下去,作歷 史的見證。 因為我們對土地有知所以有
北投居民參與博物館的整建 轉載自北投社
日據時大門風貌 整建後大門新貌
因著孩子們護衛鄉土的決心 ﹐感動了另一批北投的大朋友於 是一波波關懷鄉土、再造北投的 行動就此展開……. . 一個以營造北投成為 『里仁之美』的社團---- 就此誕生
洪德仁叔叔,1955年生於北投,台北醫學院醫學系畢業, 在自己的故鄉「北投」開業當耳鼻喉科醫生,除了守護北投居 民的健康外,更積極參與投入社區活動,他希望「北投」永遠 美麗,也希望有更多的人來欣賞「北投」的美。 他是八頭里仁協會創會理事長,北投文化基金會董事,著 有:戀戀北投溫泉和北投采風…等。
拜訪 八頭里仁協會 陳慧慈叔叔,1955年出生於北投,美國 奧斯汀大學博士,是國立中央大學土木系 的副教授。現任八頭里任協會理事長。 陳叔叔和他好朋友們,積極的參與社區 的營造,希望北投的居民和他們所居住的 環境能越來越美好,也希望更多的大朋友 小朋友能學習關心、愛惜自己的家園。 溫泉的北投 藝文的北投 健康的北投 學習的北投 成長的北投 生活的北投
提倡社區關懷 發揚社區倫理 推動社區活動 培訓導覽義 看看他們怎麼讓 夢想成真 北投社雜誌85年 2月19日創刊 這是一本贈閱的書,把北投的風土 民情、歷史文物都紀錄下來,讓大家 更認識北投,也能更愛護北投。 摘自北投社雜誌
北投溫泉親水公園:包括地熱谷、北投溪、北投公園 、兒童樂園、綠色迷宮﹝ 防空壕區﹞
感謝文化國小張穗珍老師協助導覽 (八頭里仁協會導覽志 感謝北投文化基金會董事洪德仁先生惠允轉載著書 感謝八頭里仁協會理事長陳慧慈教授提供資料並同意 轉載 感謝八頭里仁協會理事潘蓬彬老師惠允轉刊畫作 感謝北投國小蔡麗美、呂鴻文老師接受採訪並提供資 料 感謝 5500、 2488機車行 【 運將 】 接受採訪 )
9d0706dbcb4860489694fb8af89b36f0.ppt