08. 02. 2018 Урок № 28 1
08. 02. 2018 Самостоятельная работа • Вариант 1 1. • Вариант 2 Найти 1. Х 120º х 8 3 60º 45º х 2. 5 х 6 45º 2. 14 30º 135º х 3. Определите вид треугольника со сторонами 3; 5; 7 4; 5; 6 2
08. 02. 2018 Определение Решением треугольника называется нахождение всех его шести элементов (то есть трёх сторон и трёх углов) по какимнибудь трём данным элементам. В c А 3 a С b 3
08. 02. 2018 Для этого вспомним Решение данных задач основано на использовании теорем синусов и косинусов, теоремы о сумме углов треугольника и следствии из теоремы синусов: в треугольнике против большего угла лежит большая сторона, против большей стороны лежит больший угол. Причем, при вычислении углов треугольника предпочтительнее использовать теорему косинусов, а не теорему синусов. 4 4
08. 02. 2018 Теорема синусов Стороны треугольника пропорциональны синусам противолежащих углов В c А 6 a С b 6
08. 02. 2018 Теорема косинусов Квадрат стороны треугольника равен сумме квадратов двух других сторон минус удвоенное произведение этих сторон на косинус угла между ними. c А 7 В a С b 7
08. 02. 2018 Три задачи на решение треугольника 8 8
08. 02. 2018 ! Решение треугольника по двум сторонам и углу между ними. C b a В A Что можно найти? ? ? 9
Решение 08. 02. 2018 2) Если γ- тупой угол, значит α и β острые углы Если γ –острый угол, то сравниваем а и b, выбираем меньшую и находим меньший угол (он точно острый) Допустим это α 3) β =180º- (α + β) Задача имеет одно решение 10
08. 02. 2018 Решаем задачу 1 Решить треугольник АВС, если a=6, 3 см, b=6, 3 см, C=54º. Дано: АВС, a=6, 3 см, b=6, 3 см, C=54º. Найти: А, В, c. В Ответ А 11 С 11
08. 02. 2018 ! Решение треугольника по стороне и двум прилегающим к ней C углам. a В A Что можно найти? ? ? 12
Решение: 08. 02. 2018 γ = 180º - (α+β), α+β < 180º Задача имеет одно решение 13
08. 02. 2018 Решаем задачу 2 Решить треугольник АВС, если А=60º В=40º, с =14 см. Дано: АВС, А=60º, В=40º, с=14 см. Найти: a, b, С. С Ответ В 14 А 14
08. 02. 2018 ! Решение треугольника по трем сторонам. C a b A c В Что можно найти? ? ? 15
Решение 08. 02. 2018 Пусть а – наибольшая сторона треугольника, Задача имеет одно решение 16
08. 02. 2018 Решаем задачу 3 Решить треугольник АВС, если a=6 см, b=7, 7 см, c=4, 8 см. Дано: a=6 см, b=7, 7 см, c=4, 8 см. Найти: А, B, C. В Ответ А 17 C 17
08. 02. 2018 IV тип задач по двум сторонам и углу, лежащему против одной из них Дано: ∆ АВС а , в, α Найти: с, γ, β а в α 18
08. 02. 2018 Решение 1. Если в намного больше а, то sinβ >1 и задача не имеет решений. 2. Если sinβ =1, то β =90º, γ =90º-α, с = в cosα в этом случае задача имеет единственное решение 19
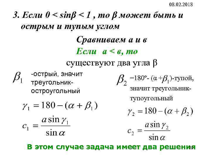
08. 02. 2018 3. Если 0 < sinβ < 1 , то β может быть и острым и тупым углом Сравниваем а и в Если а < в, то существуют два угла β -острый, значит треугольник- остроугольный =180º- (α + )-тупой, значит треугольниктупоугольный 20 В этом случае задача имеет два решения
08. 02. 2018 Таблица – памятка Решение треугольника по двум сторонам и углу между ними А В В С Решение треугольника по трем сторонам А b γ a Решение треугольника по стороне и прилежащим к ней углам β c В γ a А b С a С 21
08. 02. 2018 Ответ к примеру 3 А=54º 52´ B=84º 16´ C=40º 52´ 24 24
08. 02. 2018 Найди ошибку 25 25


