e154ea3633b7d53153ab41ae7261d84e.ppt
- Количество слайдов: 167
資訊概論與應用 4 電腦週邊設備簡易安裝 4. 1 電腦輸入裝置 4. 2 輸入裝置的簡易安裝 4. 3 電腦輸出裝置 4. 4 電腦輸出裝置的簡易安裝 4. 5 儲存裝置 4. 6 儲存裝置的簡易安裝 4. 7 其他週邊裝置及其簡易安裝 4. 8 電腦與週邊設備的簡易檢查 1
資訊概論與應用 電腦週邊設備簡易安裝 4. 1 電腦輸入裝置 4. 1. 1 何謂輸入 (Input)? 4. 1. 2 鍵盤輸入裝置 4. 1. 3 常見的指向裝置 4. 1. 4 其他游標輸入裝置 4. 1. 5 語音輸入裝置 4. 1. 6 影像輸入裝置 2
4. 1. 1 何謂輸入 (Input)? • 何謂輸入 (Input)? Ø 透過輸入設備將資料或者對電腦系統下達指示 或命令輸入到電腦的記憶體稱之。 Ø 輸入設備 是指任何一種能讓你可以把資料或 者指示輸入到電腦的記憶體的硬體設備 。 3
輸入 (Input) • 輸入有哪兩種形式 ? Ø 資料 § 沒有經過加 處理 的文數字 , 圖像 , 聲音和影像 Ø 指示 § 程式 § 使用者下達的指示或命 令 § 使用者的回應 4
4. 1. 2 鍵盤輸入裝置 • 如何區分鍵盤的功能區域 ? Ø 文字鍵區域 Ø 編輯鍵區域 Ø 數字鍵區域 Ø 功能鍵區域 圖 4 1 鍵盤 5
鍵盤 • 還有哪些其他形式的鍵盤 ? 1. 無線鍵盤 cordless keyboard § 以紅外線(IR)、無線 電( RF)等方式與電腦 相連 圖 4 2 無線鍵盤 6
鍵盤 2. 筆記型電腦、掌上型電腦的內建鍵盤 3. 可攜式鍵盤 圖 4 3筆記型電腦鍵 盤 圖 4 4 可攜式電腦鍵盤 7
鍵盤 4. 多媒體鍵盤 圖 4 5 多媒體鍵盤 8
4. 1. 3 常見的指向裝置 1. 滑鼠 (mouse) Ø 最主要的功能為移動游標,游標跟隨滑鼠移動方 向改變位置 。 圖 4 6 各種不同構造的滑鼠 9
指向裝置 —滑鼠 • 操作 滑鼠的基本動作為何 ? Ø 指向 Ø 點 :點一下或點兩下 Ø 拖曳 :按下滑鼠左鍵 →移動滑鼠 →放開滑鼠 Ø 轉動滾輪:按下滾輪 →向上或向下旋轉 10
指向裝置 —滑鼠 • 滑鼠構造可區分哪幾類 Ø Ø ? 兩鍵式 三鍵式 圖 4 7 兩鍵式滑鼠 圖 4 8 三鍵式滑鼠 11
指向裝置 —滑鼠 Ø 滾輪式(機械式)滑鼠 (Mechanical mouse) § 在左右兩鍵之間加 上一個滾輪裝置 § 用來控制視窗的捲 軸 § 方便閱讀長篇文章 及瀏覽 WWW網頁 圖 4 9 滾輪滑鼠 12
指向裝置 —滑鼠 Ø 光學式滑鼠 (Optical mouse) § § § 不需要使用特殊的光學 墊 沒有機械裝置在裡面 使用感應光線來偵測滑 鼠的運動 比機械滑鼠更精準 可用有線或無線連接 高靈敏度的主流機種 13
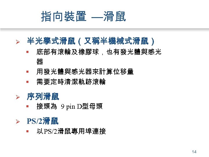
指向裝置 —滑鼠 Ø 半光學式滑鼠(又稱半機械式滑鼠) § § § Ø 序列滑鼠 § Ø 底部有滾輪及橡膠球,也有發光體與感光 器 用發光體與感光器來計算位移量 需要定時清潔軌跡滾輪 接頭為 9 pin D型母頭 PS/2滑鼠 § 以 PS/2滑鼠專用埠連接 14
指向裝置 —軌跡球 2. 軌跡球 (trackball) Ø Ø Ø 移動的橡膠球放置於上方 或側邊 可以用拇指、手指、或手掌旋轉軌跡球 不需要移動的指向裝置 符合人體 學,保護手腕 精確度不如滑鼠來得高 圖 4 10 軌跡球 15
指向裝置 —觸控板與軌跡 點 3. 觸控板與軌跡點 (Pointing Stick & Track point) Ø 觸控板又稱為軌跡墊 § Ø (Touch pad) 小而平坦的矩形游標裝置。通常應用在筆記型電 腦。 軌跡點 (又稱指向桿 ) § 以壓力感應的游標裝置 ,形狀就像鉛筆尾部的 橡皮擦 。 通常放在鍵盤的按鍵之間 。 圖 4 11 觸控板 16
4. 1. 4 其他游標輸入裝置 1. 光筆 (light pen) Ø Ø Ø 能夠感應光源的手持 式輸入裝置 藉由光筆直接點取螢 幕上的按鈕、圖片來操 作電腦 。 常用於醫療單位的電 腦設備中。 17
其他游標輸入裝置 2. 觸碰式螢幕 (touch screen) Ø Ø 同時兼具輸出及輸 入資料的功能 。 用手指處碰螢幕點 選內容。 一般使用在服務設 備上居多,例如 ATM提款機及地鐵 車站。 PDA也是使用觸控 式螢幕 圖 4 12 ATM提款機的觸控式螢幕 圖 4 13 PDA的觸控式螢幕 18
其他游標輸入裝置 3. 觸控筆 ( Stylus) 和數位筆 ( Digital pen) Ø Ø 看起來像一隻鋼筆,但不是使用墨水而是用壓 力來寫字和畫線。 通常和繪圖板一起搭配使用。 圖 4 14 觸控筆 圖 4 15 繪圖板 19
其他游標輸入裝置 4. 數位板 (Digitizer) Ø Ø Ø 主要使用在美 或 程繪圖方面 美術人員可以直接在 數位板上面繪製圖形 也可以應用於手寫辨 識、電子簽名等技術 上 圖 4 16 數位板 20
其他游標輸入裝置 5. 遊戲裝置:搖桿 (Joystick) Ø Ø Joystick 是底部架設好的垂直控制桿 玩家可以自由控制飛行軟體的飛機 可以讓遊戲人物的動作快速切換 較適合用來做飛行類型和格鬥類型的遊戲。 圖 4 17 搖桿、方向盤與踏板 21
其他游標輸入裝置 5. 遊戲裝置:方向盤 (Wheel) Ø Wheel是 模擬汽車駕駛所設計出狀似 方向盤的一種輸入裝置,附有腳踏板 模擬煞車和加油的裝置。 Ø 方向盤與踏板可以操控賽車遊戲的 汽車方向、油門及煞車等功能。 22
其他游標輸入裝置 5. 遊戲裝置:踏板 (Pedal) Ø Pedal 是ㄧ種鋪在地上,用腳踩踏方 式定點作為輸入指令的一種大型的 踏墊 Ø 上面具有上、下、左、右不同方向的 腳踏按鍵,並有其他遊戲所需的按鈕 Ø 主要是專門用來設計一些特殊類型 的運動遊戲。 23
4. 1. 5 語音輸入裝置 • 何謂 ADC (Analog to Digital Converter) 轉換 器? Ø ㄧ種內建在音效卡上 , 用於將自然界的 類比訊號聲波轉為數位訊號。 Ø 外接一個麥克風並輸入一段話,即可經 由 ADC轉成數位訊號。 Ø 透過大型詞庫來解決選字問題。 Ø 透過自然語言引擎 (Natural Language Engineer)進行智慧型判別。 24
語音輸入裝置 • 何謂樂器數位界面 -MIDI (musical instrument digital interface)? Ø 是一種外形像電子琴的鍵盤,用來外接 輸入音樂或音效的裝置。 圖 4 18 MIDI樂器數位界面 25
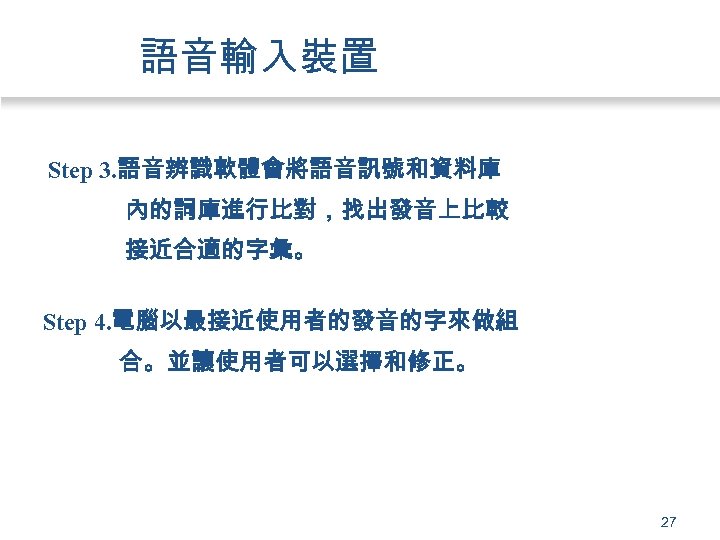
語音輸入裝置 • 語音辨識 (voice recognition)是如何 作 ? Step 1. 使用者對麥克風口述文字內容 。 Step 2. 使用類比數位轉換器( ADC) 把聲波轉換成電腦可以辨識 的數位訊號。這些訊號包括 音高、音量、聲頻和音速。 圖 4 19 使用者對麥克風口述文字 圖 4 20 利用 ADC把聲波轉換成數位訊號 26
語音輸入裝置 Step 3. 語音辨識軟體會將語音訊號和資料庫 內的詞庫進行比對,找出發音上比較 接近合適的字彙。 Step 4. 電腦以最接近使用者的發音的字來做組 合。並讓使用者可以選擇和修正。 27
4. 1. 6 影像輸入裝置 1. 掃瞄器 Ø Ø 可將平面靜態的文件、 圖形或照片掃描成電腦 的圖片格式,成為數位 影像。 掃描器的解析度高低影 響掃描效果。 解析度就是掃描時每英 吋的取樣點數,單位為 DPI (dot per inch) 。 DPI愈高資料愈細緻 圖 4 21 掃描器 28
影像輸入裝置 2. 光學辨識系統 ( Optical Character Recognition, OCR) Ø 將文件中所含的字體、圖形,掃描成 數位化圖形檔案存入電腦,再利用電 腦內部所存的文字影像資料庫與圖形 檔案做比對,將文數字資料辨識出來, 以便切割文數字與圖形,然後將其圖 形檔案轉換為文字檔案,最後再針對 圖檔內容的文字與數字進行辨認。 29
影像輸入裝置 3. 光學標誌辨識系統 ( Optical Mark Recognition, OMR) Ø 用來偵測紙張上的特殊記號 Ø 最常見的例子就是考試用的答案卡使用 2 B 鉛筆在紙張上做記號,透過 OMR可以加以 辨識出來。 30
影像輸入裝置 4. 磁墨水字元辨識 (Magnetic-ink Character Recognition, MICR) Ø 是以特殊的磁性墨水印出字元,透過辨 識可讀取磁性粒子印製的字元。 Ø 常見於支票上,以磁性墨水印張支票的 相關資訊,支票進行交換或其他處理時, 可以用 MICR進行快速的排序處理,以 加速作業進行,同時避免產生錯誤。 31
影像輸入裝置 5. 條碼掃描器 (bar code reader) Ø 條碼是由一組粗細不等的垂直排列直線 條與直線下方有ㄧ串阿拉伯數字所組成 的記號,它代表某種商品資訊。 Ø 條碼掃描機便是可以用來偵測並讀取條 碼的特殊設備,是ㄧ種物品辨識技術。 Ø 使用雷射來讀取條碼 。 32
影像輸入裝置 6. 無線射頻辨識系統 ( Radio Frequency Identification, RFID) Ø 是一種無線物品辨識技術 在商品上植入「標籤(Tag)」 Ø 利用無線射頻讀取器來讀取標籤資料 Ø 圖 4 22 RFID無線射頻辨識系統 33
影像輸入裝置 7. 手寫辨識系統 Ø Ø Ø 依照一定的筆劃順序直接將寫在輸入板上 電腦會將手寫的文字符號進行辨識。 應用於個人電腦及無鍵盤的設備中,例如 PDA 圖 4 23 手寫辨識系統 34
影像輸入裝置 8. 數位相機 (digital camera) Ø Ø Ø 拍攝的數位影像在相機上可直接瀏覽 所存放的是數位格式檔案 可透過 IEEE 1394與 USB介面連接電腦 影像可下載至電腦、或上傳到網路 影像處理軟體可編輯或修改相片影像 35
影像輸入裝置 9. 數位攝影機 (DV) Ø Ø Digital video (DV) camera 數位攝影機以數位方式 來錄製數位訊號的視訊內容。 將數位攝影機連接 USB埠、IEEE 1394埠等連接 埠,把視訊內容傳輸到電腦上。 圖 4 24 使用 USB埠或 IEEE 1394埠連接數位攝影機與電腦 36
影像輸入裝置 10. 視訊捕捉卡 (Video capture card) Ø Ø 是一種擴充卡,能將類比訊號轉換成 數位訊號。 主要功能是用來輔助顯示卡的不足, 或是擴充顯示卡功能。 視訊卡無法單獨執行操作需與顯示卡 互相搭配使用。 市面上常見的有電視卡、 3 D加速卡與 影音剪接卡等等。 37
影像輸入裝置 11. 視訊攝影機 ( Web-Cam) Ø Ø Ø 又稱網路攝影機或電腦攝影機。 可在網路上自在地與朋友面對面交談。 應用於視訊會議。 圖 4 25 各式各樣的網路攝影機(俗稱 Web-Cam) 38
資訊概論與應用 電腦週邊設備簡易安裝 4. 2 輸入裝置的簡易安裝 4. 2. 1 鍵盤輸入裝置的簡易安裝 4. 2. 2 游標輸入裝置的簡易安裝 4. 2. 3 語音輸入裝置的簡易安裝 4. 2. 4 影像輸入裝置的簡易安裝 39
4. 2. 1 鍵盤輸入裝置的簡易安 裝 1. 標準鍵盤安裝 §直接將鍵盤接頭插上機殼背後的插槽即可 直接插入紫 色鍵盤插孔 標註(TOP) 符號,表示 上方位置 圖 4 27 標準鍵盤安裝 40
鍵盤簡易安裝 2. 無線鍵盤安裝 Ø 將 接 收 端 插 入 電 腦 USB插 槽 , 盤 端 有 鍵 以紅外線( 或無線電( 等方式與 IR) RF) 電 腦 相 連 , 盤 與 USB連 接 的 設 定 則 端 鍵 視廠牌差異而有所不同。 41
4. 2. 2 游標輸入裝置的簡易安裝 • 各種滑鼠連接頭 PS/2序列埠接頭 USB接頭 序列埠接頭 圖 4 28、29、30 序列埠滑鼠與接頭 、PS/2滑鼠與接頭 、 42 USB
滑鼠簡易安裝 1. 有線滑鼠安裝 Ø 將滑鼠接頭接上電腦主機插孔即可 滑鼠接頭會有 標註號 圖 4 31 有線滑鼠的安裝 直接插入電腦 後面插座 43
滑鼠簡易安裝 2. 無線滑鼠安裝 Ø 將接收端插入電腦 USB插槽,滑鼠端則視廠 牌不同而有不同設定。但記得要裝上電池才 會有動力。 安裝電池 圖 4 32 無線滑鼠的安裝 44
4. 2. 3 語音輸入裝置的簡易安 裝 1. 語音輸入裝置的簡易安裝步驟 (1) 安裝語音輸入法 (2) 調整麥克風 (3) 語音訓練 (4) 語音輸入 45
語音輸入簡易安裝 2. 安裝 語音辨識的簡易安裝步驟 (1) 在 [控制台 ]上,連按兩下 [ 增或移除程式 ]。 (2) 按一下 [變更或移除程式 ],選取 Office 2003,然後按一下 [變更 ]。 (3) 按一下 [新增或移除功能 ],再按一下 [下一 步 ]。 (4) 選取 [選擇應用程式的進階自訂 ] 核取方塊, 再按 [下一步 ]。 (5) 在 [選擇應用程式和 具的更新選項 ] 下的 [Office 共用的功能 ] 旁,按一下 。 46
語音輸入簡易安裝 (6) 在 [替代使用者輸入 ] 旁,依序按一下 ,然後選取所要的安裝類型。 (7) 按一下 [更新 ]。 及 [語音 ] 如果是第一次在 Office 2003 程式中使用語音 輸入,請遵循下列步驟來訓練語音辨識: Ø 在大多數 Office 2003程式中,按一下 [ 具 ] 功能 表上的 [語音 ]。在 Microsoft Excel 中,指向 [ 具 ] 功能表上的 [語音 ],再按一下 [語音辨識 ]。 Ø 若要訓練語音辨識,請按一下 [下一步 ]。 47
語音輸入簡易安裝 3. 麥克風輸入的簡易安裝 Ø 將 麥 克 風 插 入 電 腦 「 克 風 輸 入 Mic In」 紅 麥 的 色插孔中。 外再調整麥克風上的音量控制 另 旋鈕至適當位置。 般唱歌用的麥克風, 一 只 要接上轉換接頭。 圖 4 35 麥克風插孔 圖 4 36 MIC轉接頭 48
4. 2. 4 影像輸入裝置的簡易安 裝 1. 掃描器安裝 (1) 將 USB纜線正方 形的一端連接到 掃描器背後的 USB連接埠。 (2) 將 USB纜線長方 形的一端連接到 電腦上其中一個 USB埠中。 資料來源:e-Sky數位學習中心 步驟 (1) 圖 4 37 USB線接掃描器 步驟 (2) 圖 4 38 USB線另一端接電腦 49
掃瞄器簡易安裝 (3) 將電源線暨變壓器的 一端連接至掃描器 背後的電源插孔內。 (4) 將電源線暨變壓器的 另一端 (即插頭 )連接 到插座上。 (5) 掃描器開啟後,系統 會出現掃描器已經 安裝成功的提示。 (6) 有時需先安裝驅動程 式。 資料來源:e-Sky數位學習中心 步驟 (3) 圖 4 39 電源線接掃描器 步驟 (4) 圖 4 39 電源線接掃描器 50
數位攝影機簡易安裝 2. 數位攝影機安裝 Ø 數位攝影機的安裝十分簡易,只要將影像輸 出接頭插入電腦「 USB」或「 IEEE 1394」的插孔 中即可。 圖 4 41 數位攝影機簡易安裝 51
網路攝影機簡易安裝 3. 網路攝影機安裝 Ø 使用時將網路攝影機之將影像輸出接 頭插入直接接上主機後面的 USB插孔 後,即可使用。 Ø 網路攝影機的安裝,也會包括安裝驅 動程式,只要插入安裝光碟,按照步驟 指示安裝可 。 52
資訊概論與應用 電腦週邊設備簡易安裝 4. 3電腦輸出裝置 4. 3. 1 何謂輸出 (Output)? 4. 3. 2 終端機裝置 4. 3. 3 印表機裝置 4. 3. 4 電腦音效裝置 4. 3. 5 投影機輸出裝置 (Projector) 53
4. 3. 1 何謂輸出 (Output)? Ø 資料經由處理或轉化,變成可以讓使用者加以 運用的類型與格式,就是輸出 Ø 輸出裝置 (Output Device) 就是能把資訊傳達給 使用者的硬體設備。 Ø ㄧ般常見的輸出型態有兩種,包含報表及圖形。 § 報表是將資料或資訊以系統化、組織化的方式呈現出 來 § 圖形是具有點線面所組成的形狀,多用來輔助商業資 料分析之用。 54
4. 3. 2 終端機裝置 • 何謂顯示設備 (display device) Ø 終端機裝置又稱顯示設備( Ø Ø Display Device), 用以視覺化方式來傳遞資訊。 螢幕 (Monitor)是最常見的顯示裝置 顯示器就是我們一般俗稱的「螢幕」。 螢幕尺寸算法是依據映像管對角線長度來衡 量 螢幕種類 § § 傳統的 CRT(Cathode Ray Tube,陰極射線管 ) LCD (Liquid Crystal Display,液晶顯示 ) 電漿螢幕 (Plasma Display Panel;簡稱 PDP) 投影機 55
終端機 —尺寸規格 表 4 – 2 螢幕尺寸規格表 15 吋 17 吋 CRT 顯示器 800 * 600 1024 * 768 LCD 顯示器 1024 * 768 1280 * 1024 19 吋 1280 * 1024 1600 * 1200 圖 4 42 CRT螢幕及 LCD螢幕 56
終端機 —品質因素 • 螢幕品質的取決因素: Ø 尺寸大小 Ø 最大可視範圍 Ø 掃描頻率 Ø 點距 Ø 解析度 Ø 平面直角 Ø 環保省電 Ø 防電磁輻射 57
終端機 —品質因素 Ø 尺寸大小 (CRT Size): 尺寸愈大,觀看品質較佳 Ø 最大可視範圍 (Maximum Viewable Size): 是指螢幕 可顯示的最大範圍,也是以對角線來計算的 Ø 掃描頻率 (refresh rate): 掃描頻率愈快,螢幕愈不 會閃動,掃描頻率分為垂直掃描頻率和水平掃描 頻率兩種。 Ø 點距 (dot pitch): 組成螢幕畫面的許多小點的間距 稱為「點距」,單位是公厘 (mm)。相同尺寸的螢幕 點距愈小,螢幕上的點愈多,畫質就愈精細。 58
終端機 —品質因素 Ø 解析度 (resolution): 解析度是螢幕顯示的像素 (pixel)數目,解析度愈高,螢幕上顯示的圖形文字 就會愈小,顯示的圖形或文字就較多。所以螢幕 可支援的解析度愈高,品質愈好。 Ø 平面直角:平面映像管螢光幕的四個角落呈直角 狀,所以影像看起來是平整的,不會有早期映像 管變形失真的問題,因此平面直角映像管的品質 較佳。 59
終端機 —品質因素 Ø 環保省電: CRT螢幕的耗電量非常大,所以儘可能 選購符合標準環保省電的螢幕。若要離開電腦而 不想關機時,應關閉螢幕電源。 Ø 防電磁輻射螢幕: 使用符合低輻射安規的螢幕可 避免人體長期暴露在 CRT螢幕的電磁輻射下。此 外,最好搭配護網或護目鏡以隔絕電磁輻射。 60
終端機 — CRT螢幕 • CRT( Contains cathode-ray tube,陰極射線管) 螢 幕 Ø 所謂 CRT螢幕就是使用陰極映像管技術,映像 管將高壓電轉換成電子光束,撞擊映像管表面 的螢光材質,弧形玻璃發光形成影像,並轉換 成類比訊號透過連接線傳送到顯示器上,呈現 執行結果。 Ø CRT又可以分為兩種 § 點狀映像管 § 柱狀平面映像管 61
終端機 — CRT螢幕 • CRT螢幕運作原理 : Ø Step 1. 處理器將數位視訊資料傳送到顯示卡 上。 Ø Step 2. 顯示卡的 DAC轉換器把數位視訊轉換 成類比訊號。 Ø Step 3. 類比訊號經由連接線傳輸到 CRT螢幕。 Ø Step 4. CRT螢幕將類比訊號分成紅、綠和藍 三種訊號。 Ø Step 5. 電子槍再將三種顏色的訊號發射到 CRT前面。 Ø Step 6. 當電子 光束射到螢幕後方的螢光點, 影像就會顯示在螢幕上 。 62
終端機 — CRT螢幕 Step 3 Step 1 Step 4 Step 5 Step 6 Step 2 圖 4 43 CRT螢幕運作原理 63
終端機 — LCD液晶螢幕 • 何謂液晶顯示螢幕 monitor? LCD Ø 利用水晶分子與偏光板,控制桿狀水晶分子改 變射入光束的相位與偏振方向,折射光線而達 到顯影。 Ø LCD優點 :體積薄不佔空間、重量輕、低輻射、 可視範圍大、畫面不會閃爍、耗電量低、標準平 面直角等 。 Ø 目前個人電腦的主流螢幕。 64
終端機 — LCD液晶螢幕 • 有哪行動 裝置 上 含有 液晶顯示螢幕 ? Ø Ø 筆記型電腦 智慧型手機 Tablet PCs PDAs 65
終端機 —電漿螢幕 • 何謂 電漿螢幕 (Plasma Display Panel;簡稱 PDP) ? Ø 用一層瓦斯氣體、惰性或水銀氣體來取代 LCD裡的液晶材料。 Ø 而顯像原理和液晶螢幕相似,係透過電壓使 氣體產生電漿效應而釋放出紫外線 (UV光 ), 紫外線會刺激塗在玻璃管表面的 RGB三種 不同顏色的螢光粉,使螢光粉發出可見光而 顯現影像。 66
終端機 —電漿螢幕 Ø 優點 :厚度薄、全平面、不閃爍、零輻射、不受 電磁干擾,比 LCD螢幕顯示品質更好、螢幕尺 寸更大、更薄、更輕、更安靜、訊號反應更快、 對比值及可視角度都更大。 Ø 缺點 :耗電量高、成本昂貴。 圖 4 44 Ben. Q出廠的 46吋電漿電視 67
4. 3. 3 印表機裝置 • 何謂印表機 printer? 能夠產出文字和圖表在平面紙張上輸出裝 置 Ø • 印表機種類 Ø Ø Ø Ø Ø 點陣式印表機( Dot-Matrix Printer) 噴墨印表機(Ink-Jet Printer) 雷射印表機(Laser Printer) 熱感式印表機( thermal printer) 行動印表機 ( mobile printer) 標籤印表機 ( label printer) 行列式印表機( Line Matrix Printer) 多功能事務機(又稱複合機) 相片印表機 ( photo printer) 68
印表機 —種類 (1) 點陣式印表機( Dot-Matrix Printer) Ø 點陣式印表機是早期的印表機 Ø 基本運作原理是利用許多細小撞針來撞 擊色帶,藉此將色帶上的顏料轉印到紙 張上,再把形成影像印出來。 Ø 優點: 可多層列印 (1) (2) 耗材價格便宜 (3)使 用環境不拘 (4)堅固耐 用 (5)不挑紙張 (6)連續 列印。 Ø 缺點 :列印聲音較大。 圖 4 45 點陣式印表機 69
印表機 —種類 (2) 噴墨印表機(Ink-Jet Printer) Ø Ø Ø 是一種利用墨水成像 的印表機 。 噴墨式印表機的墨水 匣售價較高,各廠牌 墨水匣不相容。 有填充式墨水可使用, 但容易蒸發。 圖 4 46 噴墨印表機 70
印表機 —種類 • 噴墨印表機的運作原理如下: Ø Step 1. 以小型電阻來加熱墨水,當墨水 沸騰會轉成蒸氣氣泡。 Ø Step 2. 蒸氣氣泡用來強制墨水通過噴嘴。 Ø Step 3. 將墨水滴到紙上。 Ø Step 4. 當蒸氣消散,新的墨水就會流進 補充室中。 71
印表機 —種類 (3) 雷射印表機(Laser Printer) Ø Ø 雷射印表機需 使用碳粉,運 作原理類似影 印機 。 優點 :聲音小、 品質佳、列印速 度快。 圖 4 47 雷射印表機 72
印表機 —種類 • 雷射印表機的 作原理如下: Ø Step 1. 在使用者送出列印指令,滾筒會像齒輪般 轉動,將紙送進印表機內。 Ø Step 2. 利用旋轉透鏡將雷射光反射到碳墨棒表 面。 Ø Step 4. 雷射光產生電荷,使著色劑附著在碳墨棒 上。 Ø Step 4. 當墨棒轉動壓過紙張時,著色劑就會轉印 到紙上。 Ø Step 5. 另一組滾輪會利用熱與壓力溶解著色劑, 將影像印在紙上。 73
印表機 —種類 Step 2 Step 1 Step 5 Step 4 Step 3 圖 4 48雷射印表機的 作原理 74
印表機 —種類 (4) 熱感式印表機( thermal printer) Ø 藉由將電流加熱的列印針推壓到熱感應 紙張上產生影像 。 圖 4 49專業用熱感式印表機 圖 4 50家用熱感式印表機 75
印表機 —種類 (5) 行動印表機 ( mobile printer) Ø 體型小、重量輕、 使用電池供電,讓 使用者在外出差 旅時能方便使用 印表機,可提供筆 記型電腦、 Tablet PC或 PDA的列印。 圖片來源: 圖 4 51 行動印表機 76
印表機 —種類 (6) 標籤印表機 ( label printer) Ø 是一種小型印表 機,大多數用來列 印條碼,使用具有 黏性的紙張來列 印。 資料來源: 圖 4 52 標籤印表機 77
印表機 —種類 (7) 行列式印表機( Line Matrix Printer) Ø 是一種高速的撞針 印表機。一次可列印 一行,列印速度比點 陣式印表機快(一分 鐘 300行 ~2000行)。 主要應用場合為公 司行號或機關團體 需要印製大量報表 時使用。 圖 4 53 行列式印表機 78
印表機 —種類 (8) 多功能事務機(又稱複合機) Ø 指一部機器內含有二 項功能以上,通常包 括影印、列印、傳真、 掃描、電話、及上網 撥接等功能,外型視 掃瞄方式不同而分 為:饋紙式與平台式 兩種。 圖 4 54 多功能事務機 79
印表機 —種類 (9) 相片印表機 ( photo printer) Ø 是一種可將圖檔印 製成相片的印表機。 相片印表機須具有 操作面板,並提供 直接與數位相機連 線與將圖檔印出之 功能。目前的相片 印表機大多為噴墨 式或熱昇華式。 圖 4 55 相片印表機 80
印表機 —種類 • 相片印表機的 作原理: Ø Step 1. 用數位相機拍攝相片,並把相片儲存在 數位相機內的記憶卡中。 Ø Step 2. 取出記憶卡,插進相片印表機的讀卡插 槽。 Ø Step 4. 再按下相片印表機上的按鈕,選擇列印 影像、複製的張數和紙張大小。 81
印表機 —種類 Step 1 Step 2 記憶卡 相片印表機 Step 4 media cards Step 3 圖 4 56 相片印表機的 作原理 82
印表機 —列印速度 • 列印速度 Ø Ø Ø 列印速度以 PPM( page per minute)為單位, 代表每分鐘可以印出的頁數, PPM值越大, 列印速度越快。 列印速度與解析度有關,當解析度愈高時, 速度會愈慢。 印表機的列印品質是以解析度作為標示, 單位是 DPI( per inch),代表一英吋內的 dot 點數。該值越高,列印品質越佳,但相對耗 費的碳粉或墨水也越多。 83
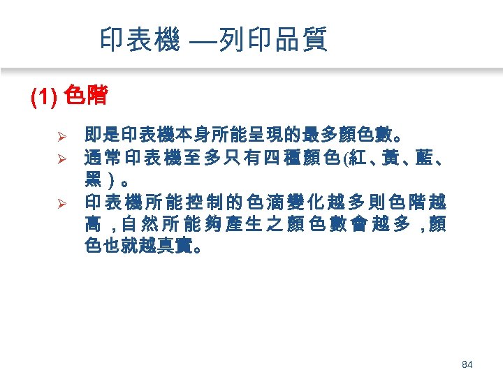
印表機 —列印品質 (1) 色階 Ø Ø Ø 即是印表機本身所能呈現的最多顏色數。 通常印表機至多只有四種顏色(紅、 黃、 藍、 黑)。 印表機所能控制的色滴變化越多則色階越 高 , 然 所 能 夠 產生 之 顏 色 數 會 越 多 , 自 顏 色也就越真實。 84
印表機 —列印品質 (2) 解析度(Dot Per Inch, DPI) Ø 代表印表機在每一英吋可以印多少墨點, 數 當 值越高表示可印的點數越多、 像越清晰、 彩 影 色 越鮮豔。 Ø 印 表 機 規 格 的 表 現 方 式 為 一 組 數 值 , 如 600 x 例 1200 dpi, 面 一 個 數 值 是 指 橫 向 列 印 時 每 一 吋 前 能夠列印的點數, 二個數值則是指縱向每一 第 英吋能夠列印的點數。 Ø 解析度利用人類眼睛視覺上的盲點, 列不同 並 的色點來製造錯覺來摹擬出各種人類視覺上的 顏色變化。 85
4. 3. 4 電腦音效裝置 • 何謂聲音輸出裝置 (audio output device)? Ø 產出音樂、語音對話或其他聲音的電腦配 備 Ø 常見的電腦音效裝置配備是音響、喇叭和 耳機麥克風。 Ø 電腦中與聲音有關的部分,都需經過音效 卡 (Sound Card)的處理。 Ø 晶片對於音效卡,相當於 CPU 對於主機板。 Ø 常見晶片有 Creative、 YAMAHA與 ESS。 86
電腦音效裝置 —音效卡 • 音效卡上連接聲音輸入裝置的各種插孔 Line in :電視或音響的源輸入孔 Mic In:麥克風插孔 Line Out: 擴大機喇叭接插孔 SPK:耳機化簡易喇叭插孔 MIDI接頭 圖 4 57 音效卡上的各種插 孔 87
4. 3. 5 投影機輸出裝置 (Projector) • 投影機可以分為 單槍投影機 與 三槍 投影機 。 • 單槍投影機 屬於低價投影機,品質 較差。 • 單槍投影機又可分為液晶投影機、 數位投影機 DLP及反射式液晶投影 機 LCOS三類。 88
投影機 —三槍投影機 • 三槍投影機 必須精確地調校,否則紅、 藍、綠三色無法準確地重疊。 圖 4 58 三槍投影機 89
投影機 —液晶投影機 1. 液晶投影機 Ø Ø 是將液晶顯示與投影 技術結合,使用 LCD 模組調整發射的光源。 屬於類比訊號,反應 速度慢,快速播放移 動畫面時,容易產生 延遲,且穿透率低 。 圖 4 59 液晶投影機 90
投影機 —數位投影機 2. 數位投影機 Ø Ø 又稱為 DLP( Digital Light Processing)投 影機,亦稱為 DMD( Digital Micro-mirror Device)投影機。 優點是體積較小、易 於搬動 圖 4 60 數位投影機 91
投影機 —反射式液晶投影 機 3. 反射式液晶投影機 Ø Ø Ø 又稱為 LCOS( Liquid Crystal On Silicon) 投影機 使用反射方式來提高 光利用率及亮度,並結 合 LCD與半導體技術, 提高解析度並降低成 本。 尚未普及到一般投影 機的市場。 圖 4 61 反射式液晶投影機 92
投影機 —優劣比較表 表 4 3 三種投影機優劣比較表 優劣 項目 優势 劣勢 LCD投影機 1. 製程技術較完整具備 1. 光利用率低 量產技術 2. 散熱較差 2. 光學引擎架構較簡單 DLP投影機 1. 輕型化 2. 光利用率高 3. 解析度高 LCOS 投影機 1. 利用半導體制程可大 1. 相對於DLP技術不利 量生產,降低生產 于輕型化 成本 2. 較高的光學元件成本 2. 解析度高 3. 相對於DLP技術影像 對比度較差 1. 製程複雜 93
資訊概論與應用 電腦週邊設備簡易安裝 4. 4 電腦輸出裝置的簡易安裝 4. 4. 1 終端機裝置的簡易安裝 4. 4. 2 印表機裝置的簡易安裝 4. 4. 3 電腦音效裝置的簡易安裝 4. 4. 4 投影機輸出裝置的簡易安裝 94
4. 4. 1 終端機裝置的簡易安 裝 1. 傳統 CRT 顯示器的安裝步驟: (1) 螢幕訊號線安裝 Ø 將螢幕訊號線對準電腦的螢幕訊號插座插入, 再把兩旁螺絲鎖緊即可 螢幕訊號線為 D行接頭,有 一定的方向性, 所以不易插錯 圖 4 62 螢幕訊號線安裝 -1 95
終端機簡易安裝 連接吻合後, 再將固定螺絲 鎖緊 圖 4 63 螢幕訊號線安裝 -2 96
終端機簡易安裝 Ø 有些螢幕必須自己將訊號線插入螢幕背後的 訊號插座上: LCD螢幕必須 將訊號線連接 到螢幕上 圖 4 64 螢幕訊號線安裝 -3 97
終端機簡易安裝 (2) 螢幕電源線的安裝,如圖 4 65所示。 圖 4 65 螢幕電源線安裝 -1 98
終端機簡易安裝 2. LCD液晶螢幕安裝步驟: (1) 接上螢幕本身的連接線,如圖 4 66〜 4 69所 示。 圖 4 66 LCD液晶螢幕接上連接線 1 99
終端機簡易安裝 圖 4 67 LCD液晶螢幕接上連接線 2 100
終端機簡易安裝 圖 4 68 LCD液晶螢幕接上連接線 3 101
終端機簡易安裝 圖 4 69 LCD液晶螢幕接上連接線 5 102
終端機簡易安裝 (2) 連接螢幕訊號線,如圖 4 70所示。 圖 4 70 LCD液晶螢幕連接螢幕訊號線 103
4. 4. 2 印表機裝置的簡易安 裝 Ø 連接 PC並列埠端的接頭為 25 -Pin腳;連接 印表機這端的接頭是 36 -Pin腳,且此端兩 邊各有一個夾子,做為固定之用。如圖 4 71。 圖 4 71 印表機的訊號線 104
印表機簡易安裝 1. 連接 印表機的一端 Ø 先將訊號線連 36 -Pin D 型公頭,對準印表機上 36 Pin D 型母頭插入,再將印表機連接埠上的兩個 固定夾子扣上,如圖 4 72所示。 圖 4 72 將訊號線連接印表機端 105
印表機簡易安裝 2. 連接主機並列埠 Ø 將印表機訊號線連 25 Pin D 型公頭,對準電 腦併列埠插座上 25 Pin D 型母頭插入,再 將固定螺絲朝順時針 方向鎖緊,就可以完 成印表機安裝,如圖 4 73所示。 圖 4 73 將印表機訊號線連接主機並列埠端 106
4. 4. 3 電腦音效裝置的簡易安 裝 1. 喇叭安裝步驟: (1) 把音源接到聲音輸出孔 Ø 直接把訊號線插上電腦青綠色的聲音輸出孔即可, 如圖 4 74與 4 75所示。 圖 4 74 音效卡插孔的說明 圖 4 75 MIDI / 搖桿連接埠 107
電腦音效的簡易安裝 (2) 將喇叭音源接到聲音輸出孔,如圖 4 76所示。 圖 4 76 喇叭音源與聲音輸出孔的連接 108
電腦音效的簡易安裝 2. 耳機 安裝: Ø 將耳機插入電腦「音效輸出 Line out」的插孔中(大部 分電腦上的耳機插孔為綠色 ),如圖 4 77所示,另外 再調整耳機上的音量控制旋鈕至適當位置。 圖 4 77 耳機插孔 109
4. 4. 4 投影機輸出裝置的簡易安裝 1. 使用前注意事項: Ø 控制面板上之紅色指 示燈如未亮起,則查看 排插電源是否開啟。 Ø 如果仍未亮,再查看插 頭有無插上,如圖 4 -78 所示。 Ø 須注意投影機使用中 勿關閉所有電源,以免 造成機器不可回復之 傷害。 圖 4 - 78 使用投影機前先檢查電源 110
投影機的簡易安裝 2. 投影機開關機 3. 關機操作順序 4. 簡易 故障排除 Ø 控制面板上的紅色電源燈未亮 Ø 電源不能開啟 Ø 畫面模糊不清 Ø 布幕上無法顯示電腦畫面 111
資訊概論與應用 電腦週邊設備簡易安裝 4. 5 儲存裝置 4. 5. 1 何謂儲存裝置 (Storage)? 4. 5. 2 磁碟 4. 5. 3 行動儲存裝置 112
4. 5. 1 何謂儲存裝置 (Storage)? • 何謂儲存裝置 (storage)? Ø 儲存裝置 (storage device)是電腦存放與保存資料、 資訊、指令或程式的實體 Ø 又稱為輔助儲存裝置 (auxiliary storage)、大量儲存 裝置或次級儲存裝置、次要記憶體單元 (secondary storage unit) Ø 包含的種類有硬碟、軟體、磁帶、光碟、 CR-R/CDRW、 DVD、 MO(磁光碟)與 ZIP等等。 113
表 4 4主記憶體與輔助記憶體的功能差別比較 表 比較項 表 4 4主記憶體與輔助記憶體的功能差別比較表 主記憶體 輔助記憶體 目 類別 連線方 線上儲存裝置 離線儲存裝置 式 資料存 可以由CPU直 必須透過輸出 取 接存取資料 /入介面存取 揮發性 容量 較小 存取速 較快 度 單位成 非揮發性 較大 較慢 114
儲存裝置 • 何謂容量 (capacity)? Ø 儲存媒介可以容納的位元數 Ø 1 Byte = 8 Bit (其中 1 Bit可存放 1 個英文字元 ) Ø Kilobyte (KB): Kilo Byte = 1024 Bytes 1 Ø Megabyte (MB) : Mega Byte (MB) = 1024 Kilo 1 Bytes Ø Gigabyte (GB) : Giga Byte (GB) = 1024 Mega Bytes 1 Ø Terabyte (TB) : Targa Byte (TB) = 1024 Giga Byte 1 115
4. 5. 2 磁碟 1. 硬式磁碟機 Ø 「硬碟」是電腦儲存大量資料的基本配備。 Ø 可分為三種: § 5. 25" :低價產品目前較少被使用(俗稱大腳硬碟) § 3. 5" :目前主流規格,應用在桌上型電腦的硬碟。 § 2. 5" : 是使用在筆記型電腦的硬碟。 圖 4 79 三種硬式磁碟機 116
磁碟 • 硬碟的規格 Ø 容量:目前都以 GB 為單位 Ø 轉速:指硬碟內部馬達旋轉的速度,單位為 RPM Ø 存取時間:指資料自磁碟中複製到主記憶體 內所需花費的時間。 Ø 磁碟快取 (Disk Cache):用來存放可能要常被 取用的資料,有助提昇電腦整體效能。 Ø Buffer:為硬碟外部通道讀取資料的緩衝區。 緩衝區大,效能會提升。 117
磁碟 2. 軟式磁碟機 Ø 軟式磁碟機(簡稱軟 碟)包含軟碟機 (Floppy disk drive) 和 軟碟片 (Diskette),如 圖 4 80所示。 圖 4 80 軟式磁碟機和軟碟片 118
磁碟 3. 光碟機 (1) 唯讀光碟機(CD-ROM) 是用來讀取儲存在光 碟片上的各種資料, 可讀取一般的資料 光碟、影音光碟 (Video CD)、音樂 CD。 圖 4 81 52倍速 CD-ROM 119
磁碟 (2) 光碟燒錄機 (CD-RW) 是利用高熱量的雷 射光束燒灼染料層 , 用來寫入光碟資料 的機器,如圖 4 82所 示 圖 4 82 三機一體的 CD-RW 120
磁碟 (3) DVD- ROM 光碟機 提供與雷射影碟 (LD, Laser Disk) 一樣的畫 質,擁有杜比 (Dolby) 環場音效,可儲存資 料,但容量比 CD- ROM 大許多 圖 4 83 DVD-ROM光碟機 121
4. 5. 3 行動儲存裝置 • 下列幾種選項可將硬碟帶著移動: Ø 使用隨身碟(行動碟),透過USB或 IEEE 1394介面連結主機。 Ø 使用硬碟抽取匣。 Ø 使用可攜式硬碟。 Ø 使用 SCSI硬碟外接盒及 SCSI硬碟。 122
行動儲存裝置 • 快閃記憶卡型式 Ø 快閃記憶體卡是一種攜帶方便的非揮發性記 憶體,常用於電腦、數位相機、 PDA及其他 3 C 產品中。 Ø 常見的有 Compact Flash( CF)卡、 Smart Media ( SM)卡、 MMC卡、Memory Stick( MS)卡、 SD 卡、x. D卡等,如圖 4 84所示。 123
行動儲存裝置 • 快閃記憶卡型式 Compact Flash Smart Media x. D Picture Card Secure Digital Memory Stick 圖 4 84 快閃記憶體卡 快閃記憶卡 124
行動儲存裝置 • 多合一的讀卡機 Ø 快閃記憶體卡,規格不同且不相容,每一種都必須 使用特定的讀卡機或透過各種轉接器與驅動介面 間接讀取。幸好,目前有些多合一的讀卡機,如圖 4 85所示,能夠讀取多種快閃記憶體卡。 圖 4 85 六合一讀卡機 125
行動儲存裝置 • 隨身碟 USB Flash Drive Ø 插入電腦的 USB port 或行動裝置,如圖 4 86所示, 儲存容量最高 4 GB。 圖 4 86 USB介面的隨身碟或拇指碟 126
資訊概論與應用 電腦週邊設備簡易安裝 4. 6 儲存裝置的簡易安裝 4. 6. 1 磁碟裝置的簡易安裝 4. 6. 2 行動儲存裝置的簡易安裝 127
4. 6. 1 磁碟裝置的簡易安裝 1. 硬碟機安裝 DIY Ø 常見的硬碟(及光碟)控制介面有 IDE/ATA、 S-ATA、 SCSI、 USB、 IEEE 1394等。 圖 4 87 主機板 IDE插槽與硬碟連接示意圖 128
磁碟的簡易安裝 • USB(萬用序列匯流排)介面 Ø 對於週邊設備 的種類不限定, 只要該設備支 援 USB介面即可, 如圖 4 88所示。 圖 4 88 USB插孔與傳輸線 129
磁碟的簡易安裝 • IEEE 1394/ Firewire/ i. Link Ø 是一種高速傳輸資 料的序列匯流排。廣 泛應用於消費性電 子產品及儲存裝置, 例以筆記型電腦透 過 IEEE 1394與數位 攝影機連結,如圖 4 89。 圖 4 89 筆記型電腦透過 IEEE 1394與數位攝影機連結 130
磁碟的簡易安裝 • 安裝硬碟前須確認的三件事項: (1) ATA 66/100 的硬碟,必須使用專屬 IDE 排線。 圖 4 90 IDE 訊號排線與 ATA 66/100 排線 131
磁碟的簡易安裝 (2) IDE 界面接上前先確定硬碟 JUMPER的設定。 圖 4 91 硬碟機 IDE 插座 圖 4 92 硬碟連接上 IDE 訊號線 132
磁碟的簡易安裝 (3) 硬碟所使用的是大 D 型的電源接頭,用截角來防 止電源插錯:硬碟的電源接頭法,如圖 4 93所示。 圖 4 93 硬碟的電源接頭法 133
磁碟的簡易安裝 2. 光碟機安裝 DIY (1) 連接 IDE 排線:將IDE排線插入光碟機的排線插槽 中。安裝時 IDE排線的紅線要朝向第一隻針腳。 圖 4 94 硬碟的電源接頭法 134
磁碟的簡易安裝 (2) 連接音源線:音源插座上的 R端為右聲道、 L為左聲 道、G為接地。音源線的紅色端接到 R點、白色端接 到 L點、黑色端接到 G點,如圖 4 95所示。 圖 4 95 光碟機連接音源線 135
磁碟的簡易安裝 (3) 連接電源線:電源線對準插座截角即可插上,如圖 4 96所示。 圖 4 96 光碟機連接電源線 136
4. 6. 2 行動儲存裝置的簡易安 裝 Ø 行動儲存裝置(即隨身碟),使用USB介面安 裝,可熱插拔、隨插即用。 Ø 需注意若是使用 WIN 98/98 SE/ME的作業系統, 需要先安裝驅動程式,才能使用。 Ø Windows 2000/XP以上的作業系統,則直接插 入電腦 USB插槽即可。 Ø 使用多合一的讀卡機插糟設計,可讀取市面 上現有的多種規格記憶卡並可同時讀取或寫 入不同記憶卡,使用相當方便。 137
資訊概論與應用 電腦週邊設備簡易安裝 裝 4. 7 其他週邊裝置及其簡易安 4. 7. 1 各種讀卡裝置 4. 7. 2 各種讀卡裝置的簡易安裝 4. 7. 3 數據機裝置 (Modem) 4. 7. 4 外接式數據機簡易安裝 138
4. 7. 1 各 種讀卡裝置 1. PC Cards( PCMCIA Card) Ø 是一種支援熱插拔和即插即用的小型卡片與介 面,如圖 4 97所示,目前主要應用於筆記型電腦 的周邊設備,可增加電腦的能力,和信用卡一樣 的大小,一般用在筆記型電腦。 圖 4 97 PC Card 139
各 種讀卡裝置 2. 磁卡: Ø 在卡片貼上磁條,利用磁條的磁性來儲存資訊, 如圖 4 98所示,常見的應用有信用卡、金融卡、出 入管制卡等等。 圖 4 98 磁卡 140
各 種讀卡裝置 3. 智慧卡(IC Card): Ø IC Card是一種在塑膠卡片內嵌入 IC晶片,利用 無線感應或外接的金屬接點,與 IC卡讀寫機取得 聯繫。能夠儲存資料、處理簡單的資料運算,應 用在電子錢包、身分證件、金融卡等需要加密的 隨身裝置。 Ø IC卡依照功能可分為 IC記憶卡與 IC智慧卡兩種。 圖 4 99 捷運悠遊卡 141
各 種讀卡裝置 4. IC讀卡機快閃記憶卡型式 Ø 透過 IC智慧卡介面可讀取自然人憑證 IC卡, 透過 RS-232介面與 USB介面可與 作站連 接。如自然人憑證讀卡機。 圖 4 100 自然人憑證讀卡機 142
4. 7. 2 各種讀卡裝置的簡易安 裝 • 自然人憑證讀卡機的安裝及使用程序: 以「神腦國際智慧卡讀卡機 GD-RU 002」為例 Ø步驟 1:安裝驅動程式: Ø步驟 2:檢查讀卡機是否安裝成功。 Ø步驟 3:驅動程式安裝完成後重新插拔 USB (資料來源 : 神腦國際網站 ) 143
讀卡裝置的簡易安裝 圖 4 101 自然人憑證讀卡機連接桌上型電腦使用 144
讀卡裝置的簡易安裝 圖 4 102 自然人憑證讀卡機筆記型電腦使用 145
4. 7. 3 數據機裝置 (Modem) • 何謂數據機 (Modem) ? Ø 數據機的作用就是將電腦要傳出去的數位訊號轉 成類比訊號,經由電話線傳遞出去;或者將電話 線傳回來的類比訊號轉為數位訊號,再傳回我們 的電腦。 圖 4 103 各種型式的數據機 146
4. 7. 4 外接式數據機簡易安 裝 • 數據機簡易安裝步驟如下: 1. 將 USB長方形接頭連接到電腦的 USB連接埠上。 2. 將 USB方形接頭連接到數據機的 USB插座上。 圖 4 104 USB介面連接數據機及電腦兩端 147
外接式數據機簡易安裝 3. 將電話線接到數據機後面的「 line」插孔上,數據機的 另一個「phone」插孔接一條電話線到原來的電話上, 數據機上標示「 line」的連接埠接往電話接線盒的連接 孔,標示「 Phone」的連接埠則接往一般電話機的連接 孔。 圖 4 105 電話線改接到數據機 148
資訊概論與應用 電腦週邊設備簡易安裝 查 識 4. 8 電腦與週邊設備的簡易檢 4. 8. 1 電腦基本輸入輸出系統的基本認 4. 8. 2 電腦與週邊設備的簡易檢查法 4. 8. 3 週邊設備簡易監視與檢查 具 149 4. 8. 4 如何更新電腦與週邊設備的驅動
4. 8. 1 電腦基本輸入輸出系統的基本 認識 • BIOS為電腦作業系統提供了控制硬體 設備的基本功能。 • 當電腦啟動時,最優先被處理器( CPU) 自動執行的程式,就存放在 BIOS中。 150
基本輸入輸出系統 (BIOS) 1. 系統 BIOS基本認識 Ø BIOS是系統啟動時處理器最優先執行的程式。 Ø BIOS直接存取放在最優先啟動裝置中的啟動 區程式,這些系統是放在軟碟機、光碟機、 DVD或硬碟機中的程式,啟動區的程式會導 入開機管理程式,讓系統中的作業系統緊接 著執行運作。 Ø 系統啟動完畢,電腦硬體會透過作業系統直 接存取 BIOS,讓整個運作更有效率。 151
基本輸入輸出系統 (BIOS) 2. BIOS的功能 Ø 提供自我檢查及初始化 § 開機後 BIOS最先被啟動,它會對電腦的硬體 設備進行徹底的核對及測試,即 POST自我檢 查。 Ø 提供輸入輸出設備有關的程式服務 § BIOS服務處理程式所服務的是應用程式與作 業系統,是一些與輸入輸出設備有關的服務, 例如讀磁片、將檔案輸出到印表機等。 152
基本輸入輸出系統 (BIOS) 3. BIOS設定選項 Ø【 Standard CMOS Setup】 :系統基本參數設定。 Ø【 BIOS Features Setup】 BIOS特殊參數設定。 : Ø【 Chipset Features Setup】 :晶片組參數設定。 Ø【 Power Management Setup】 :電源管理設定。 Ø【 PNP and PCI Setup】 :即插即用與PCI的設定。 Ø【 Load BIOS Default】 :載入 BIOS參數預設值。 153
基本輸入輸出系統 (BIOS) Ø【 Supervisor Password and User Password】 :密碼設 定。 Ø【 IDE HDD Auto Detection】 :硬碟型態自動偵測。 Ø【 Save and Exit Setup】:儲存設定值,並離關設定 主畫面。 Ø【 Exit Without Saving】:不儲存設定值,直接離關 設定主畫面。 154
基本輸入輸出系統 (BIOS) 4. BIOS的升級步驟 (1) 確定是否需要升級 BIOS (2) 確定主板的 BIOS是否可以升級 (3) 尋找可以擦寫 BIOS的 具軟體 (4) 第四步尋找主機板新版本的 BIOS檔 (5) 升級主機板 BIOS的過程 155
4. 8. 2 電腦與週邊設備的簡易檢查法 • 硬碟的檢查與管理 (1) 磁碟檢查/磁碟掃描 (Disk Check/Disk Scan) 圖 4 106 檢查硬碟 156
電腦與週邊設備的簡易檢查 法 (2) 磁碟清理 圖 4 107 磁碟清理畫面 157
電腦與週邊設備的簡易檢查 法 (3) 磁碟重組 (Disk Defrayment) 圖 4 108 磁碟重組畫面 158
電腦與週邊設備的簡易檢查 法 (4) 磁碟備份 § 資料燒錄至光碟或備份到另一顆硬碟。 ghost可 以將整個硬碟分割區備份起來,放置到其他硬 碟分割區或另一顆硬碟上 。 (5) 磁碟陣列 (RAID ) § 增加硬體個數,提高磁碟的可靠度,降低硬體 的損壞率 。 159
4. 8. 3 週邊設備簡易監視與檢查 具 • 週邊設備如何監視與檢查 ? Ø 系統裝置管理員,可以監視與檢查電腦各個 元件與週邊設備的運作狀態。 Ø 其步驟為:按下 「開始 →設定 →控制台 →系統 →硬體 →裝置管理員」,如圖 4 109所示。而裝 置管理員監控著電腦各個元件與週邊設備, 如圖 4 110所示。 160
週邊設備監視與檢查 具 圖 4 109 系統內容 →硬體 →裝置管理員畫面 161
週邊設備監視與檢查 具 圖 4 110 系統內容 →硬體 → 裝置管理員畫面 162
週邊設備監視與檢查 具 • 裝置管理員監控的週邊設備之操作: Ø WIN 2000/XP使用者檢查 DVD CD-ROM裝置狀態 圖 4 111 查看 DVD CD-ROM裝置狀態 163
週邊設備監視與檢查 具 Ø WIN 2000/XP使用者檢查網路介面卡裝置運作的 狀態 圖 4 112 查看網路介面卡裝置裝置狀態 164
4. 8. 4 如何更新電腦與週邊設備的驅動 程式 • 裝置管理員監控的週邊設備之操作: Ø WIN 2000/XP使用者更新紅外線裝置驅動程式 圖 4 113 更新紅外線裝置驅動程式 165
更新電腦與週邊設備的驅動 程式 Ø WIN 2000/XP使用者更新數據機裝置驅動程式 圖 4 114 更新數據機裝置驅動程式 166
參考文獻 1. 陳錦輝 (2004):計算機概論 探索未來。台北市: 金禾資訊。 2. 施威銘研究室 (2002): PCDIY 2002電腦選購、組 裝、維護。台北市:旗標出版公司。 3. 施威銘研究室 (2002):最新電腦學習實務。台北 市:旗標出版公司。 4. 施威銘 (2002):最新實用電腦概論。台北市:旗 標出版公司。 167
e154ea3633b7d53153ab41ae7261d84e.ppt