247b29ad0af16153fef638a00599ac53.ppt
- Количество слайдов: 28
履約管理實務 臺北市政府公務人員訓練處 楊燦能(02 -29320212轉350) pstc-tony@mail. taipei. gov. tw 103年 9月5日
一、採購概述 • 1. 採購法第 2條 : 採購指 程之定作、財物 之 買受、定製、承租及勞務之委任或僱 傭等。 • 2. 政府透過與廠商履行民事採購契約,有 償取得 程、 財物或勞務。 • 3. 如何完成使命 —採購 • ( )態度 1 • ( 2)操守 • ( 3)專業 • 4. 選擇是權利也是責任
同質/異質 採購 決定決標方式之原則: 依採購標的之異質情形評估之 採購 異質 同 質 最有利標決標 最低標決標 異質採購最低標決標 3
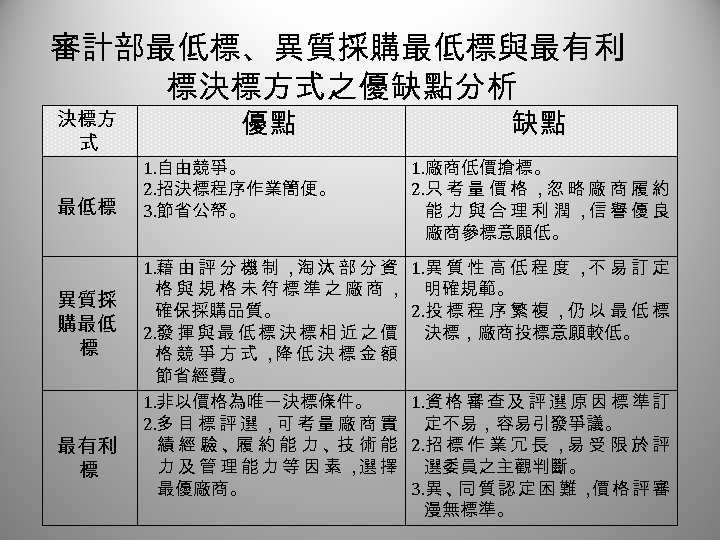
審計部最低標、異質採購最低標與最有利 標決標方式之優缺點分析 決標方 式 最低標 異質採 購最低 標 最有利 標 優點 缺點 1. 自由競爭。 2. 招決標程序作業簡便。 3. 節省公帑。 1. 廠商低價搶標。 2. 只 考 量 價 格 ,忽 略 廠 商 履 約 能 力 與 合 理 利 潤 ,信 譽 優 良 廠商參標意願低。 1. 藉 由 評 分 機 制 , 汰 部 分 資 淘 格與規格未符標準之廠商, 確保採購品質。 2. 發 揮 與 最 低 標 決 標 相 近 之 價 格 競 爭 方 式 ,降 低 決 標 金 額 節省經費。 1. 非以價格為唯一決標條件。 2. 多 目 標 評 選 , 考 量 廠 商 實 可 績 經 驗 、履 約 能 力 、技 術 能 力及管理能力等因素, 擇 選 最優廠商。 1. 異 質 性 高 低 程 度 ,不 易 訂 定 明確規範。 2. 投 標 程 序 繁 複 ,仍 以 最 低 標 決標,廠商投標意願較低。 1. 資 格 審 查 及 評 選 原 因 標 準 訂 定不易,容易引發爭議。 2. 招 標 作 業 冗 長 ,易 受 限 於 評 選委員之主觀判斷。 3. 異 、 質 認 定 困 難 , 格 評 審 同 價 漫無標準。
二、履約管理 • (一 )在與廠商訂定契約之前,應徹底將契約內容包 括數量、條文及重要的採購設備型號圖與說予以 核對 ,避免有誤植或惡意塗改地方出現,造成爾後 履約爭議協調。 • (二 )開 前現場協調會勘 相當重要,在還沒正式開 之前,召集監造建築師(業務承辦科)、廠商,進 行現場會勘動作,站在甲方立場重點有三 : 一、維 持機關現況上班品質,二、維護甲方現場安全,三、 程品質。例如一個學校,會要求廠商一對學校安 全負責,二維護教學品質,三 程品質的掌控,廠 商及監造建築師的部分,則是讓他們釐清合約圖 說內的施 範圍及相關程序表等,做一個確定的釐 清,然後依照契約書及相關規定辦理。
(一)契約變更 1 • 1. 採購契約要項第 21點:契約約定採購標的,其有下列情形 之一者,廠商得敘明理由,檢附 規格、功能、效益及價格比 較表 ,徵得機關書面同意後,以其他規格、功能及效益相同 或較優者 代之 。 但不得據以增加契約價金。其因而減省廠 商履約費用者,應自契約價金中扣除。 • (1)契約原標示之廠牌或型號 不再製造或供應 。 • (2)契約原標示之 分包廠商不再營業或拒絕供應 。 • (3)因 不可抗力 原因必須更換。 • (4)較契約原標示者 更優 或對機關 更有利 。 • 2. ISO案例:依 程會 88. 10. 27第 8816968號函,略以 : 查 ISO「 9000系列認證之內涵,係對產品出產廠商所應達到之 品管 要求予 以規定,並非對產品之品質或規格加以測試認可 ,故招標文件以 「 ISO-9001認證通過」表示「設備」之功能及效益,並不適當,並已 對設備之出產廠商資格予以限制 。」
(一)契約變更 2 • 3. 機關於接受廠商所提出變更前,即請求廠商先行施作 或供應,其後未依原通知辦理契約變更或僅部分辦理者, 廠商所增加之必要費用,基於 信賴保護 原則及本法第 6 條 公平合理 原則,應由機關補償之。 • 4. 依 程會 91 年 3 月 29 日 程企字第 91012359 號修正 之「 採購契約變更或加減價 核准 監辦 備查 規定一覽表 」 辦理。 • 5. 採購契約要項第 24點:契約變更,非經機關及廠商雙方 之合意,作成書面紀錄,並簽名或蓋章者,無效。 • 6. 施 過程中 機關首長或長官指使廠商變更,但廠商未 告知監造及承辦單位或未納入每週之 務會議,再併入
(二)契約價金 1 • 1. 程會 92 年 6 月 5 日 程企字第 09200229070 號令 修正頒行之「政府採購錯誤行為態樣」,業已明定「不 考慮廠商單價是否合理而強以機關預算 單價調整 廠 商單價」為採購錯誤行為態樣。如機關未公告機關預 算單價,要求廠商照機關單價施作,恐不合理,又廠 商之投標文件如附有單價者,該單價應作為契約之一 部分,如廠商之部分單價有不合理之情形,機關應依 本法第 58 條及其施行細則第 80 條之規定辦理。 • 2. 契約價金之調整 : 契約要項第 32條,契約價金係以 總 價決標 且以契約總價給付, 程標的中個別項目實作 數量較契約所定數量增減達 5%以上者,其逾 5%之部 分,變更設計增減契約價金;未達 5%者,契約價金不 予增減。
(二)契約價金 2 • 3. 廠商請領契約價金之 文件 (採購契約要項第 35 點) : 例如統一發票、出廠證明、檢驗證明或施 照片等。 • 4. 契約價金應含之稅捐、規費及強制性保險費(採購契 約要項第 37點): 明定契約價金應含之稅捐、規費與強 制性保險之保險費,及廠商與其人員應誠實繳納各項 稅費。我國境外之稅捐、規費或關稅,由廠商負擔。 • 5. 契約價金依物價指數調整(採購契約要項第 39 點) : 依物價指數變動情形調整契約價金,主要係降低廠商 履約成本風險,以確保政府採購之執行及維護採購品 質。 • 6. 第三人檢驗之費用(採購契約要項第 42 點) : 明定履 約標的須經第三人檢驗時,其 檢驗費用 由廠商負擔為 原則。契約中並應明訂應檢驗之項目,避免爭議。
(二)契約價金 3 • 7. 估驗時應由廠商提出估驗明細單,機關至遲應於 五 日 內完成審核程序,並於接到廠商提出請款單據後 五 日 內付款。(契約範本 5 -1 -2) • 8. 估驗時以完成施 者為限,如另有規定其半成品或 進場材料得以估驗計價者,從其規定。 (契約範本 5 -22) • 9. 估驗款每期均應扣除 5%作為保留款 (有預付款之扣 回時一併扣除 ),並於 程完成,機關驗收合格,廠商 繳納保固保證金後,於契約規定之期限內一次無息結 付尾款。 (契約範本 5 -2 -2) • 10. 機關於廠商履約施 中所辦理之 估驗程序,非屬驗 收 ,亦不適用政府採購法所定監辦之規定,主 (會 )計 單位 無需派員監辦 。(8819635) • 11. 會同廠商及監造單位辦理 估驗計價會勘 。
(三)履約期限與遲延 1 • 1. 履約期限因涉及機關之使用時程安排、廠商之履約 成本,甚至影響其他配合廠商之契約執行,故應於契 約中明定之。至於採用何種 限期方式 ,依採購特性及 實際需要擇定(應審慎研議其合理性)。 • 案例: a. 國小廁所整修 程、 b. 國中屋頂防漏 程、 c. 公 訓處擋土牆補強 程 • 2. 履約期間之計算(採購契約要項第 44 點):有關因不 可抗力或有不可歸責於廠商之事由之 期計算方式, 除契約另有規定者外, 期延長日數之計算,應依「 事 由 」對於 程之影響程度予以認定,非僅以事件發生 時點屬上午或下午即予以認定延長半日或一日。
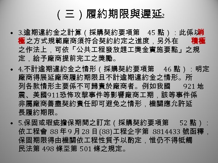
(三)履約期限與遲延 2 • 3. 逾期違約金之計算(採購契約要項第 45 點):此係以 消 極 之方式規範廠商須符合契約約定之進度,另外在 積極 之作法上,可依「公共 程發放趕 獎金實施要點」之規 定,給予廠商提前完 之獎勵。 • 4. 不計逾期違約金之情形(採購契約要項第 46 點):明定 廠商得展延廠商履約期限且不計逾期違約金之情形。所 列各款情形主要係不可歸責於廠商者。例如我國 921 地 震、美國911恐怖攻擊事件等影響廠商 期,該等事件係 非屬廠商善盡契約責任即可避免之情形,機關應允許延 長履約期限。 • 5. 保固或瑕疵擔保期間之訂定(採購契約要項第 52 點): 依 程會 88 年 9 月 28 日 (88) 程企字第 8814433 號函釋, 保固期限得由機關依 程性質予以酌定,惟仍不得牴觸 民法第 498 條至第 501 條之規定。
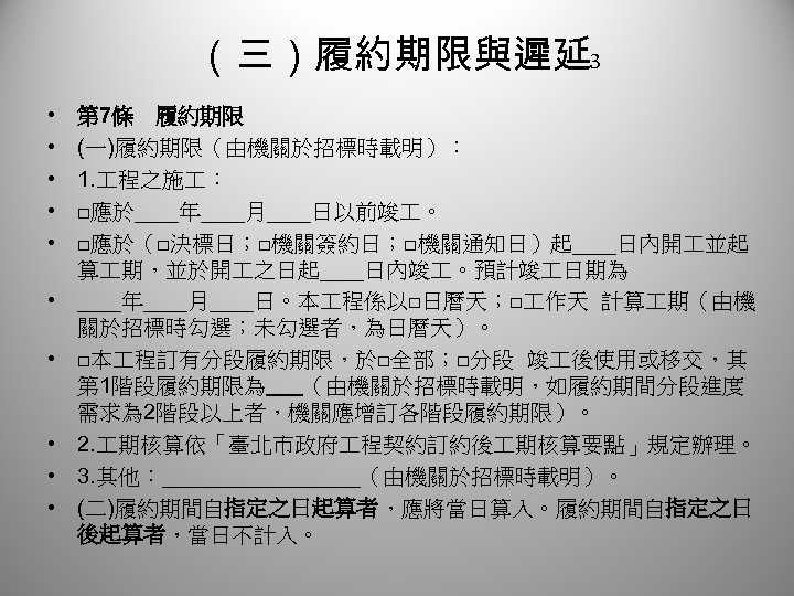
(三)履約期限與遲延 3 • • • 第 7條 履約期限 (一)履約期限(由機關於招標時載明): 1. 程之施 : □應於__年__月__日以前竣 。 □應於(□決標日;□機關簽約日;□機關通知日)起__日內開 並起 算 期,並於開 之日起__日內竣 。預計竣 日期為 __年__月__日。本 程係以□日曆天;□ 作天 計算 期(由機 關於招標時勾選;未勾選者,為日曆天)。 □本 程訂有分段履約期限,於□全部;□分段 竣 後使用或移交,其 第 1階段履約期限為 (由機關於招標時載明,如履約期間分段進度 需求為 2階段以上者,機關應增訂各階段履約期限)。 2. 期核算依「臺北市政府 程契約訂約後 期核算要點」規定辦理。 3. 其他:_____(由機關於招標時載明)。 (二)履約期間自指定之日起算者,應將當日算入。履約期間自指定之日 後起算者,當日不計入。
(四)竣 • 1. 竣 後,已完 估驗計價但尚未辦理驗收者,如其 原因尚可改正,而廠商請求先行支付 程估驗計價保 留款且願提出同額還款保證者,機關可以比照預付款 還款保證規定予以接受。 • 2. 機關於廠商履約施 中所辦理之 估驗程序,非屬驗 收 ,亦不適用政府採購法所定監辦之規定,主 (會 )計 單位 無需派員監辦 。(8819635) • 3. 廠商應於 程預定竣 日前或竣 當日,將竣 日 期書面通知監造單位及機關。除契約另有規定者外, 機關應於收到該書面通知之日起 七日內 會同監造單位 及廠商,依據契約、圖說或貨樣核對竣 之項目及數 量,確定是否竣 , 並作成竣 確認 紀錄 及陳報機關 首長或授權人員核定 ;廠商未依機關通知派代表參加 者,仍得予確定。
三、驗收 1 • (一 )施行細則第 93條:採購之驗收,有初驗程序者 ,初 驗合格後,除契約另有規定者外,機關應於 二十日內 辦理驗收,並作成驗收紀錄。 • (二 )施行細則第 94條:採購之驗收,無初驗程序者 ,除 契約另有規定者外,機關應於接獲廠商通知備驗或可 得驗收之程序完成 後三十日 內辦理驗收,並作成驗收 紀錄 。 • (三) 驗收紀錄: 1. 整理驗收結果(符合及未符合分列) 、 2. 確認驗收缺失及改善方式與標準、 3. 驗收人與驗收( 複驗)人最好是 同一人 、 4. 前開第 25至 29條缺失項目 請廠商於 20天內( 101年 10月 22日下班前 )改善完成, 並定於 101年 10月 23日上午 9時進行本 程 初驗(複驗) 不另發文通知 、 5. 紀錄最後 2項分別註記:a. 隱蔽及未 抽驗部分由廠商及監造單位負責 b. 以下空白、 6. 當天 作成紀錄並簽名 確認 、 7. 簽報完成後以雙掛號寄送會
三、驗收 2 • • • (四 )驗收建議用語 1. 尚符 (尺寸 , 因測量會有誤差 ) 例 : 經丈量窗戶 200 x 100 cm尺寸與竣 圖說尚符 2. 相符 (數量 , 可以確定數量者 ) : 經清點數量與竣 圖 說相符 例 : 經清點 w 10型窗戶六樘數量與竣 圖說相符 3. 符合 (內業文書 ) 例 : 抽驗試驗報告 , 試驗結果經監造建築師確認符合合 約規範。 4. 抽驗 清點 丈量 測試 5. 竣 圖說變更設計部分應用雲圖狀標示
三、驗收 3 • (五 )採購法第 72條:機關辦理驗收時應製作紀錄,由參 加人員會同簽認。驗收結果與契約、圖說、貨樣規定不 符者,應通知廠商限期改善、拆除、重作、退貨或換貨。 其驗收結果不符部分非屬重要,而其他部分能先行使 用,並經機關檢討認為確有先行使用之必要者,得經 機關首長或其授權人員核准,就其他部分辦理驗收並 支付部分價金。 • 驗收結果與規定不符,而 不妨礙安全及使用需求 , 亦 無減少通常效用或契約預定效用 ,經機關檢討不必拆 換或拆換確有困難者,得於必要時 減價收受 。其在查 核金額以上之採購,應先報經上級機關核准;未達查 核金額之採購,應經機關首長或其授權人員核准。 • 驗收人對 程、財物隱蔽部分,於必要時得拆驗或化 驗。
三、驗收 4 • (六)案例分享 • 1. 路燈桿基座混凝土未乾,審計單位認定虛報 竣 。 • 2. 驗收時 地現場與設計監造單位提供之竣 圖說(原契約圖說經歷次變更后彙整繪製而成) 未符,再進行補辦變更設計。 • 3. 圖書館書架固定案-驗收合格後保固期中監 造與施 廠商之責任認定。 • 4. 履約或驗收時發現廠商未完成或無法完成, 以「契約變更」或「減價收受」結案。
四、附件圖表 臺北市政府採購契約變更作業規定一覽表 行政院公共 程委員會91年 3月29日 程企字第 91012359號令頒 本府 92年 9月15日府 三字第 09221428800號函頒 本府 93年 3月9日府 三字第 09303069501號函修正 本府 93年 11月1日府 三字第 09305579900號函修正 本府 94年 12 月12 日府 三字第 09403899200號函修正 本府 96年 12月21日府授 採字第 09632083700號函修正 本府 99年 1月4日府授 採字第 09832175100號函修正(自 99年 3月1日起實施) 項契約變更或加減 次 價情形 核准規定 監辦規定 備查規定 本府規定 一 辦 理 契 約 變 更 ,不 一 、適 用 未 達 公 採購法第十三條 查 核 金 額 以 上 之 採 一、查核金額以上 論原契約金額大小, 告 金 額 採 購 第二項監辦規定。 購 ,補 具 辦 理 結 果 之採購,應補 其變更部分之累計 招標辦法之 之相關文件送上級 具辦理結果之 金額未達公告金額。 核准規定。 機 關 備 查 。上 級 機 相關文件送上 二 、有 政 府 採 購 關得決定免送備查。 級機關備查。 法 (以 下 簡 稱 契約價金變更後屬 契約價金變更 採 購 法 )第 七 查核金額以上之採 後屬查核金額 十二條第二 購 者 ,除 本 表 第 四 以上之採購者, 項減價收受 項之情形外,亦同。 除本表第四項 之情形者, 之情形外,亦 從其規定。 同。 二、其餘核准規定 及監辦規定同 程會規定。
• 共計9項 • • 附記: 一、契約變更,指原契約標的之規格、價格、數量或 條款 之變更,並包括 追加契約以外之 新增 作項目 ;其變更,得分別適用採購法第二十二條 第一項各款情形為之,但變更部分之累計金額應合計之。 二、變更部分之 累計金額 ,指契約價金變更之「加帳金額」及 「減帳絕對 值」 合計之累計金額。 三、契約價金於變更後 達查核金額之當次以後之變更 ,適用查核金額以 上採購之規定。 四、「核准規定」欄,係指機關辦理契約變更或加減價之核准權責規定, 其核准與否應考量契約變更、加減價及採限制性招標辦理之 適法性及 妥適性 。「核准」,由機關首長或其授權人員為之。 五、機關辦理採購,其決標金額依政府採購法第六十一條(於政府採購 公報刊登決標公告)或第六十二條(定期彙送決標資料)規定傳輸至本會 資料庫後,「如有契約變更或加減價之情形,致原決標金額增加者,該增 加之金額,亦應依上揭規定辦理 公告、彙送 。」 六、機關辦理 程採購,其須辦理契約變更而有新增非屬原契約數量清 單內所列之 程項目者(不包含漏列項目),該 新增 程項目單價編列方 式,應以原預算相關單價分析資料為基礎,並考慮市場價格波動情形 。 其底價訂定,並應符合政府採購法第四十六條規定。 • • •
• • • 補充附記: 一、依附記一,契約變更中所稱「規格」變更 ,係指原有功能或機能不變之情形。 二、依附記五,「如有契約變更或加減價之情形,致原決標金額增加者,亦應依上揭規定辦 理公告、彙送。」其傳輸 程會方式以原採購案號附加分號方式上傳。並於決標公告附 加說明欄載明本次為第幾次契約變更。 三、機關辦理附記六中,「該新增 程項目單價編列之方式」,依「臺北市政府各機關採購 契約變更單價編列及議價注意事項」辦理。 四、契約如約定以實作數量結算 之 程施 項目、財物供應及安裝項目或勞務提供服務項 目,經依契約圖說(如無則免),按原定之項目內容及規範施 、供應及安裝或提供服 務,而有契約項目之數量與實際完成之數量出入之情形,如無新增 作項目且預算足 以勻支 , 依前揭實作數量結算均無漏列或誤計之情形,且不影響按期估驗計價者,得 併同驗收結算時辦理,無需辦理契約變更。 五、機關依本一覽表之「備查規定」函報上級機關時,除有不符規定或其他應檢討事項外, 上級機關得不予函復逕予備查,以節省公文處理流程。但上級機關另有規定者,從其規定。 六、辦理 程採購結算物價指數調整 程費時,無需辦理契約變更,可逕於結算詳細表最後 加列「物價調整累計金額」併入結算總價方式辦理,並於 程結算驗收證明書『增減價款』 項下之『結算後其他預約式契約(或稱開口契約)在原定之項目執行,執行總金額未逾 原契約上限金額時,無需辦理契約變更。 調整』欄內填列辦理結案。 七、 八、不涉及契約價金之契約變更,原則上得以雙方換文(以公文書面相互確認相關事項)方 式辦理,不拘泥於以契約變更書之形式,惟仍應注意依本一覽表第五項次或第六項次之規定 辦理。但涉及廠商公司合併、契約轉讓、連帶保證廠商履行連帶保證,或機關認為屬重大事 項變更者,不在此限。
程主辦機關全銜 第 次變更設計修正契約總價表 ○ 本次變更無需議價 • 議價前. 議價後 第一聯 程名稱: 程地點: 契約編號: 訂約總價:A 程編號: 修正後總價: 前次修正後總價: B=A+E 契約變更次數及金額 加帳金額 減帳金額 累計已契約變更 C D 本次契約變更金額 F G 合計 J=C+F 契約變更 累計金額 合計加減帳淨額 I=C+D+F+G H=F-G K=D+G 編製 次 監 造 單 位 複核 E=C-D L=J-K 機關首長或其授權人 主任 (本 核 章 欄 依 各 機 關 編 制 自 行 調 整 , 但 不得缺少會計單位核章 ) 備註: a本次修正契約總價表係進度 %以前修正。 b修正內容 增加或減少分別累計之金額較大者,超過 訂 約總價一成或查核金額之較小值 ,責任檢討情形: c本次修正契約總價表,契約變更符合「臺北市政府採購契約變更作業規定一覽表」之項次: d其他:
程主辦機關全銜 第 次變更設計修正契約總價表 程名稱: 第二聯 1. 契約變更 (施 )圖 張 2. 詳細價目表 頁 3. 單價分析表 附件 4. 數量計算書 頁 5. 會勘記錄 張 6. 其他 頁 經費 來源 本次契約變更內容及說明 : 本次契約變更修正契約總價表,共需加減帳 1. 第一部份 : 變更理由及內容 : 核定情形 : 加減帳金額 : • 第二部分 : 變更理由及內容 : 1. 核定情形 : 2. 加減帳金額: 元。 頁
• 臺北市政府所屬各機關 程施 及驗收基準 • • • 十、契約變更除依「臺北市政府採購契約變更作業規定一覽表」、「臺北市 政府各機關採購契約變更單價編列及議價注意事項」辦理外,並應依契約約 定及本基準相關規定辦理。 程施 中,因法規修訂、安全顧慮、地形變更、 地質及地下物情況變異、因應科技進步、配合整體運作或配合政策推動 , 必須辦理變更者,應依下列程序辦理: (一) 程司應先會同原設計單位、廠商及相關單位研擬因應方案 。但因應 方案亦得由設計單位研擬提出。 (二)契約變更之原因或其因應方案,如屬須先辦理會勘認定者 ,(,例 如地下障礙物、現況須儘速回填者或屬變動性之因素等),應於研擬方案前 辦理會勘,會勘應由機關邀集 程司、原設計單位、其他相關單位及廠商辦 理現場會勘認定,並製作會勘紀錄 ,必要時應拍照存證。 (三) 程司或設計單位依核定之因應方案製作契約變更相關圖說資料, 應報經機關核定,如預算 足以勻支者得於核定後施 ,否則應先籌妥財源 後, 始得施 。 (四)契約變更如係因調查、規劃、設計或施 錯誤疏失 所造成者,且增加 或減少分別累計之金額較大者,超過訂約總價一成或查核金額之較小值者, 機關應檢討相關責任 ;如屬委託規劃、設計、監造者,應依「臺北市政府 委託技術服務履約績效管理要點」規定辦理。(註:填報『 程主辦機關全 銜辦理 程採購增加或減少分別累計之金額較大者,超過訂約總價一成或查 核金額之較小值責任檢討表』)
• • • (五)如屬天災、重大災害或有公共安全之虞有緊急處置 之必要者,準依「 臺北市政府災害及緊急事件搶修作業要點」辦理。應於災害發生或發現後七 十二小時內會同相關單位現場勘查,拍照存證擬定搶修方案並概估經費,如 預算足以勻支者,得由機關首長或其授權人員,於會勘時或會勘後即予核定 施 ;預算經費不足者,仍應依程序報奉核准後實施。 (六)機關應督促 程司適時辦理修正契約總價 ,並於 程進度分別達百 分之二十五、百分之五十、百分之七十五時,各辦理一次以上之檢討修正。 如 程司延誤時機,致廠商或機關權益受損者,應負其應有之責任。 (七)辦理契約變更時, 程司應檢附契約變更文件報請機關核定,契約變 更文件應包括「修正契約總價表」及該表規定之附件。 前項第七款「修正契約總價表」附件 包含如下: (一)契約變更(施 )圖。 (二)詳細價目表。 (三)單價分析表。 (四)數量計算表。 (五)會勘紀錄。 (六)其他。
程主辦機關全銜 新增單價議定書 程名稱 : 第 頁共 頁 第 次修正契約 契約編號 : 項次 議價日期: 議 定 項 目 及 說明 單位 議定單價 上列單價業經雙方同意議定,作為原契約之補充單價詳細表及單價分析表附後,竣 時按契約約定 結算。 立議定書人 機關名稱: 施 單位主管 務科審核 務科科長 會計審核 會計主任 機關首長 (廠商公司印章 廠商名稱: ) 地 址: 負 責 人: 註:本表核章欄可由各機關依機關編制參酌調整之。 (公司負責 人章)
( 程 主 辦 機 關 全 銜) 估 程名稱 驗 計 價 單 第 會計科目 程編號 契約編號 規定完 日期限 程地點 月 應增 估 驗 驗 計 詳 累計 本次 細 保 價 金 契 約 價 金 總 額 本次 應減 結果淨(增、減) 估 完成百分率 增減估計金額 日 累計 本期應扣金額 作天 因變更設計 年 本期實發金額 以前核發金額 總計核發金額 表 留 額 核 發 金 額 附註 本次 累計 合 計 本單所計價款及完成百分率數量已核對無訛謹此簽認 項 目 合 本 次 應 扣 金 額 頁 訂約 總 價 日 天 估驗日期 月 年 月 日以前 已 作日數 承辦 務所 年 頁共 本期核發金額 實際開 日期 次付款 第 預 算 金 額 廠商 編製 金 額 計 中華民國 廠商名稱: 務科審核 年 月 監造 單位 主管 日 會計室審核 務科長 專任 程人員: 會計主任 (簽章) 機關首長或其授權人員 註: 1、「估驗計價」減去「核發金額」所餘之金額填入「保留金額」欄。 2、本表可由各機關依實際編制情形參酌修改之。
程主辦機關全銜 估驗計價與監造日報表數量差異說明表 第 次估驗附表 第 頁共 頁 程名稱 估驗計價數量 項 次 程 單位 項 目 編 製 : 本期 累計 監 日報數量 本期 監 造 單 位 主 管 : 累計 差 異 原 因附 註
247b29ad0af16153fef638a00599ac53.ppt