6258f8461c07c1bda9149af38ea983fb.ppt
- Количество слайдов: 54
南昌市事业单位登记、 网上名称管理业务培训班
事业单位登记管理业务 南昌市事业单位登记管理局 何红利 2016年 1月18日
事业单位登记管理业务 登记管理 用语释义 登记管理 制度 登记管理网上 操作
第一部分:事业单位登记管理用语释义 法 人 事业单位法人 证书 事业单位宗旨 和业务范围 事业单位法定 代表人 事业单位章程
登记管理用语释义——法人定义和分类 • • 定义:法人指具有民事权利能 力和民事行为能力,依法独立 享有民事权利和承担民事义务 的组织,是社会组织在法律上 的人格化。 按不同标准,对法人可以作不 同的分类。我国《民法通则》 将法人分为企业法人、机关法 人、社会团体法人、事业单位 法人四类。 机关 法人 事业 单位 法人 法人 企业 法人 社会 团体 法人
登记管理用语释义——法人的四个特征 一、法人不是自然人,是一种社会组织,是一种集合 体,是由法律赋予法律人格的组织集合体。这是法人与自 然人的根本区别。 二、具有民事权利能力和民事行为能力。 三、依法独立享受民事权利和承担民事义务。 四、独立承担民事责任。可否独立承担民事责任,是区 别法人组织和其他组织的重要标志。
登记管理用语释义——法人具备的基本条件 Ø我国《民法通则》第 37条规 定,我国法人必须具备的基本 条件有四条: 1. 依法成立; 2. 有必要的财产和经费; 3. 有自己的名称、组织 机构和场所; 4. 能独立承担民事责任。 依法成立 有自己的名 称、组织机 构和场所 法人 有必要的财 产和经费 能独立承担 民事责任
登记管理用语释义——事业单位法人定义 Ø定义: 事业单位法人指为社会公益目的,由国家机关举办 或者其他组织利用国有资产举办,依法取得法人资格, 从事教育、科技、文化、卫生等活动的社会服务组织。 Ø与机关、企业和社会团体法人的区别: 1. 获取法人资格的法定程序和开展活动的凭证不同。 2. 活动领域不同。 3. 产出不同。
区别一:获取法人资格的法定程序和开展活动的凭证不同 机关 法人 事业 单位 法人 社会 团体 法人 企业 法人 国家机关法人依据规定的机构设置程序经各级人民代表大会批准产生,履行 职能时,不需证书类法人凭证; 事业单位法人依据《事业单位登记管理暂行条例》及其他有关法律法规, 经事业单位登记管理机关登记或备案,完成获取法人资格的法定程序,开 展活动时,需有《事业单位法人证书》作为法人身份的合法凭证; 社团法人依据《社会团体登记管理条例》,经社会团体登记管理机关登记, 完成获取法人资格的法定程序,开展活动时,需有《社会团体法人证书》 作为法人身份的合法凭证; 企业法人依据《企业法人登记管理条例》和《公司法》等有关法律法规, 经 商行政管理机关登记注册,完成获取法人资格的法定程序,开展活动 时,需有 商行政管理机关颁发的《企业法人营业执照》作为法人身份的 合法凭证。
区别二:活动领域不同 机关法人 事业单位法人 社会团体法人 活动涉及社会的 各个领域,以行 政、法律、经济 等手段,对社会 事务进行管理。 主要活动在科教文 卫等领域,为社会 提供公益服务; 活动涉及社会各 个领域。 企业法人 主要活动在生产 流通领域,为社 会创造物质财富;
区别三:产出不同 产出主要是方针政策、法律法规、规章制度和各 种行政管理行为 产出主要是科研成果、书籍报刊等精神产品和教 书育人、救死扶伤等公益性服务行为; 产出主要是各种物质产品和运输、销售、餐饮等 经营性服务行为;
登记管理用语释义——事业单位法人证书定义 Ø《事业单位法人证书》是指事业单位登记管理机关依法给核准登记或者备案 的事业单位颁发的、确认其事业单位法人资格的法定凭证。 Ø经登记管理机关核准登记或者备案,领取《事业单位法人证书》的事业单位, 取得事业单位法人资格,其合法权益受法律保护;未取得《事业单位法人证 书》的单位不得以事业单位法人名义开展活动。事业单位证书正本和副本具 有同等的法律效力。《事业单位法人证书》是限期有效证书,有效期为 5年, 超过有效期的《事业单位法人证书》,自动废止。 事业单位“准生证 ” (审批机关审批设 立文件) 事业单位“出生证 ” 事业单位“身份证 ” (设立登记) (法人证书) 设立登记 事业单位非法人 事业单位法人
登记管理用语释义——事业单位法人证书定义 统一社会信用代码 替换证书号 可扫描 二维码
登记管理用语释义——事业单位法人证书使用规定
登记管理用语释义——事业单位宗旨和业务范围 第 1位:登记管理部门代码,编制部门统一使用数字 1 表示。 1 2 第 2位:机构类别代码,1表示机关单位,2表示事业 单位,3表示由中央编办直接管理机构编制的群众团 体,9表示其他。 3 第 3 -8位:登记管理机关行政区划码,使用阿拉伯数 字表示;以现在事业单位网上登记管理系统区划代码 为准。 4 5 第 9 -17位:组织机构代码,使用阿拉伯数字或英文字母 表示,已有组织机构代码由质监提供组织机构代码, 新单位的组织机构代码由系统内自动提供。 第 18位:校验码,使用阿拉伯数字或英文字母表示,由 系统经过大量复杂的计算后生成,该计算只能在系统中 完成,无法人为控制。
登记管理用语释义——事业单位宗旨和业务范围 统 一社会信用代码 如同人的身份证 ,终 身不 变 设立 年度报 告 补领 变更 统 一社会 信用代码 一经赋码 终 身不变 注销 重新申领
登记管理用语释义——事业单位法人证书使用规定: 按照《条例》及其实施细则,以及中央编办发[2014]42号文件规定, 事业单位申办刻制印章、办理机动车船牌照;申办有关社会保险事宜;开 立银行帐户、贷款;申办税务登记、减免税收及其他优惠;参与市场配置 资源资源活动或兴办企业,申办有关执照;国有资产登记管理和统计登记; 土地、房产登记管理事宜;申办收费项目及标准、收费许可证,购领收据、 发票;法律诉讼、公证事宜;人事调动和 资基金管理事宜;申办海关事 宜以及开展其他相关活动时,有关部门应要求其提交《事业单位法人证书 》,事业单位应向有关部门出示《事业单位法人证书》。未出示《事业单 位法人证书》的,有关部门不得办理相关手续。
登记管理用语释义——事业单位法人证书管理规定: 1. 《事业单位法人证书》式样由国务院机构编制管理机关 制定,各级登记管理机关印制、颁发。其他单位或个人 制发证书属非法行为,一经发现予以收缴,并由司法机 关追究其法律责任。 2. 对《事业单位法人证书》应妥善保管,不得伪造、涂改、 损毁、出借、转让。 3. 如事业单位违反《条例》有关规定,由登记管理机关商 审批机关同意,予以撤销登记,收缴《事业单位法人证 书》。
登记管理用语释义——事业单位宗旨和业务范围 Ø宗旨和业务范围的定义: 宗旨是指举办事业单位的主要目的,业务范围是对事业单位可 以开展的业务事项的界定。 Ø规范宗旨和业务范围用语: 宗旨一般以不超过20个字的一句话概括,可使用一个逗号和一 句号;业务范围主要依据机构编制管理机关明确的事业单位职责任 务,以及资质认可或者执业许可管理的业务范围进行归纳;“业务 范围”在“宗旨”后空 2个汉字的距离填写,一般是名词加动词的词 组,不同的“业务范围”之间不使用标点符号,各项之间一个汉字 的距离分开;业务范围属行政管理职能的,一定要注明“受主管部 门委托负责××××”;宗旨和业务范围一般不超过150字(审定方 式:市里的一般做法是: 事业单位申请设立登记或变更宗旨和业务范 围的,先填写宗旨和业务范围审定表,经举办单位审核报,提报登 记管理机关核准)。
登记管理用语释义——事业单位宗旨和业务范围
登记管理用语释义——事业单位法定代表人 Ø事业单位法定代表人指按法定程序产生,代表事业单位行使民事权利、 履行民事义务的人。它包括以下几个方面的含义: 1. 事业单位的法定代表人只能产生于事业单位法人。 2. 事业单位的法定代表人必须产生于所在事业单位的主要行政负责 人。 3. 事业单位的法定代表人经过事业单位申请和登记管理机关核准登 记产生。 4. 事业单位法定代表人与事业单位的行政负责人是两个不同的概念, 一般情况下,事业单位法定代表人同时是所在事业单位的最高行 政负责人。 5. 事业单位法定代表人的职权和义务由国家法律、法规和法人组织 章程规定。拟任法定代表人经登记管理机关核准登记后,取得本 单位法定代表人资格。
登记管理用语释义——事业单位法定代表人需具备的条件 一是必须是具备完全民事行为能力的自然人。无民事行为能力和限 制性民事行为能力人不得担任法定代表人。 二是必须是具有一定管理能力的事业单位法人内部成员。法律赋 予法定代表人的权利,是准确、全面、直接地代表法人行使权利。为 此,法定代表人应具有较好的管理能力和专业知识;同时,必须由法 人内部成员担任,以保证法定代表人全面地代表法人的权益。 三是必须是所在事业单位的主要行政负责人。即必须是由有权任 命机关任命或选任的事业单位主要负责人。刑满释放、解除劳动教养 未满三年的人员,司法机关立案调查、尚未结案的人员,以及法律、 法规和政策规定不能担任事业单位领导的人员,不能担任事业单位法 定代表人。
登记管理用语释义——事业单位章程定义 事业单位章程是事业单位依法制定本单位组织规程和 办事规则的基本规范。事业单位法人应当依据《事业单 位登记管理暂行条例》及其实施细则和国家法律法规、 行政规章及国家政策的规定制定本单位章程。
登记管理用语释义——事业单位章程制定程序 新设立事业单位应当自审批机关批准设立之日起成立 由主要负责人、服务对象代表、相关专家等组织的起草, 制定章程草案,经举办单位审查后,在向登记管理机关申 请设立登记时一并提报核准。事业单位法人证书登记的事 项应与核准的事业单位章程一致。 事业单位发生合并、分立,或者名称、宗旨和业务范 围、举办单位与管理体制变化等重大事项的,依据章程规 定的程序,对章程进行修订。修定后事业单位章程草案, 经举办单位审查后,在向登记管理机关申请变更登记时一 并提报核准。
登记管理用语释义——事业单位章程内容 未进行法人治理结构建设事业单位,其章程应当包括登记 事项(名称、住所、类型、经费来源、开办资金、举办单位、 宗旨和业务范围等)、组织机构、资产管理和使用的原则、信 息公开、修改程序、终止程序和终止后资产的处理建议、需要 由章程规定的其他事项等内容。章程用语应当准确、简洁、规 范,条文内容应当明确、具体,具有可操作性(章程范本请从 “南昌事业单位在线”下载,参考制订); 进行事业单位法人治理结构建设的事业单位,章程制定 作按照中央编办《关于印发<事业单位章程示范文本>的通知》 (中央编办发[2012]11号)执行(章程范本请从“南昌事业单 位在线”下载,参考制订)。
第二部分:事业单位登记管理制度 登记管理的权利和义务 登记管理的主要目的、主 要内容和主要方式
事业单位登记管理制度——事业单位登记的权利和义务 Ø登记管理的权力和义务: 一是登记管理机关有权要求事业单位按照《条例》和其他有关规 定申请登记、接受有关管理,并有权对事业单位违反《条例》的行为 进行处罚;同时承担依法保护经核准登记或者备案的事业单位与登记 事项有关的合法权益的义务。 二是事业单位有权申请登记,有权要求登记管理机关对与登记事 项有关的合法权益予以保护,并对登记管理机关及其 作人员违反《 条例》规定的登记管理行为提出申诉;同时承担按规定申请有关登记、 提交年度报告及其他材料、配合登记管理机关对其依法实施有关监督 管理的义务。
事业单位登记管理制度——登记管理的主要目的 确立确立单位的法人地位,规范事业单位的行为, 保护事业单位的合法权益,强化对事业单位的监督管理, 推进事业单位社会化。
事业单位登记管理制度——登记管理的主要内容 1、办理事业的设立登记或者备案、变更登记、注销登记, 负责指导、监督事业单位法人年度报告公示 作; 2、依法保护事业单位与登记事项有关的合法权益; 3、监督事业单位按照登记事项开展活动,处理违反《条例 》的事件等。
事业单位登记管理制度——登记管理的主要方式 一、登记管 理 设立登记 变更登记 注销登记 二、证书管理 证书补领 证书换领 重新申领 三、监管管理 年度报告 印章管理 实地核查
第三部分:事业单位登记管理网上操作 设立登记 重新申领证书 法人年度报告 线上 申请 线下 申报 受 理 审 核 核 准 通 知 复 核 打 印 公 告
第三部分:事业单位登记管理网上操作 设 立登记 注销 登记 变 更登记 证书补领 重新申领 五大业务 流程操作处 理逻辑 保持不 变 统 一社会信用代码 替换 原有证书 号
第三部分:事业单位登记管理网上操作 A 为进一步加强系统安全建设,同时方便事业单 位用户登录系统操作,2016年 1月起采用图片登 录方式登录登记管理系统。 所谓图片登录,就是登记管理机关在“事业单位网上登记 管理系统”中操作生成电子格式的图片,发放给事业单位 用户,作为“事业单位网上登记管理系统”登录验证的电 子介质,类似于银行业经常使用的文件证书。 不管是使用光盘方式还是使用图片方式都可以正常登录“事业 单位网上登记管理系统”,两种登录方式并存,但互斥,即只 能选择其中一种方式作为登录方式。光盘用户如果要使用图 片方式,可以顺利转换,反之亦然,即两种方式互相兼容。 B C
第三部分:事业单位登记管理网上操作 事业单位图片登录入口
第三部分:事业单位登记管理网上操作 事业单位登录业务选择
第三部分:事业单位登记管理网上操作 登录介质选择界面
第三部分:事业单位登记管理网上操作 切换到图片登录
登记管理网上操作——法人设立登记 材料准备 网上申请 登记局核准 演示账号:ceshi… 123
登记管理网上操作——法人设立登记 事先材料准备: 1、审批机关批准设立的文件(复印件须举办单位盖章); 2、事业单位章程(举办单位审核) 3、拟任法定代表人现任该单位行政职务的任职(聘任)文件 (复印件须举办单位盖章); 4、拟任法定代表人的居民身份证复印件(复印件举办单位须 盖章); 5、开办资金确认证明(在“南昌事业单位在线”下载打印); 6、住所证明(在“南昌事业单位在线”下载打印) 7、相关材料、相关的资质认可或者执业许可证等文件(复印 件须举办单位盖章); 8、《宗旨和业务范围审定表》 。
登记管理网上操作——法人设立登记 网上申报 1、网上填写《事业单位法人设 立登记(备案)申请书》 2、网上填写《事业单位法定代 表人登记申请表》 3、确认其他应当提交的材料的 提交方式
《事业单位法人设立登记(备案)申请书》界面
《事业单位法人设立登记(备案)申请书》填写规范 填写项 填写规范 单位名称 按审批机关批准的规范名称填写(全称)。 住所 填写本单位所在地的市、县(区)、乡(镇)、街道门牌号等详细地址。 举办单位 事业的举办单位必须是法人单位。填写举办单位规范名称(全称)。 举办单位类型 请在右侧下拉框中选择“国家机关举办”或“其他组织利用国有资产举办”选项之一。 经费来源 请在右侧下拉框中选择“财政补助”或“非财政补助”。 补充经费来源 按照审批机关批准设立文件填写“财政拨款”、“财政补助”或“自收自支”。 开办资金 填写举办方确认用于事业单位设立登记的资产数额,所有子项只能输入数字,单位为万元。 开户银行及银行账号 填写单位开立基本账户的银行名称及账号。尚未开立银行基本账户的单位,暂不填写此栏目 审批机关及批准文号 填写完整审批机关名称及批准成立的文号 执业许可证书 填写完整执业许可证书的名称及编号 人员编制 填写经机构编制部门核定的编制数,没有的填“ 0” 分支机构简况 单击分支机构简况下面的“+”号添加分支机构名称、地址及负责人,单击“-”号删除分支 机构名称、地址及负责人 接 下 一 页
《事业单位法人设立登记(备案)申请书》填写规范 接 上 一 页 填写项 填写规范 宗旨的业务范围 在 20个字以内概括本单位“宗旨”,可使用一个逗号和一句号;空 2个汉字的距离后填写“ 业务范围”,一般是名词加动词的词组,不同的“业务范围”之间不使用标点符号,各项之 间用一个汉字的距离分开;业务范围属行政管理职能的,一定要注明“受主管部门委托负责 ××××”;“宗旨和业务范围”一般不超过150字,具体填写时可参考《事业单位登记管理 须知》(下册) 法定代表人意见 填写法定代表人意见,如无其他说明,填写“本申请书所填内容属实”。 举办单位意见 填写举办单位意见,如无其他说明,填写“同意”。 表格填写过程中,可以单击“暂存”按钮来临时保存填写的资料。表格填写完成后, 单击“确定”按钮,在“确定所填的内容”提示框中单击“确定”按钮。系统校对完成 后,单击“本表填写成功”提示框中的“确定”按钮,返回“申请设立登记需要填写、 提交的文件”页面,根据提示填写其他相应表格。 表格填写完成后按照提示提交,审核通过后下载打印。打印须按“事业单位设立登 记(备案)申请书”样表格式调整表格,选择A 4纸型正反打印。其中,“待登记法定代 表人意见”由拟任法定代表人签署意见、签名并加盖名章;“举办单位意见”一栏需主 管部门负责人签署意见、签名并加盖举办单位公章。
(2. 2)《事业单位法定代表人登记申请表》界面
《事业单位法定代表人登记申请表》填写规范 填写项 填写规范 出生年月 事业单位法定代表人的出生年月,格式为YYYY-MM 现任职务 事业单位法定代表人的现任职务 所在单位 事业单位法定代表人当前所在的 作单位 家庭住址 事业单位法定代表人当前所在家庭住址, 具体到×省×市(县)×路(街)×号×单元×号 户籍所在地 事业单位法定代表人的户籍所在地,必须和身份证上一致,具体到××省××市(县)公安局 ××派出所 法定代表人照片 事业单位法定代表人的1寸证件照。单击右面的“浏览”按钮,在弹出的页面中选择文件在 本机的存放地址,单击文件后,单击“打开”,系统即自动将照片粘贴到申请表的相应位置 本人简历 填写拟任法定代表人的主要 作经历,分时间、单位、任(兼)何职三部分,按提示填写。 增加新的 作经历先单击左侧“+”号,添加新的内容,单击“-”号可以删除原有的内容。 举办单位人事部门意见 填写举办单位人事部门意见,如无其他说明,填写“本申请书所填内容属实” 表格填写完成后按照提示提交,审核通过后下载打印。打印须按《事业单位法定代 表人登记申请表》样表格式调整表格,选择A 4纸型正反打印。其中,“举办单位人事部 门意见”一栏需主管部门人事负责人签署意见、签名并加盖人事专用章。
登记管理网上操作——重新申领证书 事先资料 准备 网上重新 申领 登记管理 机关核准 Ø《事业单位法人证书》是限期有效证件,有效期为 5 年。超过有效期的《事业单位法人证书》自动废止。 《事业单位法人证书》废止的事业单位,申请领取新 的《事业单位法人证书》的,按照申请设立登记的程 序办理。
登记管理网上操作——重新申领证书 Ø材料准备: Ø重新申领证书的,事业单位需事先与登记管理机关沟通,填写《 宗旨和业务范围审定表》,按规定程序经举办单位审核后,报登记 管理机关核准。 Ø《事业单位法人证书》遗失的,需在市级以上公开发行的报纸上 进行证书遗失作废声明。 Ø收集、准备其他相关登记材料。重新申领证书收集、准备的其他 相关登记材料与事业单位设立登记材料相同。
登记管理网上操作——重新申领证书 1、网上填写《事业单位 重新申领证书申请书》 2、网上填写《事业单位 法定代表人登记申请表 》 3、确认其他应当提交的 材料的提交方式
三、事业单位法人年度报告 单位自查 网上申请 年度报告 登记管理机关受理、审核和公 告
登记管理网上操作——年度报告 单位自查: 1、按照《条例》及其实施细则的规定自查登记事项。如存在登记 事项(包括单位名称、行政负责人、住所、举办单位、经费来源、开办 资金、宗旨和业务范围等)变更情形的,一般先按规定程序申请变更登 记,然后再申请法人年度报告。或者在申请年度报告时,在年度报告书 “对《条例》和实施细则有关变更登记规定的执行情况”栏中,写清按 规定应申办变更登记而未及时申办的具体情况,以及未按时申办的原因, 并写明拟在何时申办该项变更登记。 2、按照网上名称管理暂行办法的规定自查网上名称注册情况。事 业单位未注册中文域名,或有自建网站未办理网站审核及挂标的,应先 按规定程序办理域名注册、网站审核和网站挂标手续。
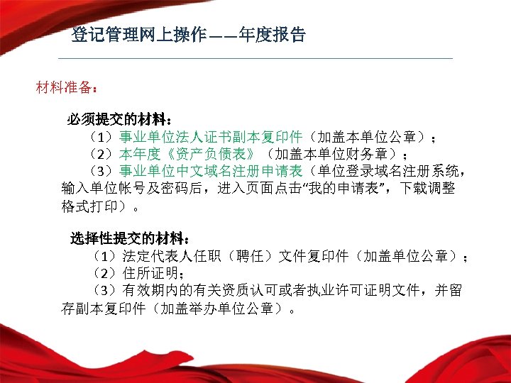
登记管理网上操作——年度报告 材料准备: 必须提交的材料: (1)事业单位法人证书副本复印件(加盖本单位公章); (2)本年度《资产负债表》(加盖本单位财务章); (3)事业单位中文域名注册申请表(单位登录域名注册系统, 输入单位帐号及密码后,进入页面点击“我的申请表”,下载调整 格式打印)。 选择性提交的材料: (1)法定代表人任职(聘任)文件复印件(加盖单位公章); (2)住所证明; (3)有效期内的有关资质认可或者执业许可证明文件,并留 存副本复印件(加盖举办单位公章)。
(2)网上申请年度报告 1、网上填写《事 业单位法人年度报 告书》 2、确认其他应当 提交的材料的提 交方式
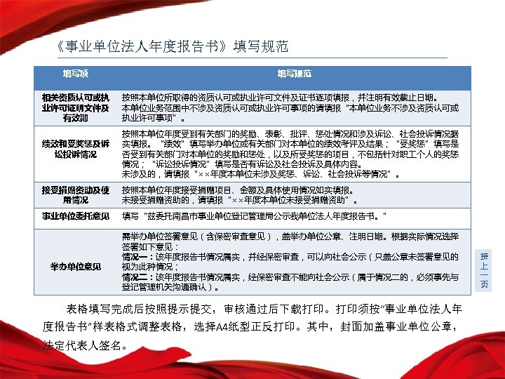
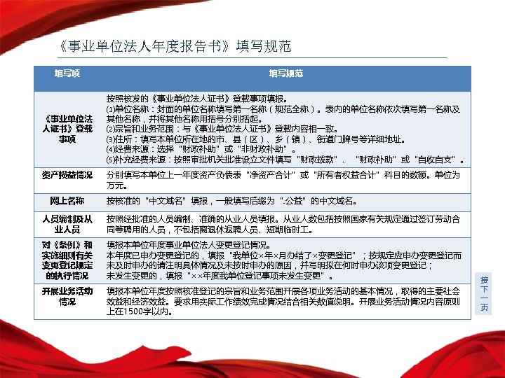
《事业单位法人年度报告书》填写规范 填写项 填写规范 《事业单位法 人证书》登载 事项 按照核发的《事业单位法人证书》登载事项填报。 ⑴单位名称:封面的单位名称填写第一名称(规范全称)。表内的单位名称依次填写第一名称及 其他名称,并将其他名称用括号分别括起。 ⑵宗旨和业务范围:与《事业单位法人证书》登载内容相一致。 ⑶住所:填写本单位所在地的市、县(区)、乡(镇)、街道门牌号等详细地址。 ⑷经费来源:选择“财政补助”或“非财政补助”。 ⑸补充经费来源:按照审批机关批准设立文件填写“财政拨款”、“财政补助”或“自收自支”。 资产损益情况 网上名称 分别填写本单位上一年度资产负债表“净资产合计”或“所有者权益合计”科目的数额。单位为 万元。 按核准的“中文域名”填报,一般填写后缀为“. 公益”的中文域名。 人员编制及从 业人员 按照经批准的人员编制、准确的从业人员填报。从业人数包括按照国家有关规定通过签订劳动合 同等聘用的人员,不包括离退休返聘人员、短期临时 。 对《条例》和 实施细则有关 变更登记规定 的执行情况 填报本单位年度事业单位法人变更登记情况。 本年度已申办变更登记的,填报“我单位×年×月办结了×变更登记”;按规定应申办变更登记而 未及时申办的请注明具体情况及未按时申办的原因,并写明拟在何时申办该项变更登记; 未发生变更的,填报“××年度我单位登记事项未发生变更”。 开展业务活动 情况 填报本单位年度按照核准登记的宗旨和业务范围开展各项业务活动的基本情况,取得的主要社会 效益和经济效益。要求用实际 作绩效完成情况结合相关数值说明。开展业务活动情况内容原则 上在 1500字以内。 接 下 一 页
《事业单位法人年度报告书》填写规范 填写项 相关资质认可或执 业许可证明文件及 有效期 绩效和受奖惩及诉 讼投诉情况 填写规范 按照本单位所取得的资质认可或执业许可文件及证书逐项填报,并注明有效截止日期。 本单位业务范围中不涉及资质认可或执业许可事项的请填报“本单位业务不涉及资质认可或 执业许可事项”。 按照本单位年度受到有关部门的奖励、表彰、批评、惩处情况和涉及诉讼、社会投诉情况据 实填报。“绩效”填写举办单位或有关部门对本单位的绩效考评及结果;“受奖惩”填写是 否受到有关部门对本单位的奖励和惩处,以及所受奖惩的项目,不包括针对职 个人的奖惩 情况;“诉讼投诉情况”填写是否有诉讼及社会投诉及具体内容。 未涉及的,请填报“××年度本单位未涉及奖惩、诉讼、社会投诉等情况”。 接受捐赠资助及使 用情况 按照本单位年度接受捐赠项目、金额及具体使用情况如实填报。 未接受捐赠资助的,请填报“××年度本单位未接受捐赠资助”。 事业单位委托意见 填写“兹委托南昌市事业单位登记管理局公示我单位法人年度报告书。” 举办单位意见 需举办单位签署意见(含保密审查意见),盖举办单位公章、注明日期。根据实际情况选择 签署如下意见: 情况一:该年度报告书情况属实,并经保密审查,可以向社会公示(只盖公章未签署意见的 视为此种情况; 情况二:该年度报告书情况属实,经保密审查不能向社会公示(属于情况二的,必须事先与 登记管理机关沟通确认)。 表格填写完成后按照提示提交,审核通过后下载打印。打印须按“事业单位法人年 度报告书”样表格式调整表格,选择A 4纸型正反打印。其中,封面加盖事业单位公章, 法定代表人签名。 接 上 一 页
6258f8461c07c1bda9149af38ea983fb.ppt