66fb02aa8b00ca977a083c82c42a86c8.ppt
- Количество слайдов: 27
中環運籌管理電子化計畫 中環股份有限公司
Agenda < 中環簡介 < 計畫緣起 < 計畫架構、內容與特色 < 執行效益說明-KPI < 計畫推廣與經驗分享 < 環世國際物流--連線經驗 分享 本內容屬中環股份有限公司智慧財產, 請勿對外洩漏、轉載或修改
< < 中環簡介 光儲存媒體的世界級領導 1978 廠商 1989 – 經營願景:「中環產品, 1992 1998 遍佈世界」 – 2003年銷售年成長 42%, 1999 Gross margin 32%。 2000 – 2002年總研發支出 16. 7 億,占總營收 8. 61%, 2001 2003年近 10%。 競爭優勢 2002 – 掌握研發、量產、品質、 2003 客戶結構、及供應鏈價 2004 值 創新與整合。 中環近年重要歷程 ˙中環公司正式成立。 ˙ 3. 5吋磁碟片正式量產。 ˙股票公開上市,股票代號: 2323。 ˙台灣第一家取得CD-R光碟片ISO 9002認證通過之 製造廠。 ˙量產 8 X CD-R,國內率先得到日本品質認證合格。 ˙榮獲天下雜誌2000大企業排名:營運績效最佳一百 家公司第一名和最會賺錢的五十家公司第一名。 ˙中環與日本富士通合資在台設立LCD觸控面板(LCD Touch Panel)生產 廠。 ˙率先研發DVD-RAM 4. 7 GB/9. 4 GB可複寫式光碟。 ˙率先研發成功容量 4. 7 GB DVD-R光碟片。 ˙「Mr. Data光碟片」正式在台推出。 ˙林口三廠取得ISO 9001: 2000 勞氏認證通過。 ˙成立奈米光電研究所。 ˙林口廠取得ISO 14001認證。 ˙榮獲光學 程學會產業貢獻獎。 ˙榮獲台灣產業科技協進會『金根獎』。
中環願景與經營理念
計畫緣起 < 中環優勢與經營瓶頸 (2001/10) 核心競爭力 現有優勢 經營瓶頸 彈性 Fast、Focus、 Flexible 組織扁平化/流動式 1、反傾銷問題 管理 2、全球化趨勢造成管理困 交期/品質/成本可彈 難 性有效率調整 3、產品客制化-小量多樣 4、國外本土化需求 客戶關係 Friendly、Fun 長久互信的業務關 係 1、SCM、GLM、資訊電子 化配合的要求 2、客戶經營模式改變,所 帶來VMI、CPFR的要求 3、全球客戶小量多單 4、客戶快速回應(QR)的要 求
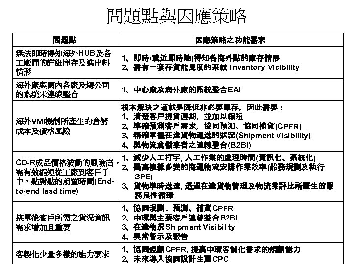
問題點與因應策略 問題點 因應策略之功能需求 無法即時得知海外HUB及各 廠間的詳細庫存及進出料 情形 1、即時(或近即時地)得知各海外點的庫存情形 2、需有一套存貨能見度的系統 Inventory Visibility 海外廠與國內各廠及總公司 的系統未連線整合 1、中心廠及海外廠的系統整合EAI 海外VMI機制所產生的倉儲 成本及價格風險 根本解決之道就是降低非必要庫存,因此需要: 1、清楚客戶提貨週期,並加以縮短 2、準確預測客戶需求,協同預測、協同補貨(CPFR) 3、精確掌握在途貨物運送的狀況(Shipment Visibility) 4、與物流倉儲業者之連線整合(B 2 BI) 1、減少人 打字, 人 作業的處理時間(資訊化、系統化) CD-R成品價格波動的風險高, 2、提高複雜多變的海運物流安排作業效率(船務規劃及執行 需有效縮短從 廠到客戶手 SPE) 中,點對點的前置時間(End 3、貨物準時送達, 透過在途貨物管理及物流業評比所產生的服 to-end lead time) 務良性循環 接單後客戶所需之貨況資訊 需求增加且重要 1、協同規劃、預測、補貨CPFR 2、中環與主要客戶連線整合B 2 BI 3、在途物況Shipment Visibility 4、異常警示及報告 客製化少量多樣的能力要求 1、協同規劃CPFR, 提高中環客制化需求的規劃能力 2、未來導入協同設計生產CPC
供應鏈/需求鏈/物流運籌 < 供應鏈/需求鏈/物流運籌 – 微利、後SARS 、奈利時代的來臨,買賣雙方必需團結合 作,才能快速因應市場的變化及控制成本。 – 傳統供應鏈管理的核心在於原物料到成品到零售端的製程 及配送,過程資訊標準化流通,強調核心企業(中心廠) 與相關協力廠商關係,但是如果供應鏈上的需求訊息不準 確的話,再有效率的供應鏈管理結果是屯積存貨,資金流 動速度減緩,因此Gartner Research 更預測到 2006年, 80%的大中型企業將建立需求鏈管理DCM(Demand Chain Management)系統。 < 物流運籌管理重要性? – 物品移動或存放所需的時間/空間/移動/其他成本,均 是物流運籌成本.核心廠商新運籌組織乃希望同時控制生管、 Shipping、 Inventory、CS…等,物流廠商則同時希望利 用資訊化服務以降低成本,提升品質為目的。
計畫範疇 AB計 畫 本計 畫
計畫體系 家數及連線等級 客戶端 (10) 物流端 (50) A級: 1家 C級: 9家 倉儲端 (29) A級: 5家 A-級: 7家 C級: 38家 A-級:中環國內 9個據點及海外 20個倉 儲中心(美國18、香港 1、英國1) 合計 89家
系統架構
C公司 之CD-R/CD-RW產品銷售通路 物料供應商 製造商 配銷商 零售店 無法取得足夠資訊來進行預 測 A公司 營運總部 物料A FCST Inventory … FCST Inventory A公司 (北美) DC 1 物料B … C公司 A公司 … 預測資訊不準確必須經常更動 生產排程,造成生產上的混亂 (南美) DC 2 物權在進入DC 後進行轉移 生產排程 1 -3 Day 生產 7 -9 Day 船務作業 2 -4 Day 船運 (貨到 DC外的港口) 14 -30 Day 物流 資訊流
協同/預測/接單 AS-IS Model Annual/quarterly • 客戶年初提供半年預測 值 - Product family(piece level )(Excel) Buyers and Sales Email /meeting /Fax • 整合業務需求計畫 • Production Planning • Resource Planning • Inventory Policy • 整合生產排程計畫給業 務 Production /Engineering Monthly • 客戶每月提供近期 (1~2月 ) 訂單預測值 ( Piece level) • 業務修正需求 計畫 並回覆 buyers Email /meeting /Fax • Capacity Requirement Planning • 修正生產排程計畫給業 務 Week/Day • Buyers’ Order changed, Rush order request • Order /delivery date Confirmed to buyers (SKU level) • input/Maintain ERP Email /meeting /Fax • -Booked Order -Available to Promise -Materials Purchase execution • 回覆業務 Produce quantities/Schedule
協同/預測/接單 NOW - CPFR Model Every Year Every Quarter Week 1 Week 2 ① O r d e r CMC CPFR Workplace Buyers Jun, Sep, Dec ns Resolut ion Week 4 KPI Report Notify 2002, 9, 1~2003, 9, 30 Identify Exceptions Frozen Notify CMC Sales/ Production ② Order Forecast Exception Notify CMC CPFR Workplace Every 1 st day of month Notify Joint Business Plan Collaborative Arrangement Fore c a Compare s Forecast t (SKU) ④ Manag Week 3 e Ex ce pti on Foreca st R ev isi on Exceptio Commit Order ③Manage Exception Forecast Revision • 1 th message • Periodic • 15 th frozen next End of month produce KPI Notify Exception notify month forecast • 25 th place orders report
CPFR system model Application Server Forecasting Application Partner Web Server CPFR Application Server Forecasting Application Z%=X%+Y% X% 1. Peer to Peer Customer Users Interne t Y% 2. Hub and spoke Web Server CPFR Application CMC Users Customer Users Internet-based application n UCC. BMS n XML 客戶上線協同範圍愈完整 製造商產銷前置規 劃愈完善 n CSV / txt / emails
on of VICS/GCI sia Americas - 70 FR 7® Canada - 2 Canadian Tire RONA Taiwan CMC Mexico Groupo Elektra Japan - 3 Hong Kong Jusco er Argentina Unilever Kao Panasonic YKK Ashley Furniture Broyhill Do It Best Flowers Bakeries H. E. Butt J. C. Penney Lane Mars Nelson Procter & Gamble Schering-Plough Target Warner-Lambert Bell Sports Colgate-Palmolive Eastman Chemicals Fuji Film USA Hewlett-Packard John Deere Levi Master Lock New Balance Ralston Purina Sears & Roebuck Taylormade Wicke’s Furniture
在途貨況管理 - AS-IS/NOW Model AS IS 船務人員查詢貨況要請 LSP提供, LSP問船公司及國外代理,平均要花 24 -36小時 當分批出貨時,尚無系統可以管理 主的需求 PO分批交運現況,以滿足業務及買 LSP 所提供貨物的 Status 訊息少,回覆時間長,無法提前運籌管理,導 致 stock over,客戶抱怨 NOW ü中環可透過 SV單一系統管理 PO 的在途資訊、警訊設定及達交率管理 ü整合有效的 Status資料 (海運 26個、空運22個 )清楚知道瓶頸所在,及早處 理,強化供 應練 ü提供 LSP SIG系統,以簡單有效的流程讓資訊整合,使 供中環所需 的資訊,也提升 LSP E化服務價值 LSP能更快有效提
SV 模組 - 突破在途貨況管理的困境 Shipment Plan Shipper Consigne e LSP Shipment Tracking Status Carrier Pick up On Board In Transit Shipment運送計畫 迅速回報運送動態 迅速回應異常 To Warehouse
輔導LSP業者連線(環世等50家) Plan D 驗收 B 2 B 連線方 式 B < D計劃中的LSP 2 B 2 Bi 流程與深度 5家 中環 系統補助 LSP A級 3 B 3 B System Integration. B 2 B Server S E 中環 連線補助 LSP A級 7 家 R V NS-HUB E SC R P o 3 B 3 ASP Data Exchange a Portal Browser 中環 連線補助 LSP C級 38家
執行效益說明 - KPI
產業示範性 < 第一家光電產業,計畫性整合建置體系間 資訊化作業,帶動全球運籌E化能力。 < 第一家本土產業,導入世界級產業應用標 準CPFR,緊密國際大廠客戶關係,以提昇 運籌服務品質,取代削價競爭之生產模式。 < 第一家高科技產業,讓運籌資訊接軌於陸 海空,同步提昇海空運輸業及倉儲體系全 球電子化能力。
計畫推廣 < CPFR發展趨勢研討會 – 中環發表台灣第一家CPFR 案例研討 – VICS主席Joe Andraski 來台參與 CPFR研討會 – 透過此次研討會交流,經由業界的解 決方案應用與學界深入的研究發現, CPFR協同商務模式與彈性的衍生運 用將成為供應鏈協同管理潮流中的重 要角色 < VICS CPFR 官方網站刊錄中環 公司CPFR個案投影片 < EAN Taiwan 於亞洲年會在日 本發表中環CPFR Pilot 個案 < 與清華大學 業 程學系共同 發表「製造業導入CPFR之效 益指標及其資料流分析—以中 環公司為例 」論文。
行動派領導人 – 經驗分享 < EAN Taiwan 專訪 – 推動全球運籌管理電子化是中環的重 點策略。 – 跨領域的計畫,一定要由上而下,由 高階出面擔任整合與溝通的角色。 – 在翁董事長的領導下,所有相關業務 的部門主管都已投入此一專案,為建 立台灣第一個以 CPFR 為主軸的全球 運籌體系作好整備。 – 中環D計畫的運作,串連其全球化的 佈局,再輔以實體物流的運作,其所 建立的模組不只是一個Pilot案例而已, 經由此計畫之整體推動,建立一個協 同商務運作之供應鏈示範體系。
環世國際物流股份有限公司
興起發光,你的光臨到了。這句話表示無論是誰,每個人在自己 所處的環境當中勤勞努力做 ,得著過去沒有得著的東西而發光。 這句話是針對數十萬種的情況,因此,唯獨努力做 而發光的人 才能夠知道自己所發光的究竟是什麼。 無論是誰,按時才能發光,且其價值和效果才會極大。 就像人不容易享受榮華過富裕的生活,同樣的,不容易發出屬天 的義的光。 在一切的事情上要盡心、盡性、盡意才能夠發光來生活。 按時甦醒清晨並勤勞地做在清晨應當要做的事情,以此來興起發 光吧! 無論是誰想要發出極大且光明的光,應當要大大地努力、實踐,大 大地去愛,大大地忍耐,並下定決心實踐才行。
不管是夜晚、白晝,創造主為了人類創造美麗的一天,透過陰陽 成對來創造。 從小的到大的為止, 神都有旨意地、有價值地、良善地、使它發 光地來創造。但無知的人們按照自己心靈的標準來思考、認識並 對待它的緣故,即使 神創造它,但無法更加發出光彩地使用它。 人也是一樣。 沒有做好的東西無法按照它的價錢來賣,如此一般,人生若沒有好 好修造的話,無法燦爛地隨意使用。沒有人會喜歡他而尋找他。 不管是誰,強烈地、燦爛地發出自己使命的光芒,才能在自己所 願之處長久存在。 不管是環境或是人,若鍛鍊再鍛鍊的話就會發光。 當下不做,之後才做的話,會加倍地辛苦,也會受到痛苦的。
樹木也是,在陰影底下長大,長不高。運動也是,雖然是運動家, 但是待在房間,跟大的環境可以運動比起來也不一樣。隨著環境來 長大,樹木、動物、人也是,所以一定要好好抓住環境才可以。 得到愛的不足感的關係,常常感到問題。不是真的別人得到特別多 的愛,愛都是同樣的 。 自己當中邪惡、罪要悔改,這樣才可以正常的來成長。生病的部分 要改掉,治療生病的部分要堆肥才可以,人生病的時候,要醫治生 病的部分,才開始動 。 人們的成長跟患難沒有關係,不需要這樣擔心。並不是說,這人得 到大罪,所以沒有成長。要有精神力、耐力來成長。 本來是上等的葡萄,為什麼變成普通的葡萄?因為思想的關係,思 考有問題的關係。
人生當中,遇到問題 ,若無行動 ,無法前進 ,縱使發生任何問題 行動的人 ,才能得福。 得勝,因為不斷的忍耐的關係,會讓我們得勝試探,要遵守忍耐 的道。約伯遵守了神忍耐的道,因為遵守了忍耐的道,生病、疼 痛跌倒,朋友擊打他,但是他不斷的忍耐,到底為止不斷的忍耐 ,因為他忍耐的關係。 我們的狀況,就像那樣一樣,有弱點要改變,這就是啟示,看到 了我們的矛盾,應該要改變才可以,如果已經體會,就是得到了 啟示。 如果有人對我們好,要感激感謝,變更好。 期盼達成應該要更努力 。
66fb02aa8b00ca977a083c82c42a86c8.ppt