e4fc1fe783fb277196ba45a8ea0c029a.ppt
- Количество слайдов: 35
中国信息通信技术(ICT) 发展报告 中华人民共和国科学技术部
Contents 一 中国信息通信技术发展的基本状况和发展趋势 二 实际案例:国家信息通信国际创新园(CIIIC) 三 中国信息通信技术发展中面临的机遇和挑战 四 五 中国信息通信技术发展战略方针 结论及建议 中国信息通信技术发展报告
一、中国信息通信技术发展的基本状况和发展趋势 1、中国信息通信技术发展现状总述 2、电子信息业发展现状 3、通信业发展现状 4、中国信息通信技术发展的趋势 中国信息通信技术发展报告
1、中国信息通信技术发展现状总述 ■到 2006年底,固定电话用户达到 36781. 2 万户,比 1980年增加 172倍; 移动电话用户 达到 46108. 2万户,规模已居世界第一位; 互联网用户达到 1. 32亿户,居世界第二位; 通信光缆长度达到 426万公里;彩色电视 机 8. 37万台,居世界第一。 ■ 26年中,中国通信业发展年均增长 20% 以上,最高年份增长率达 60%,大部分年 份增长率为GDP增长率的2. 5一3倍。 2000年-2006年通信用户数量 中国信息通信技术发展报告
1、中国信息通信技术发展现状总述 第三代移动通信系统 核心网到用户终端 X系列国际技术标准 光线预制棒 全合成制造技术 ICT发展 的成就 电信级的高端路由器 TD-SCDMA标准与系统 中国信息通信技术发展报告
2 -1、电子信息业发展现状 单位:万亿 2006年产业规模对比 产品名称 单位 生产数量 同比增长% 手机 万部 48014 58. 2 程控交换机 万线 7405 -4. 1 基站 万信道 1145 58 彩色电视机 万台 8375 1. 1 微型计算机 万部 9336 15. 5 集成电路 亿块 336 26. 3 数码相机 万台 6695 ■产业规模持续扩大 -2006年实现销售收入 4. 75万亿元, 增长 23. 7%; -增加值 11000亿元,增长 22. 1%。 -产业规模继续在国民经济各行业 中位居领先。 ■主要产品产量提高 -手机生产保持较快增长,全年产 量为 4. 8亿部,增速达到 58. 2% -微型计算机 9336万部,其中笔记 本电脑 5912万部; -彩色电视机 8375万台,其中平板 电视增长迅速,液晶电视产量为 945万台,比上年增长了1倍多; -集成电路 336亿块,增长 26. 3%。 21. 2 2006年主要电子信息产品产出 中国信息通信技术发展报告
2 -1、电子信息业发展现状 ■经济效益增幅较快 -2006年实现利税2400亿元,同比 增长 22%。其中规模以上制造业 实现利润 1384亿元,增长 28. 2%, 比上年增速提高了15个百分点; -税收 473亿元,同比增长 17. 1%。 ■软件收入平稳增长 -2006年实现软件收入 4800亿元, 同比增长 22. 9%; -软件增加值 1838亿元,增长 22% -系统集成收入增长较快,增速达 25%以上。 2006年 1 -12月电子信息产业主要指标完成情况 中国信息通信技术发展报告
2 -1、电子信息业发展现状 出口额(亿 美元) 同比增长% 笔记本电脑 385 28. 6 手机 312 51 集成电路 203 47. 5 显示器 168 4. 2 液晶显示板 130 19. 4 彩色电视机 79 55. 7 印刷电路 76 43. 2 激光视盘放像机 71 -2. 7 打印机 67 -2. 2 数码相机 63 14. 5 ■对外贸易再攀新高 -全行业进出口总额达到 6517亿美 元,占全国外贸总额的37%。 -出口 3640亿美元,增速达 35. 7% ,占全国出口总额的比重为 37. 6%。 -进口 2877亿美元,增长 30. 5%, 占全国进口总额的比重为 36. 3% -中国在全球电子信息产品进出口 额中的比重已超过15%,多个产 品在世界市场上排名第一。 2006年出口额最大的前10个电子信息产品 ■企业实力不断增强 -2006年全行业规模以上企业共有 29332家,比上年增加了1877家 -制造业 16958家,软件业 12374家 -企业经济规模不断扩大,全年电 子信息百强企业完成营业收入超 过1万亿元,实现利润 200亿元, 上缴税金超过280亿元,出口交货 值增长 28%以上 2001 -2006年规模以上制造业企业数量增长情况 中国信息通信技术发展报告
2 -1、电子信息业发展现状 数额(亿元) 增速(%) 通信设备 202 47 计算机 180 13. 8 家用视听设备 75 17. 9 电子器件 642 60. 6 电子元件 581 42. 3 电子 业专用设备 164 25. 8 电子信息机电 156 37. 6 2006年主要行业固定资产投资及增速情况 ■固定资产投资继续扩大 -2006年全行业 500万元以上项目 累计完成固定资产投资2068亿元 ,同比增长 41%,比上年增速提 高了19个百分点。 -新开 项目 2522个,比上年增加 了340个。 -新增固定资产 1353亿元,同比增 长 30%。 -通信设备和电子元器件成为重点 投资领域。 ■科技创新日趋深入 -2006年新品开发稳步增长,全行 业新品产值率超过20%,比 2005 年提高了0. 2个百分点。 -企业研发投入不断提高,全行业 研发投入超过900亿元,电子信 息百强中有10家以上的企业研发 投入占销售收入比重超过5%。 ■信息化程度进一步提高 -2006年手机普及率达到 35. 3%, 比上年增加了5个百分点; -城镇居民计算机拥有量超过35 台/百户,彩电拥有量超过140台/ 百户,二者分别比上年提高了 10%和5%。 中国信息通信技术发展报告
2 -2 产业增速又快又稳, 运行质量不断提高 ■ 2006年规模以上 电子信息产业销售 收入和增加值平均 增速达 24%,均超过 上年水平,总体发 展态势相对平稳。 ■制造业在全国 业中保持领先水平, 产销衔接良好,手 机、计算机、彩电 等主要产品产销率 均达 98%以上。 ■高端产品比重提 高,笔记本电脑占 微型计算机的比重 为 63%,平板电视占 彩电的比重为 12%。 结构调整逐步深化 ■信息技术更新换 代加快,产业结构 升级趋势日益明显。 ■新型元器件的市 场需求增大,全年 元器件行业的生产、 效益增速均达 25%以 上。集成电路行业 进入了新一轮的快 速发展期。 ■电信运营商网络 升级、国家加大农 村通信投入等因素, 拉动通信设备行业 快速发展,销售收 入和利润增速达 30% 以上。 电子信息业发展特点 国际化程度日益提高 ■ 2006年三资企业 在规模以上制造业 销售收入、 业增 加值、利润中的比 重分别为 80%、79%、 80%。 ■跨国公司在华投 资继续出现深化趋 向,本土化和研发 转移趋势明显,上 下游行业相互带动 向华转移的现象逐 步呈现。本土企业 国际拓展的步伐加 快,部分大企业国 际并购开始取得阶 段性的成效。 中国信息通信技术发展报告 市场竞争日益加剧,产 业格局出现新的调整 ■外资企业加大了 对低端市场的争夺, 对本土企业的成本 和市场优势构成新 的挑战。 ■元器件行业竞争 加剧对整机行业影 响明显 ■服务商和渠道商对 制造企业形成新的 竞争,将引起产业 格局新一轮的洗牌。 ■国家间竞争日益 激烈,周边地区日 益重视电子信息产 业发展,国际产业 转移和跨国投资逐 步出现新的分流。
3 -1. 通信业发展现状 2006年通信业务量 数额(亿元) 同比增长(%) 26. 10% 728. 9 16. 90% 7120. 6 11. 60% 电信 6483. 8 11. 70% 636. 8 10. 80% 4641. 7 11. 60% 通信固定资产投资 14592. 1 邮政 通信行业增加值 电信 通信业务收入 25. 60% 邮政 通信业务总量 15321 2226. 8 7. 50% 电信 2186. 9 7. 50% 邮政 39. 9 5. 30% 中国信息通信技术发展报告
3 -1. 通信业发展现状 2006年通信业基本情况 新增 总量 全国光缆线路 18. 6万公里 425. 9万公里 光缆纤芯 1296. 8万芯公里 8893. 4万芯公里 固定长途电话交换机容量 76. 9万路端 1448. 5万路端 局用交换机容量 3066. 5万门 50262. 6万门 接入网设备容量 2341. 4万门 23462. 2万门 移动电话交换机容量 12818. 1万户 61059. 9万户 基础电信运营企业互联网宽带接 入端口 1606. 7万个 6481. 4万个 互联网国际出口带宽 256696 M 网站总数 84. 3万个 域名总数 410. 9万个 中国信息通信技术发展报告
3 -2 通信业务用户发展 ■固定电话方面: 固定电话用户较上年新 1736. 7 万户, 达到 36781. 2万户. 其中, 城市 电话用户新增 1163. 4 万户, 达到 25138. 7万 户, 农村电话用户新增 573. 3万户, 达到 11642. 5万户。 ■移动电话方面:移动电话用户较上年新 增 6767. 7万户,达到 46108. 2万户。 ■移动分组数据:移动分组数据用户较上 年新增 6728. 8万户,达到 13809. 4万户。 2006年移动电话通话量 2006年固定电话通话量 总量 增长 本地网内区间通话 775. 7亿次 -6. 20% 本地通话时长 15882. 7亿分钟 34. 70% 本地网内区内通话 6019. 5亿次 -3. 10% 国内长途时长 977. 8亿分钟 37. 00% 固定传统国内通话时长 972. 4亿分钟 8. 80% 国际通话时长 4. 2亿分钟 24. 50% 国际长途通话时长 5. 9亿分钟 7. 90% 港澳台通话时长 4. 0亿分钟 21. 10% 港澳台通话时长 6. 1亿分钟 -1. 10% 无线市话短信业务量 298. 0亿条 24. 20% 移动短信业务量 4296. 7亿条 41. 00% 中国信息通信技术发展报告
3 -3 互联网发展现状 u 截至 2006年 12月31日,中国内地网民总数已达 1. 37亿,与去年同期相比增 加了2600万人,增长率为 23. 4%,中国网民总数占总人口比例为 10. 5%。 u 通过XDSL、Cable Modem等上网的宽带网民数为 9070万人,通过专线上 网的网民人数为 2710万人,中国使用宽带上网的网民在全部网民中的比例高达 75. 9%。 u 通过宽带接入互联网的计算机数为 4120万台,中国使用宽带上网的计算机数在 全部上网计算机中所占比例达 69. 4%。 2003 2004 2005 联 互 2006 发 网 2007 展 00万 0万 0 122 万 00 万 162 0 907 00万 万 137 0 643 万 0万 111 0 428 0万 万 940 0 174 795 中国信息通信技术发展报告 宽带用户数量 互联网用户数量
3 -4 通信业发展主要特点 通信业务总体增长平稳,市场份额进一步集中 移动电话用户高速增长,互联网用户宽带化 ■移动通信收入、固定数据通信收入同比增长率 分别达到 18. 5%、24. 6%,占总收入的比重分别 达到 47. 3%、7. 9%。 ■ 2006年全国固定电话新增用户 1736. 7万户。 ■固定本地电话业务收入、长途电话业务收入占 总收入的比重分别下降了2. 62、0. 99个百分点。 ■移动数据业务发展迅速,其业务收入占移动通 信业务收入的21. 6%,比 2005年上升了3. 7个百分 点。 ■ 2006年移动电话用户月均新增 564. 0万户。移动 电话用户总数比固定电话用户总数高出近 1亿户。 ■ 2006年,基础电信运营企业互联网拨号用户减 少了917. 5万户,而宽带接入用户新增 1454. 9万户, 达到 5189. 9万户,将近互联网拨号用户的两倍。 投资规模小幅回升,投资效益逐年提高 发展区域特征明显,中西部发展加快 ■ 2006年固定资产投资累计完成 2186. 9亿元,增 长 7. 5%。固定通信企业投资下降6. 3%,但移动 通信企业投资增长 19. 6%。 ■ 2006年东部、中部、西部和东北地区电信业务 收入分别同比增长 11. 0%、14. 5%、12. 3%和 11. 0%。 ■移动通信运营企业将投资重点放在网络扩容和 配套优化上,以满足用户和话务量激增的需要。 固定通信运营企业的投资重点在接入网方面。 ■ 2006年东部、中部、西部和东北地区电信固定 资产投资分别同比增长 3. 9%、7. 6%、6. 1%和 13. 1%。 ■行业整体投资效益逐年提升。投资收入比从 2004、2005年的41. 7%和35. 9%下降到 33. 7%。 ■ 2006年东部、中部、西部和东北地区新增电话 用户分别为 3656. 1、1968. 2、2207. 6和588. 0万 户。 中国信息通信技术发展报告
4 -1 中国信息通信技术发展趋势 机器通信时代 人通信时代进入到机器 新一代通信技术 第三代移动通信技术 三网融合 电信网、计算机网和有线电视网走向融合 下一代网络 网络向有利于IP业务的分组化网演进和融合 中国信息通信技术发展报告
4 -1 电信网 IP组网 交换技术 从传统的电路交换向 宽带分组交换过渡 网络层数越来越少, 速率和效率越来越高 与选路技术走向结合 网络安全 系统安全和信息安全 要同时兼顾 网络管理 走向综合管理和基 于策略的管理 宽带技术 移动通信 中国信息通信技术发展趋势 接入方式多样化 第三代移动通信系统 处于商用前夕 无线技术 无线接入在普遍服务 中发挥作用的同时走 向宽带 卫星通信 向移动和宽带发展 用户终端 向智能化、移动化和 多媒体方向发展, 用 户界面趋近拟人化 中国信息通信技术发展报告
二、实际案例:国家信息通信国际创新园(CIIIC) ■ 2006年 12月,国家科技部、信息产业部、商务部联合批准在济南设立国家信息通信国际创新园。 ■ CIIIC发展目标是立足中国ICT产业战略需求和产业基础,按照“积聚资源、培育企业、拓展产业链、打造产 业群”的发展思路,着力打造世界级的软件、计算机、网络通信、数字装备、集成电路等产业集群,提升中国 ICT产业的核心竞争力。 中国信息通信技术发展报告
1、区位条件 ■山东省地处中国东部、黄河下 游,是中国主要沿海省份之一。 ■济南市南北连接长江三角洲、 渤海湾两大产业带,东西贯通中 部发展区和东部发展区。 ■济南市公路通车里程4799. 2公里, 境内有多条铁路、公路干线,是 中国重要的交通枢纽。济南国际 机场时山东省最大的国际空港, 拥有53条航线。 中国信息通信技术发展报告
2、产业科技基础 产业基础 科技基础 ■山东省是中国GDP第二大省,经济总量 占中国 10%。 ■ CIIIC位于济南市东部产业带,以完成 基础设施投入近百亿元。拥有国家级高 新区、齐鲁软件园和出口加 区。 ■山东省信息产业基础雄厚,信息产业总 量占中国 7. 3%。山东省 固定电话用户 2770. 4万户,移动电话用户 2315. 7万户, 互联网用户 948万,分别居中国第二、四、 三位。 ■济南市是山东省省会,中国九大金融中 心之一,也是中国“经济综合实力 50强”城 市。 ■济南市信息产业发展基础良好,是中国“ 城市信息化”、“电子商务与现代物流”、“ 制造业信息化”、“智能交通”试点城市和“ 中国服务外包基地城市”。 ■山东省内拥有包括山东大学、中国海洋 大学在内的104所高校,在校学生人数 达到 117. 1万人。济南市拥有高校 59所, 在校生 48. 71万人,中国城市科技竞争力 排名第 8。有各类科技人员 40万余人,每 年培养ICT相关专业人才1. 5万人。 ■园区拥有国家级实验室 3个,国家级、 省级企业技术中心93家、 程技术研究 中心29家、高新技术企业 702家。 ■济南是全国知识产权保护示范建设城市, 构建了知识产权保护的长效机制。 中国信息通信技术发展报告
3、整体格局 ■ CIIIC按照“制造服务分离、关联功能集中、产业专业集聚、 土地集约利用”的原则,形成“一园(CIIIC)两区(研发区、 产业区)”的总体格局。 中国信息通信技术发展报告
4、保障 政策 保障 ■各级科技资金向创业园建设倾斜;建立财政资金采购自主创新产品制度。 ■对园区内新认定或新从外地迁入园区发展的各级技术研究中心、孵化 器、产业基地、知名商标和品牌、参与制定国际和国家标准的企业、 重大发明和专的发明人等进行相应奖励。 投入 保障 ■设立CIIIC产业发展专项资金,用于知识产权保护、风险投资、自主创 新、成果转化和服务平台建设。 法制 保障 技术 保障 ■建立了与国际惯例接轨的法制环境,实力知识产权保护专项资金,对被 侵权企业进行先行赔付。 ■中国科技部、中国 程院与山东省联合建立了国家信息通信技术研究院。 服务 保障 ■建设完善大型科学仪器设备共享、成果转化、知识产权信息服务、软 件开发测试、网络通讯、集成电路设计与测试六大科技创新平台。 ■国际化的配套环境,包括一流的商务酒店、公寓、娱乐设施、国际医 院、国际学校。 融资 保障 ■支持各种创业投资方式,大力发展科技风险投资,不断完善商业贷款担 保体制。 中国信息通信技术发展报告
5、政策 产业政策 ■设立产业发展引导资 金,对企业膨胀发展进 行支持 研发政策 ■研发投入列入成本核 算,对新设立的 程中 心、技术中心进行奖励 项目政策 ■企业上缴地方财政收 益部分按比例扶持,国 家项目配套省市资金 政策优势 人才政策 ■对企业引进的博士后 研发人员进行资助;对 其成果转化进行贷款贴 息;对有突出贡献的企 业负责人进行奖励 土地政策 ■符合入区条件的项目 确保建设用地,提供七 通一平条件 创新政策 ■设立公益性研发平台, 对创新产品和技术进行 定期奖励 中国信息通信技术发展报告
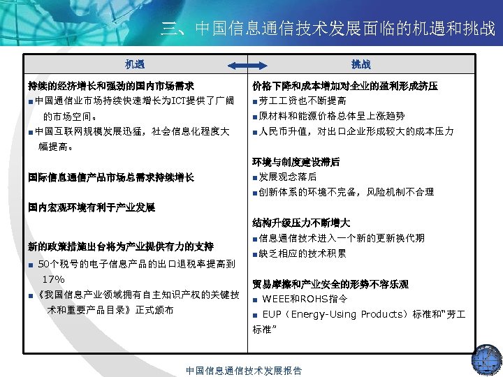
三、中国信息通信技术发展面临的机遇和挑战 机遇 挑战 持续的经济增长和强劲的国内市场需求 价格下降和成本增加对企业的盈利形成挤压 ■中国通信业市场持续快速增长为ICT提供了广阔 ■劳 资也不断提高 ■原材料和能源价格总体呈上涨趋势 的市场空间。 ■中国互联网规模发展迅猛,社会信息化程度大 ■人民币升值,对出口企业形成较大的成本压力 幅提高。 环境与制度建设滞后 国际信息通信产品市场总需求持续增长 ■发展观念落后 ■创新体系的环境不完备,风险机制不合理 国内宏观环境有利于产业发展 结构升级压力不断增大 新的政策措施出台将为产业提供有力的支持 ■ 50个税号的电子信息产品的出口退税率提高到 17% ■缺乏相应的技术积累 贸易摩擦和产业安全的形势不容乐观 ■《我国信息产业领域拥有自主知识产权的关键技 术和重要产品目录》正式颁布 ■信息通信技术进入一个新的更新换代期 ■ WEEE和ROHS指令 ■ EUP(Energy-Using Products)标准和“劳 标准” 中国信息通信技术发展报告
四、中国信息通信技术发展的战略研究 1、中国信息通信技术发展的战略方针 2、中国信息通信技术发展的宗旨和原则 3、中国信息通信技术发展的战略目标 4、中国信息通信技术发展的战略重点 中国信息通信技术发展报告
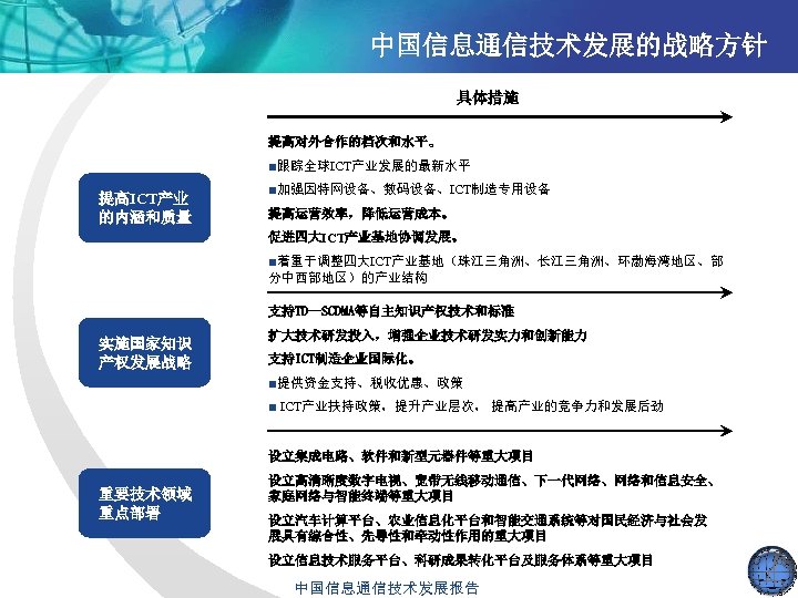
中国信息通信技术发展的战略方针 具体措施 提高对外合作的档次和水平。 ■跟踪全球ICT产业发展的最新水平 提高ICT产业 的内涵和质量 ■加强因特网设备、数码设备、ICT制造专用设备 提高运营效率,降低运营成本。 促进四大ICT产业基地协调发展。 ■着重于调整四大ICT产业基地(珠江三角洲、长江三角洲、环渤海湾地区、部 分中西部地区)的产业结构 支持TD—SCDMA等自主知识产权技术和标准 实施国家知识 产权发展战略 扩大技术研发投入,增强企业技术研发实力和创新能力 支持ICT制造企业国际化。 ■提供资金支持、税收优惠、政策 ■ ICT产业扶持政策,提升产业层次, 提高产业的竞争力和发展后劲 设立集成电路、软件和新型元器件等重大项目 重要技术领域 重点部署 设立高清晰度数字电视、宽带无线移动通信、下一代网络、网络和信息安全、 家庭网络与智能终端等重大项目 设立汽车计算平台、农业信息化平台和智能交通系统等对国民经济与社会发 展具有综合性、先导性和牵动性作用的重大项目 设立信息技术服务平台、科研成果转化平台及服务体系等重大项目 中国信息通信技术发展报告
2、中国信息通信技术发展的宗旨和原则 充分发挥政府部门的规划指导作用,加强引导、规范、监管、服务, 坚持政府引导与 企业推动相结合 为技术发展和应用创造一个好的外部环境 充分发挥企业在技术创新中的主体作用 结合技术的先进性与适用性,把握新技术采用与网络演进、业务更替 正确处理技术与 市场的关系 以市场为导向的原则,增强科学性 推动第三代移动通信、下一代网络、宽带互联网的发展以及网络 全方位开发新技 术,应用新业务 管理、网络安全、信息安全等技术的开发与应用,推动计算机、 通信与图像技术的融合。 发展作为基础网的固定通信 改善投资环境,鼓励外国企业在华设立技术研发中心,加大技术 拓宽国际合作渠 道 交流与合作,提升信息通信技术自主研究开发的综合实力。 加强在人才培训方面的合作 中国信息通信技术发展报告
3、中国信息通信技术发展的战略目标 创新能力目标 竞争能力目标 到 2010年,我国ICT产业总收入达到 到 2010年,海外电信业务市场 10万亿元,年均增长 17. 6%。 份额进一步扩大,基础电信运营 企业的管理能力和竞争能力大幅 度提升,形成一大批具有竞争活 力的增值业务运营企业; 电信业收入达到 8860亿元,年均增 长 7. 6%; 电子信息产业销售收入达到 9万亿元, 协调发展目标 继续加强农村和中西部地区通信能力 建设,加快形成电信运营业与其上下游 合作共赢的产业链。 依托国家电子信息产业基地和产业园, 软件、集成电路、新型元器件 基本形成东中西部地区差异化发展的产 业格局。 到 2010年,我国信息产业增加值达 等电子信息核心产业规模翻两番, 部分关键技术实现突破。 各方需求,各种无线电业务协调发展。 到 2. 6万亿元,年均增长 15%,占GDP的 比重为 10%。 产业链进一步向上游延伸,元 年均增长 18%;邮政业收入达到 990亿 元,年均增长 8%。 电子信息产品出口额占全国外贸出 口额的比重保持在 35%左右。 服务水平目标 到 2010年,全国电话用户总数达到 10亿户,其中固定电话用户数达到 4亿 户,普及率30部/百人,移动电话用户 达到 6亿户,普及率45部/百人。 器件、材料、专用设备国内配套 能力显著增强,集聚优势资源, 形成一批在全球具有特色和影响 力的产业基地和产业园,以及一 批效益突出、国际竞争力较强的 优势企业。 初步形成能够适应信息产业发 展和体制改革的监管模式,管理 能力得到进一步提高。 互联网网民人数达到 2亿,普及率 无线电频率资源配置合理,基本满足 主要经济指标 初步形成以企业为主体的技术创新体 系,建立一批重点领域共性技术开发平台, 集成创新能力显著增强。 培育一大批具有自主创新能力、拥有 自主知识产权的企业。 通信新业务开发能力不断提升,业务 专利数不断增加。 关键技术研发能力接近国际先进水平, 技术成果转化率显著提高,标准制定的国 际影响力大大增强。 15%。 邮政的投递时限和投递质量进一步 提高,年函件总量达到 140亿件左右。 中国信息通信技术发展报告
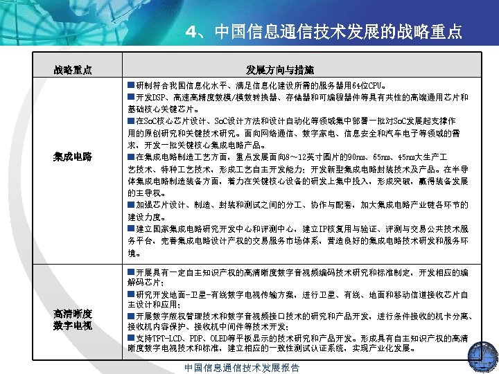
4、中国信息通信技术发展的战略重点 集成电路 高清晰度 数字电视 发展方向与措施 ■研制符合我国信息化水平、满足信息化建设所需的服务器用 64位CPU。 ■开发DSP、高速高精度数模/模数转换器、存储器和可编程器件等具有共性的高端通用芯片和 基础核心关键芯片。 ■在So. C核心芯片设计、So. C设计方法和设计自动化等领域集中部署一批对So. C发展起支撑作 用的原创研究和关键技术研究。面向网络通信、数字家电、信息安全和汽车电子等领域的需 求,开发一批关键核心集成电路产品。 ■在集成电路制造 艺方面,重点发展面向 8~ 12英寸圆片的90 nm、65 nm、45 nm大生产 艺技术、特种 艺技术,形成 艺自主开发能力;开发新型集成电路封装技术及产品。在半导 体集成电路制造装备方面,着力在关键核心设备的研发上集中投入,形成突破,赢得装备发展 的主导权。 ■加强芯片设计、制造、封装和测试之间的分 、协作与配套,加大集成电路产业链各环节的 建设力度。 ■建立国家集成电路研究开发中心和评测中心,建立IP核复用与验证、评测与交易公共技术服 务平台,完善集成电路设计产权的交易服务市场体系,营造良好的集成电路技术研发和服务环 境。 ■开展具有一定自主知识产权的高清晰度数字音视频编码技术研究和标准制定,开发相应的编 解码芯片; ■研究开发地面-卫星-有线数字电视传输方案,进行卫星、有线、地面和移动信道接收芯片自 主设计和应用; ■开展数字版权管理技术和数字音视频接口技术的研究和产品开发,进行条件接收的机卡分离、 接收机内容保护、接收机中间件等技术开发; ■支持TFT-LCD、PDP、OLED等平板显示的技术研究和产品开发。形成具有自主知识产权的高清 晰度数字电视技术和标准,建立相应的一致性测试认证系统,实现产业化发展。 中国信息通信技术发展报告
4、中国信息通信技术发展的战略重点 发展方向与措施 ■研发高可信网络服务器操作系统、下一代桌面Linux操作系统、智能型数据库管理系统、网络 中间件、集成应用开发平台等基础核心软件,拥有一批自主知识产权,推动软件技术快速发展。 ■研发安全自主的电子政务、电子商务、城市信息化、企业信息化、农业信息化、服务信息化 等信息化支撑软件。 软件 ■研发构件化的嵌入式操作系统和面向智能手机、数字家电、汽车电子等领域的嵌入式软件平 台,注重与集成电路技术的结合,形成互动发展;深入研究构件、构件化软件开发和构件库管 理技术,研发拥有自主知识产权的规模化软件开发 具,提高我国软件产出率。 ■建立国家级软件 程研究中心,建立和完善软件评测和服务体系,加强软件 程化技术研究, 为我国软件产业发展提供先进技术支撑。 ■强化基础性研究 作,重点发展基础信息网络和重要信息系统的安全保障技术,推进信息安 全标准制定、科学理论研究、关键技术开发、科研成果转化以及人才培养等基础性 作。 网络和信息安全 新型元器件 ■重点突破安全专用操作系统和安全芯片、新型密码算法、电磁辐射泄漏防护(TEMPEST)、网络 病毒发现、安全侦测、监控技术及网络攻防等技术。 ■瞄准元器件的发展方向,结合新型元器件门类多、技术复杂等特性,在国内现有元器件研制、 生产技术基础上,突破目前行业发展迫切需要的平板显示器件、微电子器件、光电子器件、MEMS 器件、半导体功率器件、电力电子器件、真空电子器件、绿色电池设计和制造的关键技术,努 力发展片式化、微型化、薄型化、高频化、高精度、低功耗、多功能、复合化、组件化、模块 化、智能化等特性的新型元器件,基本满足电子整机发展的要求。 ■建立以新型元器件研发为核心的元器件研发中心,建立以元器件性能检测、质量与可靠性检 测、分析为核心的元器件评测和服务中心,逐步形成新型元器件从研制、生产到检测、评价较 为完整的技术体系。 中国信息通信技术发展报告
4、中国信息通信技术发展的战略重点 发展方向与措施 ■研究制定我国宽带无线接入技术频率规划,确定频率资源分配;确定宽带无线接入技术空中 接口物理层和MAC层技术;研究宽带无线接入技术的网络模型及其与IP网络的结合;研究宽带无 线接入技术的无线组网及其与蜂窝移动通信的无缝应用。 ■进行增强型3 G、特别是增强型TD-SCDMA的研发与产业化;突破增强型3 G的关键技术,形成一 宽带无线移动通信 批技术专利;掌握增强型3 G关键芯片设计和批量化核心芯片的生产技术;掌握增强型3 G系统设 备和终端设备的设计、开发和生产技术,形成较为完善的产业链。 ■研究B 3 G网络体系架构与网络协议、无线关键技术、核心网技术、业务与应用平台、新型终端 与人机接口技术、异构无线通信系统融合与互联技术、移动/无线/固定网络融合技术等,加强 有关技术标准和业务标准的研发。 ■重点推进包括IPv 6、以IMS为核心的多媒体业务网技术、高性能多业务承载网技术和端到端网 络Qo. S保障技术等领域的研发和产业化 作。组织实施下一代网的试验和示范探索出符合国情的 网络融合与演进之路。 下一代网络 ■进行智能光网络(ASON)的研发与产业化;FTTx技术的研发与产业化;全光网研发。 ■重点研究智能信息处理和物与物(M 2 M)通信技术;RFID和传感器网络等无处不在网络技术, RFID、传感器网络与信息通信网络的无缝结合和应用。 中国信息通信技术发展报告
4、中国信息通信技术发展的战略重点 家庭网络 智能终端 智能交通系统 发展方向与措施 ■进行家庭网络的研发与产业化 作。重点研究家庭联网技术、家庭网络终端自动发现技术、 家庭网络安全技术和家庭网络Qo. S技术保障技术。 ■掌握家庭网络的关键技术,形成一批专利,并在家庭网络国际标准中占据重要地位,成为全 球最大并具国际竞争力的家庭网络设备制造中心。 ■进行智能终端的研发与产业化 作。重点加强智能终端核心技术的研究开发,力争在操作系 统与应用平台、芯片和液晶显示等关键领域实现重点突破,掌握关键技术,形成一批专利。 ■建立和完善适合国情的智能终端基础研究、产品设计、制造和推广的完整产业链,形成具有 国际竞争力的全球最大的智能终端产业。 ■建立一个数据采集、收发、处理的综合交通信息系统平台,开发综合交通信息系统建立和系 统整合技术、交通实时数据采集、融合、处理和控制技术、运载 具定位技术与智能导航技术、 紧急救援管理系统技术等,提高交通系统的能力、效率和安全性。 ■研究形成汽车计算平台 程的总体技术框架,攻克与汽车计算平台相关的集成电路、软件等 核心技术,实现集汽车电子控制、信息处理、应用服务为一体的集成创新,扩大自主知识产权 的拥有量,开发出满足市场需求的系列产品。 汽车计算平台 程 ■通过专项的实施,建立以企业为主体,产、学、研、用有机结合的技术创新队伍、技术创新 体系和经济联合、技术联合、市场联合的市场创新机制,形成持续技术创新能力,为信息产业 和汽车产业持续发展打下坚实的基础,为国民经济发展提供有力的支撑,为保障国家安全和增 强综合国力作贡献。 中国信息通信技术发展报告
4、中国信息通信技术发展的战略重点 发展方向与措施 ■建设一批高水平的公共技术服务中心、公共技术开发中心、关键技术测试平台和共用 具库, 建立开放式的信息产业公共技术服务平台,为行业和社会提供计量、测试、试验、验证、分析、 软件评测等共性技术服务。 信息产业和信息化 技术服务平台 ■建设集成的科技信息资源共享咨询服务平台和电子信息产品数据交换平台。包括统一规划和 集成的若干个大型数据中心、文献资源中心、科技信息数据库,为政府提供决策依据,为产业 和社会提供基础数据、产品数据、科技文献、技术标准、人才资源、知识产权、专利、产业技 术动态等各种信息查询服务。 ■建设一批高水平的产业基础和公益型研究机构,承担基础性、前瞻性、战略性、社会公益性 和综合交叉性的研究 作。 ■完善一批高水平的专业科技中介服务组织,建设全行业的综合性服务网络,为企业与大学和 科研机构搭建信息交流与共享的平台,使技术创新成果能迅速交易。 科研成果转化平台 及服务体系 ■建立科技成果转化基金,形成一批信息产业科技产业化基地,促进科研成果的产业化。 ■借助国家创新系统和区域创新系统中的相关体系,如各高新技术开发区、科技园、技术交易 市场、生产力促进中心,并配合风险投资机构、中介服务机构、专业孵化器、中小企业管理机 构等,共同构成完整的信息产业科研成果转化平台和配套的服务体系。 中国信息通信技术发展报告
五、结论及建议 结论 建议 ●信息化与经济全球化相互交织,推动着全 球产业分 深化和经济结构调整,重塑着 全球经济竞争格局 ●互联网加剧了各种思想文化的相互激荡, 成为信息传播和知识扩散的新载体 ●电子政务在提高行政效率、改善政府效能、 扩大民主参与等方面的作用日益显著 ●加快信息通信技术对传统产业的提升,努 力提高我国经济在全球范围内的竞争力 ●加强信息通信技术的人才队伍建设,培养 一批掌握先进技术的信息人才 ●继续推广电子政务,提高行政效率、改善 政府效能、扩大民主参与 ●加强互联网的治理,注重信息安全 ●信息安全的重要性与日俱增,成为各国面 临的共同挑战 ●完善信息通信基础设施,提高大众信息通 信获利面 ●全球数字鸿沟呈现扩大趋势,发展失衡现 象日趋严重 ●加强国际交流与合作 ●发达国家信息化发展目标更加清晰,正在 出现向信息社会转型的趋向;越来越多的 发展中国家主动迎接信息化发展带来的新 机遇,力争跟上时代潮流 ●合理开发利用信息资源,加大利用的深度 和广度 ●国际ICT的发展正在进入成熟期和平稳期 ●走低成本的信息化发展道路 ●继续完善我国信息管理体制、政策环境和 技术标准 ●我国信息资源的开发利用程度还不高 ●我国信息管理体制和政策环境明显改善 中国信息通信技术发展报告
e4fc1fe783fb277196ba45a8ea0c029a.ppt